所属成套资源:苏科版物理八年级下册同步练习
初中物理物体的质量习题
展开
这是一份初中物理物体的质量习题,共5页。试卷主要包含了1物体的质量》课堂练习,6gC.83gD.82,2 从大到小,4 121等内容,欢迎下载使用。
一、选择题
1.2021年举办的“2020东京奥运会”上,中国队取得优异成绩。以下球类中,质量最接近的是( )
A. 一个乒乓球B. 一个足球
C. 一个篮球D. 一个铅球
2.一块铁块的质量会发生变化的情况是( )
A.将它熔化成铁水B.从地球运到月球
C.把它轧成薄铁片D.磨掉铁块一个角
3.质量是5×104g的物体可能是( )
A.一头大象B.一个鸡蛋C.一瓶纯净水D.一名中学生
4.托盘天平横梁上都有标尺和游码,测量物体质量时,向右移动游码的作用是( )
A.可代替指针用来指示平衡B.相当于向左调节平衡螺母
C.相当于向右调节平衡螺母D.相当于在右盘中加小砝码
5.测量物体的质量前,小亮将天平放在水平台上,调节横梁平衡的过程中发现:指针偏向分度标尺的左侧,如图所示。接下来他要进行的操作是( )
A.向右移动游码B.向左移动平衡螺母
C.向右盘加砝码D.向右移动平衡螺母
6.某同学在天平调平后称量物体质量时,加了一些砝码后发现指针向右偏,那么,接下去应该( )
A.增加砝码B.调节横梁右端的螺母向左移动
C.调节横梁右端的螺母向右移动D.减少砝码
7.在“用托盘天平测物体质量”时,小明用已调好的天平在测物体质量过程中,通过增、减砝码后,发现指针指在分度盘的中央刻度线左边一点,这时他应该 ( )
A.把天平右盘中的砝码减少一些B.将右端平衡螺母向左旋进一些
C.将右端平衡螺母向右旋出一些D.将游码适当向右移动一些
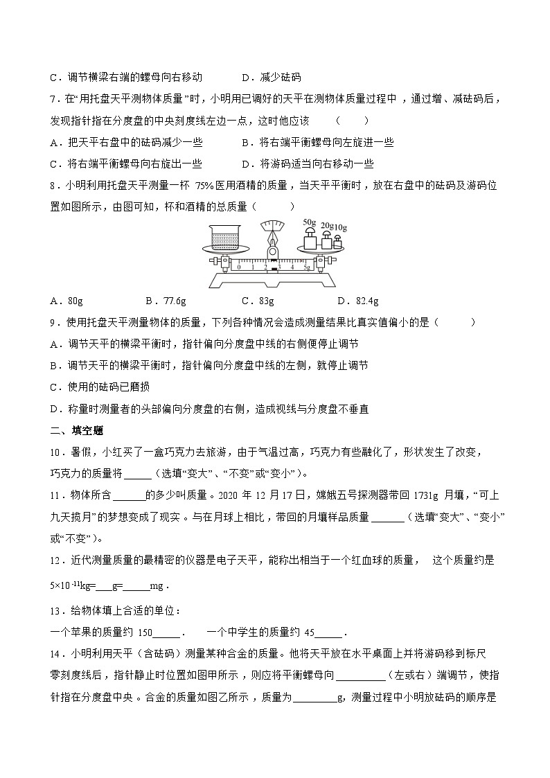
8.小明利用托盘天平测量一杯75%医用酒精的质量,当天平平衡时,放在右盘中的砝码及游码位置如图所示,由图可知,杯和酒精的总质量( )
A.80gB.77.6gC.83gD.82.4g
9.使用托盘天平测量物体的质量,下列各种情况会造成测量结果比真实值偏小的是( )
A.调节天平的横梁平衡时,指针偏向分度盘中线的右侧便停止调节
B.调节天平的横梁平衡时,指针偏向分度盘中线的左侧,就停止调节
C.使用的砝码已磨损
D.称量时测量者的头部偏向分度盘的右侧,造成视线与分度盘不垂直
二、填空题
10.暑假,小红买了一盒巧克力去旅游,由于气温过高,巧克力有些融化了,形状发生了改变,巧克力的质量将_____(选填“变大”、“不变”或“变小”)。
11.物体所含______的多少叫质量。2020年12月17日,嫦娥五号探测器带回1731g月壤,“可上九天揽月”的梦想变成了现实。与在月球上相比,带回的月壤样品质量______(选填“变大”、“变小”或“不变”)。
12.近代测量质量的最精密的仪器是电子天平,能称出相当于一个红血球的质量,这个质量约是5×10﹣11kg=___g=_____mg.
13.给物体填上合适的单位:
一个苹果的质量约150_____. 一个中学生的质量约45_____.
14.小明利用天平(含砝码)测量某种合金的质量。他将天平放在水平桌面上并将游码移到标尺零刻度线后,指针静止时位置如图甲所示,则应将平衡螺母向_________(左或右)端调节,使指针指在分度盘中央。合金的质量如图乙所示,质量为________g,测量过程中小明放砝码的顺序是______。
15.(1)小黄把托盘天平放在水平桌面上,在调节天平横梁平衡时,进行如图甲所示的操作,他漏掉的操作步骤是 ____________。
(2)如图乙所示是小明测量物体质量的情景,明显的操作错误是:
① __________________________________________;
② __________________________________________;
③ __________________________________________。
16.托盘天平使用时应注意:
(1)调节天平平衡后,平衡螺母就不再________了;
(2)游码的示数以游码____侧对齐的刻度为准;
(3)移动游码,夹取砝码都要用________;
(4)移动天平位置后,要________调节天平的平衡。
三、实验题
17.托盘天平是常用的质量测量仪器。
(1)使用前,要调节天平平衡,调节的方法是:
a.把托盘天平放置在水平桌面上易于操作的地方;
b.用镊子把游码轻轻拨至标尺__________处;
c.调节平衡螺母使横梁平衡。判断横梁平衡的标准是__________;
(2)使用已平衡的托盘天平测量物体质量的方法是:
a.把待测物体轻放在左盘中;
b.估计待测物体质量的大小,用镊子在右盘中加减砝码;
c.用镊子轻轻拨动游码直到横梁平衡,物体的质量等于砝码的总质量加上_______。
18.测量鹅卵石的质量:
过程
小雨同学用托盘天平和量筒测量一块鹅卵石的密度。小雨先将天平放在水平桌面上,游码放在_______左端的零刻线处。此时发现指针如图所示:
他应将平衡螺母向_____(选填“左”或“右”)移动使天平平衡;
将鹅卵石放在左盘里,用______向右盘加减砝码并移动游码直到衡量恢复平衡。此时鹅卵石的质量如图所示。岩石的质量为______g;
问题
讨论
小雨把绿石送给北京过来的晓丽,晓丽带回家之后重新测量了一下鹅卵石的质量,晓丽测得的鹅卵石质量应为__________kg。
参考答案
1.A
2.D
3.D
4.D
5.D
6.D
7.D
8.D
9.A
10.不变
11.物质 不变
12.5×10﹣8 5×10﹣5
13.g kg
14.右 28.2 从大到小
15.(1)游码调零 (2)游码没有调零 用手放砝码 物体和砝码的位置放反了
16.(1)移动 (2)左 (3)镊子 (4)重新
17.(1)0刻度线 指针指向分度盘中线处 (2)游码对应的示数
18.横粱标尺 右 镊子 121.4 121.4
相关试卷
这是一份物理苏科版物体的质量测试题,共3页。试卷主要包含了1物体的质量》导学案等内容,欢迎下载使用。
这是一份初中物理物体的质量当堂达标检测题,共3页。试卷主要包含了1物体的质量》导学案,1mg,合 kg等内容,欢迎下载使用。
这是一份苏科版八年级下册物体的质量精品课后作业题,文件包含61物体的质量原卷版docx、61物体的质量解析版docx等2份试卷配套教学资源,其中试卷共16页, 欢迎下载使用。

