- 第2章 声现象 章节复习(讲义:4考点+8题型)(含单元检测卷)--【课堂小帮手】2024~2025年初二物理讲与练 试卷 1 次下载
- 3.1 温度(4知识点+6题型+巩固提高)--- 2024-2025学年人教版物理八年级上学期 试卷 0 次下载
- 3.2 熔化与凝固(4知识点+7题型+巩固提高)--【课堂小帮手】2024~2025学年八年级上册物理讲与练(人教版) 试卷 0 次下载
- 3.4 升华和凝华(2知识点+3题型+巩固提高)2024-2025学年人教版物理八年级上学期 试卷 0 次下载
- 第3章 物态变化 章节复习(讲义:7题型)(含单元检测卷)--【课堂小帮手】2024~2025学年人教版物理八年级上册讲与练 试卷 0 次下载
物理八年级上册第3节 汽化和液化精品课时练习
展开TOC \ "1-1" \h \u \l "_Tc11332" 知识点1:汽化和液化 PAGEREF _Tc11332 \h 1
\l "_Tc3411" 题型1:汽化的概念及现象 PAGEREF _Tc3411 \h 2
\l "_Tc32497" 知识点2:沸腾 PAGEREF _Tc32497 \h 2
\l "_Tc23782" 题型2:探究水沸腾实验 PAGEREF _Tc23782 \h 3
\l "_Tc5894" 知识点3:蒸发 PAGEREF _Tc5894 \h 4
\l "_Tc26459" 题型3:蒸发的现象及特征 PAGEREF _Tc26459 \h 5
\l "_Tc18993" 题型4:水蒸发致冷的应用 PAGEREF _Tc18993 \h 5
\l "_Tc30301" 题型5:蒸发和沸腾的区别 PAGEREF _Tc30301 \h 6
\l "_Tc17217" 知识点四、液化 PAGEREF _Tc17217 \h 6
\l "_Tc14858" 题型6:液化的概念和现象 PAGEREF _Tc14858 \h 7
\l "_Tc2111" 题型7:液化的两种方式 PAGEREF _Tc2111 \h 8
\l "_Tc25894" 题型8:生活中的汽化和液化现象 PAGEREF _Tc25894 \h 8
\l "_Tc6736" 【巩固练习】 PAGEREF _Tc6736 \h 9
生活中,我们会发现一个现象,洒在地上的一会就不见了。晾着的湿衣服变干了。思考:地上和衣服上的水去哪里了?
知识点1:汽化和液化
1.汽化:物质从液态变为气态的过程叫汽化。
2.液化:物质从气态变成液态的过程叫液化。
知识诠释:
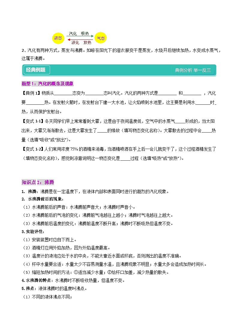
1、汽化与液化互为逆过程,汽化吸热,液化放热。如下图所示:
2、汽化有两种方式,蒸发与沸腾。如晾在阳光下的湿衣服变干是蒸发,水烧开后继续加热,水变成水蒸气,这属于沸腾。
题型1:汽化的概念及现象
【典例1】物质从 态变为 态叫汽化。汽化的两种方式是 和 ,汽化要 热。在发射火箭时,在发射台下建一大水池,让火焰喷到水池里,这主要是利用水 时 热,从而保护发射台。
【变式1-1】冬天同学们早上常常看到大雾,这是由于夜间温度低,空气中的水蒸气 形成的,当太阳出来,大雾又渐渐散去,这是大雾发生了 的缘故(填写物态变化名称)。大雾散去的过程中会 热量(选填“吸收”或“放出”)。
【变式1-2】人们常用浓度的酒精来消毒,当酒精喷洒在手上后一会儿就变干了,这个过程酒精发生了 (填物态变化名称),感觉到凉意说明这一物态变化是 过程(选填“吸热”或“放热”)。
知识点2:沸腾
1. 沸腾:沸腾是在一定温度下,在液体内部和表面同时进行的剧烈的汽化现象。
2. 水沸腾前后的现象:
(1)水沸腾前后的声音:水沸腾前声音大;水沸腾时声音小。
(2)水沸腾前后的气泡的变化:沸腾前气泡越往上越小;沸腾时气泡越往上越大。
(3)水沸腾前后温度的变化:沸腾前温度不断升高;沸腾时不断吸热但温度不变。
3.实验评估:
(1)安装装置时应自下而上。
(2)酒精灯应用外焰加热,因为外焰温度最高。
(3)温度计的液泡应处于水的中央,不能太靠近水面或杯底,否则测出的温度不准确。
(4)杯中水量要合适:水量太少不容易测量水温,且沸腾现象不明显;水量太多会造成加热时间长。
(5)缩短加热时间的方法:①适当减少水量;②给杯口加盖,减少热量的散失。
4.水沸腾的特点:水沸腾时不断吸收热量,但温度不变。
5.沸点:液体沸腾时的温度叫沸点。
(1)不同的液体沸点不同;
(2)同种液体沸点与气压有关:气压增大,沸点升高;气压减小,沸点降低。
(3)标准大气压下,水的沸点为100℃。
6.沸腾的条件:
(1)温度达到沸点;
(2)继续吸热。
(1)液体沸腾需要一定的温度,标准大气压下不同的液体沸点不同。
(2)液体沸腾前吸收热量温度升高,沸腾后吸收热量温度保持不变。
(3)液体的沸点还与大气压有关,气压越高液体的沸点越高,高压锅就是利用了这一原理。
(4)实验过程中为了缩短时间采取的措施有:可在烧杯口加盖,防止热量损失,沸腾后再拿掉,防止气
压对沸点的影响;还可以直加热热水,水量选择适当。
题型2:探究水沸腾实验
【典例2】小丽同学在进行“水的沸腾”实验时,实验装置如图甲所示。
(1)装置的安装顺序是 (选填“自上而下”或“自下而上”);
(2)为了缩短水加热至沸腾的时间,可以采取的方法 (写一种即可);
(3)读数时如果按方法“A”读数,会导致结果结果 (选填“偏大”或“偏小”);
(4)小丽根据实验数据绘出水的温度随时间变化的图像(如图乙),可知水沸腾后继续加热,温度 (选填“升高”、“降低”或“不变”)。她还发现此时沸水的温度不是100℃,这是因为当地的气压 (选填“大于”、“等于”或“小于”)标准大气压。
【变式2-1】小云用如图所示装置探究水的沸腾。
(1)实验中,小云观察到水在沸腾前和沸腾时水中气泡的上升情况不同,如图甲、乙所示。表示沸腾前气泡上升情况的是图 ;
(2)小云记录实验数据如下表,则当地气压下水的沸点是 ;若如果小云到省外亲戚家(亲戚家所在地海拔更低)用同样的实验器材同样的实验步骤做此实验,则所测水的沸点将 (选填“升高 ”、“不变 ”、“ 降低 ”);
(3)实验完毕,小云撤去酒精灯后发现水继续沸腾了一段时间,原因是 ;
(4)汽化有两种方式,分别是 和沸腾。前者发生的快慢与 有关 (写出其中一条即可)。
知识点3:蒸发
1. 蒸发:蒸发是液体在任何温度下都能发生的,并且只在液体表面发生的较缓慢的汽化现象。
2. 影响蒸发快慢的因素:液体温度高低,液体表面积大小,液体表面空气流动的快慢。
3. 液体蒸发吸热,有致冷作用:把酒精反复涂在温度计的玻璃泡上,用扇子扇,温度计的度数变小,这是因为酒精蒸发吸热。
(1)汽化的两种方式是蒸发和沸腾;
(2)蒸发和沸腾的异同:
题型3:蒸发的现象及特征
【典例3】(多选)下列关于蒸发和沸腾的说法中,正确的是( )
A.液体在蒸发过程中要放热
B.蒸发可以在任意温度下发生
C.各种液体沸腾时都有确定的温度
D.蒸发只在液体表面发生,而沸腾是在液体内部和表面同时发生的汽化现象
【变式3-1】湿衣服拿到有太阳的地方晒,是因为温度可以影响水的蒸发。关于蒸发,下列说法正确的是( )
A.温度高的物体蒸发一定快B.蒸发的快慢和空气流速无关
C.温度为0℃时,水不会蒸发D.液态的水不管温度如何都会蒸发
【变式3-2】下列实践活动中,主要是为了加快水分蒸发的是( )
A.给果树剪掉多余的枝叶B.为移栽的瓜苗盖上地膜
C.给山坡上的小树苗浇水D.将潮湿的稻谷摊开晾晒
题型4:水蒸发致冷的应用
【典例4】观察图中的情景,炎炎夏日,为什么刚从水里出来的人,感觉到冷,解释人感到冷的原因?若有风吹来,人为什么会感觉更冷?
【变式4-1】三支温度计,其中一支刻度不准确,将甲放在空气中,将乙插在开口的酒精中,将丙插在密闭的酒精瓶中,过一段时间后,三支温度计的示数都相等,则 不准确(选填“甲”、“乙”或“丙”)。
【变式4-2】测量酒精温度后,将温度计抽出,这时将看到温度计的示数( )
A.一直升高B.一直降低
C.先降低,然后达到室温停止不变D.先上升,然后降低到室温
题型5:蒸发和沸腾的区别
【典例5】小明在预习物理新课时,对“纸锅烧水”的实验非常感兴趣。机智的他在家就地取材,利用如图所示的实验装置进行纸杯烧水实验。纸杯里装些水,放到蜡烛火焰上加热,发现过一会儿水就沸腾了,而纸杯不会燃烧。他还用温度计测量了水的温度,下列小明对实验现象的分析正确的是( )
A.当有大量气泡不断上升、变大时,说明水沸腾了
B.在水沸腾过程中,发现温度计的示数保持不变,说明水沸腾过程中不吸热
C.纸锅不会燃烧,说明火焰的温度低于纸的着火点
D.水的沸腾现象比较剧烈,说明水沸腾时不会伴有蒸发现象
【变式5-1】夏天,盛一盆水,在盆里放入两块高出水面的砖头,砖头上搁一只篮子,再把装有剩饭剩菜的碗放入篮子,用纱布袋罩好,就做成一个“简易冰箱”如图,篮子里的饭菜放置大半天也不会变质,以上“简易冰箱”的工作原理是( )
A.液化放热 B.凝固放热C.蒸发吸热D.熔化吸热
【变式5-2】关于蒸发和沸腾,下列说法不正确的是( )
A.蒸发可以在任何温度下进行,而沸腾只能在一定温度下发生
B.蒸发是在液体表面发生的汽化现象,而沸腾是在液体内部和表面同时发生的汽化现象
C.蒸发和沸腾都是汽化现象,比较起来沸腾是剧烈的
D.蒸发是放热过程,而沸腾是吸热过程
知识点四、液化
1. 液化的方法:
(1)降低温度(所有气体都可液化)
(2)压缩体积
2. 液化的好处:体积缩小,便于储存和运输。
3. 液化放热:水蒸气的烫伤往往比开水烫伤更严重,这是因为水蒸气液化的时候要放出部分热。
(1)“人造雨”的实验中,从水壶口溢出的水蒸气遇到冷的勺子,水蒸气可以液化成小水滴,说明降低温度能使气体液化。
(2)注射器中的乙醚蒸气,推动活塞,减小乙醚蒸气的体积,注射器内有液态乙醚出现,说明压缩体积也能实现液化。
题型6:液化的概念和现象
【典例6】如图,北京2022年冬奥会开幕式,世界级非物质文化遗产二十四节气首次变身为倒计时器,从“雨水”开始,到”立春”结束,以全新表达方式,惊艳亮相在全球观众面前。“白露”节气,露的形成属于 现象,此过程需要 热量。
【变式6-1】汽车行驶时,如果气温较低,汽车玻璃上就会起雾,挡住司机的视线,为此汽车都会设有除雾功能,关于起雾和除雾下列说法正确的是( )
A.冬天,雾出现在车窗的外侧B.雾的形成是液化吸热
C.夏天可以打开车窗除雾D.冬天需要打开冷风除雾
【变式6-2】中华诗词蕴含着丰富的物理知识,以下诗词有关物志变化正确的是( )
A.“露似真珠月似弓”露的形成是熔化现象,需要放热
B.“霜叶红于二月花”霜的形成是凝华现象,需要放热
C.“斜月沉沉藏海雾”雾的形成是汽化现象,需要吸热
D.“已是悬崖百丈冰”冰的形成是凝固现象,需要吸热
题型7:液化的两种方式
【典例7】近年来,我国航天技术不断发展,卫星的发射需要火箭来运载,有些火箭以氢气作为燃料,氧气作为助燃剂,为了减小火箭的体积采用降低温度和 的方法使气态氢、氧液化后储存在燃料室中。2023年10月26日,神舟十七号载人飞船发射取得圆满成功,并与空间站组合体顺利对接。对接完成后,该飞船相对空间站是 的(选填“静止”“运动”)。
【变式7-1】气体打火机中的液态燃料丁烷,是通过 (选填“压缩体积”或“降低温度”)的方法使丁烷气体 成液体的;冬天坐车时,我们常发现在车窗的 (选填“外”或“内”)壁出现水雾。
【变式7-2】如图所示为学校教学楼楼道里放置的二氧化碳灭火器,打开阀门后,下列说法正确的是( )
A.喷口处冒出“白气”是二氧化碳气体
B.灭火器内的二氧化碳液体喷出后汽化放热
C.瓶内的液体是通过降温实现二氧化碳气体液化后装入的
D.瓶壁外侧出现少量水滴,是空气中的水蒸气液化形成的
题型8:生活中的汽化和液化现象
【典例8】将一瓶冰冻的矿泉水放在桌上,一会儿瓶壁会出现许多小水珠,这是 现象(填物态变化名称)这说明:用 的方法可以使气体液化。
【变式8-1】冬天,天气寒冷,明明坐在开着空调的汽车里,发现车窗的 侧(选填“内”、“外”)有一层水珠,这是水蒸气 成小水珠附着在玻璃车窗上,小水珠形成过程中需要 热。如果想要水雾消失,需要向前挡风玻璃吹 (填“冷风”、“暖风”)。
【变式8-2】腊梅是河南省的省花,“梅须逊雪三分白,雪却输梅一段香”是宋代诗人描绘的关于腊梅的诗句,诗句中“雪”是高空中的水蒸气遇冷 形成的;夏天,从冰箱里取出冰块,在冰块四周出现的“白气”是由 (选填“冰”或“空气中的水蒸气”)形成的 (选填“液态”或“气态”)水。
一、单选题
1.关于蒸发和沸腾,正确的是( )
A.蒸发在任何温度下都能进行,所以不需要吸热B.液体不需要吸热就可以一直沸腾
C.汽化的方式有两种:蒸发和沸腾D.蒸发的快慢与温度无关
2.根据你所掌握的有关热学的知识,判断下列说法正确的是( )
A.水蒸气的温度一定高于100℃B.水可以在90℃沸腾
C.100℃的水比100℃的水蒸气温度低些D.气温低于0℃时,空气中就没有水蒸气
3.学校开展的综合实践活动,项目丰富,体验感强,深受同学们喜爱.下列实践活动中,主要是为了加快水分蒸发的是( )
A.给果树修剪掉多余的枝叶B.为移栽的瓜苗盖上地膜
C.将刚摘的蔬菜放冰箱冷藏D.将潮湿的谷子摊开晾晒
4.下列关于物态变化的说法正确的是( )
A.升华和凝华都需要在某一固定温度下才能进行B.水蒸气不能在的环境中存在
C.固体在熔化过程中有可能温度持续升高D.气体通过压缩体积液化时不会放热
5.冬天小芳讲话时,看到口中冒“白气”,由此她联想到了泡方便面时碗里冒“热气”的情景,以下是她对“白气”和“热气”的思考,其中正确的是 ( )
A.它们都是汽化化成的水蒸气B.前者是小水珠,后者是水蒸气
C.前者是液化形成的,后者是汽化形成的D.它们都是液化形成的小水珠
6.已知液态氧气、氮气和二氧化碳,在一个标准大气压下的沸点是﹣183℃、﹣196℃和﹣78.5℃.如果在一个标准大气压下用降温的办法,用空气来提取这些气体,那么温度下降时首先液化被分离出来的( )
A.氧气B.氮气
C.二氧化碳D.整个空气同时液化无法分离
7.已知在标准大气压下氮气、氧气和氢气的沸点分别为:-196 ℃、-183 ℃和-253 ℃。将三种气体在常温常压下混合后逐渐降温至-198 ℃,在降温的过程中,它们液化的先后次序是( )
A.氢气、氧气、氮气B.氧气、氮气,氢气不液化
C.氢气、氮气,氧气不液化D.氢气、氧气,氮气不液化
8.下列与物态变化相关的说法正确的是( )
A.正在熔化的蜡,吸收热量,温度不变
B.超市利用冰块保鲜海产品,利用了冰熔化吸热
C.北方美丽的雾凇,是空气中的水蒸气凝固形成的
D.炒菜前滴入热锅底的小水滴很快不见了,水滴发生的物态变化是液化
9.一块金属放在冰箱被冷冻后取出,放一会儿表面会变湿,变湿的这个过程中发生了什么现象( )
A.液化B.熔化C.汽化D.凝华
二、填空题
10.如图是冰箱制冷剂循环路线示意图,制冷剂在冷冻室的管子里发生的物态变化名称是 ,此过程 (选填“吸热”、“放热”、“不吸放热”);在冰箱外冷凝管中,发生的物态变化名称是 ,此过程 (选填“吸热”、“放热”、“不吸放热”)。
11.小明在帮妈妈劳动时,从菜地里拔出了一个新鲜水萝卜,放在桌子上几天后,但是小明觉得看上去和新鲜的基本一样,这里指的是萝卜的 基本没变。拿起来感觉变轻了,是指萝卜的 变小了,这是由于在放置过程中萝卜中的水分发生了 (物态变化)造成的。
12.“炖 ”是中餐常用煮食法,即把汤料和水置于炖盅内,而炖盅则浸在大煲的水中,并用蒸架把盅和煲底隔离,如图所示,当煲中的水沸腾后,盅内的汤水 沸腾(填“能 ”、或“不能 ”)。这是因为沸腾需要 ,当炖盅内的汤水温度达到大煲水中的温度时,炖盅就无法再向大煲的水中吸热。
13.冬天是病毒性感冒的高发季,勤洗手是降低病毒感染的有效防护措施。在很多公共卫生间都配有自动感应水龙头和自动热风干手机。当手对着水龙头的感应窗时,水会自动流出,这是因为感应窗内的接收器接收到人体向外辐射的 (选填“红外线”或“紫外线”)后,实现控制出水。洗完手后,将手放在热风干手机下吹热风,手上的水很快就干了,这是通过提高水的温度和 ,从而加快水的蒸发。
14.如图是一款疗伤吸复剂,医学上针对外伤的疼痛常用“冷疗法”治疗。喷雾剂使用的材料是氯乙烷,它的装瓶是采用 方法使其在常温下液化,使用时,对准人的伤口处喷射,液态的氯乙烷在皮肤表而迅速 (填物态变化),同时 (选填“吸收”“放出”)大量的热,使人体受伤部位皮肤血管收缩,神经纤维传导速度变慢,起到镇痛的作用。
15.寒冷的冬天,汽车启动后,爸爸不小心碰到了方向盘旁边的一个手柄,导致玻璃水喷到前挡风玻璃的外侧,雨刮器自动工作,刮去了玻璃水。小明想,这么冷的天,玻璃水为什么不会凝固呢?应该是这款玻璃水的凝固点比普通水的凝固点 (选填“高”或“低”)的缘故。爸爸刚把车开出不久,车窗上出现了“哈气”,雨刮器 (选填“能”或“不能”)将“哈气”快速刮去。
三、实验题
16.在做“探究水沸腾时温度变化的特点”的实验时。
(1)如图1所示,组装实验装置时,应当先调整图中 (选填“A”或“B”)的高度;
(2)除了图1中所给的实验器材外,完成本实验还需要的器材有 ;
(3)水沸腾时有大量的气泡产生,如图2所示, (选填“甲”或“乙”)图是水沸腾时的情况;
(4)如图3所示是某一小组根据实验记录的数据所绘制的水沸腾时温度与时间关系的图像;由图像可知水的沸点为 ℃。为了提高水的沸点,换用火力更大的酒精灯加热,这种做法 (选填“可行”或“不可行”);
(5)实验结束后,各小组通过分析与论证,归纳出水沸腾时的特点是:① ;② 。
四、简答题
17.漫步在国家历史文化名城莆田的兴化府古街,品尝非遗小吃——猪蹄冻,感受冬日里暖暖的“莆田味”。猪蹄冻制作时,需要先将猪蹄炖熟后去骨,再将热气腾腾的猪蹄汤冷却后放入冰箱冷藏固化。请简要说明:上述猪蹄冻制作所涉及的物态变化(至少2个),并写出对应的吸收或放出热量情况。
18.寒冷的冬天,你一定常常见到人们呼出“白气”的情景,这是因为人呼出的飘浮在空气中的气体中含有大量的水蒸气,水蒸气遇到外面的冷空气时迅速凝结成大量的小液滴或小冰晶,于是我们便看到了“白气”(如图所示)。在拍摄影视剧的片场,如果冬天拍摄夏天的场景,演员们通过事先在嘴里含冰块的方法,可以避免呼出“白气”而露出破绽。请根据你所学的物理知识回答下列问题:
(1)从物态变化的角度解释,为什么对着冰冷的手哈气会觉得暖和?
(2)演员们通过事先在嘴里含冰块的方法,可以避免呼出“白气”,请分析其中的原理。时间/min
0
1
2
3
4
5
6
7
8
5
温度/℃
90
91
92
94
96
97
98
98
98
98
汽化方式
异同点
蒸发
沸腾
不同点
发生部位
液体表面
液体表面和内部同时发生
温度条件
任何温度
只在沸点时
剧烈程度
缓慢
剧烈
相同点
都属于汽化现象,都是吸热过程
人教版八年级上册第2节 声音的特性综合训练题: 这是一份人教版八年级上册<a href="/wl/tb_c10594_t7/?tag_id=28" target="_blank">第2节 声音的特性综合训练题</a>,文件包含22声音的特征原卷版docx、22声音的特征解析版docx等2份试卷配套教学资源,其中试卷共37页, 欢迎下载使用。
初中物理人教版八年级上册第1节 声音的产生和传播优秀课后测评: 这是一份初中物理人教版八年级上册<a href="/wl/tb_c10591_t7/?tag_id=28" target="_blank">第1节 声音的产生和传播优秀课后测评</a>,文件包含21声音的产生与传播原卷版docx、21声音的产生与传播解析版docx等2份试卷配套教学资源,其中试卷共36页, 欢迎下载使用。
初中物理人教版八年级上册第3节 运动的快慢精品练习: 这是一份初中物理人教版八年级上册<a href="/wl/tb_c76862_t7/?tag_id=28" target="_blank">第3节 运动的快慢精品练习</a>,文件包含13运动的快慢8大题型原卷版docx、13运动的快慢8大题型解析版docx等2份试卷配套教学资源,其中试卷共32页, 欢迎下载使用。

