还剩2页未读,
继续阅读
部编版4升5语文第五单元考点梳理学案
展开
这是一份部编版4升5语文第五单元考点梳理学案,共3页。
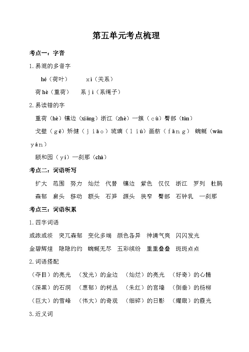
第五单元考点梳理考点一:字音1.易混的多音字 hé(荷叶) xì(关系)荷hè(重荷) 系jì(系绳子)2.易读错的字重荷(hè)镶边(xiāng)浙江(zhè)一簇(cù)臀部(tún)戈壁(gē)矫健(jiǎo)琉璃(liú)画舫(fǎng) 蜿蜒(wān yán)颐和园(yí)一刹那(chà)考点二:词语听写扩大 范围 努力 灿烂 代替 镶边 紫色 仅仅 浙江 罗列 杜鹃森郁 肩头 移动 额头 石笋 源头 狭窄 臀部 石钟乳 一刹那考点三:词语积累1.四字词语或浓或淡 突兀森郁 变化多端 颜色各异 神清气爽 闪闪发光金碧辉煌 隐隐约约 蜿蜒无尽 五彩缤纷 重重叠叠 斑斑点点2.词语搭配(夺目)的亮光 (发光)的金边 (灿烂)的亮光 (好奇)的心情(深黑)的石洞 (葱郁)的树丛 (朱红)的宫墙 (倒垂)的杨柳(巨大)的雪峰 (伟大)的奇观 (细碎)的日影 (耀眼)的霞光3.近义词夺目——耀眼 分辨——辨别 灿烂——绚烂 森郁——葱郁拥挤——拥堵 蜿蜒——绵延5.反义词清静——热闹 伟大——渺小 聚集——分散 拥挤——宽松昏暗——明亮 蜿蜒——笔直考点四:句子理解1.太阳好像负着重荷似的一步一步,慢慢地努力上升,到了最后,终于冲破了云霞,完全跳出了海面,颜色红得非常可爱。品析:这句话具体地、形象地描述了海上日出的情景。作者先将太阳在海上升起的情形比作“负着重荷”,又用“冲破”“跳出”描写海上日出的动态,这与前边“好像负着重荷似的”前后呼应,生动地写出太阳上升的缓慢和吃力,也写出“我”观海上日出时的感觉。2.一刹那间,这个深红的圆东西,忽然发出了夺目的亮光,射得人眼睛发痛,它旁边的云片也突然有了光彩。品析:作者在这里用“深红的圆东西”指太阳,既状太阳之形,又绘太阳之色,还表达出作者对太阳的喜爱之情。“射得人眼睛发痛”,写阳光强烈,激发出人生发出光芒万丈的联想。联系上文太阳升起时的艰难,可以想到太阳上升时的不懈努力。考点五:课文理解1.《海上日出》这篇课文描写了海上日出的(壮丽景观),勾画出一幅隽永绮丽、博大壮阔的画卷,表达了作者(热爱大自然)和(渴求光明前程)的思想感情。2.《记金华的双龙洞》是一篇(游记),记叙了作者(叶圣陶)游览金华双龙洞的情景。文章按(游览顺序)记述了作者去双龙洞途中所见的(风光)以及双龙洞的(奇景),表达了作者对(祖国山川景物的热爱)。考点六:单元相关链接描写自然景色的词语奇峰罗列 峰峦雄伟 水平如镜 色彩明丽 波澜壮阔 海天一色风景如画 依山傍水 如诗如画 山清水秀 草长莺飞 鸟语花香
第五单元考点梳理考点一:字音1.易混的多音字 hé(荷叶) xì(关系)荷hè(重荷) 系jì(系绳子)2.易读错的字重荷(hè)镶边(xiāng)浙江(zhè)一簇(cù)臀部(tún)戈壁(gē)矫健(jiǎo)琉璃(liú)画舫(fǎng) 蜿蜒(wān yán)颐和园(yí)一刹那(chà)考点二:词语听写扩大 范围 努力 灿烂 代替 镶边 紫色 仅仅 浙江 罗列 杜鹃森郁 肩头 移动 额头 石笋 源头 狭窄 臀部 石钟乳 一刹那考点三:词语积累1.四字词语或浓或淡 突兀森郁 变化多端 颜色各异 神清气爽 闪闪发光金碧辉煌 隐隐约约 蜿蜒无尽 五彩缤纷 重重叠叠 斑斑点点2.词语搭配(夺目)的亮光 (发光)的金边 (灿烂)的亮光 (好奇)的心情(深黑)的石洞 (葱郁)的树丛 (朱红)的宫墙 (倒垂)的杨柳(巨大)的雪峰 (伟大)的奇观 (细碎)的日影 (耀眼)的霞光3.近义词夺目——耀眼 分辨——辨别 灿烂——绚烂 森郁——葱郁拥挤——拥堵 蜿蜒——绵延5.反义词清静——热闹 伟大——渺小 聚集——分散 拥挤——宽松昏暗——明亮 蜿蜒——笔直考点四:句子理解1.太阳好像负着重荷似的一步一步,慢慢地努力上升,到了最后,终于冲破了云霞,完全跳出了海面,颜色红得非常可爱。品析:这句话具体地、形象地描述了海上日出的情景。作者先将太阳在海上升起的情形比作“负着重荷”,又用“冲破”“跳出”描写海上日出的动态,这与前边“好像负着重荷似的”前后呼应,生动地写出太阳上升的缓慢和吃力,也写出“我”观海上日出时的感觉。2.一刹那间,这个深红的圆东西,忽然发出了夺目的亮光,射得人眼睛发痛,它旁边的云片也突然有了光彩。品析:作者在这里用“深红的圆东西”指太阳,既状太阳之形,又绘太阳之色,还表达出作者对太阳的喜爱之情。“射得人眼睛发痛”,写阳光强烈,激发出人生发出光芒万丈的联想。联系上文太阳升起时的艰难,可以想到太阳上升时的不懈努力。考点五:课文理解1.《海上日出》这篇课文描写了海上日出的(壮丽景观),勾画出一幅隽永绮丽、博大壮阔的画卷,表达了作者(热爱大自然)和(渴求光明前程)的思想感情。2.《记金华的双龙洞》是一篇(游记),记叙了作者(叶圣陶)游览金华双龙洞的情景。文章按(游览顺序)记述了作者去双龙洞途中所见的(风光)以及双龙洞的(奇景),表达了作者对(祖国山川景物的热爱)。考点六:单元相关链接描写自然景色的词语奇峰罗列 峰峦雄伟 水平如镜 色彩明丽 波澜壮阔 海天一色风景如画 依山傍水 如诗如画 山清水秀 草长莺飞 鸟语花香
相关资料
更多

