还剩4页未读,
继续阅读
所属成套资源:人教版(2024)物理八上综合素质评价试卷及答案
成套系列资料,整套一键下载
- 人教版物理八上 第二章综合素质评价试卷 试卷 4 次下载
- 物理人教版八上 第二章声现象综合素质评价试卷 试卷 6 次下载
- 物理人教版八上 第三章综合素质评价试卷 试卷 3 次下载
- 人教版物理八上 第四章综合素质评价试卷 试卷 4 次下载
- 物理人教版八上 第四章 光现象综合素质评价试卷 试卷 3 次下载
人教版物理八上 第三章综合素质评价试卷
展开
这是一份人教版物理八上 第三章综合素质评价试卷,共7页。
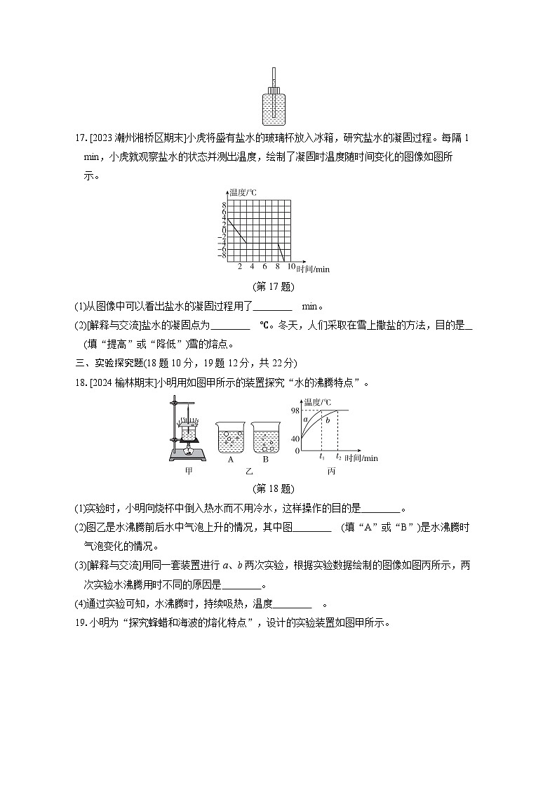
第三章综合素质评价一、选择题(每题3分,共30分)1.下列各组物质的分类正确的是( )A.玻璃、蜂蜡、沥青都是非晶体 B.明矾、沥青、玻璃都是非晶体C.海波、食盐、蜂蜡都是晶体 D.铁、雪花、塑料都是晶体2.[2024西安校级期中]以下温度最接近25 ℃的是( )A.健康成年人的体温 B.冰水混合物的温度C.北京市冬天最冷时的室外温度 D.让人感觉温暖而舒适的房间温度3.[问题与证据]在物理探究活动中,某同学在手上涂抹酒精,过了一会儿,酒精消失,手感到凉凉的。根据以上证据,能得出的结论是( )A.酒精发生了液化现象 B.酒精蒸发需要吸热C.酒精温度越高,蒸发越快 D.酒精表面空气流动越快,蒸发越快4.[物理与文化][2024广安校级期末]文艺演出时舞台上经常用干冰制造“白气”。“白气”的成因与下列谚语中加点字涉及的物态变化相同的是( )A.霜前冷,雪后寒 B.斜月沉沉藏海雾,碣石潇湘无限路C.扬汤止沸,不如釜底抽薪 D.冰冻三尺,非一日之寒5.[2023太原校级期末]夏天,小明帮妈妈从冰箱中取出一块结满霜的冻肉,在肉上撒了一些盐,肉很快就“解冻”了,同时观察到盛肉的碗上出现了水珠,下列说法正确的是( )A.肉表面结霜是凝固现象 B.肉“解冻”是升华现象C.撒盐可以降低冰的熔点 D.水珠是由水蒸气汽化形成的6.[2024镇江京口区校级期末]元旦前镇江各中小学开展迎新校园美食节活动,烹饪过程中学生提起锅盖,发现水从锅盖内侧流下,锅盖内的水经历的物态变化是( )A.先汽化后液化 B.先凝固后熔化C.先熔化后汽化 D.先升华后凝华7.2023年12月14日沧州普降瑞雪,楼顶上的积雪没有消融,但会逐渐减少,是因为积雪发生了( )A.蒸发现象 B.升华现象 C.凝华现象 D.凝固现象8.[情境题 日常生活]下列是小雨在生活中总结的物理知识,其中错误的是( )A.春天来临河面上的冰雪消融是熔化现象B.夏天从冰箱里拿出的冰糕周围冒“白气”是汽化现象C.秋天的早晨在树叶上出现的小露珠是液化现象D.冬天的早晨在学校操场上出现的白色的霜是凝华现象9.[传统文化][2023长治校级期末]谚语是汉语的重要组成部分,是指广泛流传于民间的言简意赅的短语,反映了劳动人民的生活实践经验。下列分析正确的是( )A.“立春打了霜,当春会烂秧”,霜的形成是凝华现象,需要放热B.“大雾不过晌,过晌听雨响”,雾的形成是汽化现象,需要放热C.“白露秋分夜,一夜凉一夜”,露的形成是液化现象,需要吸热D.“大雪河封住,冬至不行船”,冰的形成是凝固现象,需要吸热10.[情境题 日常生活]日常生活中经常看到烧开水时从壶嘴冒出“白气”,刚从冰箱中取出的雪糕周围也有“白气”,如图所示。下列对这两种“白气”的解释正确的是( )A.雪糕周围的“白气”是由雪糕升华形成的B.壶嘴冒出“白气”是放热过程,雪糕周围形成“白气”是吸热过程C.壶嘴冒出的“白气”是由水蒸气遇冷凝华形成的D.两种“白气”都属液化现象二、填空题(每空1.5分,共27分)11.气体液化通常有两种办法:一种是通过 的办法来使气体液化,还有一种是通过 的方法使气体液化。12.[2024北京西城区校级期中]自然界中的云、雨、雪等现象,都是水的物态发生变化形成的。其中雾和露都是由空气中的水蒸气遇冷 形成的小水滴;雪和霜都是由空气中的水蒸气遇冷 形成的小冰晶;这些小水滴和小冰晶吸热后又会发生 和 ,形成水蒸气,从而构成自然界的水循环。(均填物态变化名称)13.[2023杭州西湖区期末]小梅常见妈妈用保鲜膜包裹从超市买来的新鲜蔬菜,保鲜膜可以减少蔬菜中水的 ;将冷藏在冰箱中的蔬菜取出来,不一会儿就会发现保鲜膜上有一层水珠,这是由于空气中的水蒸气遇冷 形成的。(均填物态变化的名称)14.[中国精神]在零下40多摄氏度的极端天气下,英勇的边防战士有的被冻成“冰雕”。从战士们口中呼出的水蒸气在眉毛上结了一层厚厚的“霜”,“霜”的形成是 现象;帽檐上悬挂的冰凌是雪先 成水,再凝固形成的。(均填物态变化名称)15.[2023岳阳校级期末]寒冷的冬天,由于好奇,淘淘同学用舌头去舔室外的铁管,不料舌头被“粘”在了铁管上,这是 (填物态变化的名称)现象。若要让舌头与铁管分开,应该在舌头与铁管的交界处撒点盐,因为这样可以使“粘连处”熔点 (填“高于”“低于”或“等于”)0 ℃,很快就会使舌头和铁管分开。16.[实验改进][2023淮安期末]如图为某同学制作的温度计,在薄壁玻璃瓶里装满带颜色的水,瓶口橡皮塞插进一根玻璃管,橡皮塞与瓶口、玻璃管接触处密封良好。当环境温度升高时,观察到 ,这说明该温度计是利用测温液体 的原理工作的。如果液柱变化不明显,请你提出一条改进措施: 。17.[2023潮州湘桥区期末]小虎将盛有盐水的玻璃杯放入冰箱,研究盐水的凝固过程。每隔1 min,小虎就观察盐水的状态并测出温度,绘制了凝固时温度随时间变化的图像如图所示。(第17题)(1)从图像中可以看出盐水的凝固过程用了 min。(2)[解释与交流]盐水的凝固点为 ℃。冬天,人们采取在雪上撒盐的方法,目的是 (填“提高”或“降低”)雪的熔点。三、实验探究题(18题10分,19题12分,共22分)18.[2024榆林期末]小明用如图甲所示的装置探究“水的沸腾特点”。(第18题)(1)实验时,小明向烧杯中倒入热水而不用冷水,这样操作的目的是 。(2)图乙是水沸腾前后水中气泡上升的情况,其中图 (填“A”或“B”)是水沸腾时气泡变化的情况。(3)[解释与交流]用同一套装置进行a、b两次实验,根据实验数据绘制的图像如图丙所示,两次实验水沸腾用时不同的原因是 。(4)通过实验可知,水沸腾时,持续吸热,温度 。19.小明为“探究蜂蜡和海波的熔化特点”,设计的实验装置如图甲所示。(1)将装有蜂蜡、海波的试管分别放在盛水的烧杯内加热,而不是直接用酒精灯加热,目的是使试管内的物质 。(2)将温度计正确插入蜂蜡和海波中,观察温度计示数时视线A、B、C如图乙所示,其中正确的是 ,此时温度计的示数是 ℃。(3)图丙是小明绘制的海波的熔化图像,图中海波的熔化过程持续了 min,熔点是 ℃,此过程中在第10 min海波处于 态。(4)图丁是小明绘制的蜂蜡的熔化图像,蜂蜡在熔化过程中温度 (填“升高”“降低”或“不变”),蜂蜡是 (填“晶体”或“非晶体”)。四、综合应用题(20题9分,21题12分,共21分)20.[2023运城期末]张亮根据冬天海水比河水不易结冰的现象,猜想:盐水的凝固点比水可能低些。他设计了一个实验,将水和酒精混合后放入冰箱的冷冻室中,每隔1 min用温度计测量一次温度,他把观察到的现象与温度值记录下来,如下表:(1)根据实验数据,在图中作出混合物的温度随时间变化的图像。(2)从实验数据中可以看到水和酒精混合物的凝固点是 ℃。(3)[开放性题目]根据以上实验探究结论,请你想出一个使路面上已熔化的水不容易结冰的方法: 。21.[新考法 材料阅读法]阅读下面的短文,并回答问题。冻豆腐冻豆腐是中国一种传统的豆制品美食。新鲜豆腐的内部有无数的小孔,这些小孔大小不一,有的互相连通,有的闭合成一个个小“容器”,这些小孔里面都充满了水分。把新鲜的豆腐放入冰箱的冷冻室,到0 ℃时,水结成了冰,它的体积比常温时水的体积要大10%左右,原来的小孔便被冰撑大了。当豆腐的温度降到0 ℃以下时,即使豆腐温度再降低,冰的体积几乎也不再变化。将冻豆腐从冰箱内取出,等到豆腐中的冰化成水,从豆腐里跑掉以后,就留下了数不清的海绵状孔洞(如图所示)。此时的豆腐孔隙多、弹性好、吃上去的口感很有层次,深受人们的喜爱。(1)冻豆腐解冻后,其中有数不清的海绵状孔洞,这是由于新鲜豆腐里的水先 ,之后,在冻豆腐解冻过程中 而形成的。(均填物态变化名称)(2)冻豆腐从冷冻室里取出时会冒“白气”,这些“白气”的形成属于 (填物态变化名称),需要 热量;“白气”是向 (填“上飘”或“下落”)的。参考答案1. A 2. D 3. B4. B 解析:“白气”是由水蒸气遇冷液化形成的小水珠,是液化现象;霜前冷的“霜”是由空气中的水蒸气遇冷变成小冰晶的过程,是凝华现象;雾是由空气中的水蒸气液化形成的小水珠,与“白气”的成因相同,故B符合题意;扬汤止沸的“沸”是水沸腾变成水蒸气的过程,是汽化现象;冰冻三尺的“冰”是由水变成冰的过程,是凝固现象。5. C 6. A 7. B 8. B 9. A10. D 解析:从壶嘴冒出的“白气”是由壶嘴冒出的水蒸气遇冷液化形成的;雪糕周围的“白气”是由雪糕周围空气中的水蒸气遇冷液化形成的。11.降低温度;压缩体积 12.液化;凝华;汽化;升华13.汽化;液化 14.凝华;熔化15.凝固;低于 解析:舌头被“粘”在了铁管上,这是由于舌头上的水遇冷凝固成了冰造成的。撒盐可以降低冰的熔点,这样低于0 ℃的时候,冰就会熔化,会使舌头与铁管分开。16.液柱升高;热胀冷缩;换用容积更大的玻璃瓶17.(1)5 (2)-4;降低18.(1)缩短将水加热至沸腾的时间 (2)A (3)水的多少不同 (4)不变 解析:(1)在实验中,向烧杯中倒入热水而不用冷水,这样可以缩短将水加热至沸腾的时间。(3)由图丙可知,a、b两次实验水的初温相同,装置是相同的,从加热到开始沸腾的时间不同,即吸收的热量不同,原因是水的多少不同。19.(1)受热均匀 (2)B;42 (3)6;48;固液共存 (4)升高;非晶体 解析:(1)将装有蜂蜡、海波的试管分别放在盛水的烧杯内加热,这样可以使蜂蜡、海波受热均匀。(2)读数时视线B正确。由图乙知,温度计的分度值为1 ℃,所以其示数为42 ℃。(3)由图丙可知,海波在熔化过程中不断吸热,但温度保持不变,故海波是晶体。图丙中BC段表示海波的熔化过程,此过程中海波吸收热量,但是温度保持48 ℃不变;6~12 min处于熔化过程,海波的熔化过程持续了6 min,第10 min海波处于固液共存态。(4)由图丁可知,蜂蜡在熔化过程中温度不断升高,没有固定的熔化温度,即没有熔点,是非晶体。20.解:(1)如图所示。 (2)-6 (3)向路面撒盐解析:(1)根据表格中数据确定点的坐标,并用平滑的曲线连接起来,如图所示。(2)由数据知,水和酒精的混合物在凝固过程中保持-6 ℃不变,所以凝固点为-6 ℃。(3)我们可以通过向路面上撒盐的方法来降低水的凝固点。21.(1)凝固;熔化 (2)液化;放出;下落时间/min01234567891011温度/℃420-2-4-6-6-6-6-6-6-8状态液液液液液固液固液固液固液固液固液固
第三章综合素质评价一、选择题(每题3分,共30分)1.下列各组物质的分类正确的是( )A.玻璃、蜂蜡、沥青都是非晶体 B.明矾、沥青、玻璃都是非晶体C.海波、食盐、蜂蜡都是晶体 D.铁、雪花、塑料都是晶体2.[2024西安校级期中]以下温度最接近25 ℃的是( )A.健康成年人的体温 B.冰水混合物的温度C.北京市冬天最冷时的室外温度 D.让人感觉温暖而舒适的房间温度3.[问题与证据]在物理探究活动中,某同学在手上涂抹酒精,过了一会儿,酒精消失,手感到凉凉的。根据以上证据,能得出的结论是( )A.酒精发生了液化现象 B.酒精蒸发需要吸热C.酒精温度越高,蒸发越快 D.酒精表面空气流动越快,蒸发越快4.[物理与文化][2024广安校级期末]文艺演出时舞台上经常用干冰制造“白气”。“白气”的成因与下列谚语中加点字涉及的物态变化相同的是( )A.霜前冷,雪后寒 B.斜月沉沉藏海雾,碣石潇湘无限路C.扬汤止沸,不如釜底抽薪 D.冰冻三尺,非一日之寒5.[2023太原校级期末]夏天,小明帮妈妈从冰箱中取出一块结满霜的冻肉,在肉上撒了一些盐,肉很快就“解冻”了,同时观察到盛肉的碗上出现了水珠,下列说法正确的是( )A.肉表面结霜是凝固现象 B.肉“解冻”是升华现象C.撒盐可以降低冰的熔点 D.水珠是由水蒸气汽化形成的6.[2024镇江京口区校级期末]元旦前镇江各中小学开展迎新校园美食节活动,烹饪过程中学生提起锅盖,发现水从锅盖内侧流下,锅盖内的水经历的物态变化是( )A.先汽化后液化 B.先凝固后熔化C.先熔化后汽化 D.先升华后凝华7.2023年12月14日沧州普降瑞雪,楼顶上的积雪没有消融,但会逐渐减少,是因为积雪发生了( )A.蒸发现象 B.升华现象 C.凝华现象 D.凝固现象8.[情境题 日常生活]下列是小雨在生活中总结的物理知识,其中错误的是( )A.春天来临河面上的冰雪消融是熔化现象B.夏天从冰箱里拿出的冰糕周围冒“白气”是汽化现象C.秋天的早晨在树叶上出现的小露珠是液化现象D.冬天的早晨在学校操场上出现的白色的霜是凝华现象9.[传统文化][2023长治校级期末]谚语是汉语的重要组成部分,是指广泛流传于民间的言简意赅的短语,反映了劳动人民的生活实践经验。下列分析正确的是( )A.“立春打了霜,当春会烂秧”,霜的形成是凝华现象,需要放热B.“大雾不过晌,过晌听雨响”,雾的形成是汽化现象,需要放热C.“白露秋分夜,一夜凉一夜”,露的形成是液化现象,需要吸热D.“大雪河封住,冬至不行船”,冰的形成是凝固现象,需要吸热10.[情境题 日常生活]日常生活中经常看到烧开水时从壶嘴冒出“白气”,刚从冰箱中取出的雪糕周围也有“白气”,如图所示。下列对这两种“白气”的解释正确的是( )A.雪糕周围的“白气”是由雪糕升华形成的B.壶嘴冒出“白气”是放热过程,雪糕周围形成“白气”是吸热过程C.壶嘴冒出的“白气”是由水蒸气遇冷凝华形成的D.两种“白气”都属液化现象二、填空题(每空1.5分,共27分)11.气体液化通常有两种办法:一种是通过 的办法来使气体液化,还有一种是通过 的方法使气体液化。12.[2024北京西城区校级期中]自然界中的云、雨、雪等现象,都是水的物态发生变化形成的。其中雾和露都是由空气中的水蒸气遇冷 形成的小水滴;雪和霜都是由空气中的水蒸气遇冷 形成的小冰晶;这些小水滴和小冰晶吸热后又会发生 和 ,形成水蒸气,从而构成自然界的水循环。(均填物态变化名称)13.[2023杭州西湖区期末]小梅常见妈妈用保鲜膜包裹从超市买来的新鲜蔬菜,保鲜膜可以减少蔬菜中水的 ;将冷藏在冰箱中的蔬菜取出来,不一会儿就会发现保鲜膜上有一层水珠,这是由于空气中的水蒸气遇冷 形成的。(均填物态变化的名称)14.[中国精神]在零下40多摄氏度的极端天气下,英勇的边防战士有的被冻成“冰雕”。从战士们口中呼出的水蒸气在眉毛上结了一层厚厚的“霜”,“霜”的形成是 现象;帽檐上悬挂的冰凌是雪先 成水,再凝固形成的。(均填物态变化名称)15.[2023岳阳校级期末]寒冷的冬天,由于好奇,淘淘同学用舌头去舔室外的铁管,不料舌头被“粘”在了铁管上,这是 (填物态变化的名称)现象。若要让舌头与铁管分开,应该在舌头与铁管的交界处撒点盐,因为这样可以使“粘连处”熔点 (填“高于”“低于”或“等于”)0 ℃,很快就会使舌头和铁管分开。16.[实验改进][2023淮安期末]如图为某同学制作的温度计,在薄壁玻璃瓶里装满带颜色的水,瓶口橡皮塞插进一根玻璃管,橡皮塞与瓶口、玻璃管接触处密封良好。当环境温度升高时,观察到 ,这说明该温度计是利用测温液体 的原理工作的。如果液柱变化不明显,请你提出一条改进措施: 。17.[2023潮州湘桥区期末]小虎将盛有盐水的玻璃杯放入冰箱,研究盐水的凝固过程。每隔1 min,小虎就观察盐水的状态并测出温度,绘制了凝固时温度随时间变化的图像如图所示。(第17题)(1)从图像中可以看出盐水的凝固过程用了 min。(2)[解释与交流]盐水的凝固点为 ℃。冬天,人们采取在雪上撒盐的方法,目的是 (填“提高”或“降低”)雪的熔点。三、实验探究题(18题10分,19题12分,共22分)18.[2024榆林期末]小明用如图甲所示的装置探究“水的沸腾特点”。(第18题)(1)实验时,小明向烧杯中倒入热水而不用冷水,这样操作的目的是 。(2)图乙是水沸腾前后水中气泡上升的情况,其中图 (填“A”或“B”)是水沸腾时气泡变化的情况。(3)[解释与交流]用同一套装置进行a、b两次实验,根据实验数据绘制的图像如图丙所示,两次实验水沸腾用时不同的原因是 。(4)通过实验可知,水沸腾时,持续吸热,温度 。19.小明为“探究蜂蜡和海波的熔化特点”,设计的实验装置如图甲所示。(1)将装有蜂蜡、海波的试管分别放在盛水的烧杯内加热,而不是直接用酒精灯加热,目的是使试管内的物质 。(2)将温度计正确插入蜂蜡和海波中,观察温度计示数时视线A、B、C如图乙所示,其中正确的是 ,此时温度计的示数是 ℃。(3)图丙是小明绘制的海波的熔化图像,图中海波的熔化过程持续了 min,熔点是 ℃,此过程中在第10 min海波处于 态。(4)图丁是小明绘制的蜂蜡的熔化图像,蜂蜡在熔化过程中温度 (填“升高”“降低”或“不变”),蜂蜡是 (填“晶体”或“非晶体”)。四、综合应用题(20题9分,21题12分,共21分)20.[2023运城期末]张亮根据冬天海水比河水不易结冰的现象,猜想:盐水的凝固点比水可能低些。他设计了一个实验,将水和酒精混合后放入冰箱的冷冻室中,每隔1 min用温度计测量一次温度,他把观察到的现象与温度值记录下来,如下表:(1)根据实验数据,在图中作出混合物的温度随时间变化的图像。(2)从实验数据中可以看到水和酒精混合物的凝固点是 ℃。(3)[开放性题目]根据以上实验探究结论,请你想出一个使路面上已熔化的水不容易结冰的方法: 。21.[新考法 材料阅读法]阅读下面的短文,并回答问题。冻豆腐冻豆腐是中国一种传统的豆制品美食。新鲜豆腐的内部有无数的小孔,这些小孔大小不一,有的互相连通,有的闭合成一个个小“容器”,这些小孔里面都充满了水分。把新鲜的豆腐放入冰箱的冷冻室,到0 ℃时,水结成了冰,它的体积比常温时水的体积要大10%左右,原来的小孔便被冰撑大了。当豆腐的温度降到0 ℃以下时,即使豆腐温度再降低,冰的体积几乎也不再变化。将冻豆腐从冰箱内取出,等到豆腐中的冰化成水,从豆腐里跑掉以后,就留下了数不清的海绵状孔洞(如图所示)。此时的豆腐孔隙多、弹性好、吃上去的口感很有层次,深受人们的喜爱。(1)冻豆腐解冻后,其中有数不清的海绵状孔洞,这是由于新鲜豆腐里的水先 ,之后,在冻豆腐解冻过程中 而形成的。(均填物态变化名称)(2)冻豆腐从冷冻室里取出时会冒“白气”,这些“白气”的形成属于 (填物态变化名称),需要 热量;“白气”是向 (填“上飘”或“下落”)的。参考答案1. A 2. D 3. B4. B 解析:“白气”是由水蒸气遇冷液化形成的小水珠,是液化现象;霜前冷的“霜”是由空气中的水蒸气遇冷变成小冰晶的过程,是凝华现象;雾是由空气中的水蒸气液化形成的小水珠,与“白气”的成因相同,故B符合题意;扬汤止沸的“沸”是水沸腾变成水蒸气的过程,是汽化现象;冰冻三尺的“冰”是由水变成冰的过程,是凝固现象。5. C 6. A 7. B 8. B 9. A10. D 解析:从壶嘴冒出的“白气”是由壶嘴冒出的水蒸气遇冷液化形成的;雪糕周围的“白气”是由雪糕周围空气中的水蒸气遇冷液化形成的。11.降低温度;压缩体积 12.液化;凝华;汽化;升华13.汽化;液化 14.凝华;熔化15.凝固;低于 解析:舌头被“粘”在了铁管上,这是由于舌头上的水遇冷凝固成了冰造成的。撒盐可以降低冰的熔点,这样低于0 ℃的时候,冰就会熔化,会使舌头与铁管分开。16.液柱升高;热胀冷缩;换用容积更大的玻璃瓶17.(1)5 (2)-4;降低18.(1)缩短将水加热至沸腾的时间 (2)A (3)水的多少不同 (4)不变 解析:(1)在实验中,向烧杯中倒入热水而不用冷水,这样可以缩短将水加热至沸腾的时间。(3)由图丙可知,a、b两次实验水的初温相同,装置是相同的,从加热到开始沸腾的时间不同,即吸收的热量不同,原因是水的多少不同。19.(1)受热均匀 (2)B;42 (3)6;48;固液共存 (4)升高;非晶体 解析:(1)将装有蜂蜡、海波的试管分别放在盛水的烧杯内加热,这样可以使蜂蜡、海波受热均匀。(2)读数时视线B正确。由图乙知,温度计的分度值为1 ℃,所以其示数为42 ℃。(3)由图丙可知,海波在熔化过程中不断吸热,但温度保持不变,故海波是晶体。图丙中BC段表示海波的熔化过程,此过程中海波吸收热量,但是温度保持48 ℃不变;6~12 min处于熔化过程,海波的熔化过程持续了6 min,第10 min海波处于固液共存态。(4)由图丁可知,蜂蜡在熔化过程中温度不断升高,没有固定的熔化温度,即没有熔点,是非晶体。20.解:(1)如图所示。 (2)-6 (3)向路面撒盐解析:(1)根据表格中数据确定点的坐标,并用平滑的曲线连接起来,如图所示。(2)由数据知,水和酒精的混合物在凝固过程中保持-6 ℃不变,所以凝固点为-6 ℃。(3)我们可以通过向路面上撒盐的方法来降低水的凝固点。21.(1)凝固;熔化 (2)液化;放出;下落时间/min01234567891011温度/℃420-2-4-6-6-6-6-6-6-8状态液液液液液固液固液固液固液固液固液固
相关资料
更多

