沪科技版(2020)选择性必修32.1 脂肪烃完美版课件ppt
展开(分子中一定不含有苯环)
(只由碳、氢元素组成)
(分子中一定含有苯环)
饱和烃在自然界中广泛存在。烷烃是天然气和石油的主要成分,工业上以石油为原料经过分馏得到各种烷烃。
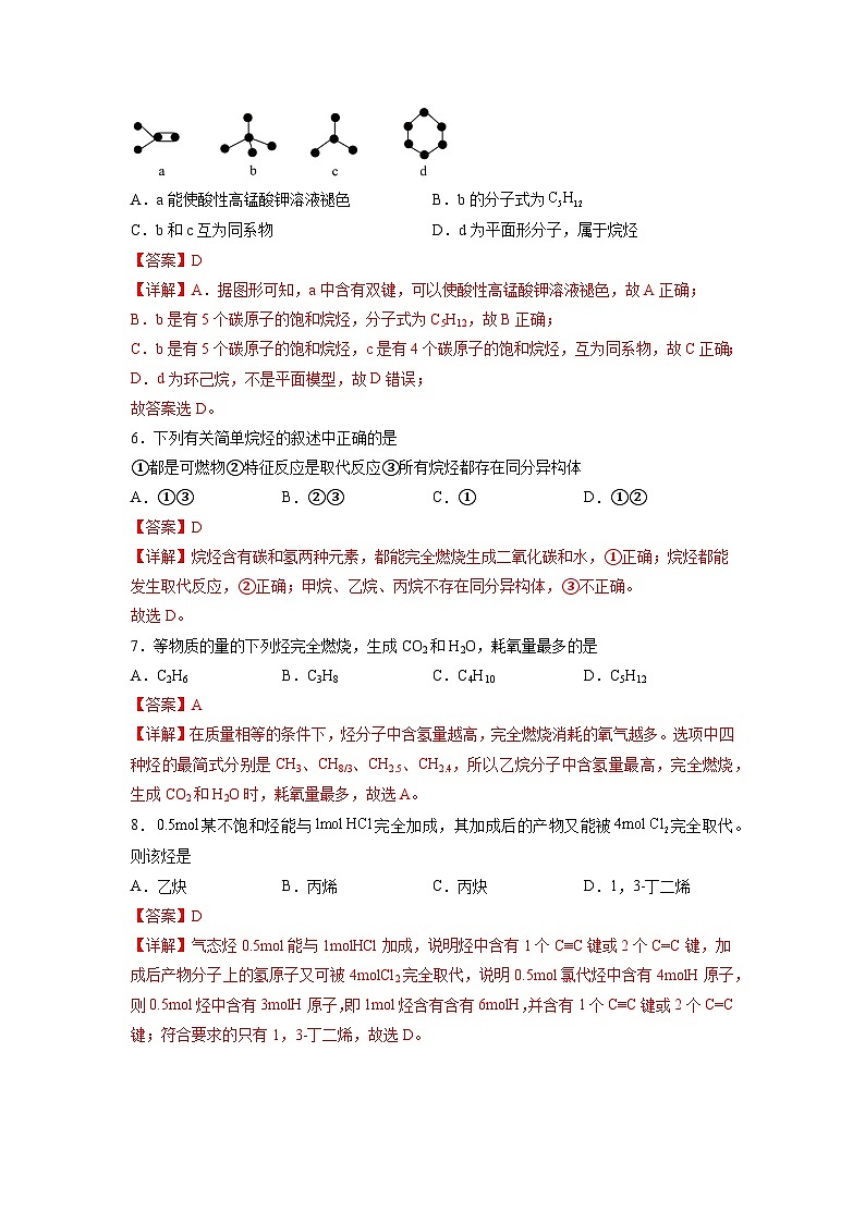
许多昆虫信息素中也含有烷烃,是昆虫交流的化学通信工具。
通常条件下稳定在光照条件下和氯气发生 取代反应在空气中能燃烧
碳原子之间都以单键结合成碳链碳原子的剩余价键均与氢原子结合
通常条件下稳定在光照条件下和氯气发生取代反应在空气中能燃烧
烷烃分子中的 C—H 键和 C—C 键的键能都较大,需要较高能量才能断裂,因此烷烃的化学性质比较稳定。1、烷烃在一定条件下也能发生反应,例如烷烃燃烧生成二氧化碳和水,同时放出大量的热,故常用作燃料。
2、光照或加热条件下,烷烃分子中的氢原子能被卤素单质中的卤原子代替,发生取代反应。
对溶有液溴的己烷进行光照,可以看到溴的颜色逐渐褪去,两者发生了取代反应。
由于卤原子取代的位置不同、取代的数量不同,所以取代反应的产物比较复杂,一般得到的产物是混合物。
Cl2 Cl· + Cl·
自由基是指含有未成对电子的原子或基团。
甲烷与氯气的反应(自由基反应)
Cl· + ·CH3 CH3Cl
自由基之间可以相互结合形成稳定的化合物分子,反应即告终止。
烯烃:分子结构中含有碳碳双键的烃。
炔烃:分子结构中含有碳碳三键的烃。
CnH2n (n≥2)
CnH2n-2 (n≥2)
不饱和烃在自然界中十分常见。乙烯是植物自身产生的一种激素,能促进果实的成熟。月桂烯、蒎烯、角鲨烯等都是天然存在的烯烃。
甲烷、乙烯、乙炔的燃烧现象对比
分子式 CH4 C2H4 C2H2
0.75 0.86 0.92
一般有机物的燃烧都是不充分的,所以烃类燃烧都会产生黑烟,烃中含碳量越高,被排挤出来的未被燃烧的碳粒也就越多,就形成了“浓烈的黑烟”。
将气态烯烃或炔烃通入酸性KMnO4溶液,溶液颜色变浅直至褪色。
5CH2=CH2+12KMnO4+18H2SO4
10CO2 ↑ +12MnSO4+6K2SO4+28H2O
与酸性KMnO4溶液的反应
用酸性高锰酸钾溶液氧化碳碳双键或碳碳三键可以缩短碳链。
烯烃分子中含有碳碳双键,其中1个键不稳定,炔烃分子中含有碳碳三键,其中2个键易断裂,因此烯烃、炔烃都易发生加成反应。
CH≡CH+Br2―→CHBr==CHBrCHBr==CHBr+Br2―→Br2CH—CHBr2
碳碳三键发生加成反应时可分步进行,先断裂1个键生成碳碳双键,双键继续发生加成变成碳碳单键。
②与H2、HX、H2O等加成:
工业上可以将植物油催化氢化,获得固态的人造黄油。石油加工中对汽油进行加氢处理,可提高汽油的质量。通过测定被吸收的氢气的物质的量可以计算出所研究的分子中碳碳双键的数目,从而为确定其结构提供依据。
乙烯与水的反应也称为乙烯的水化,是工业上制取乙醇的方法之一。烯烃与卤化氢的加成也常用于制备卤代烃。
1 2 3
1 2 3
通常情况下,丙烯与溴化氢反应,主要得到2-溴丙烷。
当不对称烯烃与卤化氢发生加成反应时,通常“氢加到含氢多的不饱和碳原子一侧”,即遵循马尔可夫尼可夫规则(简称马氏规则)
共轭二烯烃及其加成反应
分子中有两个碳碳双键且两个双键只相隔一个单键的烯烃叫作共轭二烯烃。
1,3-丁二烯的1,2-加成和1,4-加成是竞争反应,到底哪一种加成占优势,取决于反应条件。
1 2 3 4
1,3-丁二烯和氯气1:1发生加成反应
1,3-丁二烯和足量的氯气发生加成反应
1,2,3,4-四氯丁烷
乙炔与氯化氢在催化剂的条件下发生加成反应,可生成氯乙烯,这是最早生产氯乙烯的方法。氯乙烯分子间发生加聚反应得到聚氯乙烯,简称PVC,PVC曾是世界上产量最大的通用塑料。
具有不饱和键的有机化合物通过加聚反应得到高分子化合物的反应。
注意:聚乙烯、聚丙烯均是混合物。
能合成高分子化合物的小分子物质
高分子化合物中不断重复的基本结构单元
高分子化合物中链节的数目
加聚产物单体的判断方法1.凡链节的主链为两个碳原子,其单体必为一种,将链节的两个半键闭合即为单体。如 ,单体为________________; ,单体为 ___________________; ,单体为____________。
CH3CH==CHCH3
2.凡链节中主链为4个碳原子,无碳碳双键结构,其单体必为两种,从主链中间断开后,再分别将两个半键闭合即得单体。如 ,单体为__________和_____________。3.凡链节中主链为4个碳原子,含有碳碳双键,单体为一种,属二烯烃。如 ,单体为 。
链节中含多个碳原子的单体的判断方法-一边赶法
去掉[ ]和n,将链节中的一个键从左向右折叠,单变双,双变单,遇到碳超过4价,则断开。
―→CH2==CF2和CF2==CF—CF3。
下列各选项能说明分子式为C4H6的某烃是HC≡C—CH2—CH3,而不是CH2==CH—CH==CH2的事实是( )A.燃烧有浓烟B.能使酸性KMnO4溶液褪色C.能与溴发生1∶2加成反应D.与足量溴水反应,生成物中只有2个碳原子上有溴原子
化学选择性必修1化学反应的方向精品ppt课件: 这是一份化学选择性必修1<a href="/hx/tb_c4036427_t3/?tag_id=26" target="_blank">化学反应的方向精品ppt课件</a>,文件包含21化学反应的方向同步课件pptx、21化学反应的方向分层练习原卷版docx、21化学反应的方向分层练习解析版docx等3份课件配套教学资源,其中PPT共25页, 欢迎下载使用。
2021学年第一节 脂肪烃课堂教学课件ppt: 这是一份2021学年第一节 脂肪烃课堂教学课件ppt,共37页。PPT课件主要包含了学习目标,三乙炔和炔烃,石油气C1C4,汽油C5C11等内容,欢迎下载使用。
2020-2021学年第二章 烃和卤代烃第一节 脂肪烃说课课件ppt: 这是一份2020-2021学年第二章 烃和卤代烃第一节 脂肪烃说课课件ppt,共35页。PPT课件主要包含了链状烃,环状烃,脂环烃,芳香烃,脂肪烃,学习目标,沸点℃,分子中碳原子数,一烷烃和烯烃,碳原子在516之间等内容,欢迎下载使用。

