所属成套资源:沪科版化学选择性必修一课件+练习+素材
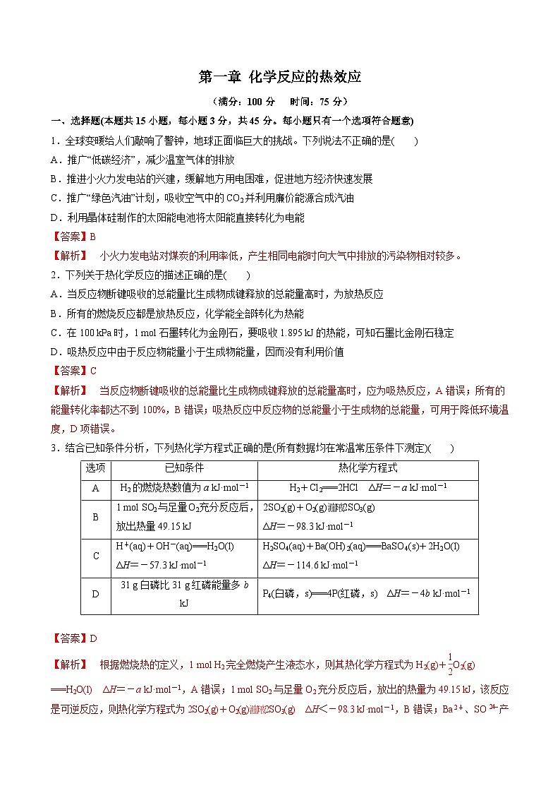
高中化学第1章 化学反应的热效应本章复习复习课件ppt
展开
这是一份高中化学第1章 化学反应的热效应本章复习复习课件ppt,文件包含第一章化学反应的热效应复习课件pptx、第一章化学反应的热效应单元测试原卷版docx、第一章化学反应的热效应知识梳理原卷版docx、第一章化学反应的热效应单元测试解析版docx、第一章化学反应的热效应知识梳理解析版docx等5份课件配套教学资源,其中PPT共32页, 欢迎下载使用。
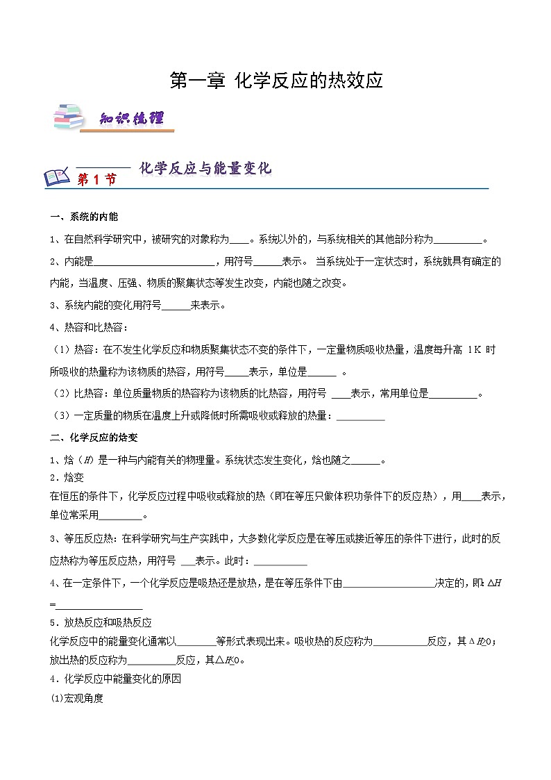
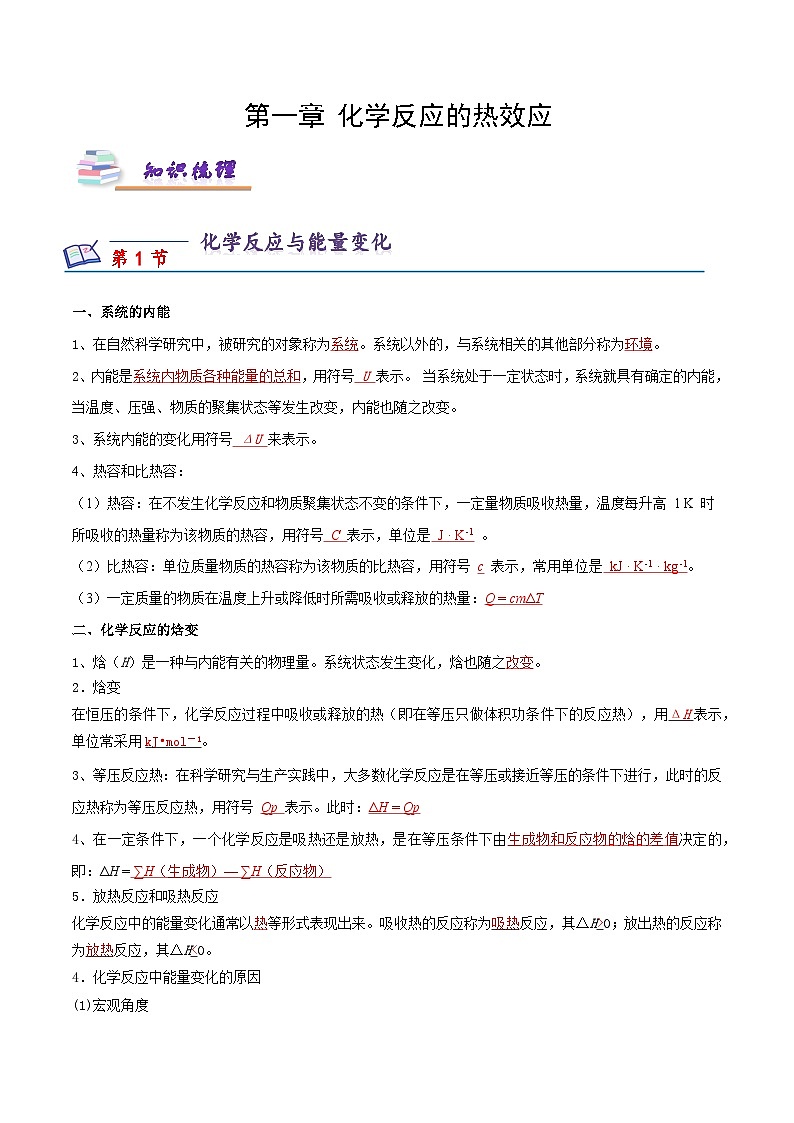
▷ U 『内能』系统内物质各种能量的总和
当系统处于一定状态时,系统就具有确定的内能,当温度、压强、物质的聚集状态等发生改变,内能也随之改变。
系统内能的绝对值无法直接获得,但内能的变化可以体现在状态变化的过程中。
在一定温度下,化学反应过程中吸收或释放的热称为化学反应的热效应。
焓是与内能有关的物理量,用符号H表示。
人们常用系统的焓的变化,即焓变(ΔH)来表示在等压、只做体积功条件下的反应热。
∆H=∑H(生成物)- ∑H(反应物)
2H2 (g) + O2 (g) == 2H2O (g) ΔH = —484 kJ · ml—12HgO (s) == 2Hg (l) + O2 (g) ΔH = 182 kJ · ml—1
物质能量越低,键能越大
ΔH=反应物键能总和(E1)-生成物键能总和(E2)
键能:在25 ℃和101 kPa下,断开1 ml 气态分子AB(g)中的共价键,使其生成气态原子 A(g)和 B(g)所吸收的能量。
∆H2=−436 kJ/ml
∆H1=+436 kJ/ml
化学键断裂和形成时的能量变化是化学反应中能量变化的主要原因。
H2(g) + Cl2(g) === 2HCl(g)
吸收436 kJ + 243 kJ=679 kJ
释放431 kJ/ml×2 ml=862kJ
许多反应热可以通过量热计直接测定。
测定中和反应反应热的实验装置
实验的关键及其注意事项
大量实验证明:25 ℃和101 kPa下,强酸与强碱稀溶液发生中和反应生成1 ml液态水时,放出57.3 kJ的热量。
H+(aq)+OH-(aq)==H2O(l) ΔH=-57.3 kJ/ml
中和热定义中的“稀溶液”一般是指酸、碱的物质的量浓度均小于或等于1 ml/L的溶液
中和热以生成1 ml H2O为基准,是一个定值
中和热不包括其他离子在水溶液中的生成热、物质的溶解热、电解质电离时所伴随的热效应。
C(s)+O2(g)===CO2(g) ΔH=-393.6 kJ·ml-1
(1)ΔH 与物质的聚集状态有关,因为物质的聚集状态变化时会发生焓变,故应标明物质的聚集状态。通常用英文字母 s、l、g 分别表示固态、液态和气态,用 aq 表示水溶液,通常指稀溶液。
2H2 (g)+ O2 (g) === 2H2O(g)
(2)ΔH 要注明反应的温度和压强,一般不注明时,表示的反应温度为 298 K、压强为 100 kPa。(3)ΔH 的单位一般是 kJ· ml-1。在相同条件下正向反应和逆向反应的ΔH 数值相同,符号相反。另外,ΔH的数值也与化学方程式的书写形式有关。
2H2 (g)+ O2 (g) === 2H2O(g)
∆H=−241.8 kJ/ml
∆H=−483.6 kJ/ml
反应进度是以反应方程式整体作为一个特定组合单元来表示反应进行的程度。ml -1 指反应进度为 1 ml,此时各种反应物消耗掉的物质的量,各种生成物的物质的量,在数值上均等于热化学方程式中各自的化学计量数。
ΔH 单位中的“ml-1”
1840年,俄国化学家盖斯在分析了许多化学反应的热效应的基础上,总结出一条规律:“一个化学反应,不论是一步完成,还是分几步完成,其总的热效应是完全相等的。”这个规律被称为盖斯定律。
H2SO4 H2SO4·H2O H2SO4·2H2O H2SO4·3H2O
ΔH=ΔH1+ΔH2+ΔH3
在恒压条件下,化学反应的热效应等于焓变(ΔH),而ΔH仅与反应的起始状态和反应的最终状态有关,而与反应的途径无关。
ΔH= =
ΔH3+ΔH4+ΔH5
盖斯定律的提出,为反应热的研究提供了极大的方便,使一些不易测定或无法测定的化学反应的反应热可以通过推算间接求得。
热化学方程式的化学计量数加倍,ΔH也相应加倍。
热化学方程式相加减,同种物质之间可加减,反应热也相应加减。
将热化学方程式颠倒时,ΔH的正负必须随之改变。
运用盖斯定律计算反应热的关键
加合法就是运用所给热化学方程式通过加减乘除的方法得到所求的热化学方程式。
运用盖斯定律计算反应热的方法
若反应物A变为生成物D,可以有两个途径①由A直接变成D,反应热为ΔH;②由A经过B变成C,再由C变成D,每步的反应热分别为ΔH1、ΔH2、ΔH3。如图所示:
ΔH1+ΔH2+ΔH3。
在101kPa下,1 ml物质完全燃烧生成稳定产物时所放出的热量叫做该物质的燃烧焓,习惯上又称为该物质的燃烧热。
是指物质中含有的N转化为N2(g),H转化为H2O(l),C转化为CO2(g)。
标准燃烧热是反应热的一种
单位为kJ·ml-1或kJ/ml
热值:100 kPa 时,单位质量或单位体积的燃料完全燃烧所放出的热量叫做该燃料的热值。
热值是燃料质量优劣的重要参数
反应热的测量热化学方程式盖斯定律
系统的内能化学反应的焓变
相关课件
这是一份高中化学沪科技版(2020)选择性必修14.1氧化还原反应精品ppt课件,文件包含41氧化还原反应同步课件pptx、41氧化还原反应分层练习-原卷版docx、41氧化还原反应分层练习解析版docx等3份课件配套教学资源,其中PPT共24页, 欢迎下载使用。
这是一份沪科技版(2020)选择性必修1第2章 化学反应的方向、限度和速率2.3化学反应的速率化学反应速率优秀课件ppt,文件包含23化学反应速率同步课件pptx、23化学反应速率分层练习原卷版-docx、23化学反应速率分层练习解析版-docx等3份课件配套教学资源,其中PPT共29页, 欢迎下载使用。
这是一份化学选择性必修1化学平衡的移动优秀课件ppt,文件包含222化学平衡的移动同步课件pptx、222化学平衡的移动分类练习原卷版docx、222化学平衡的移动分类练习解析版docx等3份课件配套教学资源,其中PPT共38页, 欢迎下载使用。

