初中物理教科版九年级上册1 电磁感应现象一等奖教学设计
展开┃教学过程设计┃
┃教学小结┃
【教学目标】
一、知识与能力
1.理解电磁感应现象及其产生的条件。
2.了解感应电流的方向与哪些因素有关。
3.知道交流发电机的原理,知道发电机在工作时能量如何转化。
4.了解我们生活用电是交流电及其频率。
二、过程与方法
1.通过探究磁生电的条件,进一步了解电和磁之间的相互联系,提高学生观察能力、分析概括能力和联系简单现象探索物理规律的能力。
2.观察和体验发电机是怎样发电的,提高学生应用知识分析和解决问题的能力。
三、情感、态度与价值观
1.认识自然现象之间是相互联系的,进一步了解探索自然奥妙的科学方法。
2.认识任何创造发明的基础是科学探索的成果,使学生了解科技发展是人类社会进步的巨大推动力,初步具有创造发明的意识。
【教学重点】
实验探究“磁如何产生电”。
【教学难点】
电磁感应实验的设计方案和制作小发电机。
【教学突破】
通过重新演示奥斯特实验引导学生逆向思维的方式设计并操作探究实验“磁是如何生电的”,来掌握产生感应电流的必要条件。并借助“太空悬绳发电”材料给学生以形象思维的实例来突破切割磁感线这一抽象的理论。制作小发电机模型关键是线圈匝数要多,为了使实验简洁化,可以让学生组装实验室提供发电机小模型。
【教学准备】
◆教师准备
1.多媒体电脑、展台、自制PPT课件。
2.干电池两节、开关一只、导线若干条、小磁针一个、小灯泡一个、演示电流表、手摇发电机。
◆学生准备
蹄形磁体2~3块、漆包线、导线若干条、灵敏电流计、发电机模型等。
教学过程
批注
一、回顾实验,引入新课。
教师重做奥斯特实验,请同学们观察后回答:此实验称为什么实验?它揭示了一个什么现象?
学生回答:奥斯特实验。说明电流周围能产生磁场。
教师阐述:奥斯特实验揭示了电和磁之间的联系,说明电可以产生磁,那么,我们可不可以反过来进行逆向思索:磁能否生电呢?怎样才能使磁生电呢?
猜想:
1.由奥斯特实验,当导线中通有电流时,小磁针会转动,那么反过来,如果我们让小磁针转动(或其他强磁体运动),导线中会不会有电流产生呢?
2.通电导线在磁场中会受到力的作用,从而使导体发生了运动,那么反过来,如果让导体在磁场中先运动,导体中会不会产生电流呢?
下面我们就沿着这个猜想来设计实验,进行探索研究。
二、进行新课。
(一)法拉第的发现。
简单介绍法拉第发现磁生电的故事,可参考补充材料。
组织学生进行探究“磁是如何生电的”。
提问:实验目的是什么?
学生回答:探索磁能否生电?怎样使磁生电?
提问:根据实验目的,及猜想本实验应选择哪些实验器材?为什么?
学生回答:根据研究的问题,需要有________;检验电路中是否有电流需要有________;控制电路必须有________。(磁体和导线;灵敏电流计;开关)
教师展示实验器材,注意让学生弄清蹄形磁铁的N、S极和磁感线的方向,然后按教材图8—1—2的装置安装好(注意直导线先不要放在磁场内)。
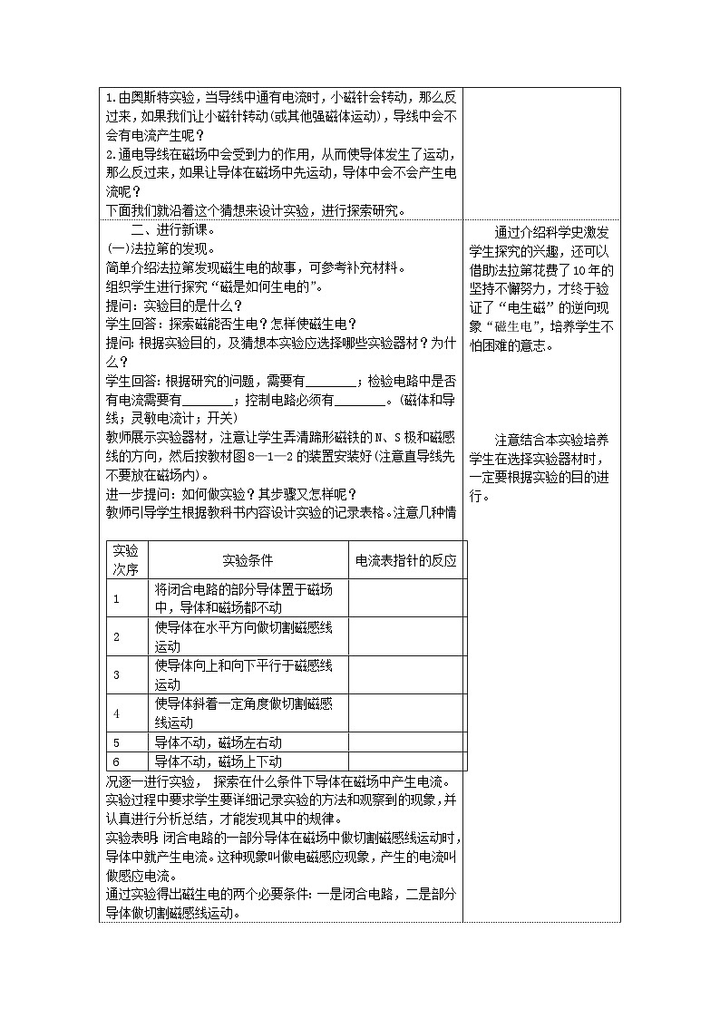
进一步提问:如何做实验?其步骤又怎样呢?
实验次序
实验条件
电流表指针的反应
1
将闭合电路的部分导体置于磁场中,导体和磁场都不动
2
使导体在水平方向做切割磁感线运动
3
使导体向上和向下平行于磁感线运动
4
使导体斜着一定角度做切割磁感线运动
5
导体不动,磁场左右动
6
导体不动,磁场上下动
教师引导学生根据教科书内容设计实验的记录表格。注意几种情况逐一进行实验, 探索在什么条件下导体在磁场中产生电流。
实验过程中要求学生要详细记录实验的方法和观察到的现象,并认真进行分析总结,才能发现其中的规律。
实验表明:闭合电路的一部分导体在磁场中做切割磁感线运动时,导体中就产生电流。这种现象叫做电磁感应现象,产生的电流叫做感应电流。
通过实验得出磁生电的两个必要条件:一是闭合电路,二是部分导体做切割磁感线运动。
在得出结论后,教师可再引导学生进行两个对比实验:(1)将电路中的开关断开,让导体做切割磁感线运动;(2)将磁体拿开,让导体向各个不同的方向运动。请学生观察实验现象,进行分析讨论,这样做可加深学生对感应电流产生条件的理解。
提问:探究感应电流的方向与哪些因素有关?
注意:这个探究之前,可先提示学生注意观察灵敏电流表指针的偏转方向与电流方向的关系。这个探究活动目的很明确,在前面实验的基础上,学生一般能把握要点,围绕导体的运动方向和磁场的方向来进行实验。
结论:感应电流的方向跟导体的运动方向和磁场的方向都有关系。
教师可进一步设问,让学生思考:若导体的运动方向和磁场的方向同时改变,电流方向将如何呢?
学生回答:电流方向不变。
探究之后,组织学生讨论“太空悬绳发电”,增强学生自觉关注科技前沿的良好科学素养。
多媒体进一步展示补充材料:太空悬绳发电。
(二)发电机。
提出问题:电磁感应现象表明,机械能转化为电能是可行的,由此,法拉第发明了发电机。怎样让导体中得到持续电流?
学生讨论后老师提示:把直导线在磁场中运动,改为线圈在磁场中转动。
学生动手做:做一个小发电机。
教师演示手摇发电机,迅速地转动摇把,连接在发电机上的灯泡亮起来了。
教师:这是怎么回事呢?请同学们认真阅读教科书上本节关于发电机部分的内容,然后请一位同学来给大家说一说发电机的主要构造。
发电机的主要构造:定子和转子。
讨论学习:交变电流、交流电、频率、我国交流电的频率等知识。
提出问题:如何利用发电机产生直流电呢?
教师补充说明:直流发电机中的换向器。
发电机中能量转化:机械能转化为电能。
讨论教材第127页漫画“婴儿的未来”及第128页走向社会材料“关于电能的调查研究”,让学生感知科技成果对人类生活的影响及电能的优越性。
通过介绍科学史激发学生探究的兴趣,还可以借助法拉第花费了10年的坚持不懈努力,才终于验证了“电生磁”的逆向现象“磁生电”,培养学生不怕困难的意志。
注意结合本实验培养学生在选择实验器材时,一定要根据实验的目的进行。
制作小发电机:参考教科书第126页图及教材内容组装小发电机。一个小发电机就做成了。也可用手握的电吹风机对着线圈吹,实验效果会更加明显。这种手握的电吹风机,一般的文具店有售。同时还要提醒学生线圈的匝数不可绕得太多或太少,太多难以带动它转动,太少了则产生的电流很微弱,不利于观察。因为这节课前面还有一个实验探究,所以时间较紧,本动手做可以安排学生课下进行,而本节课可以让学生直接组装实验室提供的发电机模型,并把发电机模型和电流表等组成闭合回路进行验证。
三、反思总结。
1.请学生反思自己本节课的学习情况,谈谈收获和体会。
2.教师进一步强调本节课的重点、难点和关键点。
3.布置思考题及课后作业。
(1)作业:教材第128页“自我评价”中的第1、2、3题。
(2)鼓励学生课后进行家庭小实验:玩具电动机能发电吗?
【板书设计】
第1节 电磁感应现象
(一)法拉第的发现
1.闭合电路的一部分导体在磁场中做切割磁感线运动时,导体中就产生电流。这种现象叫做电磁感应现象,产生的电流叫做感应电流。
2.感应电流的方向跟导体的运动方向和磁场的方向都有关系。
(二)发电机
1.发电机的主要构造:定子和转子。
2.交变电流、交流电、频率。
3.我国交流电的频率为50Hz,周期为0。02s。
4.发电机中能量转化:机械能转化为电能。
【教学探讨与反思】
这节课的内容比较多,但教材中明显地去掉了抽象难理解的发电机的工作原理,代之的是对原理的简单介绍,几句话,我们如何处理这个问题也是关键,实践证明:不过深地追究工作过程的完整性,只是对图作一个简单的描述、趋势分析即可。交直流发电机的转换教材也没提到,我认为将换向器的知识再次使用一下,对学生来说难度不算太大,对他们的学习还有帮助,所以我就讲了一下,我感到很好,培养了学生的创新意识和创新能力,使之对发电机的转换有了个清晰的认识。
教科版九年级上册1 电磁感应现象教案设计: 这是一份教科版九年级上册1 电磁感应现象教案设计,共7页。教案主要包含了教学目标,教学重点和难点,教学方法,教学课时,教学资源,评价方式,教学过程,板书设计等内容,欢迎下载使用。
教科版九年级上册1 电磁感应现象教案及反思: 这是一份教科版九年级上册1 电磁感应现象教案及反思,共3页。教案主要包含了教学目标,教学过程等内容,欢迎下载使用。
初中物理教科版九年级上册1 电磁感应现象教案: 这是一份初中物理教科版九年级上册1 电磁感应现象教案,共4页。教案主要包含了学情分析,教学目标,重点难点,教学媒体等内容,欢迎下载使用。

