
所属成套资源:小升初数学知识训练
小升初数学知识训练之解决问题复习练:税率
展开
这是一份小升初数学知识训练之解决问题复习练:税率,共2页。试卷主要包含了填写答题卡的内容用2B铅笔填写,提前 xx 分钟收取答题卡等内容,欢迎下载使用。
考试时间:* *分钟 满分:* *分
姓名:____________ 班级:____________ 学号:____________
*注意事项:
1、填写答题卡的内容用2B铅笔填写
2、提前 xx 分钟收取答题卡
第Ⅰ卷 客观题
第Ⅰ卷的注释
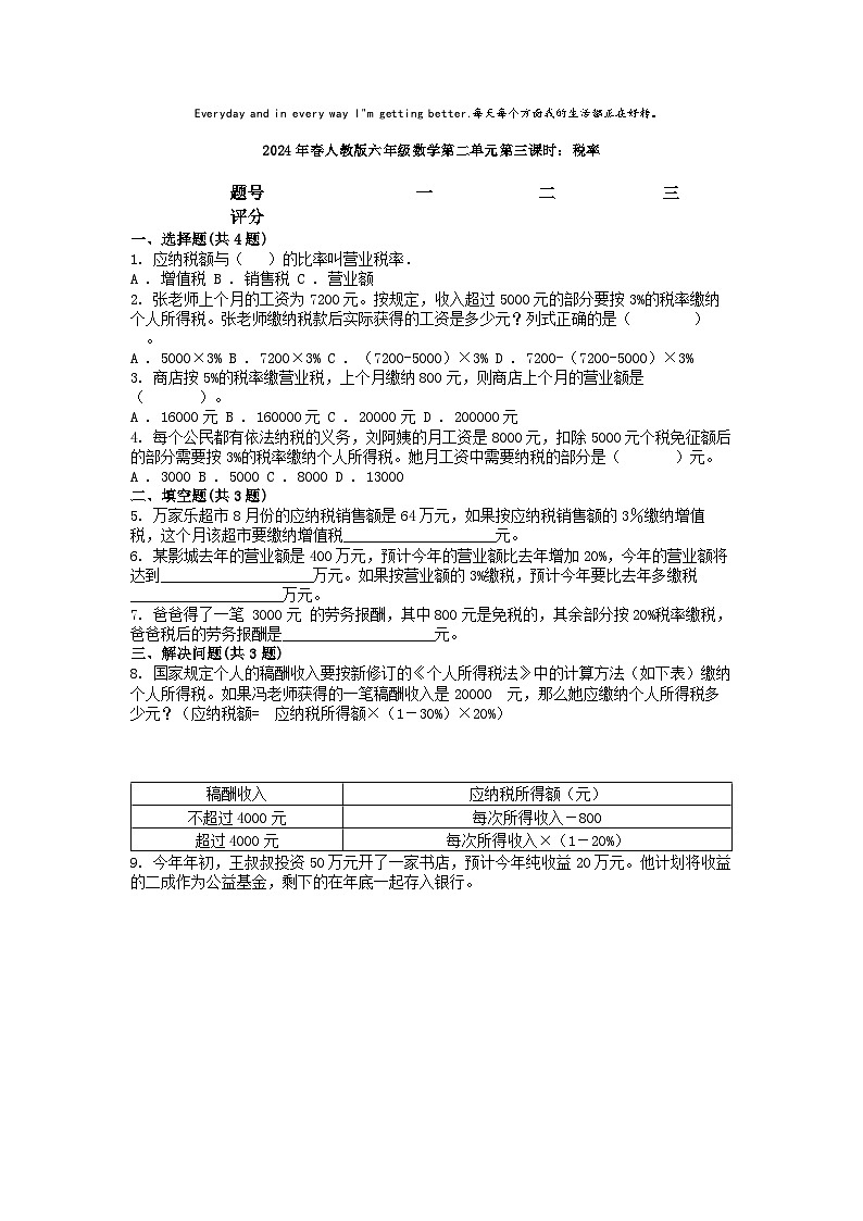
一、选择题(共4题)
1. 应纳税额与( )的比率叫营业税率.
A . 增值税 B . 销售税 C . 营业额
2. 张老师上个月的工资为7200元。按规定,收入超过5000元的部分要按3%的税率缴纳个人所得税。张老师缴纳税款后实际获得的工资是多少元?列式正确的是( ) 。
A . 5000×3% B . 7200×3% C . (7200-5000)×3% D . 7200-(7200-5000)×3%
3. 商店按5%的税率缴营业税,上个月缴纳800元,则商店上个月的营业额是( )。
A . 16000元 B . 160000元 C . 20000元 D . 200000元
4. 每个公民都有依法纳税的义务,刘阿姨的月工资是8000元,扣除5000元个税免征额后的部分需要按3%的税率缴纳个人所得税。她月工资中需要纳税的部分是( )元。
A . 3000 B . 5000 C . 8000 D . 13000
二、填空题(共3题)
5. 万家乐超市8月份的应纳税销售额是64万元,如果按应纳税销售额的3%缴纳增值税,这个月该超市要缴纳增值税____________________元。
6. 某影城去年的营业额是400万元,预计今年的营业额比去年增加20%,今年的营业额将达到____________________万元。如果按营业额的3%缴税,预计今年要比去年多缴税____________________万元。
7. 爸爸得了一笔 3000元 的劳务报酬,其中800元是免税的,其余部分按20%税率缴税,爸爸税后的劳务报酬是____________________元。
三、解决问题(共3题)
8. 国家规定个人的稿酬收入要按新修订的《个人所得税法》中的计算方法(如下表)缴纳个人所得税。如果冯老师获得的一笔稿酬收入是20000 元,那么她应缴纳个人所得税多少元?(应纳税额= 应纳税所得额×(1-30%)×20%)
9. 今年年初,王叔叔投资50万元开了一家书店,预计今年纯收益20万元。他计划将收益的二成作为公益基金,剩下的在年底一起存入银行。
(1) 根据图中对话这位同学需付 ____________________元。
(2) 王叔叔预计今年年底存入银行的钱,按年利率1.65%计算,存一年的利息是 ____________________元。
(3) 书店需按每年营业额中应纳税部分的3%缴纳增值税,剩余部分为书店的纯收益。书店预计今年需要缴纳增值税多少元?(得数保留整数)
10. 小丽家买了一套售价为182万元的普通商品房。如果一次付清房款,就按九六折优惠价付款。
(1) 打折后房子的总价是多少万元?
(2) 买这套房子还要按照实际房价的1.5%缴纳契税,契税是多少万元?
第Ⅱ卷 主观题
第Ⅱ卷的注释 题号
一
二
三
评分
阅卷人
得分
阅卷人
得分
阅卷人
得分
稿酬收入
应纳税所得额(元)
不超过4000元
每次所得收入-800
超过4000元
每次所得收入×(1-20%)
相关试卷
这是一份小升初数学知识训练之计算复习练:百分数口算,共2页。试卷主要包含了填写答题卡的内容用2B铅笔填写,提前 xx 分钟收取答题卡等内容,欢迎下载使用。
这是一份【精品】小升初数学知识数与代数专项训练(三),共17页。
这是一份小升初数学知识专项训练-小升初总复习(1)通用版,共28页。试卷主要包含了选择题,填空题,判断题,解答题,计算题,作图题等内容,欢迎下载使用。
