


小升初数学知识专项训练-总复习(1)(25页)
展开小升初总复习(1)
一、选择题
1.中央电视台《新闻联播》开播时间用24时计时法表示是( )。
A. 晚上7点 B. 19: 00 C. 晚上19: 00
2.如图,已知,∠B = 65°,若沿图中的虚线剪去∠B,求∠1 +∠2等于( )。
A. 225° B. 245° C. 270° D. 315°
3.在一个比例式中,两个内项互为倒数,其中一个外项是,另一个外项是( )。
A. B. C. 1
4.等腰三角形的一个底角与顶角的比是1:6,这是一个( )三角形。
A. 直角 B. 锐角 C. 钝角 D. 等边
5.如图是几个相同小正方体拼成的大正方体,由AB向C点斜切,没被切掉的小正方体有( )个。
A. 3 B. 4 C. 5 D. 6
6.—个书架,把第一层书的30%放入第二层,第二层的书本数正好是第一层的2倍。下列说法中,正确的是( )。
A. 原来第二层比第一层多30% B. 原来第二层比第一层多10%
C. 原来第一层比第二层少10% D. 原来第二层比第一层多60%
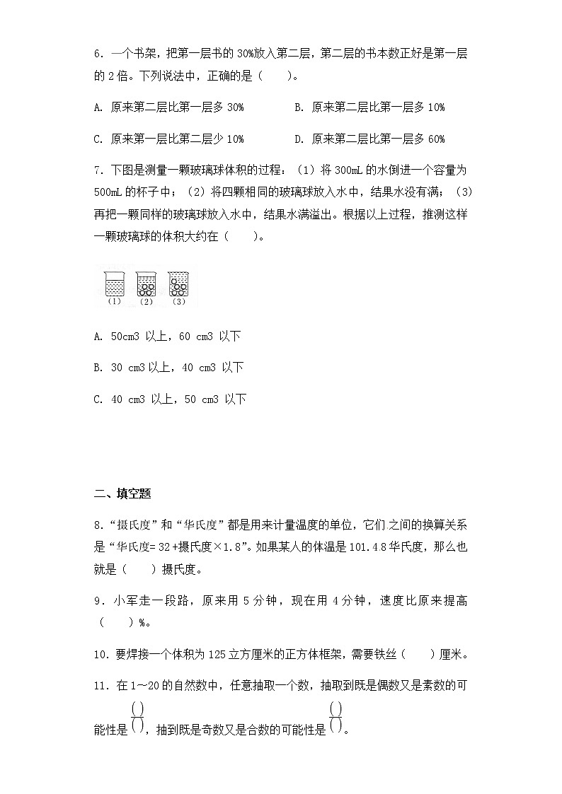
7.下图是测量一颗玻璃球体积的过程:(1)将300mL的水倒进一个容量为500mL的杯子中;(2)将四颗相同的玻璃球放入水中,结果水没有满;(3)再把一颗同样的玻璃球放入水中,结果水满溢出。根据以上过程,推测这样一颗玻璃球的体积大约在( )。
[来源:ZXXK]
A. 50cm3 以上,60 cm3 以下
B. 30 cm3以上,40 cm3 以下
C. 40 cm3 以上,50 cm3 以下
二、填空题
8.“摄氏度”和“华氏度”都是用来计量温度的单位,它们之间的换算关系是“华氏度= 32 +摄氏度×1.8”。如果某人的体温是101.48华氏度,那么也就是( )摄氏度。
9.小军走一段路,原来用5分钟,现在用4分钟,速度比原来提高( )%。
10.要焊接一个体积为125立方厘米的正方体框架,需要铁丝( )厘米。
11.在1〜20的自然数中,任意抽取一个数,抽取到既是偶数又是素数的可能性是,抽到既是奇数又是合数的可能性是。
12.同一品牌食用油,超市有两种不同规格的包装,同时开展促销活动,买( )更便宜。
13.18个队参加篮球比赛,如果进行单循环赛,则共需要比赛( )场。
14.一个等腰三角形底和高的比是8:3,把它沿底边上的高剪开,拼成一个长方形,这个长方形面积是192平方厘米。那么,这个长方形的周长是( )厘米。
15.如图,直角三角形ABC是由甲、乙两个小三角形和一个正方形拼成的。已知AD=2厘米,DB = 4厘米,那么∠l + ∠2 =()°,甲+乙=( )平方厘米。
16.你喜欢吃拉面吗?拉面馆的师傅用一根很粗的面条,把两头捏合在一起拉伸,再捏合,再拉伸,反复几次,就把这根很粗的面条拉成了许多细的面条。如下面的草图所示:
这样捏合到第( )次后可拉出128根细面条。
17.七亿五千三百零六万八千写作( ),四舍五人到亿位约是( )。
18.两个数的和是2,积是,这两个数的差是( )。
19.一个半圆的周长是25.7分米,则这个半圆的面积是( )平方分米。
20.某商店月末的进货价比月初的进货价降了8%,而销售价不变,这样利润率月末比月初高10%,则月初的利润率是( )。
21.把圆分成若干等份,然后把它剪开,照右图的样子拼成一个近似的长方形。已知长方形的周长比原来圆的周长增加了 4厘米,这个圆的周长是( )厘米,拼成的长方形的面积是( )平方厘米。
22.25分=( )小时 0.75升=( )立方厘米
23.等腰直角三角形有( )条对称轴,长方形有( )条对称轴,圆有( )条对称轴。
24.如果3A=1.5B(A≠0),那么A与B成()比例,A与B的最简整数比是( : )。
25.三个分数的和是,它们的分母相同,分子的比是1:2:3,这三个数分别是( )、( )、( )。
三、判断题
26.—个三角形的三个内角的比是1:4:5,它一定是直角三角形。 ( )
27.长方形、平行四边形、等腰梯形、半圆都是轴对称图形。 ( )
四、解答题
28.已知:= 18.84dm,求阴影部分的面积。
29.为进一步建设秀美、宜居的生态环境,某村欲购买甲、乙、丙三种树美化村庄,已知甲、乙、丙三种树的价格之比为2:2:3,甲种树每棵200元,现计划用210000 元资金,购买这三种树共1000棵。
(1)求乙、丙两种树每棵各多少元?
(2)若购买甲种树的棵数是乙种树的2倍,恰好用完计划资金,求这三种树各能购买多少棵?
(3)若又增加了10120元的购树款,在购买总棵数不变的前提下,求丙种树最多可以购买多少棵?
30.某电信公司推出两种不同的电话卡。“金家园”与“通灵宝”的月通话时间与收费情况统计图如下图,请根据图回答下列问题。
(1)“金家园”每分钟收费( )元。某人用“金家园”一个月通话100分钟,他本月花费共( )元。
(2)图中的a表示( )元。若某人用“通灵宝”一个月通话100分钟,他这一月共应付话费( )元。
(3)图中的b点表示通话时间是多少分钟?话费应是多少元?
31.学校组织六年级500名师生去参观博物馆,共付门票费1075元。已知每张教师票是5元,每张学生票是2元。六年级的教师和学生各买了多少张票?
想:假设500张全是学生票,共付门票费( )元,接下去该怎样完成?
32.图中两个正方形的边长分别是10厘米和6厘米,求阴影部分的面积。
33.一件上衣,第一天按原价出售,没人来买,第二天降价20%出售,仍没人来买,第三天再降价24元,终于售出。已知售出价恰好是原价的56%,那么原价是多少元?
34.右图是一个圆柱形蛋糕盒,底面半径是15厘米,高20厘米。
(1)做这个蛋糕盒大约需要多少平方厘米的纸板?
(2)像右图那样用彩带包扎这个蛋糕盒,至少需要彩带多少厘米?(打结处大约用 15厘米彩带)
35.甲、乙两车分别从A,B两城同时相向开出,经过6小时,甲车行了全程的75%,乙车超过中点16千米,已知甲车比乙车每小时多行4千米,A,B两城相距多少千米?
36.快车和慢车同时从相距450千米的两城相向开出,4.5小时后两车相距90千米,快车和慢车的速度比为9:7,慢车每小时行多少千米?
五、计算题
37.直接写得数。
247+199= 2-0.9= 12.5×8%= 0.18÷0.01=
÷= 1--= ×3÷×3= (+)×12=
38.脱式计算
÷[×(-﹚]
39.脱式计算
12×(-)÷
40.求未知数x。
x+x=33
41.求未知数x。
:x=:
42.脱式计算。
43.脱式计算。
44.解方程
45.解方程
46.脱式计算
×(×17-)
47.脱式计算
(48-4.8×) ÷
48.脱式计算
0.25×64×125%
六、作图题
49.图形题。
(1)把图中的长方形绕A点顺时针旋转90°,画出旋转后的图形。
(2)按1:2的比画出三角形缩小后的图形,缩小后的三角形的面积是原来的( )。
(3)如果一个小方格表示1平方厘米,在方格纸上设计一个面积是10平方厘米的轴对称图形,并画出对称轴。
参考答案
1.【答案】B
【解析】本题主要考查了普通计时法与24时计时法的转化。把普通计时法化成24时计时法,上午小时数和分钟数都不变;下午和晚上小时数加12,分钟数不变。
根据题意,中央电视台《新闻联播》开播时间是晚上7点,所以用24时计时法表示是7+12=19时,选择B。
2.【答案】B
【解析】本题考查的是三角形内角和和四边形内角和的应用。
由三角形内角和是180度,∠B = 65°,可得∠A+∠C=115°,又因四边形内角 和360°,所以∠1 +∠2=360°-115°=245°。
3.【答案】A
【解析】本题主要考查了倒数的意义和比例的基本性质。因为互为倒数的两个数的乘积是1,再根据比例的基本性质,求出另一个外项。
根据题意,因为两个内项互为倒数,所以两个内项的乘积是1,再根据比例的基本性质,那么两个外项的积也是1,因为一个外项是,所以另一个外项是,选择A。
4.【答案】C
【解析】本题主要考查了三角形内角和是180°的应用。[来源:ZXXK]
根据题意,因为等腰三角形的一个底角与顶角的比是1:6,可以设一个底角与顶角分别为x和6x,那么另一个底角也是x,因为三角形内角和是180°,所以x+6x+x=180°,解得x=22.5°,6x=22.5°×6=135,因为有一个角是钝角,所以这个三角形为钝角三角形,此题选择C。
5.【答案】B
【解析】本题考查的是简单的立方体切拼问题。
如图是有几个相同的小正方体拼成的大正方体,由AB向C点斜切,可以看到切掉的小正方体有4个,因为该正方体是由8个小正方体拼成,所以没切掉的有8-4=4(个),故此题选B。
6.【答案】B
【解析】本题主要考查了单位“1”的确定和百分数的应用。先把第一层书的本数看作单位“1”,表示出第二层,再与第一层比较。
根据题意,把第一层书的本数看作单位“1”,把第一层书的30%放入第二层,那么这时第一层还剩1-30%=70%;此时,第二层书的本数正好是第一层的2倍,原来第二层相当于第一层的70%×2-30%=110%,则原来第二层比第一层多:110%-1=10%,解决问题。
7.【答案】C
【解析】本题主要考查了体积的计算方法。先求出还差多少杯子水满,再分别求出放4颗玻璃球时,每个玻璃球的体积即可。是200÷4=50,放5颗玻璃球时,每个玻璃球的体积是200÷5=40,所以介于40到50之间。
根据题意,先求出还差多少杯子水满,即500-300=200mL,放4颗玻璃球时,每个玻璃球的体积是200÷4=50mL,放5颗玻璃球时,每个玻璃球的体积是200÷5=40mL,所以介于40到50之间,选择C。
8.【答案】38.6
【解析】本题考查单位间的换算。
根据华氏度=32+摄氏度×1.8,可得到101.48=32+摄氏度×1.8,解此方程可得38.6摄氏度。[来源:ZXXK]
9.【答案】25
【解析】本题主要考查了百分数的应用和速度、时间和路程的关系。先把路程看作单位“1”,利用路程÷时间=速度,表示出速度,再进一步求出速度比原来提高了多少。
根据题意,先把路程看作单位“1”,那么原来的速度是1÷5=,现在的速度是1÷4=,所以速度比原来提高了(—)÷=25%。
10.【答案】60
【解析】本题主要考查了正方体体积公式的应用和棱长和的应用。先根据正方体的体积公式求出正方体的棱长,再进一步求出正方体框架需要的铁丝。
根据题意,正方体的体积是125立方厘米,因此立方体的棱长为5cm,因为正方
体有12条棱,所以需要铁丝为5×12=60(厘米)。
11.【答案】;
【解析】本题主要考查了偶数、素数、奇数、合数的特点。先分别找出20以内的偶数、素数、奇数、合数,再进一步去解决。
根据题意,在1〜20的自然数中,偶数有2、4、6、8、10、12、14、16、18、20,素数有2、3、5、7、11、13、17、19,所以既是偶数又是素数的数是2,任意抽取一个数,抽取到既是偶数又是素数的可能性是;奇数有1、3、5、7、9、11、13、15、17、19,合数有4、6、8、9、10、12、14、15、16、18、20,所以既是奇数又是合数是9、15,任意抽取一个数,抽取到既是奇数又是合数的可能性是。
12.【答案】B
【解析】本题考查最优化问题。可根据两种不同规格的包装的优惠方案分别计算出每升的单价多少,即可得出到哪家商店比较合算。
食用油A:3升,原价:48元,打八五折,所以现价是48×85%=40.8(元),每升单价是40.8÷3=13.6(元);食用油B:4升,原价:60元,买一大瓶送1小瓶0.5升油,所以花60元买(4+0.5)升,每升单价是60÷(4+0.5)≈13.3(元)。所以买食用油B更便宜。
13.【答案】153
【解析】本题考查的知识点是比赛场次的问题。
单循环赛也即是每两个队都要赛一场,假设有n个队,比赛的场次与队数之间的关系式为n(n-1)÷2,根据此式可得18×(18-1)÷2=153。
14.【答案】56
【解析】沿底边上的高剪开,拼成一个长方形,这个长方形的长就是4份的数,宽就是3份的数,再根据长方形的面积求出每一份是多少,进一步求出长方形的长、宽和周长。
解:设每一份的数是x,由题意列方程得,
(8÷2)x×3x=192
12x²=192
x=4
长方形的长是:4×4=16(厘米)
长方形的宽是:4×3=12(厘米)
长方形的周长是:(16+12)×2=56(厘米)
所以这个长方形的周长是56厘米。
15.【答案】90;4
【解析】本题主要考查了三角形面积公式的应用。先把甲图形进行旋转,再进一步求出面积即可。
根据题意,因为中间是正方形,所以每个角都是直角,所以∠l +∠2 =90°;如下图所示,先把甲三角形旋转到正方形中,那么甲+乙就等于大三角形ADB的面积,所以∠ADB=90°,三角形ADB是直角三角形,面积=4×2÷2=4平方厘米,所以甲+乙=4平方厘米。
16.【答案】7
【解析】本题考查学生对找规律问题的掌握程度。要根据前三次捏合后面条的根数找规律,从而推出第n次捏合后面条的根数,然后解决问题。
根据题意看出,第一次捏合后,拉成了2根细面条;第2次捏合后,拉成了2×2=2²根细面条;第3次捏合后,拉成了2×2×2=2³根细面条;……,那么第n次捏合后,拉成了根细面条。那么设第n次捏合后,可拉出128根细面条,则=129,得n=7,所以第7次后可拉出128根细面条。
17.【答案】753068000;8亿
【解析】本题主要考查了整数的写法和把一个数改写成用“亿”作单位的近似数的方法。
整数的写法,从高位到低位,一级一级地写,哪一个数位上一个单位也没有,就在那个数位上写0,即可分别写出各数;把一个数改写成用“亿”作单位的数,在亿位的右下角点上小数点,末尾有0的把0去掉,同时在后面写上“亿”字,然后再利用四舍五入法求出近似数。本题中,七亿五千三百零六万八千写作753068000,四舍五人到亿位约是8亿。
18.【答案】1
【解析】本题主要考查了倒数的意义和比例的基本性质。先设这两个数分别是a和b,再分别表示出它们的和与积,然后再进一步求出两个数的差。
根据题意,因为两个数的和是2,积是,可以设这两个数分别是a和b,所以
a+b=2,ab=,两边平方后a²+b²+2ab=4,a²+b²=4-2ab=4-=,
(a-b)²=a²+b²-2ab=-=1,所以a-b=1,所以这两个数的差是1。
19.【答案】39.25
【解析】本题主要考查了圆的周长和面积公式的应用。因为半圆周长=圆周长÷2+直径,先求出直径,再利用圆的面积公式求出半圆的面积。
根据题意,半圆周长=圆周长÷2+直径=3.14×直径÷2+直径=(3.14÷2+1)×直径,所以,直径=25.7÷(3.14÷2+1)=25.7÷2.57=10(分米),半径=10÷2=5(分米),所以半圆的面积=3.14×÷2=39.25(平方分米)。
20.【答案】15%
【解析】本题考查的是学生解决实际问题的能力。要根据销售价不变这个数量关系列出方程进行解答。
解:设月初的利润率是x%,原进货价为M元,则0.92M是打折扣的价格,根据题意列出方程,
M(1+x%)=0.92M(1+x%+10%)
1+x%=0.92(1+x%+10%)
1+x%=0.92+0.92x%+0.092
x%=15%
所以月初的利润率是15%。
21.【答案】12.56,12.56
【解析】本题主要考查了圆的周长公式和长方形面积公式的应用。长方形的周长比原来圆的周长增加了 4厘米,增加的4厘米就是两条半径的长度,再利用圆的周长和面积公式求出周长和面积。
根据题意,长方形的周长比原来圆的周长增加了 4厘米,增加的4厘米就是两条半径的长度,所以圆的半径是4÷2=2(厘米),圆的周长是3.14×2×2=12.56(厘米),拼成的长方形的面积就是圆的面积,即3.14×=12.56(平方厘米)。
22.【答案】;750
【解析】本题主要考查了时间单位和体积单位的换算。根据题意,高级单位化成低级单位,需要乘进率;低级单位化成高级单位需要除以进率;解答本题的关键是弄清楚两个单位之间的进率是多少。
根据题意,因为1小时=60分,所以用25分除以进率60即可求出小时数,25÷60=小时;因为1升=1立方分米,1立方分米=1000立方厘米,所以1升=1000立方厘米,所以 0.75升=0.75×1000=750立方厘米。
23.【答案】1,2,无数
【解析】本题主要考查了轴对称图形的意义。
根据轴对称图形的意义:如果一个图形沿着一条直线对折后两部分完全重合,这
样的图形叫做轴对称图形,这条直线叫做对称轴。所以等腰直角三角形有1条对称轴,长方形有2条对称轴,圆有无数条对称轴。
24.【答案】正;1:2
【解析】本题主要考查了正反比例的判定方法。辨识两种相关联的量成不成比例,成什么比例,就看这两种量是否都是变量,且对应的比值一定,或是对应的乘积一定,再做出判断。
根据题意,因为3A=1.5B(A≠0),所以A:B=1.5:3=1:2=1÷2=0.5,比值一定,所以A与B成正比例,A与B的最简整数比是1:2。
25.【答案】,,
【解析】本题主要考查了比的应用。
根据题意,假定分母为10,因为分子的比是1:2:3,可以设分子分别为x,2x,3x,则x+2x+3x=21,解得x=,则=, =,=。
26.【答案】√
【解析】本题主要考查了三角形的内角和是180°的应用。
根据题意,先把三角形的内角和看作单位“1”,平均分成10份,因为三个内角的比是1:4:5,所以三个内角分别是占了1份,4份和5份,每份的角度为180°÷(1+4+5)=18°,即三个角的角度分别为18°×1=18°,18°×4=72°,18°×5=90°,因为有一个内角是90度的三角形是直角三角形,此题正确。
27.【答案】×
【解析】本题主要考查了轴对称图形的意义。如果一个图形沿着一条直线对折后两部分完全重合,这样的图形叫做轴对称图形。
根据轴对称图形的意义判断平行四边形不是轴对称图形,所以此题错误。
28.【答案】6.435 平方分米
【解析】本题主要考查了圆的周长、面积公式的应用和梯形面积公式的应用。
根据题意,先根据圆的周长公式求出圆的半径和直径的长度,因为圆的半径是梯形的上底和高,圆的直径是梯形的下底,再用梯形的面积减去圆的面积的就是阴影部分的面积。
解:18.84÷3.14÷2=3(分米) 2r=2×3=6(分米)
(3+6)×3÷2-3.14××
=13.5-7.065
=6.435(平方分米)
答:阴影部分的面积是6.435平方分米。
29.【答案】(1)乙:200 元;丙:300 元。
(2)乙:300 棵;甲:600 棵;丙:100棵。
(3)201 棵。
【解析】 本题考查的知识点是比的应用。已知三个量的比与其中一个量,求另外两个量分别是多少,即是先求出一份的量,再分别求出每个量。
(1)利用已知甲、乙、丙三种树的价格之比为2:2:3,甲种树每棵200元,即可求出乙、丙两种树每棵多少钱;(2)假设买乙种树x棵,则购买甲种树2x棵,丙种树(1000-3x)棵,利用(1)所求树木价格及先计划用210000元资金购买这三种树共1000棵,得出等式方程,求出即可;(3)中,总钱数增加,购买总棵树不变的情况下进行分析爱整理。
(1)乙:200 元,丙:200×=300 (元);
(2)设购买乙种树x棵,则购买甲种树2x棵,丙种树(1000-2x-x)棵,列方程为:
200×(x+2x)+300×(1000-2x-x) =210000 ,解之得x=300,
甲:300×2 = 600 (棵),丙:1000-300-600=100 (棵);
(3)10120÷(300-200) ≈101 (棵),101+100 = 201 (棵)。
30.【答案】(1)0.5;50
(2)20;44
(3)160分钟;80元
【解析】(1)本题考查的是复式折线统计图的知识。我们要学会从图中找到对我们有用的信息,然后来解题。认真观察所给的统计图,已知使用“金家园”60分钟收费30元,可以用除法30÷60求出每分钟收费的钱数,再用每分钟的费用乘时间100就是100分钟话费的钱数。
根据已知条件使用“金家园”60分钟收费30元,用除法30÷60=0.5元求出每分钟收费0.5元,再用0.5×100=50元求出本月花费共50元。
(2)要求图中的a表示多少元,我们仔细观察所给的统计图发现,“金家园”和“通灵宝”在40分钟时所花费的费用是相等的,我们可以借助“金家园”求出40分钟时的费用是多少,也就求出了a的值。根据a的值再求出超过60分钟后使用“通灵宝”每分钟的价格,从而求出100分钟的花费。
我们知道使用“金家园”每分钟0.5元,用0.5×40=20元,得出a=20,再用(26-20)÷(70-60)=0.6元,得出使用“通灵宝”超过60分钟后每分钟的价格为0.6元,再用20+0.6×(100-60)=44元,得出用“通灵宝”一个月通话100分钟的花费为44元。所以图中的a表示20元;若某人用“通灵宝”一个月通话100分钟,他这一月共应付话费44元。
(3)要求图中的b点表示通话时间是多少分钟,我们可以设b点表示通话时间是x分钟,因为“金家园”和“通灵宝”在b点时所花费的费用是相等的,我们可以列方程求出b点表示的通话时间,再根据使用“金家园”花费费用的求取方法求出话费是多少。
解:设b点表示通话时间是x分钟,根据“金家园”和“通灵宝”在b点时所花费的费用是相等的,我们可以列出方程,
0.5x=20+(x-60)×0.6
0.5x=20+0.6x-36
0.1x=16
x=160
0.5×160=80(元)
答:图中的b点表示通话时间是160分钟,话费应是80元。
31.【答案】1000 1075—1000=75 元
老师人数为75÷(5—2)=25(人)
所以老师买了 25张票,学生买了 475 张票。
【解析】本题主要考查了鸡兔同笼的假设法解决实际问题。
利用假设法,先假设500张全是学生票,共付门票费500×2=1000元,再用1075—1000=75元,也就是每个教师比学生多花的钱数,从而75÷(5-2)=25(人)就是老师的人数了,所以老师买了25张票,500-25=475(张)就是学生买票的张数。
32.【答案】30平方厘米
【解析】本题考查组合图形的面积。
由题意得,阴影部分面积=大三角形面积-大三角形里空白三角形的面积=10×(10+6)÷2-10×10÷2=30(平方厘米)。
33.【答案】100元
【解析】要求原价是多少元,我们可以设原价是x元,根据题意,第二天降价20%出售,第三天再降价24元,终于售出,售出价恰好是原价的56%这个等量关系列出方程进行解答。
解:设原价是x元,根据题意列出方程,
x-20%x-24=56%x
x-20%x-56%x=24
24%x=24
x=100
本题还可以用算术方法进行解答。
24÷(1-20%-56%)
=24÷24%
= 100 (元)
答:原价是100元。
34.【答案】(1)3297平方厘米(2)215厘米
【解析】(1)本题主要考查了圆柱体表面积的求法。先求出圆柱体的侧面积,再求出底面的面积,然后相加就是圆柱的表面积。
解题过程如下,
解:3.14×15×2×20+3.14××2
=1884+1413
=3297(平方厘米)
答:做这个蛋糕盒大约需要3297平方厘米的纸板。
(2)本题主要考查了乘法的应用。
如图所示,彩带的长度是4条直径的长度,4条高的长度,再加上打结处大约用 15厘米的长度。
解:15×2×4+20×4+15
=120+80+15
=215(厘米)
答:至少需要彩带215厘米。
35.【答案】160千米
【解析】本题考查学生解决实际问题的能力。先求出甲乙6小时分别行驶的路程,再根据已知甲车比乙车每小时多行4千米,求出6小时内甲比乙多行驶的路程,根据这个数量关系列出方程进行解答。
我们先设A,B两城相距x米,那么甲6小时行驶了 75%x千米,乙6小时行驶了(x+16)千米。因为甲车比乙车每小时多行4千米,所以6小时共多行了4×6千米,那么甲6小时行驶的路程-乙6小时行驶的路程=甲6小时多行的距离,根据题意列出方程,
75%x-(x+16) =4×6
0.75x-0.5x-16=24
0.25x=40
x=160
我们也可以用算术方法进行解答。
(16+4×6) ÷(75%-)
=40÷0.25
=160(千米)
答:A,B两城相距160千米。
36.【答案】 52.5(千米/时)或35千米/时
【解析】本题考查较复杂的相遇问题。4.5小时后两车相距90千米,存在两种可能:第一,两车未相遇相距90千米;第二,相遇后又相距90千米。求慢车速度=两地距离÷相遇时间-快车速度。
情况一:两车未相遇时相距90千米
(千米/时)
情况二:两车相遇后又相距90千米
(千米/时)
37.【答案】546;1.1;1;18; ;0 ;9;10
【解析】本题主要考查了整数加减法,小数乘除法、分数乘除法和分数加减法的计算方法。计算整数加法时要把相同数位对齐,再把相同计数单位上的数相加,哪一位上的数相加满十就向前一位进一;计算小数加减法时先把各数的小数点对齐(也就是把相同数位上的数对齐),再按照整数加、减法的法则进行计算;计算小数乘法时先按整数乘法的法则算出积,再看因数中一共有几位小数,就从得数的右边起数出几位,点上小数点,得数的小数部分末尾有0,一般要把0去掉;计算小数除法时先看除数中有几位小数,就把被除数的小数点向右移动几位,数位不够的用零补足,然后按照除数是整数的小数除法来除;计算分数乘除法时,先把分数除法转化成乘法,再把各个分数的分子乘起来作为分子,各个分数的分母相乘起来作为分母,然后再约分成最简分数。
(1)根据题意,计算时要把相同数位对齐,再把相同计数单位上的数相加,哪一位上的数相加满十就向前一位进一,247+199=546;(2)计算小数加减法时先把各数的小数点对齐(也就是把相同数位上的数对齐),再按照整数加、减法的法则进行计算,2-0.9=1.1;(3)计算小数乘法时先按整数乘法的法则算出积,再看因数中一共有几位小数,就从得数的右边起数出几位,点上小数点,得数的小数部分末尾有0,一般要把0去掉,12.5×8%=12.5×0.08=1;(4)计算小数除法时先看除数中有几位小数,就把被除数的小数点向右移动几位,数位不够的用零补足,然后按照除数是整数的小数除法来除,0.18÷0.01=18;(5)计算分数乘除法时,先把分数除法转化成乘法,再把各个分数的分子乘起来作为分子,各个分数的分母相乘起来作为分母,然后再约分成最简分数,÷=,×3÷×3=9,(+) ×12=10, 1--=0。
38.【答案】9
【解析】本题主要考查了分数四则混合运算的知识。在计算的过程中可利用乘法运算律进行简便运算。
由“两个数的差同一个数相乘,等于把两个加数分别同这个数相乘,再把两个积相减,结果不变”得出中括号里边算式的结果,再用除以相减的差即可。
解:÷[×(-﹚]
=÷[×-×﹚]
=÷
=9
39.【答案】14
【解析】本题主要考查了利用乘法运算律进行简便运算。
根据题意,先依据乘法分配律意义:两个数的差同一个数相乘,等于把两个加数分别同这个数相乘,再把两个积相减,结果不变;再根据除以一个分数,等于乘这个数的倒数。[来源:ZXXK]
解:12×(-)÷
=(12×-×12)÷
=7÷
=14
40.【答案】x+x=33
解:8x+3x=396
11x=396
x=396÷11
x=36
【解析】本题主要考查了利用等式的性质解方程的方法。解本题之前要先利用最小公倍数进行通分。
根据等式的性质,左右两边同时乘3和4的最小公倍数12,变成8x+3x=396,
11x=396,方程两边再同时除以11,变成x=36。
41.【答案】:x=:
解:x=×
x=
x=1.2
【解析】本题主要考查了应用比例的基本性质解比例的问题。应用比例的基本性质,即比的外项之积等于比的内项之积。
解题时,我们可通过比例的基本性质,先得到关于ax=b形式的方程,再利用等式的基本性质去解方程,得到x的值。
:x=:
解:x=×
x=
x=1.2
42.【答案】
【解析】本题考查了小数和分数的四则混合运算。观察一下,如果分数都能化作小数,就把分数都化作小数进行计算;如果分数不能都化作小数,就把小数都化作分数进行计算。
观察算式中和不能化作小数,所以把小数都化作分数,再根据分数加减乘除的计算方法进行计算。
=
=
=
=
43.【答案】3.05
【解析】本题考查了小数和分数的四则混合运算。计算时根据四则运算的运算顺序,先算小括号里的,后算中括号的,然后依次算乘除,加减。
根据四则运算的运算顺序进行计算。具体解答如下:
44.【答案】x=1
【解析】本题考查了分数方程的解法。首先合并同类项,使方程变形为单项式 ,然后方程两边同时除以未知数的系数得未知数的值。
先合并同类项,方程的两边再除以未知数的系数。
45.【答案】x=
【解析】本题考查了解比例的知识。首先根据比例的基本性质,即比例的两个外项之积等于两个内项之积,变成方程的形式,再运用解方程的方法进行解答。
解题过程如下:
46.【答案】9
【解析】本题主要考查了乘法分配律的灵活运用。先计算括号里面的乘法,再依据乘法分配律意义:几个数的和或差同一个数相乘,等于把几个加数分别同这个数相乘,再把几个积相加或相减,结果不变,求解。
根据题意,先把括号里面的数利用乘法分配律去计算,再与括号外面的数相乘。解题过程如下,
解:×(×17-)
=×[(×(17-1)]
=××16
=9
47.【答案】95.04
【解析】本题主要考查了含有小括号的混合运算的运算顺序。
根据题意,先算小括号里面的乘法,再算减法,最后再算括号外面的除法。解题过程如下,
解:(48-4.8×) ÷
=(48-5.76) ÷
=42.24÷
=95.04
48.【答案】20
【解析】本题主要考查了百分数化成分数的方法和混合运算的运算顺序。
根据题意,先把125%化成小数是1.25,再按照从左往右的顺序依次计算即可。
解:0.25×64×125%
=0.25×64×1.25
=16×1.25
=20
49.【答案】(1)
(2)如图,﹙2×1.5÷2﹚÷﹙4×3÷2﹚=
(3)如图,答案不唯一。
【解析】本题考查图形的变换、图形的缩放及轴对称图形。图形旋转注意三点:旋转点、方向和角度;图形放大和缩小关键点是对应边的放大和缩小;轴对称关键是找对称点。
(1)根据旋转的性质,先将长方形由点A引出的两条边顺时针旋转90度,由此即可确定旋转后的图形的位置与大小。(2)根据放大和缩小的性质,先把两条直角边分别缩小2倍,即可画出缩小后的三角形。(3)根据轴对称图形的定义和画指定面积的图形的方法,这里可以画一个长是10厘米、高是2厘米的等腰三角形,并画出它的对称轴。如图所示:
小升初数学知识专项训练-小升初总复习(1)通用版: 这是一份小升初数学知识专项训练-小升初总复习(1)通用版,共28页。试卷主要包含了选择题,填空题,判断题,解答题,计算题,作图题等内容,欢迎下载使用。
小升初数学知识专项训练总复习(三)试卷含答案: 这是一份小升初数学知识专项训练总复习(三)试卷含答案,共26页。试卷主要包含了选择题,填空题,计算题,解答题等内容,欢迎下载使用。
【含详细解析】小升初数学知识专项训练-总复习(6): 这是一份【含详细解析】小升初数学知识专项训练-总复习(6),共34页。试卷主要包含了选择题,填空题,计算题,判断题,解答题等内容,欢迎下载使用。
