2025版高考历史全程一轮复习课题训练15古代中国的农耕经济与社会生活
展开1.[2024·湖南模拟仿真卷]据考古发现,裴李岗遗址(位于河南省郑州市)、磁山遗址(位于河北省邯郸市)和大地湾遗址(位于甘肃省天水市)出土了大量的石质工具,即石磨盘和石磨棒,石磨盘不但制作精良,而且形制也规整多样,同时发现的还有一定数量的谷物粟、稷及油菜籽等。这些考古发现说明,当时黄河中上游地区( )
A.经济文明一体化发展 B.农作物种植种类繁多
C.已出现粮食加工技术 D.家庭手工业较为发达
2.[2024·辽宁名校联盟高三联考]从先秦到明清,有诸多少数民族在东北大地上生息繁衍。满族人依山面水而居,牲畜多采用家庭圈养方式;为防止越冬果木遭受冻害,契丹人发明了“土埋窖藏法”;赫哲人用“凿冰钩鱼”技术应对江河四五个月的结冰期。这体现了东北( )
A.农牧经济呈现不断上升的趋势
B.经济水平始终落后于中原地区
C.条件受限不适合发展农耕经济
D.经济技术体现鲜明地域性特征
3.[2024·广东高三联考]《礼记·王制》中记载了西周市场的相关规定:“用器不中度,不粥于市;兵车不中度,不粥于市;布帛精粗不中数,幅广狭不中量,不粥于市;奸色乱正色,不粥于市……五谷不时,果实未熟,不粥于市;木不中伐,不粥于市;禽兽鱼鳖不中杀,不粥于市。”据此可知,西周的市场( )
A.商品质量高于前代 B.管理规则蕴含诚信原则
C.商品交易规模巨大 D.农产品商品化程度提高
4.[2024·河北邢台高三联考]魏晋时期,大量的流亡民投靠了封建主以求得庇护,大量农民沦为私家的佃客,从而脱离了国家户籍的羁绊,成为“私属”。这一时期世家大地主占有了大量土地和不完全占有土地上的依附农民——部曲、佃客。这一社会现象( )
A.加重了农民的经济负担
B.激化了社会的阶级矛盾
C.造成了政局的动荡不安
D.妨碍了自耕农经济发展
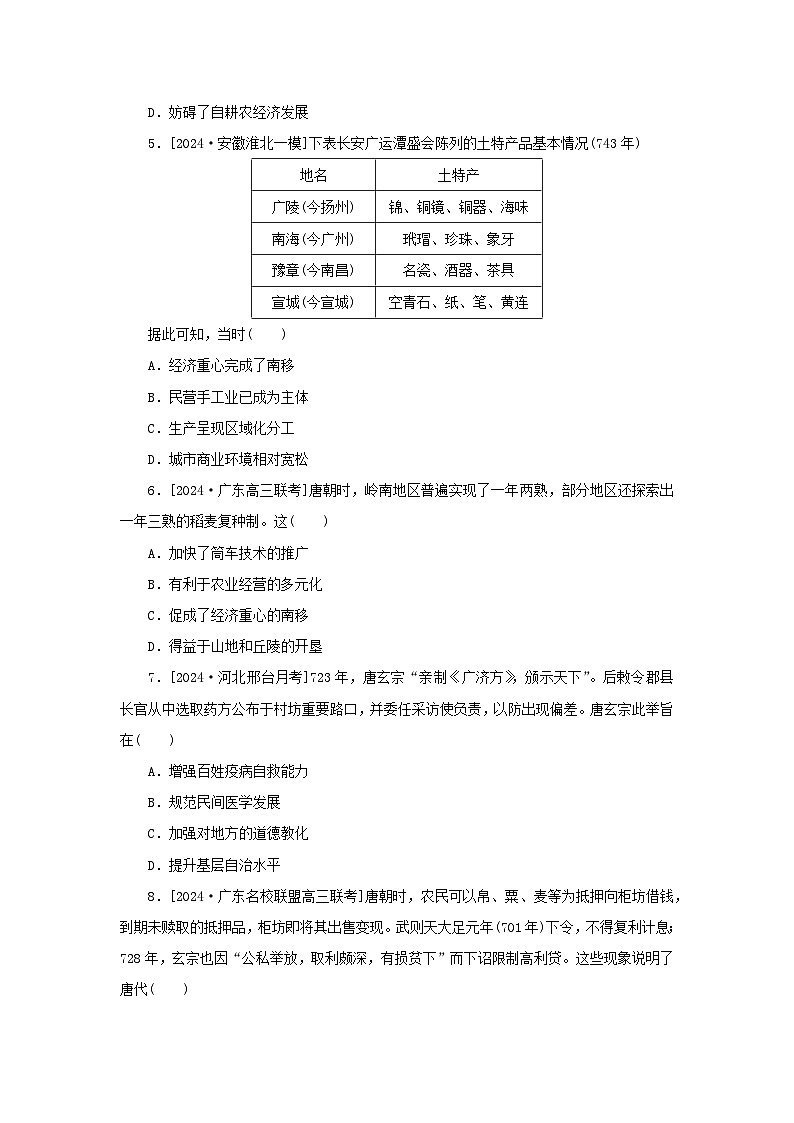
5.[2024·安徽淮北一模]下表长安广运潭盛会陈列的土特产品基本情况(743年)
据此可知,当时( )
A.经济重心完成了南移
B.民营手工业已成为主体
C.生产呈现区域化分工
D.城市商业环境相对宽松
6.[2024·广东高三联考]唐朝时,岭南地区普遍实现了一年两熟,部分地区还探索出一年三熟的稻麦复种制。这( )
A.加快了筒车技术的推广
B.有利于农业经营的多元化
C.促成了经济重心的南移
D.得益于山地和丘陵的开垦
7.[2024·河北邢台月考]723年,唐玄宗“亲制《广济方》,颁示天下”。后敕令郡县长官从中选取药方公布于村坊重要路口,并委任采访使负责,以防出现偏差。唐玄宗此举旨在( )
A.增强百姓疫病自救能力
B.规范民间医学发展
C.加强对地方的道德教化
D.提升基层自治水平
8.[2024·广东名校联盟高三联考]唐朝时,农民可以帛、粟、麦等为抵押向柜坊借钱,到期未赎取的抵押品,柜坊即将其出售变现。武则天大足元年(701年)下令,不得复利计息;728年,玄宗也因“公私举放,取利颇深,有损贫下”而下诏限制高利贷。这些现象说明了唐代( )
A.民间信贷活跃 B.政府以农为本
C.经济纠纷较多 D.长途贸易发达
9.[2024·吉林检测]宋代法律就田宅买卖契约进行的明确规定:第一步先问亲邻,在同等交易价格原则下房屋亲邻拥有优先购买权;第二步,订立契约,缴纳契税,官府在契约上加盖官印;第三步过割赋役,官府在双方赋税账簿内进行变更登记;第四步交产离业,出卖人将田宅交付给买受人。这说明宋代( )
A.重视社会成员平等的经济关系
B.政府严格控制民间的商品买卖
C.征收契税是此项法律的出发点
D.商品经济发展推动经济法进步
10.[2024·吉林长春一模]元朝政府发行纸币,不仅在国内广泛流通,还有在海外流通的记载,波斯、印度、高丽、日本等皆曾仿行元代纸币。这种现象( )
A.扩大了中华文明的影响力
B.强化了元的外贸优势地位
C.维护并扩大了大一统国家
D.有利于弥合国家间的矛盾
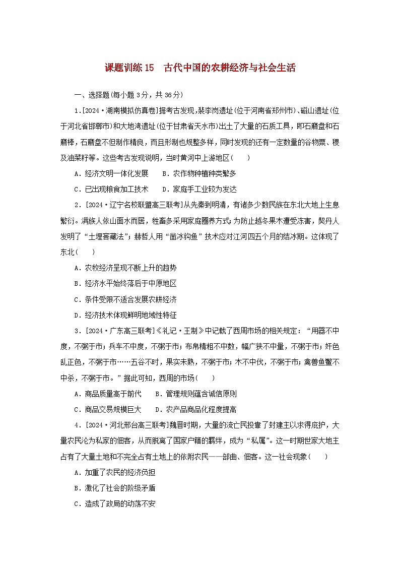
11.[2024·河北邢台月考]明代商书把雇脚列为出门大事之一。下图为明代“雇脚夫契”样式。
当时,这类契约拟定的主要意图是( )
A.整顿雇佣市场 B.规避经济风险
C.活跃乡村经济 D.完善法律体系
12.[2024·天津和平区一模]明清时期,传入我国的美洲作物有近30种;美洲人民也开始接触到中国的瓷器、丝绸、茶及一些农作物;欧洲人逐渐发展出了茶、咖啡、可可的饮料文化。随着热饮的盛行,购置中国瓷制的饮具、炊具成为欧洲家庭的时尚。这表明( )
A.物种实现了世界性的自由流动
B.欧洲加强了对亚洲、美洲的掠夺
C.世界各地人民的生活得到丰富
D.西方的世界殖民体系得以确立
二、非选择题(第13题14分,第14题12分)
13.[2024·湖北武昌高三检测]【元明清时期城市发展】阅读材料,完成下列要求。(14分)
材料一 忽必烈曾许诺宋降后杭州“宗庙悉许如故”。元军进城后,保护了城内各衙署,对宋太庙、四祖殿、景灵宫、皇宫内等建筑也仅收缴礼乐器物,建筑得以保存。忽必烈至元十九年,杨琏真迦等为发展佛教势力,夺占原南宋御前道教宫观为佛寺,重构杭州的信仰空间。两年后,元政府在南宋故宫遗址上“建大寺五”,原受元廷保护的杭州城郊天圜丘亦被毁建寺。杭州成为江浙行省省城后,杭州城内原南宋官衙改造、重建成行省衙署与官员府邸,监察江南官员的江南浙西道肃政廉访司、大兴文教事业的江浙等处儒学提举司等,大体由南宋旧官衙改造而来,仍保持中轴对称、前堂后寝的布局。——摘编自陈彩云《从国都到省城:元初对杭州政治空间的改造》
材料二 山东西南部的济宁城原为县级治所,元京杭大运河竣工后成为北方运河段的重要枢纽,是明代首批开设的7个运河上征收商品流通税的钞关之一,升级为兖州府下的州或直隶州。明中期后,土坯建起的外城城墙延伸着城市的防卫系统,鸡市口街、小纸店街、税课街、打铜巷等成为南外城街巷名。乾隆五十年,城内人口占济宁州31.8%,达15~20万。职业商帮中,出现了具有某些市民属性的社会组织和结构,参与当地修建寺庙、戏台、货栈,以及修缮城墙、码头、堤坝等。随着更多费用低、效率高的商船从事沿海南北贸易,济宁等山东西部运河两岸的城乡从19世纪中叶开始急速被边缘化。——摘编自孙竞昊《明清北方运河地区城市化途径与城市形态探析》
(1)根据材料一概括元朝对杭州的改造历程。(6分)
(2)根据材料二,指出明清济宁城发展的表现,综合上述材料归纳影响中国古代城市发展的因素并予以说明。(8分)
14.[2024·重庆市巴蜀中学高三月考]阅读材料,回答问题。(12分)
材料 先秦时期已有医疗救济方面的事例,但是那时的医疗救济更多是一种临时性的或季节性的举措,并未形成固定的机构和救济体系。两汉以降,历代王朝在此领域也有一定的举措,但仍以临时性的或季节性的措施为主。到了唐朝曾建有功能更为专一的病院即乞丐病坊。后虽被政府接管仍委托僧人管理,显示出较强的民间特色,但其规模不大,受惠面也有限。与此相比,宋朝的医疗救济事业无疑有了巨大的发展.建立了较为完备的医疗体系和救济制度,取得了超越前代的成就。
——摘编自张文、卢渝宁《宋代官办医疗救济》
根据材料并结合所学知识,指出从先秦到宋代医疗救济的变化趋势,并说明宋代医疗救济的意义。
课题训练15 古代中国的农耕经济与社会生活
1.解析:据材料信息可知,在裴李岗遗址、磁山遗址和大地湾遗址中出土大量石磨工具和谷物,说明当地已出现粮食加工技术,故选C项;据材料可知黄河中上游地区出现粮食加工技术,“一体化”一词过于绝对,排除A项;材料仅能看到粟、稷和油菜籽,看不到其他作物,无法得出农作物种植种类繁多的结论,排除B项;有石磨盘和石磨棒能说明出现粮食加工技术,“发达”一词过于绝对,排除D项。
答案:C
2.解析:材料介绍的是生活在东北地区的少数民族,适应东北地区特殊的自然地理环境,发明了具有鲜明地域特点的经济技术,故选D项;材料主旨是东北地区多样的经济方式,不能说明农牧经济的发展,排除A项;材料仅有东北地区的经济,没有涉及中原地区,没有对比,不能说明经济水平落后于中原地区,排除B项;据材料“为防止越冬果木遭受冻害”可知,东北地区也有农耕经济,排除C项。
答案:D
3.解析:由题干材料可知,西周的商品交易中不符合规格的产品,不得出售,也即市场管理蕴含着诚信的原则,故B项正确;材料没有比较,无法得出商品质量是否高于前代和农副产品的商品化程度是否提高,排除A、D两项;材料只能看出市场交易的品种,无法看出交易的规模,排除C项。
答案:B
4.解析:大量流民丧失土地依附于封建主,加剧了土地兼并,自耕农沦为部曲、佃客意味着自耕农经济遭到破坏,故选D项;材料中没有呈现地主对依附农的剥削,没有对比则无法体现“加重负担”,排除A项;据材料“大量的流亡农民投靠了封建主以求得庇护”可知一定程度上可以缓解阶级矛盾,排除B项;魏晋时期政局动荡是流民依附地主的原因而非结果,排除C项。
答案:D
5.解析:据材料“广陵”“锦、铜镜、铜器、海味”等可知,不同地区有不同的土特产品,这体现了生产中的地域分工,故选C项;“743年”说明此时是唐朝,南宋时经济重心完成南移,排除A项;明代中叶以后,民营手工业超过官营手工业,占据主导地位,与材料时间不符,排除B项;唐代仍实行重农抑商政策,且材料信息不涉及城市商业环境,排除D项。
答案:C
6.解析:据材料“探索出一年三熟的稻麦复种制”,可知唐代岭南地区出现了稻麦轮作的现象,说明农业种植结构逐渐多元化,水田农业和旱地农业都出现了一定程度的发展,故选B项;筒车技术主要功能在于将水从低地带往高地,体现的是丘陵山地地区水田农业的开发,而小麦属于旱作农业,排除A项;经济重心南移的主要推动因素是北民南迁,排除C项;正是因为稻作农业和旱地农业的发展,才进一步促进了江南地区山地丘陵的开发,选项存在因果倒置的错误,排除D项。
答案:B
7.解析:据材料“后敕令郡县长官从中选取药方公布于村坊重要路口,并委任采访使负责,以防出现偏差”可知唐玄宗亲自向百姓推广药方,强化地方官员对百姓取药的保障,有利于增强百姓应对疫病的自救能力,故选A项;政府向民间推广药方并不是为了民间医学的研究,而是为了提高百姓应对疫病的能力,排除B项;政府向百姓推广药方是政府主动行为,也是地方百姓自愿领取,与道德教化无关,排除C项;地方郡县长官和采访使属于国家政府官僚,不属于基层群众自治的范畴,排除D项。
答案:A
8.解析:信贷指以偿还和付息为条件的价值运动形式,通常包括银行存款、贷款等信用活动。与题干中农民与柜坊存在借贷关系,政府对高利贷进行限制相合,可知唐朝民间借贷较为普遍,以至于政府对不合理的借贷进行规范,故选A项;“政府以农为本”与题干逻辑不匹配,“以农为本”是政府的农业政策,而题干提及的是农民与柜坊的金融借贷活动,排除B项;“经济纠纷”与题意不相符,题干未见农民对柜坊的行为不满的信息,排除C项;“长途贸易发达”不合时空,其存在于明清时期,排除D项。
答案:A
9.解析:题干中的信息表明宋代对田宅买卖的程序和步骤有具体的法律规定,而且极为严密和合理,这是商品经济发展推动经济法进步的表现,故选D项;题干中的第一步“先问亲邻”,说明当时的田宅买卖在同等价格原则下,要优先满足亲邻的购买意愿,这表明社会成员间在这个经济关系上是不平等的,据此不能说宋代重视社会成员平等的经济关系,排除A项;题干仅是对民间田宅买卖中的程序给与了明确的法律规定,由此并不能推论出政府严格控制民间的商品买卖,排除B项;征收契税只是田宅买卖过程中的重要一步,单凭上述内容没法得出这一法律的出发点是征收契税,且其出发点是规范民间的田宅买卖,兼顾各方利益,排除C项。
答案:D
10.解析:元朝政府发行纸币,不仅在国内广泛流通,还有在海外流通的记载,波斯、印度、高丽、日本等皆曾仿行元代纸币。这种现象促进了国内和相关国家商品经济的发展,扩大了中华文明的影响力,故A项正确。仿照元朝印发纸币,不能体现元的外贸优势地位,故B项错误;材料中的内容为中外文化交往,不能维护并扩大了大一统国家,故C项错误;有利于弥合国家间的矛盾在材料中未体现,故D项错误。
答案:A
11.解析:据材料“自上路之后小心看管,货物不致疏失,脚人自管赔还,或有一人不到,仍甘将己银另雇人送”可知“雇脚夫契”体现了雇主与脚夫之间的契约约定,明确了雇主与脚夫之间的责任关系,有利于脚夫规避货物意外受损导致的经济损失,故选B项;材料中的“雇脚夫契”是雇主与脚夫之间自愿达成的契约,属于民间性质,与政府无关,排除A项;“雇脚夫契”同时存在乡村和城市,并非乡村独有的现象,排除C项;“雇脚夫契”属于民间商业契约,不具有官方法律意识,只是用作明确责任关系和规避经济风险用,排除D项。
答案:B
12.解析:据材料“明清时期,传入我国的美洲作物有近30种;美洲人民也开始接触到中国的瓷器、丝绸、茶及一些农作物;欧洲人逐渐发展出了茶、咖啡、可可的饮料文化”可知新航路开辟后中国、美洲和欧洲人的物质生活中增加了原来没有的内容,得到了丰富,故选C项;材料“美洲人民也开始接触到中国的瓷器、丝绸”“购置中国瓷制的饮具、炊具成为欧洲家庭的时尚”并非物种交流,排除A项;材料“购置中国瓷制的饮具、炊具成为欧洲家庭的时尚”属于正常贸易,并非掠夺,排除B项;西方殖民体系最终确立是在第二次工业革命之后,排除D项。
答案:C
13.解析:第(1)问,据材料一“元军进城后,保护了城内各衙署,对宋太庙、四祖殿、景灵宫、皇宫内等建筑也仅收缴礼乐器物,建筑得以保存”得出元灭南宋后,保存南宋官署、礼制(宫殿、太庙)建筑,但取消其礼仪功能;据材料一“忽必烈至元十九年……夺占原南宋御前道教宫观为佛寺,重构杭州的信仰空间。两年后,元政府在南宋故宫遗址上‘建大寺五’,原受元廷保护的杭州城郊天圜丘亦被毁建寺”得出至元十九年后,大肆破坏南宋宫殿及礼制建筑;据材料一“杭州成为江浙行省省城后……大体由南宋旧官衙改造而来,仍保持中轴对称、前堂后寝的布局”,得出江浙行省建立后,按儒家礼制将南宋官衙改建为新政府机构。第(2)问,第一小问表现,据材料二“济宁城原为县级治所……升级为兖州府下的州或直隶州”得出行政级别升级;据材料二“乾隆五十年,城内人口占济宁州31.8%,达15~20万”得出人口向城市聚集;据材料二“明中期后,土坯建起的外城城墙延伸着城市的防卫系统,鸡市口街、小纸店街、税课街、打铜巷等成为南外城街巷名”得出城市范围扩大;据材料二“济宁城……成为北方运河段的重要枢纽,是明代首批开设的7个运河上征收商品流通税的钞关之一”,并对比“随着更多费用低、效率高的商船从事沿海南北贸易,济宁等山东西部运河两岸的城乡从19世纪中叶开始急速被边缘化”得出城市商品经济繁荣;据材料二“出现了具有某些市民属性的社会组织和结构,参与当地修建寺庙、戏台、货栈,以及修缮城墙、码头、堤坝等”得出市民阶层社会影响力增强。第二小问因素,据材料一、二并结合所学知识,从交通、政治、经济等角度来比较杭州、济宁,从而得出交通条件因素,发展更好的杭州除了运河还可以利用钱塘江和海运,而发展相对有限的济宁只能依靠运输代价更大的运河。
答案:(1)元灭南宋后:保存南宋官署、礼制(宫殿、太庙)建筑,但取消其礼仪功能;至元十九年后:大肆破坏南宋宫殿及礼制建筑;江浙行省建立后:按儒家礼制将南宋官衙改建为新政府机构。(6分)
(2)表现:行政级别升级;人口向城市聚集;城市范围扩大:城市商品经济繁荣;市民阶层社会影响力增强。
因素:交通条件因素:发展更好的杭州除了运河还可以利用钱塘江和海运,而发展相对有限的济宁只能依靠运输代价更大的运河;行政级别因素:杭州曾是南宋首都,后长期作为省级行政单位的治所,其发展空间比州县级别的济宁更为广阔;经济基础因素:杭州地处经济重心的江浙地区,自身农业、手工业生产发达,城市社会经济发展潜力更大;济宁所在的山东西部生产能力有限,其繁荣过度依赖商品流通,一旦交通条件改变即面临衰落。(8分)
14.解析:第一小问变化趋势,据材料“更多是一种临时性的或季节性的举措”“建立了较为完备的医疗体系和救济制度”结合所学得出从临时性到固定性机构;据材料“但其规模不大,受惠面也有限”结合所学得出规模由小变大,受惠面更广;据材料“后虽被政府接管仍委托僧人管理,显示出较强的民间特色”及材料出处“《宋代官办医疗救济》”结合所学得出从民间管理到政府主导。第二小问意义,据材料“宋朝的医疗救济事业无疑有了巨大的发展,建立了较为完备的医疗体系和救济制度”结合所学可从有利于保障人民的公共卫生和健康,利于社会稳定;增强百姓对政府的信任,维护统治秩序,推动宋代经济的恢复发展等角度入手;据材料“建立了较为完备的医疗体系和救济制度,取得了超越前代的成就”结合所学得出超越前代,并开创了此后朝代医疗救济的基本格局。
答案:变化趋势:从临时性到固定性机构;规模由小变大,受惠面更广;从民间管理到政府主导。(6分)
意义:有利于保障人民的公共卫生和健康,利于社会稳定;增强百姓对政府的信任,维护统治秩序;推动宋代经济的恢复发展;超越前代,并开创了此后朝代医疗救济的基本格局。(6分)地名
土特产
广陵(今扬州)
锦、铜镜、铜器、海味
南海(今广州)
玳瑁、珍珠、象牙
豫章(今南昌)
名瓷、酒器、茶具
宣城(今宣城)
空青石、纸、笔、黄连
雇脚夫契
“立雇脚夫文契人×,今将自己亲身揽到×客人名下行囊货物若干,挑至×处交卸,三面议定工银若干。自上路之后小心看管,货物不致疏失,脚人自管赔还,或有一人不到,仍甘将己银另雇人送。今恐无凭,立此为照。”
2025版高考历史全程一轮复习课题训练53丰富多样的世界文化: 这是一份2025版高考历史全程一轮复习课题训练53丰富多样的世界文化,共5页。试卷主要包含了选择题,非选择题等内容,欢迎下载使用。
2025版高考历史全程一轮复习课题训练32古代文明的产生与发展: 这是一份2025版高考历史全程一轮复习课题训练32古代文明的产生与发展,共9页。试卷主要包含了选择题,非选择题等内容,欢迎下载使用。
2025版高考历史全程一轮复习课题训练30近现代中国的经济发展社会生活与对外交往: 这是一份2025版高考历史全程一轮复习课题训练30近现代中国的经济发展社会生活与对外交往,共10页。试卷主要包含了选择题,非选择题等内容,欢迎下载使用。

