


还剩6页未读,
继续阅读
所属成套资源:2025版高考历史全程一轮复习课题训练(54份)
成套系列资料,整套一键下载
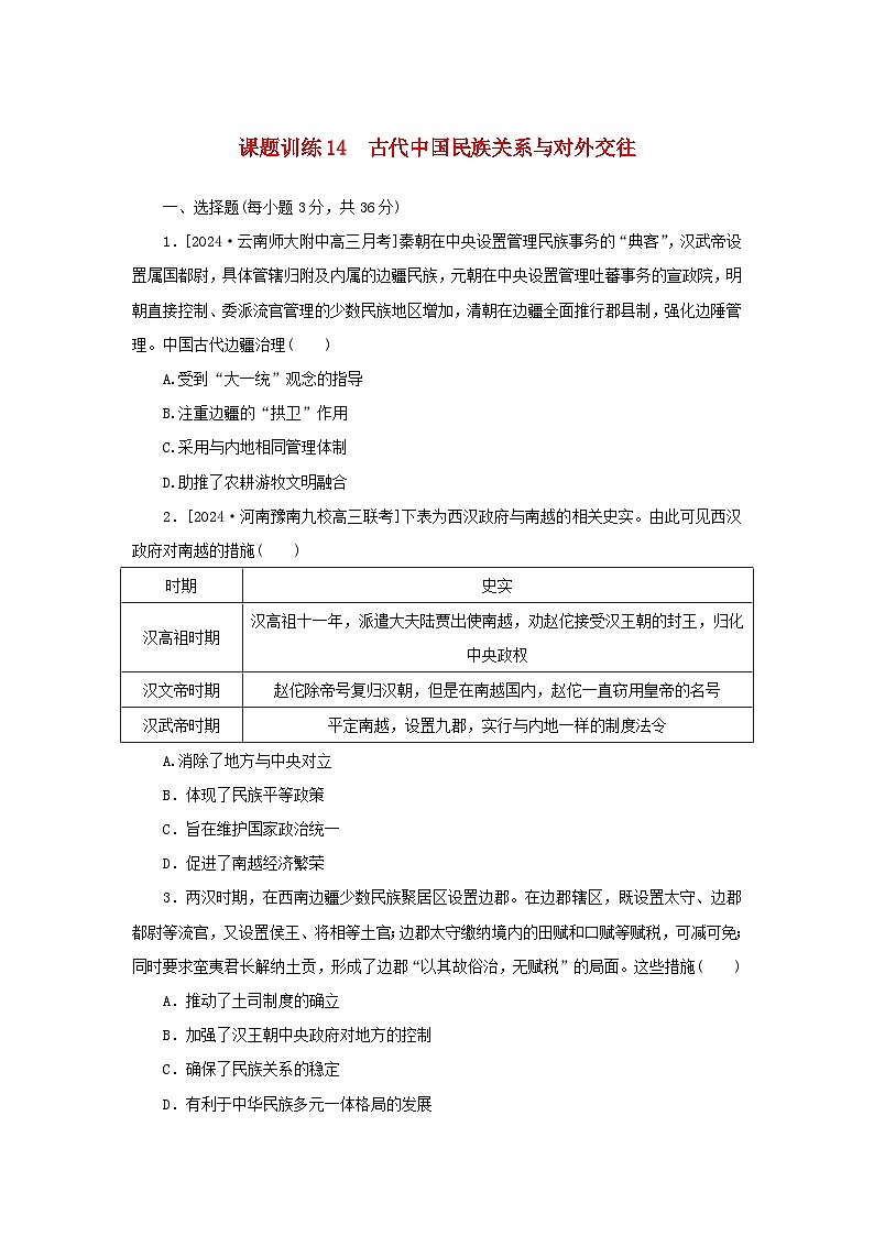
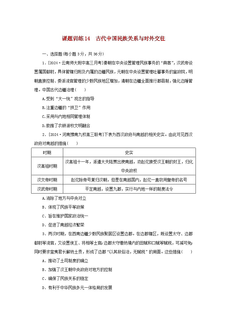
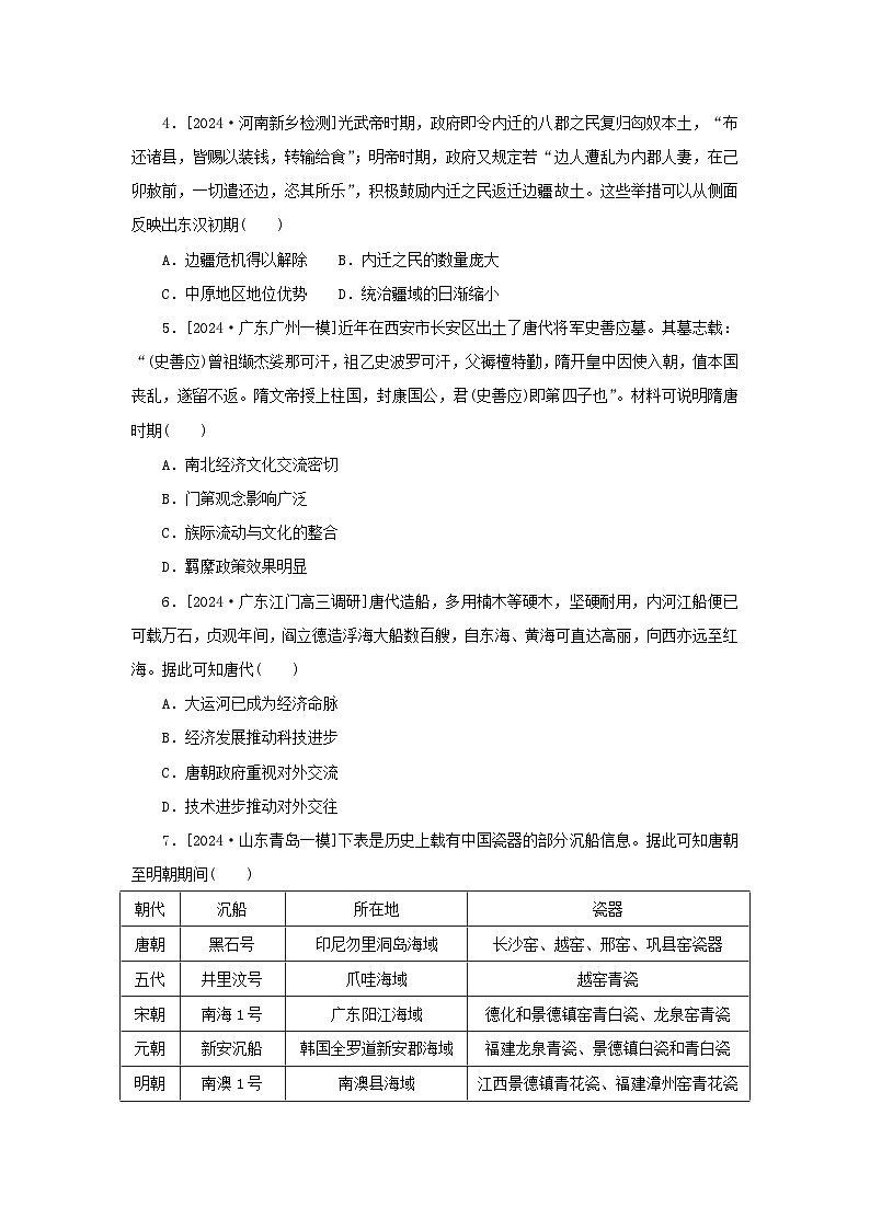
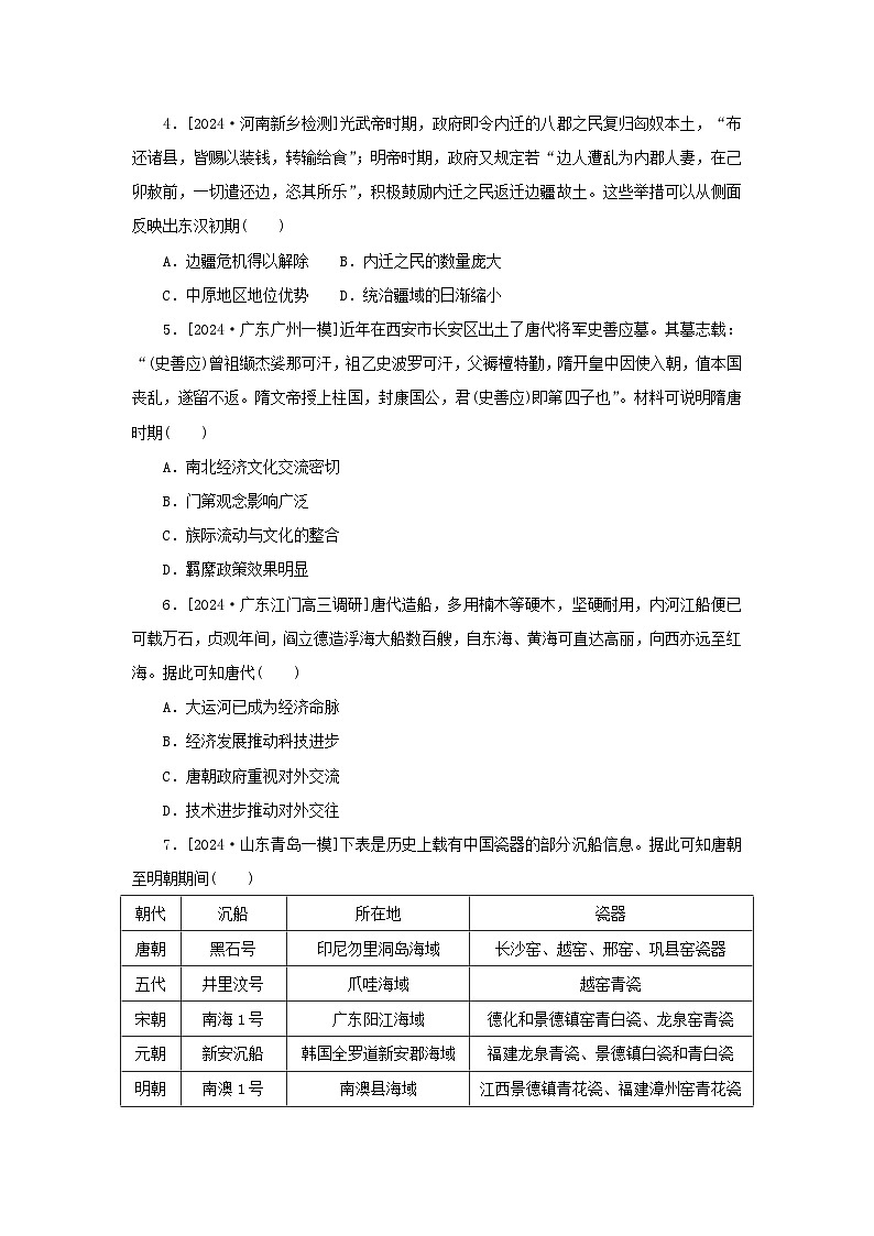
2025版高考历史全程一轮复习课题训练14古代中国民族关系与对外交往
展开
这是一份2025版高考历史全程一轮复习课题训练14古代中国民族关系与对外交往,共9页。试卷主要包含了选择题,非选择题等内容,欢迎下载使用。
相关试卷
2025版高考历史全程一轮复习课题训练30近现代中国的经济发展社会生活与对外交往:
这是一份2025版高考历史全程一轮复习课题训练30近现代中国的经济发展社会生活与对外交往,共10页。试卷主要包含了选择题,非选择题等内容,欢迎下载使用。
备战2025届高考历史一轮总复习训练题第47讲中国的民族关系与对外交往:
这是一份备战2025届高考历史一轮总复习训练题第47讲中国的民族关系与对外交往,共6页。
新教材2024版高考历史全程一轮总复习课时作业11中国古代的民族关系与对外交往和商贸文化交流:
这是一份新教材2024版高考历史全程一轮总复习课时作业11中国古代的民族关系与对外交往和商贸文化交流,共4页。试卷主要包含了选择题,非选择题等内容,欢迎下载使用。
