资料中包含下列文件,点击文件名可预览资料内容













还剩34页未读,
继续阅读
所属成套资源:人教部编版五四制六年级语文上册 PPT课件+教案
成套系列资料,整套一键下载
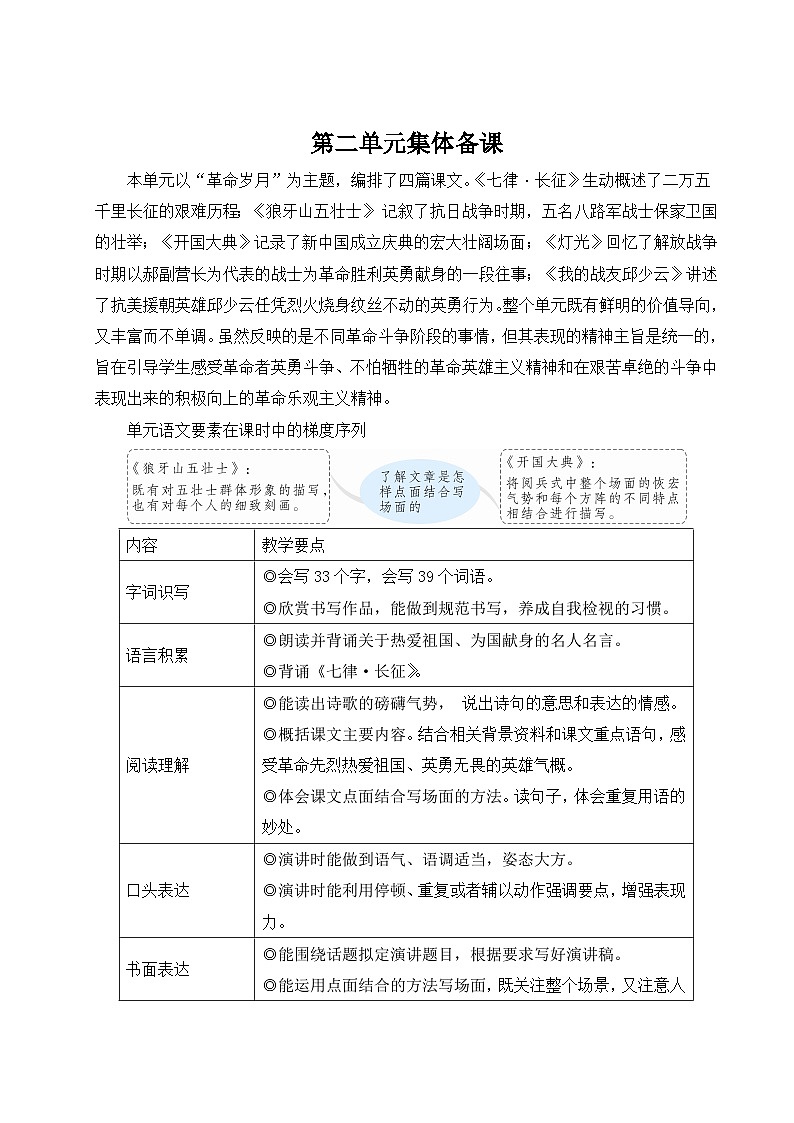
人教部编版 (五四制)六年级上册(2018)5 七律·长征多媒体教学课件ppt
展开
这是一份人教部编版 (五四制)六年级上册(2018)5 七律·长征多媒体教学课件ppt,文件包含5七律·长征pptx、5七律·长征教案doc、《七律·长征》课后习题参考答案doc、歌曲十送红军mp3、红军长征mp4等5份课件配套教学资源,其中PPT共42页, 欢迎下载使用。
相关课件
初中语文人教部编版 (五四制)六年级上册(2018)第二单元5 七律·长征备课课件ppt:
这是一份初中语文人教部编版 (五四制)六年级上册(2018)第二单元5 七律·长征备课课件ppt,共20页。PPT课件主要包含了作者简介,积累词语,深层探究,乌蒙山,拓展延伸等内容,欢迎下载使用。
2021学年5 七律·长征教课ppt课件:
这是一份2021学年5 七律·长征教课ppt课件,共19页。PPT课件主要包含了第一课时,点击图片播放视频,初读课文,学写字,理解题目,写作背景,万水千山只等闲,三军过后尽开颜,五岭逶迤腾细浪,金沙水拍云崖暖等内容,欢迎下载使用。
人教部编版 (五四制)六年级上册(2018)5 七律·长征教学演示课件ppt:
这是一份人教部编版 (五四制)六年级上册(2018)5 七律·长征教学演示课件ppt,共23页。PPT课件主要包含了飞夺泸定桥电影片段,金沙江,巧渡金沙江等内容,欢迎下载使用。
