资料中包含下列文件,点击文件名可预览资料内容

























还剩23页未读,
继续阅读
成套系列资料,整套一键下载
【单元复习】人教统编版高中语文必修上册 第8单元 复习课件+解读课件+知识清单
展开
这是一份人教统编版高中语文必修上册 第8单元 复习课件+解读课件+知识清单,文件包含人教统编版高中语文必修上册第八单元单元解读课件pptx、人教统编版高中语文必修上册第八单元单元复习课件pptx、人教统编版高中语文必修上册第八单元《词语积累与词语解释》单元测试原卷版docx、人教统编版高中语文必修上册第八单元《词语积累与词语解释》单元测试解析版docx、人教统编版高中语文必修上册第八单元知识清单docx等5份课件配套教学资源,其中PPT共56页, 欢迎下载使用。
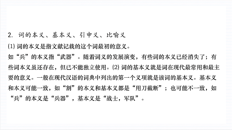
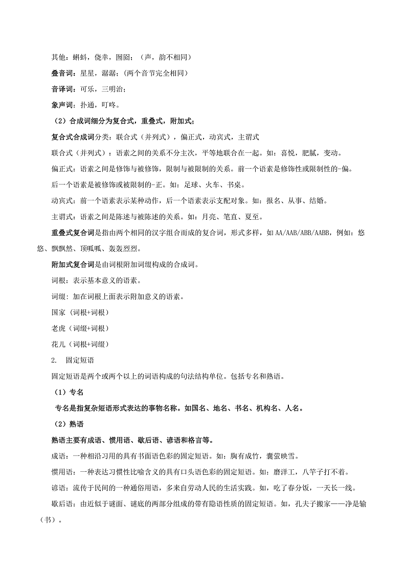
第八单元“单元复习”人教统编版高中语文必修上册02学习内容一 了解词语“家族”一、语素语素是语言中最小的,有意义的音义结合体。例如:“禾”是一个语素,它的语音形式是“hé”,它的意义是“禾苗”;“葡萄”也是一个语素,它的语音形式是“pútao”,形式上 pú 和 tao 各自都比 pútao “更小”,而且形式上都是 pútao 的一部分,然而各自单独都无法用来指代这种水果。它们都是语音和意义的结合体。现代汉语的语素绝大部分是单音节的,如“江、河、湖、海”;也有双音节的,如“蝴蝶、咖啡、姥姥”;还有三音节或三音节以上的,如“巧克力、奥林匹克、奥斯特洛夫斯基”。双音节语素有一部分是从外语中借来的,三个或三个音节以上的语素大都是从外语中借来的。 二、词汇词汇是语言的三要素(语音、词汇、语法)之一,是语言的建筑材料,是一种语言里所有(或特定范围)的词和固定短语的总和。1. 词词是语言中最小能独立运用(单说单用)的语言单位。词是语素的子集。词的种类:按照语素的数量分:单纯词(一个语素);合成词(两个及以上语素构成的词)。 (1)单纯词细分为联绵词(双声、叠韵、其他)双声:踌躇,崎岖,牛奶;(声母相同)叠韵:唠叨,彷徨,霹雳;(韵相同)其他:蝌蚪,侥幸,囫囵;(声,韵不相同)叠音词:星星,潺潺;(两个音节完全相同)音译词:可乐,三明治;象声词:扑通,叮咚。 (2)合成词细分为复合式,重叠式,附加式;复合式合成词分类:联合式(并列式),偏正式,动宾式,主谓式 联合式(并列式):语素之间的关系不分主次,平等地联合在一起。如:喜悦,肥腻,变动。偏正式:语素之间是修饰与被修饰,限制与被限制的关系。前一个语素是修饰性或限制性的-偏。后一个语素是被修饰或被限制的-正。如:足球、火车、书桌。 动宾式:前一个语素表示某种动作,后一个语素表示支配对象。如:报名、从事、结婚。主谓式:语素之间是陈述与被陈述的关系。如:月亮、笔直、夏至。重叠式复合词是指由两个相同的汉字组合而成的复合词,形式多样,如AA/AAB/ABB/AABB,例如:悠悠、飘飘然、顶呱呱、轰轰烈烈。附加式复合词是由词根附加词缀构成的合成词。词根:表示基本意义的语素。词缀: 加在词根上面表示附加意义的语素。国家 (词根+词根)老虎(词缀+词根)花儿(词根+词缀) 2. 固定短语固定短语是两个或两个以上的词语构成的句法结构单位。包括专名和熟语。(1)专名 专名是指复杂短语形式表达的事物名称。如国名、地名、书名、机构名、人名。(2)熟语熟语主要有成语、惯用语、歇后语、谚语和格言等。成语:一种相沿习用的具有书面语色彩的固定短语。如:胸有成竹,囊萤映雪。惯用语:一种表达习惯性比喻含义的具有口头语色彩的固定短语。如:磨洋工,八竿子打不着。谚语:流传于民间的一种通俗用语,多来自劳动人民的生活实践。如,吃了春分饭,一天长一线。歇后语:由近似于谜面、谜底的两部分组成的带有隐语性质的固定短语。如,孔夫子搬家——净是输(书)。格言:出于名人或名文带有哲理性的固定短语。如“己所不欲,勿施于人”。——孔子《论语》 1.丰富词语积累汉语中的词语并非杂乱无章,而是有家族成系统的,如果抓住其规律,从词语的家族或者系统出发,触类旁通,就可积累词语,增加词汇量。 (1)善于联想,以点带面,触类旁通。 汉语词语种类数量非常大,如果抓住一个中心点,以点带面,展开联想,触类旁通,就会形成一个词语的家族群,既有益于积累,更有助于记忆,例如。形容人性格特点的词语: ①褒义的有:活泼、刚强、宽宏大量、刚正不阿等。②贬义的有:庸俗、奢侈、目光短浅、拈轻怕重等。③中性词:多愁善感、少言寡语、普普通通等。形容家庭温馨的词语: ①形容夫妻之间的:男耕女织、相敬如宾、夫唱妇随、相濡以沫等。②形容整个家庭的:父慈子孝、母慈子孝、贤妻良母、儿孙满堂等。③形容兄弟姐妹情深的:手足之情、义结金兰、金兰之契等。学习内容二 丰富词语积累(2)遵循词语的多义性,理清内在关系,进行对比归类。 汉语词语的数量巨大,单凭死记硬背恐怕难解决问题。实际上词语在形成和演变的过程中是遵循一定的演变规律的。有些词通过语义上的各种关系如同义关系、反义关系、亲属关系、顺序关系等聚合在一起。理清了这些关系,对词语进行对比归类,积累词语也并非难事。如:①同义近义词群:鸡子儿—鸡蛋;去世—逝世—与世长辞—死②顺序关系词群:春—夏—秋—冬;初赛—复赛—决赛。③反义关系词群:光滑—粗糙;雪中送炭—雪上加霜。④亲属关系词群:雪—风花雪月—阳春白雪—昭雪—报仇雪恨。 2.丰富熟语积累(关注成语)(1)了解成语来源(2)辨析成语使用3. 关注时代新词将新词进行分类,了解新词背后的时代意义。 探究词义的演变1.基本概念 词是音和义的结合体,每个词都表示一定的意义,即词义。词义包括词的词汇意义、词的语法意义和词的色彩意义(包括感情色彩和语体色彩)。词义的性质:①词义的客观性。词义是客观事物、现象在人们意识中的概括反映。②词义的概括性。③词义的社会性。词义为社会所承认和共同使用。 2. 词的本义、基本义、引申义、比喻义(1) 词的本义是指文献记载的这个词最初的意义。如“兵”的本义指“武器”。随着词义的发展演变,有些词的本义已经消失了;有些词本义虽还存在,但已不能独立使用。(2) 词的基本义就是词在现代最常用和最主要的意义。一般在现代汉语的词典中列出的第一个义项就是该词的基本义。基本义和本义可能一致,如“割”的本义和基本义都是“用刀截断”;也可能不一致,如“兵”的本义是“兵器”,基本义是“战士,军队”。 (3) 引申义是由词的基本义引申出来的意义。例如:“道”的基本义是“会天大雨,道不通。”的“道路”,后来引申为“先王之道,斯为美。”的“方法、办法、学说、道理。”(4)比喻义是通过本词打比喻产生的固定词义。例如:“尾巴”一词的本义指动物身体末端突出的部分,但在下面这两个句子中却产生了比喻义。①妹妹从小跟着我,简直就是我的小尾巴。②他甩掉了尾巴。在①句中“尾巴”指跟随别人一起玩耍的人,在②句中“尾巴”指跟踪或尾随别人的人。3.词义的演变语言不断向前发展,古汉语中有一些字形相同而与现在的词意义用法不同的词。今义:色彩古义:容貌今义:(语言、行为)恶劣;不道德。古义:卑,指出身低微;鄙,指学识浅陋。常用作谦辞。 古义:专指长江今义:泛指大河古义:泛指金属今义:专指黄金学习内容四 词义的辨析和词语的使用正确、恰当地选用词语 词语是造句成文的基础。词语的选择要“恰当”“合适”,即要准确、生动。准确,就是用合乎规范的语言真实反映客观事物,恰当表达思想感情。生动,是指在恰当的基础上增强词语的表现力,就是要求我们选用恰当精妙的、新鲜传神的、具有形象性的、极具表现力的词语,使所描述的对象给人如闻其声、如见其形、如临其境的感觉,以增强感染力;把所阐发的事理表达得清楚明白,深刻透彻,以增强说服力。辨析词语1.关注词语的适用对象有些词语虽然词义相近,但适用对象却截然不同。一定要注意辨析词语的适用对象,以免误用。2.关注词义的侧重点词义的侧重点是指词语在语义上的侧重。有些词语虽然表达的概念、含义大致相同,但由于组成词语的语素不同,在词义的侧重上就会存在差异。实际表达中究竟哪个更贴切,需要结合具体语境来选择。例如,“截止”侧重于到某个时间点,已经结束;“截至”侧重于表达某个时间阶段,尚未结束。3.关注词义的轻重词义的轻重指的是词语在表达的程度上有轻重之别。有些词语虽然意思相近,但却在程度轻重上存在差别。如,抱怨、报怨,前者指心中不满,数说别人的不对,埋怨,词义较轻;后者指对所怨恨的人做出反应,词义较重。 4.关注词语的感情色彩词语的感情色彩包括褒义、贬义和中性三种。在实际的学习过程中,应根据内容准确把握作者的褒贬态度和立场。5.关注词语的语体色彩词语的语体色彩又叫文体色彩。有些词语由于经常用在某种语体中,便带上了该语体所特有的色彩。语体色彩包括书面语色彩和口头语色彩两类。书面语是人们书写和阅读文章会使用的文字,如“一元五角”;口头语一般用于交际双方直接接触的场合,更随意一些,如“一毛五”。6.词语的搭配词语的搭配是指词语由于本身含义存在差异及人们的使用习惯不同,有的词语经常与某些词语搭配,有的则不能与某些词语搭配使用,从而形成了比较固定的用法,不能随意组合。 词语常见搭配有联合关系、主谓关系、偏正关系、补充关系和动宾关系。(1)主谓搭配不当中国每年土地沙漠化的速度与面积仍然在不断扩大。[错因分析] “速度”不能“扩大”,多主语和单一谓语不能完全搭配。(2)动宾搭配不当成千上万的志愿者都在忙碌着,他们在共同努力,完成举办一次令中国瞩目的园林博览会的理想。[错因分析]谓语动词“完成”与宾语中心语“理想”不搭配,应将“完成”改为“实现”。(3)主宾搭配不当我们坚信有这么一天,中国的工业和农业终会成为发达的国家。[错因分析] “工业和农业”不能成为“国家”,主宾搭配不当。(4)修饰语与中心语搭配不当 在翻阅中国话剧100周年纪念活动资料时,他萌生了创作一台寻找中国话剧源头的剧本的意念。[辨析] 句中“一台”不能修饰“剧本”,可将“一台”改为“一个(一部)”或把“剧本”改为“话剧”。 鉴赏词语文学作品的“炼字”,就是作者在准确、生动地选用词语。文学藉文字表现思想情感,文字上面有含糊,就显得思想还没有透彻,情感还没有凝炼。咬文嚼字,在表面上象只是斟酌文字的分量,在实际上就是调整思想和情感。炼字,主要是炼动词、形容词和虚词(副词、连词等),此外,数词、叠词等也常有涉及。(1)动词具有凝练、形象、生动传神的特点,在写景状物、刻画人物、表情达意方面有着独特的功能。如“吴楚东南坼,乾坤日夜浮”(杜甫《登岳阳楼》)中的“坼”与“浮”这两个动词描写就用得恰当而极有气势。 (2)形容词是表现人或物的特点、性质、状态等的词语,起修饰作用。形容词作为“炼字”的对象时,要注意其语义双关及活用状况。如“荒城临古渡,落日满秋山”(王维《归嵩山作》)句中的“满”这个形容词用得精当,写出了秋山落日余晖之广阔而浓稠的感觉。 (3)有些诗句中的数量词经过了诗人精心斟酌、提炼,往往具有丰富隽永的诗味。如“前村深雪里,昨夜一枝开”(郑谷《早梅》)中“一枝”原作“数枝”,何以最后改作“一枝”呢?因为题为“早梅”,言“数枝”不如“一枝”准确,更能体现节令之早,突出诗人对“凌寒独自开”的早梅的喜爱之情。(4)有些副词对于诗句准确地传情达意起到重要的关联、辅助作用,品读诗句时不可轻易放过。如白居易《钱塘湖春行》中“乱花渐欲迷人眼,浅草才能没马蹄”这两句,其中的“渐欲”“才能”这两组副词用得稳妥,“渐欲”表现出繁花纷纷扑面而致使诗人越来越产生眼花缭乱的感觉,“才能”表现诗人对春草初生的欣喜和爱怜之情。(5)叠词的表达功能在于增强诗歌的韵律感,加强感情的内涵;此外,有些叠音词具有摹声的效果,使诗歌生动形象。例如“漠漠水田飞白鹭,阴阴夏木啭黄鹂”(王维《积雨辋川作》)句中的“漠漠”与“阴阴”这两个叠词分别写出了水田广漠空蒙,夏木浓荫茂密的特点,前者开阔,后者幽深,形容贴切。 课程结束
第八单元“单元复习”人教统编版高中语文必修上册02学习内容一 了解词语“家族”一、语素语素是语言中最小的,有意义的音义结合体。例如:“禾”是一个语素,它的语音形式是“hé”,它的意义是“禾苗”;“葡萄”也是一个语素,它的语音形式是“pútao”,形式上 pú 和 tao 各自都比 pútao “更小”,而且形式上都是 pútao 的一部分,然而各自单独都无法用来指代这种水果。它们都是语音和意义的结合体。现代汉语的语素绝大部分是单音节的,如“江、河、湖、海”;也有双音节的,如“蝴蝶、咖啡、姥姥”;还有三音节或三音节以上的,如“巧克力、奥林匹克、奥斯特洛夫斯基”。双音节语素有一部分是从外语中借来的,三个或三个音节以上的语素大都是从外语中借来的。 二、词汇词汇是语言的三要素(语音、词汇、语法)之一,是语言的建筑材料,是一种语言里所有(或特定范围)的词和固定短语的总和。1. 词词是语言中最小能独立运用(单说单用)的语言单位。词是语素的子集。词的种类:按照语素的数量分:单纯词(一个语素);合成词(两个及以上语素构成的词)。 (1)单纯词细分为联绵词(双声、叠韵、其他)双声:踌躇,崎岖,牛奶;(声母相同)叠韵:唠叨,彷徨,霹雳;(韵相同)其他:蝌蚪,侥幸,囫囵;(声,韵不相同)叠音词:星星,潺潺;(两个音节完全相同)音译词:可乐,三明治;象声词:扑通,叮咚。 (2)合成词细分为复合式,重叠式,附加式;复合式合成词分类:联合式(并列式),偏正式,动宾式,主谓式 联合式(并列式):语素之间的关系不分主次,平等地联合在一起。如:喜悦,肥腻,变动。偏正式:语素之间是修饰与被修饰,限制与被限制的关系。前一个语素是修饰性或限制性的-偏。后一个语素是被修饰或被限制的-正。如:足球、火车、书桌。 动宾式:前一个语素表示某种动作,后一个语素表示支配对象。如:报名、从事、结婚。主谓式:语素之间是陈述与被陈述的关系。如:月亮、笔直、夏至。重叠式复合词是指由两个相同的汉字组合而成的复合词,形式多样,如AA/AAB/ABB/AABB,例如:悠悠、飘飘然、顶呱呱、轰轰烈烈。附加式复合词是由词根附加词缀构成的合成词。词根:表示基本意义的语素。词缀: 加在词根上面表示附加意义的语素。国家 (词根+词根)老虎(词缀+词根)花儿(词根+词缀) 2. 固定短语固定短语是两个或两个以上的词语构成的句法结构单位。包括专名和熟语。(1)专名 专名是指复杂短语形式表达的事物名称。如国名、地名、书名、机构名、人名。(2)熟语熟语主要有成语、惯用语、歇后语、谚语和格言等。成语:一种相沿习用的具有书面语色彩的固定短语。如:胸有成竹,囊萤映雪。惯用语:一种表达习惯性比喻含义的具有口头语色彩的固定短语。如:磨洋工,八竿子打不着。谚语:流传于民间的一种通俗用语,多来自劳动人民的生活实践。如,吃了春分饭,一天长一线。歇后语:由近似于谜面、谜底的两部分组成的带有隐语性质的固定短语。如,孔夫子搬家——净是输(书)。格言:出于名人或名文带有哲理性的固定短语。如“己所不欲,勿施于人”。——孔子《论语》 1.丰富词语积累汉语中的词语并非杂乱无章,而是有家族成系统的,如果抓住其规律,从词语的家族或者系统出发,触类旁通,就可积累词语,增加词汇量。 (1)善于联想,以点带面,触类旁通。 汉语词语种类数量非常大,如果抓住一个中心点,以点带面,展开联想,触类旁通,就会形成一个词语的家族群,既有益于积累,更有助于记忆,例如。形容人性格特点的词语: ①褒义的有:活泼、刚强、宽宏大量、刚正不阿等。②贬义的有:庸俗、奢侈、目光短浅、拈轻怕重等。③中性词:多愁善感、少言寡语、普普通通等。形容家庭温馨的词语: ①形容夫妻之间的:男耕女织、相敬如宾、夫唱妇随、相濡以沫等。②形容整个家庭的:父慈子孝、母慈子孝、贤妻良母、儿孙满堂等。③形容兄弟姐妹情深的:手足之情、义结金兰、金兰之契等。学习内容二 丰富词语积累(2)遵循词语的多义性,理清内在关系,进行对比归类。 汉语词语的数量巨大,单凭死记硬背恐怕难解决问题。实际上词语在形成和演变的过程中是遵循一定的演变规律的。有些词通过语义上的各种关系如同义关系、反义关系、亲属关系、顺序关系等聚合在一起。理清了这些关系,对词语进行对比归类,积累词语也并非难事。如:①同义近义词群:鸡子儿—鸡蛋;去世—逝世—与世长辞—死②顺序关系词群:春—夏—秋—冬;初赛—复赛—决赛。③反义关系词群:光滑—粗糙;雪中送炭—雪上加霜。④亲属关系词群:雪—风花雪月—阳春白雪—昭雪—报仇雪恨。 2.丰富熟语积累(关注成语)(1)了解成语来源(2)辨析成语使用3. 关注时代新词将新词进行分类,了解新词背后的时代意义。 探究词义的演变1.基本概念 词是音和义的结合体,每个词都表示一定的意义,即词义。词义包括词的词汇意义、词的语法意义和词的色彩意义(包括感情色彩和语体色彩)。词义的性质:①词义的客观性。词义是客观事物、现象在人们意识中的概括反映。②词义的概括性。③词义的社会性。词义为社会所承认和共同使用。 2. 词的本义、基本义、引申义、比喻义(1) 词的本义是指文献记载的这个词最初的意义。如“兵”的本义指“武器”。随着词义的发展演变,有些词的本义已经消失了;有些词本义虽还存在,但已不能独立使用。(2) 词的基本义就是词在现代最常用和最主要的意义。一般在现代汉语的词典中列出的第一个义项就是该词的基本义。基本义和本义可能一致,如“割”的本义和基本义都是“用刀截断”;也可能不一致,如“兵”的本义是“兵器”,基本义是“战士,军队”。 (3) 引申义是由词的基本义引申出来的意义。例如:“道”的基本义是“会天大雨,道不通。”的“道路”,后来引申为“先王之道,斯为美。”的“方法、办法、学说、道理。”(4)比喻义是通过本词打比喻产生的固定词义。例如:“尾巴”一词的本义指动物身体末端突出的部分,但在下面这两个句子中却产生了比喻义。①妹妹从小跟着我,简直就是我的小尾巴。②他甩掉了尾巴。在①句中“尾巴”指跟随别人一起玩耍的人,在②句中“尾巴”指跟踪或尾随别人的人。3.词义的演变语言不断向前发展,古汉语中有一些字形相同而与现在的词意义用法不同的词。今义:色彩古义:容貌今义:(语言、行为)恶劣;不道德。古义:卑,指出身低微;鄙,指学识浅陋。常用作谦辞。 古义:专指长江今义:泛指大河古义:泛指金属今义:专指黄金学习内容四 词义的辨析和词语的使用正确、恰当地选用词语 词语是造句成文的基础。词语的选择要“恰当”“合适”,即要准确、生动。准确,就是用合乎规范的语言真实反映客观事物,恰当表达思想感情。生动,是指在恰当的基础上增强词语的表现力,就是要求我们选用恰当精妙的、新鲜传神的、具有形象性的、极具表现力的词语,使所描述的对象给人如闻其声、如见其形、如临其境的感觉,以增强感染力;把所阐发的事理表达得清楚明白,深刻透彻,以增强说服力。辨析词语1.关注词语的适用对象有些词语虽然词义相近,但适用对象却截然不同。一定要注意辨析词语的适用对象,以免误用。2.关注词义的侧重点词义的侧重点是指词语在语义上的侧重。有些词语虽然表达的概念、含义大致相同,但由于组成词语的语素不同,在词义的侧重上就会存在差异。实际表达中究竟哪个更贴切,需要结合具体语境来选择。例如,“截止”侧重于到某个时间点,已经结束;“截至”侧重于表达某个时间阶段,尚未结束。3.关注词义的轻重词义的轻重指的是词语在表达的程度上有轻重之别。有些词语虽然意思相近,但却在程度轻重上存在差别。如,抱怨、报怨,前者指心中不满,数说别人的不对,埋怨,词义较轻;后者指对所怨恨的人做出反应,词义较重。 4.关注词语的感情色彩词语的感情色彩包括褒义、贬义和中性三种。在实际的学习过程中,应根据内容准确把握作者的褒贬态度和立场。5.关注词语的语体色彩词语的语体色彩又叫文体色彩。有些词语由于经常用在某种语体中,便带上了该语体所特有的色彩。语体色彩包括书面语色彩和口头语色彩两类。书面语是人们书写和阅读文章会使用的文字,如“一元五角”;口头语一般用于交际双方直接接触的场合,更随意一些,如“一毛五”。6.词语的搭配词语的搭配是指词语由于本身含义存在差异及人们的使用习惯不同,有的词语经常与某些词语搭配,有的则不能与某些词语搭配使用,从而形成了比较固定的用法,不能随意组合。 词语常见搭配有联合关系、主谓关系、偏正关系、补充关系和动宾关系。(1)主谓搭配不当中国每年土地沙漠化的速度与面积仍然在不断扩大。[错因分析] “速度”不能“扩大”,多主语和单一谓语不能完全搭配。(2)动宾搭配不当成千上万的志愿者都在忙碌着,他们在共同努力,完成举办一次令中国瞩目的园林博览会的理想。[错因分析]谓语动词“完成”与宾语中心语“理想”不搭配,应将“完成”改为“实现”。(3)主宾搭配不当我们坚信有这么一天,中国的工业和农业终会成为发达的国家。[错因分析] “工业和农业”不能成为“国家”,主宾搭配不当。(4)修饰语与中心语搭配不当 在翻阅中国话剧100周年纪念活动资料时,他萌生了创作一台寻找中国话剧源头的剧本的意念。[辨析] 句中“一台”不能修饰“剧本”,可将“一台”改为“一个(一部)”或把“剧本”改为“话剧”。 鉴赏词语文学作品的“炼字”,就是作者在准确、生动地选用词语。文学藉文字表现思想情感,文字上面有含糊,就显得思想还没有透彻,情感还没有凝炼。咬文嚼字,在表面上象只是斟酌文字的分量,在实际上就是调整思想和情感。炼字,主要是炼动词、形容词和虚词(副词、连词等),此外,数词、叠词等也常有涉及。(1)动词具有凝练、形象、生动传神的特点,在写景状物、刻画人物、表情达意方面有着独特的功能。如“吴楚东南坼,乾坤日夜浮”(杜甫《登岳阳楼》)中的“坼”与“浮”这两个动词描写就用得恰当而极有气势。 (2)形容词是表现人或物的特点、性质、状态等的词语,起修饰作用。形容词作为“炼字”的对象时,要注意其语义双关及活用状况。如“荒城临古渡,落日满秋山”(王维《归嵩山作》)句中的“满”这个形容词用得精当,写出了秋山落日余晖之广阔而浓稠的感觉。 (3)有些诗句中的数量词经过了诗人精心斟酌、提炼,往往具有丰富隽永的诗味。如“前村深雪里,昨夜一枝开”(郑谷《早梅》)中“一枝”原作“数枝”,何以最后改作“一枝”呢?因为题为“早梅”,言“数枝”不如“一枝”准确,更能体现节令之早,突出诗人对“凌寒独自开”的早梅的喜爱之情。(4)有些副词对于诗句准确地传情达意起到重要的关联、辅助作用,品读诗句时不可轻易放过。如白居易《钱塘湖春行》中“乱花渐欲迷人眼,浅草才能没马蹄”这两句,其中的“渐欲”“才能”这两组副词用得稳妥,“渐欲”表现出繁花纷纷扑面而致使诗人越来越产生眼花缭乱的感觉,“才能”表现诗人对春草初生的欣喜和爱怜之情。(5)叠词的表达功能在于增强诗歌的韵律感,加强感情的内涵;此外,有些叠音词具有摹声的效果,使诗歌生动形象。例如“漠漠水田飞白鹭,阴阴夏木啭黄鹂”(王维《积雨辋川作》)句中的“漠漠”与“阴阴”这两个叠词分别写出了水田广漠空蒙,夏木浓荫茂密的特点,前者开阔,后者幽深,形容贴切。 课程结束

相关资料
更多