

2025版高考化学一轮复习微专题小练习专练20绿色化学与STSE
展开A.NO和O2必须在催化剂表面才能反应
B.总反应中NO为氧化剂,N2为氧化产物
C.汽车尾气的主要污染成分包括CO、NO和N2
D.图中总反应的化学方程式为2NO+O2+4CO eq \(=====,\s\up7(催化剂)) 4CO2+N2
答案:D
解析:NO与O2发生反应不需要催化剂,A错误;由图可知,总反应为2NO+O2+4CO eq \(=====,\s\up7(催化剂)) 4CO2+N2,反应中NO、O2均为氧化剂,CO为还原剂,N2为还原产物,B错误,D正确;N2不是污染成分,C错误。
2.形成酸雨的过程如图所示。下列说法正确的是( )
A.含NOx、SO2的烟气和酸雨的分散剂相同
B.酸雨沉降到地面后酸性还会有所增强
C.机动车尾气中的NOx来自燃油中的含氮物质
D.在已酸化的土壤中加消石灰可以减少酸雨的形成
答案:B
解析:含NOx、SO2的烟气的分散剂是空气,酸雨的分散剂是水,A项错误;硫酸型酸雨的形成过程是SO2+H2O===H2SO3,亚硫酸是弱酸,不稳定,易被氧化成硫酸,所以沉降到地面后酸性还会有所增强,B项正确;机动车尾气中含有NOx是由于高温条件下空气中的氮气和氧气反应生成了氮的氧化物,C项错误;在已酸化的土壤中加消石灰可以中和土壤的酸性,不能减少酸雨的形成,D项错误。
3.[2024·吉林卷]家务劳动中蕴含着丰富的化学知识。下列相关解释错误的是( )
A.用过氧碳酸钠漂白衣物:Na2CO4具有较强氧化性
B.酿米酒需晾凉米饭后加酒曲:乙醇受热易挥发
C.用柠檬酸去除水垢:柠檬酸酸性强于碳酸
D.用碱液清洗厨房油污:油脂可碱性水解
答案:B
解析:过氧碳酸钠结构中的过氧键有较强的氧化性,可以漂白衣物,A正确;酒曲中含有酵母菌,高温可使酵母菌失活,故酿米酒需晾凉米饭后加酒曲,B错误;水垢的主要成分为碳酸钙,柠檬酸可以去除水垢说明柠檬酸的酸性比碳酸的强,C正确;油脂在碱性条件下水解生成易溶于水的甘油和高级脂肪盐酸,故可以用碱液清洗厨房油污,D正确。
4.“煤制油”的关键技术是煤的气化,而目前煤的气化主要是煤中的碳和水蒸气的反应:C(s)+H2O(g) eq \(――→,\s\up7(高温)) CO(g)+H2(g),该反应是吸热反应,反应所需能量是由间歇进行的碳的燃烧(氧气用空气代替)来提供的:C+O2 eq \(=====,\s\up7(点燃)) CO2。下面关于该过程的说法不正确的是( )
A.煤的气化可以减少煤直接燃烧对环境造成的粉尘污染
B.第一个反应需要吸热,所以煤的气化从能量角度来看,得不偿失
C.煤气化后作为燃料,燃烧充分,热利用率高
D.上述两个反应,反应后的混合气体中除去CO、CO2后主要就是合成氨的两种原料气体
答案:B
解析:从煤的气化产物的燃烧分析;气态燃料的热利用率高,而且比较清洁;气态燃料比固态煤炭更易充分燃烧;由于反应C+O2 eq \(=====,\s\up7(点燃)) CO2中的氧气是用空气代替的,所以反应后的混合气体中有N2、CO2、CO和H2等。
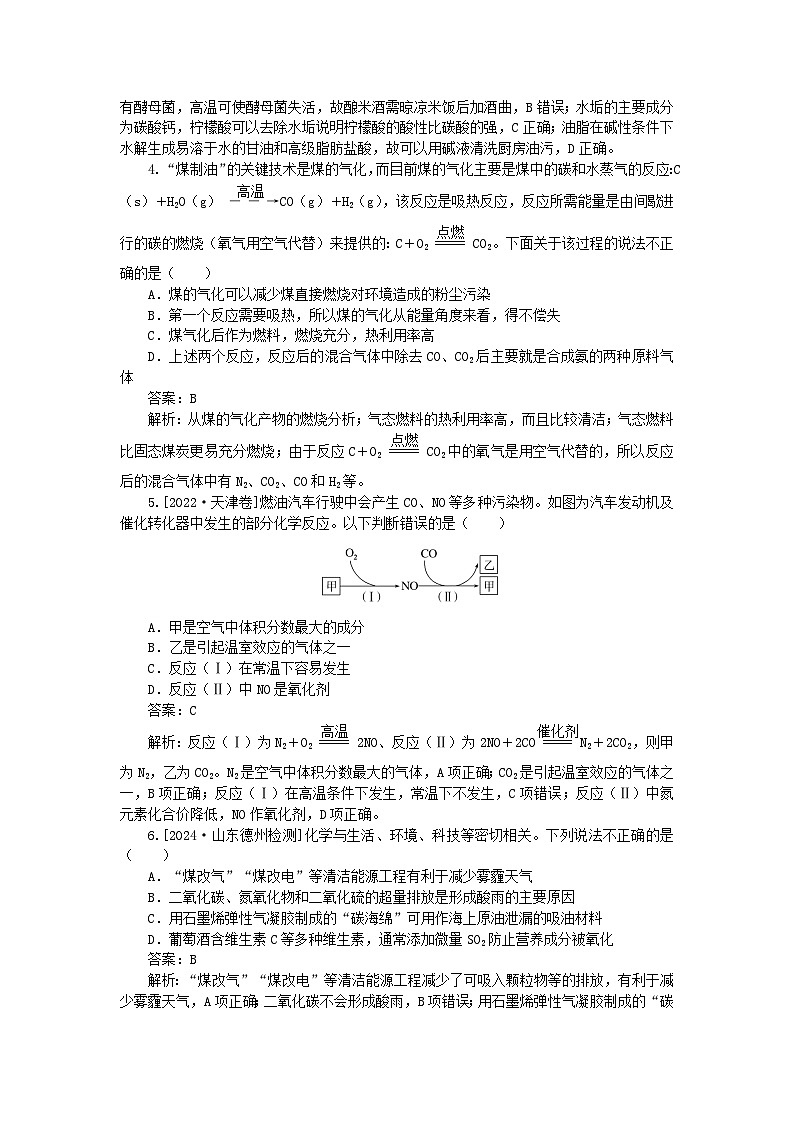
5.[2022·天津卷]燃油汽车行驶中会产生CO、NO等多种污染物。如图为汽车发动机及催化转化器中发生的部分化学反应。以下判断错误的是( )
A.甲是空气中体积分数最大的成分
B.乙是引起温室效应的气体之一
C.反应(Ⅰ)在常温下容易发生
D.反应(Ⅱ)中NO是氧化剂
答案:C
解析:反应(Ⅰ)为N2+O2 eq \(=====,\s\up7(高温)) 2NO、反应(Ⅱ)为2NO+2CO eq \(=====,\s\up7(催化剂)) N2+2CO2,则甲为N2,乙为CO2。N2是空气中体积分数最大的气体,A项正确;CO2是引起温室效应的气体之一,B项正确;反应(Ⅰ)在高温条件下发生,常温下不发生,C项错误;反应(Ⅱ)中氮元素化合价降低,NO作氧化剂,D项正确。
6.[2024·山东德州检测]化学与生活、环境、科技等密切相关。下列说法不正确的是( )
A.“煤改气”“煤改电”等清洁能源工程有利于减少雾霾天气
B.二氧化碳、氮氧化物和二氧化硫的超量排放是形成酸雨的主要原因
C.用石墨烯弹性气凝胶制成的“碳海绵”可用作海上原油泄漏的吸油材料
D.葡萄酒含维生素C等多种维生素,通常添加微量SO2防止营养成分被氧化
答案:B
解析:“煤改气”“煤改电”等清洁能源工程减少了可吸入颗粒物等的排放,有利于减少雾霾天气,A项正确;二氧化碳不会形成酸雨,B项错误;用石墨烯弹性气凝胶制成的“碳海绵”具有很强的吸附性,可用作海上原油泄漏的吸油材料,C项正确;二氧化硫具有还原性,添加微量SO2可防止葡萄酒中营养成分被氧化,D项正确。
7.“绿色化学”实验已走进课堂,下列做法符合“绿色化学”的是( )
①实验室中收集氨气采用图甲所示装置
②实验室中做氯气与钠反应实验时采用图乙所示装置
③实验室中用玻璃棒分别蘸取浓盐酸和浓氨水做氨气与酸反应生成铵盐的实验
④实验室中采用图丙所示装置进行铜与稀硝酸的反应
A.②③④ B.①②③
C.①②④ D.①③④
答案:C
解析:①在实验中用带有酚酞的水吸收逸出的氨气,防止污染环境,符合“绿色化学”,故选①;②用沾有碱液的棉球吸收多余的Cl2,防止污染环境,符合“绿色化学”,故选②;③没有气体处理装置,挥发的HCl和NH3会污染大气,不符合“绿色化学”,故不选③;④气球可以用来收集生成的NO,防止污染环境,符合“绿色化学”,故选④。故正确序号为①②④。
8.[2024·天津市和平区高三质检]化学与生活紧密相关,下列说法正确的是( )
A.浸有酸性高锰酸钾溶液的硅藻土可用于水果保鲜
B.推广使用煤液化技术可以减少温室气体二氧化碳的排放
C.过期药品属于有害垃圾,为防止污染环境应当深埋处理
D.防晒衣的主要成分为聚酯纤维,可以长期用肥皂洗涤
答案:A
解析:浸有酸性高锰酸钾溶液的硅藻土可以吸收水果释放出的乙烯,延长水果的保鲜期,A项正确;推广使用煤液化技术,将固体煤转化为液体燃料,不能减少温室气体二氧化碳的排放,B项错误;过期药品属于有害垃圾,深埋处理会造成土壤污染和水体污染,C项错误;防晒衣的主要成分为聚酯纤维,肥皂液呈碱性,聚酯纤维在碱性条件下容易水解,D项错误。
9.研究表明,氮氧化物和二氧化硫在形成雾霾时与大气中的氨有关(如下图所示)。下列叙述错误的是( )
A.雾和霾的分散剂相同
B.雾霾中含有硝酸铵和硫酸铵
C.NH3是形成无机颗粒物的催化剂
D.雾霾的形成与过度施用氮肥有关
答案:C
解析:雾和霾的分散剂均是空气,A正确;根据示意图分析,B正确;氨气是反应物不是催化剂,C错误;氮肥会释放出氨气,D正确。
10.我国科研人员提出了由CO2和CH4转化为高附加值产品CH3COOH的催化反应历程。该历程示意图如下。
下列说法不正确的是( )
A.生成CH3COOH总反应的原子利用率为100%
B.CH4→CH3COOH过程中,有C—H键发生断裂
C.①→②要放出能量
D.该催化剂可有效提高反应物的平衡转化率
答案:D
解析:A项,生成CH3COOH的总反应为CH4+CO2 eq \(――→,\s\up7(催化剂)) CH3COOH,原子利用率为100%;B项,CH4选择性活化变为①过程中,有1个C-H键发生断裂;C项,根据图示,①的总能量高于②的总能量,①→②放出能量并形成C-C键;D项,催化剂只影响化学反应速率,不影响化学平衡,不能提高平衡转化率。
11.“碳捕捉技术”是指通过一定的方法将工业生产的CO2分离出来并利用。如可利用NaOH溶液来捕捉CO2,其基本过程如下图所示(部分条件及物质未给出)。
下列有关该方法的叙述中正确的是
A.能耗小是该方法的一大优点
B.整个过程中,只有一种物质可以循环利用
C.“反应分离”环节中,分离物质的基本操作是蒸发结晶,过滤
D.该方法可减少碳排放,捕捉到的CO2还可用来制备甲醇等产品
答案:D
解析:由题可知基本过程中有两个反应:二氧化碳与氢氧化钠反应,碳酸钙的高温分解,高温分解需要消耗较大的能量,是“碳捕捉技术”的一大缺点,故A错误;循环利用的应该有CaO和NaOH两种物质,故B错误;“反应分离”过程中分离物质的操作应该是过滤,故C错误;甲醇工业上可用CO2制备,故D正确。
12.2022年北京冬奥会最大的特色就是“绿色环保”,北京2022年冬奥会承诺碳排放将全部中和,这其中从清洁能源到环保材料,化学科技起到至关重要的作用。下列说法错误的是
( )
A.冬奥火炬“飞扬”以氢气为燃料,有利于实现碳中和
B.冬奥火炬“飞扬”的外壳采用了质量较轻的耐高温碳纤维材料,属于无机非金属材料
C.冬奥会使用的生物可降解餐具以聚乳酸为原料,聚乳酸可由乳酸经加聚反应生成
D.速滑竞赛服的手脚处使用了蜂窝样式的聚氨酯(聚氨基甲酸酯)材料,是一种有机高分子材料
答案: C
解析:氢气燃烧生成水,没有二氧化碳生成,有利于实现碳中和,A正确;碳纤维是碳元素的一种单质,属于无机非金属材料,B正确;聚乳酸又称聚丙交酯,是聚酯类聚合物,由乳酸经缩聚反应生成,C错误;聚氨基甲酸酯是一种有机高分子材料,D正确。
高考化学《微专题 小练习》统考版 专练 20: 这是一份高考化学《微专题 小练习》统考版 专练 20,共4页。试卷主要包含了[广东卷]劳动开创未来等内容,欢迎下载使用。
新高考2024版高考化学一轮复习微专题小练习专练20环境保护与绿色化学: 这是一份新高考2024版高考化学一轮复习微专题小练习专练20环境保护与绿色化学,共4页。试卷主要包含了形成酸雨的过程如图所示等内容,欢迎下载使用。
新高考2024版高考化学一轮复习微专题小练习专练5化学与STSE: 这是一份新高考2024版高考化学一轮复习微专题小练习专练5化学与STSE,共5页。试卷主要包含了化学与生活、生产、社会息息相关等内容,欢迎下载使用。