


2025版高考化学一轮复习微专题小练习专练23原子结构与化学键
展开1.[2024·湖北卷]化学用语可以表达化学过程,下列化学用语表达错误的是( )
A.用电子式表示Cl2的形成:
∶ eq \(Cl,\s\up6(··),\s\d4(··)) eq \a\vs4\al(·) + eq \a\vs4\al(·) eq \(Cl,\s\up6(··),\s\d4(··)) ∶―→∶ eq \(Cl,\s\up6(··),\s\d4(··)) ∶ eq \(Cl,\s\up6(··),\s\d4(··)) ∶
B.亚铜氨溶液除去合成氨原料气中的CO:
[Cu(NH3)2]2++CO+NH3⇌
[Cu(NH3)3CO]2+
C.用电子云轮廓图示意pp π键的形成:
D.制备芳纶纤维凯芙拉:
答案:B
解析:2个Cl原子中的单电子结合形成共用电子对得到氯气,A正确;亚铜氨离子带1个单位的正电荷,故该反应的离子方程式为[Cu(NH3)2]++CO+NH3⇌[Cu(NH3)3CO]+,B错误;p轨道“肩并肩”重叠形成π键,C正确;芳纶纤维凯芙拉由对苯二胺和对苯二甲酸缩聚而成,D正确。
2.[2023·湖北卷]化学用语可以表达化学过程,下列化学用语的表达错误的是( )
A.用电子式表示K2S的形成:
B.用离子方程式表示Al(OH)3溶于烧碱溶液:
Al(OH)3+OH-===[Al(OH)4]-
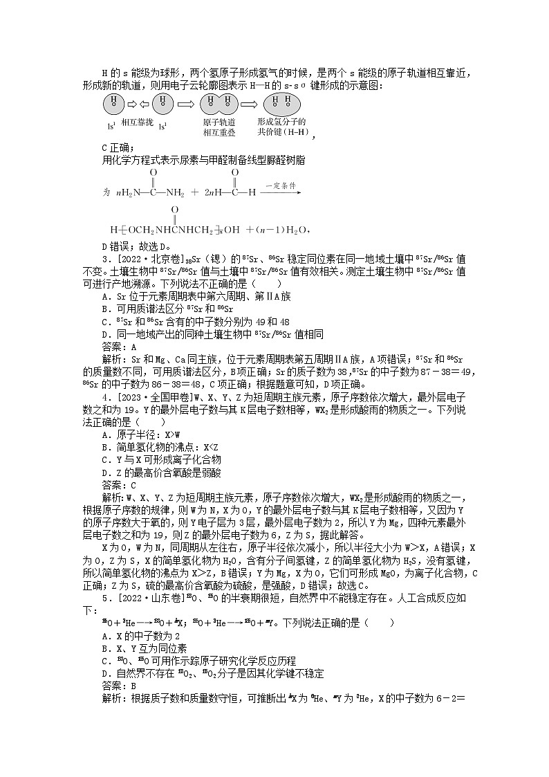
C.用电子云轮廓图表示H—H的ssσ键形成的示意图:
D.用化学方程式表示尿素与甲醛制备线型脲醛树脂:
答案:D
解析:钾原子失去电子,硫原子得到电子形成硫化钾,硫化钾为离子化合物,用电子式表示K2S的形成:,A正确;
氢氧化铝为两性氢氧化物,可以和强碱反应生成四羟基合铝酸根离子,离子方程式为:Al(OH)3+OH-===[Al(OH)4]-,B正确;
H的s能级为球形,两个氢原子形成氢气的时候,是两个s能级的原子轨道相互靠近,形成新的轨道,则用电子云轮廓图表示H—H的ssσ键形成的示意图:
,
C正确;
用化学方程式表示尿素与甲醛制备线型脲醛树脂
D错误;故选D。
3.[2022·北京卷]38Sr(锶)的87Sr、86Sr稳定同位素在同一地域土壤中87Sr/86Sr值不变。土壤生物中87Sr/86Sr值与土壤中87Sr/86Sr值有效相关。测定土壤生物中87Sr/86Sr值可进行产地溯源。下列说法不正确的是( )
A.Sr位于元素周期表中第六周期、第ⅡA族
B.可用质谱法区分87Sr和86Sr
C.87Sr和86Sr含有的中子数分别为49和48
D.同一地域产出的同种土壤生物中87Sr/86Sr值相同
答案:A
解析:Sr和Mg、Ca同主族,位于元素周期表第五周期ⅡA族,A项错误;87Sr和86Sr的质量数不同,可用质谱法区分,B项正确;Sr的质子数为38,87Sr的中子数为87-38=49,86Sr的中子数为86-38=48,C项正确;根据题意可知,D项正确。
4.[2023·全国甲卷]W、X、Y、Z为短周期主族元素,原子序数依次增大,最外层电子数之和为19。Y的最外层电子数与其K层电子数相等,WX2是形成酸雨的物质之一。下列说法正确的是( )
A.原子半径:X>W
B.简单氢化物的沸点:X
D.Z的最高价含氧酸是弱酸
答案:C
解析:W、X、Y、Z为短周期主族元素,原子序数依次增大,WX2是形成酸雨的物质之一,根据原子序数的规律,则W为N,X为O,Y的最外层电子数与其K层电子数相等,又因为Y的原子序数大于氧的,则Y电子层为3层,最外层电子数为2,所以Y为Mg,四种元素最外层电子数之和为19,则Z的最外层电子数为6,Z为S,据此解答。
X为O,W为N,同周期从左往右,原子半径依次减小,所以半径大小为W>X,A错误;X为O,Z为S,X的简单氢化物为H2O,含有分子间氢键,Z的简单氢化物为H2S,没有氢键,所以简单氢化物的沸点为X>Z,B错误;Y为Mg,X为O,它们可形成MgO,为离子化合物,C正确;Z为S,硫的最高价含氧酸为硫酸,是强酸,D错误;故选C。
5.[2022·山东卷] eq \\al(13, 8) O、 eq \\al(15, 8) O的半衰期很短,自然界中不能稳定存在。人工合成反应如下:
eq \\al(16, 8) O+ eq \\al(3,2) He―→ eq \\al(13, 8) O+ eq \\al(a,b) X; eq \\al(16, 8) O+ eq \\al(3,2) He―→ eq \\al(15, 8) O+ eq \\al(m,n) Y。下列说法正确的是( )
A.X的中子数为2
B.X、Y互为同位素
C. eq \\al(13, 8) O、 eq \\al(15, 8) O可用作示踪原子研究化学反应历程
D.自然界不存在 eq \\al(13, 8) O2、 eq \\al(15, 8) O2分子是因其化学键不稳定
答案:B
解析:根据质子数和质量数守恒,可推断出 eq \\al(a,b) X为 eq \\al(6,2) He、 eq \\al(m,n) Y为 eq \\al(4,2) He,X的中子数为6-2=4,A项错误; eq \\al(6,2) He、 eq \\al(4,2) He的质子数相同,中子数不同,互为同位素,B项正确; eq \\al(13, 8) O、 eq \\al(15, 8) O的半衰期很短,不能用作示踪原子研究化学反应历程,C项错误;自然界不存在eq \\al(13, 8)O2、 eq \\al(15, 8) O2分子是因为 eq \\al(13, 8) O、 eq \\al(15, 8) O的半衰期很短,D项错误。
6.[2024·九省联考广西卷]黑火药是中国古代四大发明之一,其爆炸反应为S+2KNO3+3C===K2S+N2↑+3CO2↑。下列与该反应有关的化学用语表述正确的是( )
A.基态S的原子结构示意图为
B.K2S的电子式为
C.N2的结构式为N≡N
D.CO2的空间结构为
答案:C
解析:S的原子序数为16,原子核内有16个质子,核外有16个电子,基态S的原子结构示意图为,A错误;K2S为离子化合物,电子式为K+ eq \b\lc\[\rc\](\a\vs4\al\c1(∶\(S,\s\up6(··),\s\d4(··))∶)) eq \s\up12(2-) K+,B错误;N2中两个氮原子形成氮氮三键,其结构式为N≡N,C正确;CO2的碳原子的价层电子对数为2+ eq \f(1,2) ×(4-2×2)=2+0=2,根据价层电子对互斥理论,其空间结构为直线形,D错误。
7.[2024·合肥市质量检测]某纳米酶含有原子序数依次增大的X、Y、Z、M四种短周期元素。基态X原子有3个未成对电子,Y、M位于同一主族,且Y、Z、M原子最外层电子数之和为13。下列叙述正确的是( )
A.简单离子半径:Z>X
B.简单氢化物的沸点:Y>X>Z
C.XY2是导致酸雨的主要物质之一
D.基态M原子核外电子有9种运动状态
答案:C
解析:X、Y、Z、M为原子序数依次增大的短周期主族元素,其中基态X原子有3个未成对电子,则X为氮元素,Y、M位于同一主族,且Y、Z、M原子最外层电子数之和为13,则Y、M的最外层电子数均为6,Z的最外层电子数为1,则Y为氧元素,M为硫元素,Z为钠元素。核外电子排布相同的离子,随原子序数递增,离子半径逐渐减小,则简单离子半径:Na+< N3-,A项错误;NaH常温下为固体,H2O常温下为液态,NH3常温下为气态,因此简单氢化物的沸点:NH3
A.原子半径:Y>X
B.YH eq \\al(+,3) 的电子式为:[H∶∶H]+
C.最高价含氧酸的酸性:Y>X
D.X与Y均能形成多种氢化物
答案:C
解析:由已知核反应可得Z+0=M+1、A+1=R+1, eq \\al(R,M) Y可用于测定文物年代,则Y是C,R=14、M=6、A=14、Z=7,X是N。
同周期主族元素从左到右原子半径逐渐减小,A项正确;C结合3个H失去1个电子形成CH eq \\al(+,3) ,B项正确;HNO3的酸性强于H2CO3,C项错误;N可以形成NH3、N2H4,C可以形成多种烃,D项正确。
9.[2024·河北存瑞中学高三质检]W、X、Y是原子序数依次增大的同一短周期元素。W、X是金属元素,它们的最高价氧化物的水化物之间可以反应生成盐和水;Y的最外层电子数是核外电子层数的2倍,W与Y可形成化合物W2Y。下列说法正确的是( )
A.Y的低价氧化物与O3漂白的原理相同
B.Y的氢化物和W2Y所含化学键的类型相同
C.上述三种元素形成的简单离子,X离子半径最小
D.工业上常用电解相应的盐溶液制备W、X的单质
答案:C
解析:由题意可知W、X、Y分别是Na、Al、S。SO2的漂白原理是化合,而臭氧的漂白是氧化性,A不正确;H2S中含有共价键,Na2S中含有离子键,B错误;S2-核外有3个电子层。Na+和Al3+具有2个电子层,离子半径均小于S2-的。在核外电子排布相同的条件下,微粒半径随原子序数的增大而减小,即Al3+离子半径最小,C正确;工业上电解熔融氯化钠制取钠,电解熔融氧化铝制取铝,D错误。
10.[2024·合肥九中月考]如图是部分短周期元素的单质及其化合物(或溶液)的转化关系,已知单质B2、C2、D2、E2在常温常压下都是气体,化合物G的焰色反应为黄色;化合物I、J、K通常状况下呈气态。下列说法正确的是( )
A.B氢化物的沸点低于其同主族其他元素氢化物的沸点
B.原子半径大小:A>C>B>E>D
C.F中既含有离子键又含有共价键
D.G中的阴离子能抑制水的电离
答案:C
解析:由框图可知A是Na单质,B2是O2,二者加热生成F是Na2O2,K是CO2,G是Na2CO3,C2为Cl2,D2为H2,E2为N2,I为HCl,J为NH3。B的氢化物是H2O,液态时水分子间存在氢键,而同主族其他氢化物之间只存在分子间作用力,所以水的沸点比同主族其他元素氢化物沸点高,A错误;A到E五种元素依次为Na、O、Cl、H、N,半径顺序为Na>Cl>N>O>H,与B不符,B错误;F为Na2O2,电子式是Na+[∶ eq \(O,\s\up6(··),\s\d4(··)) ∶ eq \(O,\s\up6(··),\s\d4(··)) ∶]2-Na+,既含有离子键又含有非极性共价键,C正确;G为Na2CO3,阴离子CO eq \\al(2-,3) 在水溶液中能够发生水解从而促进水的电离,D错误。
11.下列关于化学键的说法正确的是( )
①含有金属元素的化合物一定是离子化合物;
②ⅠA族和ⅦA族原子化合时,一定形成离子键;
③由非金属元素形成的化合物一定不是离子化合物;
④活泼金属与非金属化合时,一般形成离子键;
⑤离子键就是阴、阳离子间的静电引力;
⑥含有离子键的化合物一定是离子化合物;
⑦离子化合物中可能同时含有离子键和共价键。
A.①②⑤ B.④⑥⑦
C.①③④ D.②③⑤
答案:B
解析:①含有金属元素的化合物不一定是离子化合物,如: AlCl3是共价化合物,故①错;②ⅠA族和ⅦA族元素的原子化合时,不一定形成离子键,也可能形成共价键,ⅠA族的H原子与ⅦA族元素的原子化合时形成共价键,故②错;③由非金属元素形成的化合物也可能是离子化合物,如铵盐,故③错;④活泼金属与非金属化合时,能形成离子键,④对;⑤离子键的本质是阴、阳离子间的静电作用,不只是引力,还包括静电斥力等,⑤错;物质只要含有离子键就一定是离子化合物,⑥⑦对。
12.[素材创新]现代无机化学对硫氮化合物的研究是最为活跃的领域之一。如图是已经合成的最著名的硫氮化合物的分子结构。下列说法不正确的是( )
A.该物质的分子式为S4N4
B.该物质各原子最外层都达到8电子稳定结构
C.该物质的分子中既含有极性键又含有非极性键
D.该分子中N的化合价为-3
答案:D
解析:由图可知,该分子的分子式为S4N4,因为N的非金属性比S强,N显负价,所以N在右边,A正确;因为S原子最外层为6个电子,若形成两个共价单键,则达8电子稳定结构,N原子最外层为5个电子,若形成3个共价单键,则达8电子稳定结构,据图可知,B正确;该分子中既含有极性键(N—S键)又含有非极性键(N—N键),C正确;N—S共用电子对偏向N,N—N共用电子对不偏移,故该分子中N的化合价为-2,D错误。
二、非选择题
13.城市为保持街道整洁、湿润,在路面或广场上喷洒含化学式为XY2的溶液做保湿剂。X原子的结构示意图为,X的阳离子与Y的阴离子的电子层结构相同。元素Z、W均为短周期元素,它们原子的最外层电子数均是其电子层数的2倍,Z与Y相邻且Z、W能形成一种WZ2型分子。
(1)m= ,该保湿剂的化学式为 。
(2)Z、W元素的名称为 、 。
(3)下列说法正确的是 (填选项字母)。
A.XY2和WZ2都为离子化合物
B.XY2中仅含离子键,WZ2中仅含共价键
C.H2Z比HY的稳定性强
D.X的阳离子比Y的阴离子半径大
(4)下列化学用语表达正确的是 (填选项字母)。
A.XY2的电子式:X2+[∶ eq \(Y,\s\up6(··),\s\d4(··)) ∶ eq \(Y,\s\up6(··),\s\d4(··)) ∶]2-
B.WZ2的结构式:Z===W===Z
C.Y元素的单质与H2Z水溶液反应的离子方程式为Y2+Z2-===2Y-+Z↓
D.用电子式表示XY2的形成过程为
答案:(1)20 CaCl2 (2)硫 碳 (3)B (4)BD
解析:(1)由X原子的结构示意图不难推知其为,该元素为Ca,根据CaY2可知Y为-1价,又因Y-与Ca2+的电子层结构相同可知Y为Cl。
(2)Z、W原子的最外层电子数是其电子层数的2倍,且Z、W能形成一种ZW2型分子,则Z、W是C或S。Z与Y相邻,则Z是S,W是C。
(3)CaCl2是仅含离子键的离子化合物,CS2是共价化合物,仅含有共价键,A项错误,B项正确;根据周期律,S的非金属性弱于Cl,则H2S的稳定性比HCl弱,C项错误;Ca2+、Cl-具有相同的电子层结构,但Ca2+的核电荷数大,半径小,D项错误。(4)XY2为CaCl2,其电子式为[∶ eq \(Cl,\s\up6(··),\s\d4(··)) ∶]-Ca2+[∶ eq \(Cl,\s\up6(··),\s\d4(··)) ∶]-,H2S的水溶液为弱酸,应写成分子式,即Cl2+H2S===2H++2Cl-+S↓,A、C两项错误。
高考化学《微专题 小练习》统考版 专练 23: 这是一份高考化学《微专题 小练习》统考版 专练 23,共4页。试卷主要包含了[北京卷]38Sr,下列化学用语的表述正确的是等内容,欢迎下载使用。
新高考2024版高考化学一轮复习微专题小练习专练23原子结构与化学键: 这是一份新高考2024版高考化学一轮复习微专题小练习专练23原子结构与化学键,共5页。试卷主要包含了选择题,非选择题等内容,欢迎下载使用。
统考版2024版高考化学一轮复习微专题小练习专练23原子结构与化学键: 这是一份统考版2024版高考化学一轮复习微专题小练习专练23原子结构与化学键,共6页。试卷主要包含了[2022·北京卷]38Sr,下列化学用语的表述正确的是等内容,欢迎下载使用。