[地理][二模]2023届四川省成都市高考二模试题(解析版)
展开一、单选题(本大题共11小题,共46.0分)
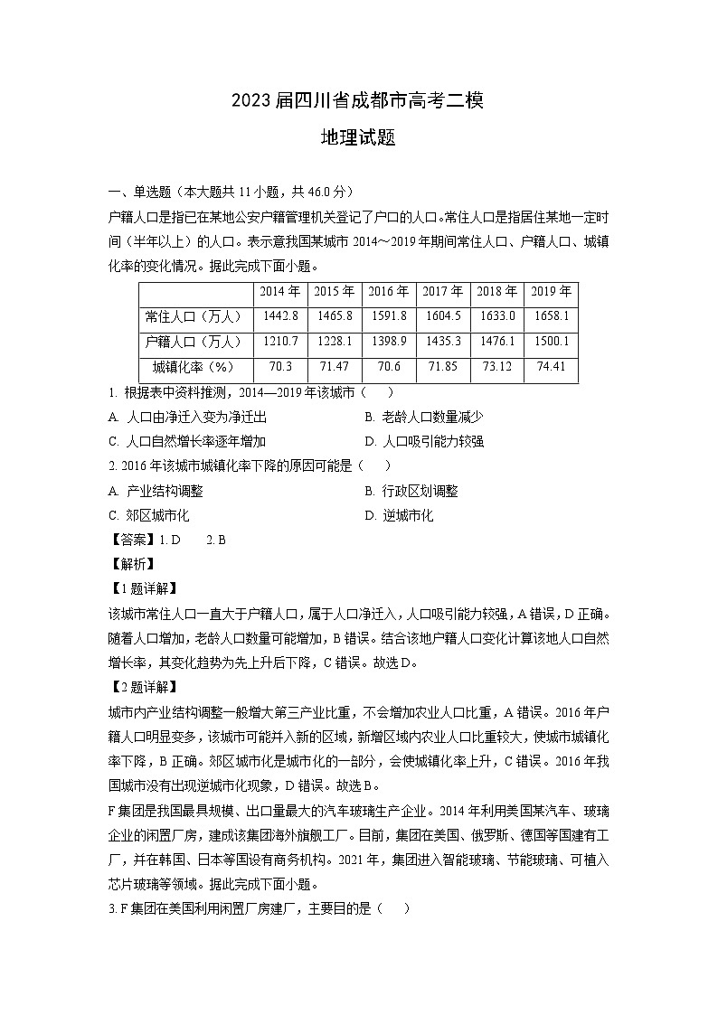
户籍人口是指已在某地公安户籍管理机关登记了户口的人口。常住人口是指居住某地一定时间(半年以上)的人口。表示意我国某城市2014~2019年期间常住人口、户籍人口、城镇化率的变化情况。据此完成下面小题。
1. 根据表中资料推测,2014—2019年该城市( )
A. 人口由净迁入变为净迁出B. 老龄人口数量减少
C. 人口自然增长率逐年增加D. 人口吸引能力较强
2. 2016年该城市城镇化率下降的原因可能是( )
A. 产业结构调整B. 行政区划调整
C. 郊区城市化D. 逆城市化
【答案】1. D 2. B
【解析】
【1题详解】
该城市常住人口一直大于户籍人口,属于人口净迁入,人口吸引能力较强,A错误,D正确。随着人口增加,老龄人口数量可能增加,B错误。结合该地户籍人口变化计算该地人口自然增长率,其变化趋势为先上升后下降,C错误。故选D。
【2题详解】
城市内产业结构调整一般增大第三产业比重,不会增加农业人口比重,A错误。2016年户籍人口明显变多,该城市可能并入新的区域,新增区域内农业人口比重较大,使城市城镇化率下降,B正确。郊区城市化是城市化的一部分,会使城镇化率上升,C错误。2016年我国城市没有出现逆城市化现象,D错误。故选B。
F集团是我国最具规模、出口量最大的汽车玻璃生产企业。2014年利用美国某汽车、玻璃企业的闲置厂房,建成该集团海外旗舰工厂。目前,集团在美国、俄罗斯、德国等国建有工厂,并在韩国、日本等国设有商务机构。2021年,集团进入智能玻璃、节能玻璃、可植入芯片玻璃等领域。据此完成下面小题。
3. F集团在美国利用闲置厂房建厂,主要目的是( )
A. 提高土地利用率B. 节约建设成本
C. 缩短产品生产周期D. 共享基础设施
4. F集团在日本、韩国未建海外工厂的主要原因是( )
A. 市场需求少B. 劳动力价格高
C. 产品运输距离短D. 土地租金昂贵
5. 2021年,F集团进入新的玻璃领域主要是为了( )
A. 调整主营业务B. 提升研发能力
C. 扩大生产规模D. 拓宽营收渠道
【答案】3. B 4. C 5. D
【解析】
【3题详解】
F集团在美国利用闲置厂房建厂,可以节约建设成本,B正确;利用闲置厂房建厂,土地利用类型没有发生改变,无法提高土地利用率,A错误;缩短产品生产周期、共享基础设施,不是主要目的,CD错误。故选B。
【4题详解】
F集团在日本、韩国未建海外工厂,主要是因为我国距离日本、韩国较近,产品运输距离短,C正确;日韩的市场需求、劳动力价格、土地租金与美国、俄罗斯、德国等国相差不大,不是主要原因,ABD错误。故选C。
【5题详解】
2021年,集团进入智能玻璃、节能玻璃、可植入芯片玻璃等领域,有利于加强市场营销,强化市场业务开拓能力,拓宽营收渠道,D正确;主营业务依然是汽车玻璃生产与销售,A错误;提升研发能力应该加大科技和资金投入,而不是进军新的领域,B错误;扩大生产规模,不是主要目的,C错误。故选D。
北京北部山区某地季节性冻土发育典型。下图示意1975—2015年该地40cm、80cm深度冬季平均地温以及年最大冻结深度的年际变化。据此完成下面小题。
6. ①②③分别代表( )
A. 最大冻结深度、40cm冬季平均地温、80cm冬季平均地温
B. 40cm冬季平均地温、最大冻结深度、80cm冬季平均地温
C. 最大冻结深度、80cm冬季平均地温、40cm冬季平均地温
D 40cm冬季平均地温、80cm冬季平均地温、最大冻结深度
7. 1995至2015年期间,该地( )
A. 气候趋冷,初冻日趋于提前
B. 气候趋暖,初冻日趋于提前
C. 气候趋冷,初冻日趋于延后
D. 气候趋暖,初冻日趋于延后
8. 与大兴安岭地区相比,该地季节性冻土( )
A. 冻结深度大、解冻日期早
B. 冻结深度大、解冻日期晚
C. 冻结深度小、解冻日期早
D. 冻结深度小、解冻日期晚
【答案】6. C 7. A 8. C
【解析】
【6题详解】
读图可知,①位于最上方,年最大冻土深度有大于80cm的情况,因此①表示最大冻结深度;冬季气温低,越接近地表,地温受大气温度影响越大,地温越低,40cm深度冬季平均地温比80cm深度冬季平均地温要低,因此②为80cm冬季平均地温、③为40cm冬季平均地温。综上所述,C正确,A、B、D错误,故选C。
【7题详解】
读图可知,1995至2015年期间,40cm、80cm深度冬季平均地温中体呈下降趋势,最大冻结深度呈增加趋势,可以反映出气候趋于寒冷,由于气候趋冷,冻土持续时间延长,初冻日趋于提前,终冻日趋于延后。综上所述,A正确,B、C、D错误。故选A。
【8题详解】
北京比大兴安岭纬度低,气候更为温暖,因此土壤冻结深度更小;由于春季气温回升更快,解冻日期也更早,故C正确,A、B、D错误,故选C。
北大河发源于祁连山北坡,中游河段发育了系列古河道,古河道1、2、3分别在距今(以1950年为基准)7471年、7434年、5706年被遗弃。研究发现,图中河道变迁与金塔南山地壳活动和区域气候变化密切相关,古河道3沉积物粒径大于古河道2。下图示意古河道变迁。据此完成下面小题。
9. 图中甲处形成的河流地貌是( )
A. “V”形河谷B. 槽形河谷
C. 洪积扇D. 三角洲
10. 推测该区域地壳活动最剧烈的时期是( )
A. 古河道1遗弃至古河道2遗弃B. 古河道1形成期间
C. 古河道2遗弃至古河道3遗弃D. 现代河道形成期间
11. 与古河道2相比,古河道3河流存在时期气候特征为( )
A. 冷干B. 暖干
C. 冷湿D. 暖湿
【答案】9. A 10. A 11. D
【解析】
【9题详解】
读图可知,甲处河流流经金塔南山山区,地势起伏大,流速快,下蚀作用强,形成“V”形河谷,A正确;槽型河谷形成于河流中下游平原,B错误;洪积扇形成于河流出山口处,C错误;三角洲形成于河口,D错误。故选A。
【10题详解】
根据材料可知,图中河道变迁与金塔南山地壳活动密切相关,古河道1遗弃(距今7471年)至古河道2遗弃(距今7434年)只经过了37年,说明期间地壳活动剧烈,A正确;古河道1形成期间河道位置较为稳定,说明期间地壳活动不剧烈,B错误;古河道2遗弃(距今7434年)至古河道3遗弃(距今5706年)经过了1728年,历时长,说明期间地壳活动不剧烈,C错误;现代河道形成期间河道位置较为稳定,说明期间地壳活动不剧烈,D错误。故选A。
【11题详解】
古河道3沉积物粒径大于古河道2,说明古河道3河流存在时期河流更大,河流搬运能力更强,气候暖湿,河流的流量会更大,D正确,A、B、C错误,故选D。
二、综合题(本大题共4小题,共56.0分)
12. 阅读图文材料,完成下列要求。
吉林省少雨旱作玉米种植区广泛采用宽窄行种植技术(下图)。该技术第一年6月在宽行追肥深耕,玉米收获时留高茬自然腐烂还田;第二年在追肥深耕的宽行播种,形成新的窄行苗带,6月再在新的宽行追肥深耕,完成隔年深耕、苗带轮换的宽窄行耕种。
(1)分析宽窄行种植对耕作土壤肥力的改善作用。
(2)分析宽窄行种植对吉林少雨旱作区土壤墒情(含水量)的改良作用。
(3)从气候角度,分析宽窄行种植对玉米品质提升的影响。
【答案】(1)高茬腐烂还田、追肥深耕,增加土壤肥力;土地休耕,保持土壤肥力;留茬、宽行无种植,减少土壤侵蚀。
(2)留存植物残茬,减少土壤水分蒸发;残茬增加雨水下渗,增加土壤湿度;植物残茬增加区域积雪量,提高土壤含水量;深耕松土,利于雨水下渗和储存。
(3)宽行,增加透光性,利于光合作用;增大昼夜温差,利于有机质积累;增加通风透气,减少病害发生(昼夜温差大,病虫害少)。
【解析】
【小问1详解】
该技术在玉米收获时留高茬自然腐烂还田有利于增加土壤有机质,增加土壤肥力;追肥深耕直接给土壤施肥,也有利于提高土壤肥力;留高茬使土壤紧实,减少流水风力对土壤的侵蚀;苗带轮换的宽窄行耕种即实行的土地休耕制有利于保持土壤肥力。
【小问2详解】
留高茬使土质紧密,减少土壤水分蒸发;高茬可看做植被的剩余,其根系的存在有利于下渗;高茬之间可形成积雪区,雪融化之后增加了土壤含水量;深耕会导致部分区域土质疏松,且深度较深,有利于雨水的下渗和储存。
【小问3详解】
宽行的中间间距大,有利于阳光照射,增加透光性,利于光合作用;夜晚行距宽热量容易散失,温度较低,而白天光照强温度高,昼夜温差大有利于有机质积累;由于行距宽通风透气性强,夜晚温度低,可减少病虫害。
13. 阅读图文材料,完成下列要求。
浑善达克沙地(下图)榆树疏林区较周边草原区植被更加茂密,千百年来一直是内蒙古优质的冬季牧场。近半个世纪以来,榆树疏林破坏严重,固定或半固定沙丘活化。随着国家草畜平衡政策的推广,适度放牧措施的落实,该区域草原生态系统逐渐恢复。
(1)推测榆树疏林区在浑善达克沙地的位置并说明理由。
(2)简述牧民把浑善达克沙地榆树疏林区作为冬季牧场的原因。
(3)分析榆树疏林区植被破坏导致固定或半固定沙丘活化的原因。
(4)说明适度放牧有利于草原生态系统恢复的原因。
【答案】(1)东部(东南部),年降水量在400mm左右,相对较多。
(2)林区阻挡寒冷冬季风,风力弱,温度相对较高;林区水资源更丰富,为牲畜提供饮水;植被覆盖率较高,为牲畜提供过冬食物。
(3)植被破坏导致风速增大,根系固沙能力减弱,表层土壤容易被风力侵蚀搬运;植被破坏,水源涵养能力减弱,蒸发加大,土壤水分减少,沙粒启动风速降低,沙丘易活化。
(4)减轻草原压力,促进草原更新;减少牲畜踩踏对草原破坏;对水资源消耗减少,利于植被生长。
【解析】
【小问1详解】
结合所学知识,影响疏林区布局的主要因素为降水,读图可知,该地区东南部降水量最多,在400mm以上,适合榆树分布。
【小问2详解】
榆树疏林区具有防风作用,可以阻挡冬季风,提供一定程度的遮风防寒作用;结合上题可知,榆树疏林区降水量较多,为牲畜提供充足的饮用水;其他区域降水少,植被少,而榆林区有较为丰富的草本植被和灌木,可以为牛羊提供足够的牧食。
【小问3详解】
植被可以有效地抵抗风蚀作用,但是如果植被被破坏,风蚀作用就会加剧,导致沙丘活化;植被的根系可以牢固地固定土壤,防止土壤侵蚀,如果植被被破坏,土壤侵蚀就会加剧,导致沙丘活化;植被具有涵养水源的作用,植被破坏后,涵养水源能力降低,土壤水分减少,沙粒更容易被风吹走,启动风俗降低,导致沙丘活化。
【小问4详解】
适度放牧可减少该地草原的载畜量,牲畜数量减少,因此牲畜吃草量和饮水量减少,因此可以减轻草场压力、减少水资源的消耗,利于草原更新;同时牲畜数量减少可以减少牲畜对草原的踩踏破坏。
14.【地理——选修3:旅游地理】
天目湖旅游度假区位于江苏省溧阳市,该景区依托两座国家级大型水库,打造了“山水园”和“南山竹海”两个核心景区,并陆续推出御水温泉、水世界主题乐园、研学游、亲子游、机车帐篷节、老年疗养基地等众多旅游产品。目前天目湖景区的净收益稳定在同行业前列。
分析天目湖景区净收益高的原因。
【答案】国家级水库,知名度高,吸引力强;依托大型水库,投人少;位于经济发达地区,消费能力强;人口密度大,客源丰富;旅游项目多,收人来源广。
【解析】根据材料“该景区依托两座国家级大型水库,打造了‘山水园’和‘南山竹海’两个核心景区”可知,该景区依托国家级水库,投入的成本少,知名度高,有很强的吸引力,市场广阔;该景区位于江苏省,经济较发达,人们的消费能力强;该景区所在地区人口密集,客源消费市场广阔;由材料“御水温泉、水世界主题乐园、研学游、亲子游、机车帐篷节、老年疗养基地等众多旅游产品”可知,该景区旅游项目多,经济收入来源多。
15.【地理——选修6:环境保护】
旗舰物种是指容易受到人们的特别喜爱或关注的物种,它们对生态保护力量具有特殊的号召力和吸引力。2021年10月,在四川、陕西、甘肃三省大熊猫主要栖息地设立“大熊猫国家公园”,规划面积约2.7万平方千米,并将易危物种大熊猫作为该公园的旗舰物种。
简述大熊猫作为该公园旗舰物种的原因。
【答案】该区域为大熊猫主要栖息地,数量多;大熊猫属于易危物种,需要重点保护;形象可爱,知名度高,深受人们喜爱;提高人们对大熊猫国家公园的关注度和保护意识;可筹集更多资金,利于大熊猫保护,推进公园生态建设,维持(增加)生物多样性。
【解析】根据材料信息“旗舰物种是指容易受到人们的特别喜爱或关注的物种,它们对生态保护力量具有特殊的号召力和吸引力”,大熊猫长得胖乎乎的,在行动的时候有点慢吞吞的,形象非常可爱,知名度高,受人们的喜爱;该区域为大熊猫主要栖息地,面积大,数量较多;大熊猫作为中国独有的一种动物,数量非常稀少,面临着灭绝的情况,需要重点保护,对社会生态保护力量具有特殊号召力和吸引力,可以提高人们对大熊猫国家公园的关注度和保护意识;利于筹集更多资金,利于大熊猫保护,推进公园生态建设,大熊猫是地区生态维护的代表物种,利于保护(增加)生物多样性。
2014年
2015年
2016年
2017年
2018年
2019年
常住人口(万人)
1442.8
1465.8
1591.8
1604.5
1633.0
1658.1
户籍人口(万人)
1210.7
1228.1
1398.9
1435.3
1476.1
1500.1
城镇化率(%)
70.3
71.47
70.6
71.85
73.12
74.41
[地理][二模]2023届山东省菏泽市高考二模试题(解析版): 这是一份[地理][二模]2023届山东省菏泽市高考二模试题(解析版),共13页。试卷主要包含了选择题,非选择题等内容,欢迎下载使用。
[地理][二模]2023届山东省滨州市高考二模试题(解析版): 这是一份[地理][二模]2023届山东省滨州市高考二模试题(解析版),共13页。试卷主要包含了选择题,非选择题等内容,欢迎下载使用。
[地理][二模]2024届广东省深圳市高考二模试题(解析版): 这是一份[地理][二模]2024届广东省深圳市高考二模试题(解析版),共11页。试卷主要包含了选择题,非选择题等内容,欢迎下载使用。

