


四川省成都市2022届高考三模文综地理试卷解析版
展开位于南岭附近的江西南康市是传统的“木匠之乡”。2008年以来逐渐形成了“乡乡成片家具厂”的格局。2011年南康市筹建了家具共享智能备料中心,向家具企业提供各规格家具掌部件产品,并相继引进众多家具设计机构。2020年该市重点打造的某家具龙头企业成功上市。据此完成下面小题。
1.建设共享智能备料中心主要利于家具企业( )
①提高品牌知名度②降低运输成本③缩短生产流程④提高生产技术
A.①②B.②③C.③④D.①④
2.众多家具设计机构集聚南康市,主要是因为该市( )
A.科技基础好B.劳动力丰富C.市场广阔D.原材料充足
3.南康市打造家具龙头企业主要是为了( )
A.引领行业发展B.降低营销成本
C.丰富产品款式D.扩大生产规模
新疆地区传统棉花种植需要在前一年冬季土壤冻结前适时冬灌,春播前补灌才能保证春播出苗顺利进行。棉花干播湿出技术则不需冬春灌水,在地膜下干地直接播种,待达到出苗温度时通过滴灌供水,使土壤墒情达到棉种出苗要求。据此完成下面小题。
4.传统棉花种植中冬灌的主要作用是( )
A.提高土温B.蓄水保墒C.淋洗盐分D.增加肥力
5.与传统棉花种植相比,干播湿出技术会使( )
A.棉种出苗时间延迟B.棉花生长期延长
C.棉田土壤风蚀加剧D.棉种出苗率提高
6.干播湿出技术的创新主要源于当地( )
A.生态环保的需求B.管理水平的提高
C.自然条件的限制D.生产效率的提升
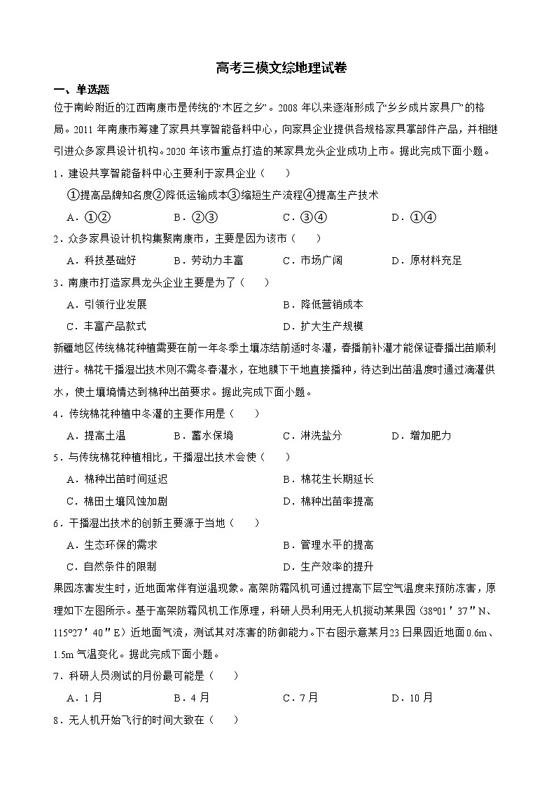
果园冻害发生时,近地面常伴有逆温现象。高架防霜风机可通过提高下层空气温度来预防冻害,原理如下左图所示。基于高架防霜风机工作原理,科研人员利用无人机搅动某果园(38°01'37"N、115°27'40"E)近地面气流,测试其对冻害的防御能力。下右图示意某月23日果园近地面0.6m、1.5m气温变化。据此完成下面小题。
7.科研人员测试的月份最可能是( )
A.1月B.4月C.7月D.10月
8.无人机开始飞行的时间大致在( )
A.4:50左右B.5:10左右C.5:30左右D.5:50左右
9.与高架防霜风机作业比较,无人机( )
A.灵活性较差B.受天气影响小
C.连续性较强D.作业面积大
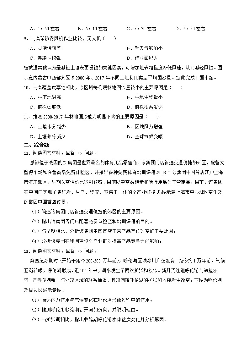
植被通常被认为是减轻土壤表面侵蚀的关键因素,可增加地表粗糙度降低风速,从而减轻风蚀。图示意内蒙古中西部某区域2000年、2017年不同土地利用类型平均围沙量。据此完成下面小题。
10.与高覆盖度草地相比,该区域每公顷林地固沙量较小的主要原因是( )
A.林下地温高B.林地生物量小
C.植株密度低D.植株根系发达
11.推测2000-2017年林地固沙能力明显下降的主要原因是( )
A.土壤水分减少B.区域风力增强
C.土壤养分减少D.全球气候变暖
二、综合题
12.阅读图文材料,回答下列问题。
总部位于法国的D集团是世界著名的体育用品零售商。该集团门店首选交通便捷的郊区,配备大型停车场和在售商品免费体验区,并推出多种免费体育培训课程。2003年该集团中国首店落户上海市浦东郊区,早期以高性价比吸引顾客,目前以中高端跑步和骑行用品为主营商品。目前,该集团在中国已实现了集研发、生产、物流、零售于一体的全产业链模式。图示意上海市中心城区变化及D集团中国首店位置。
(1)简述该集团门店首选交通便捷的郊区的主要原因。
(2)指出该集团各门店配套免费体验区和培训课程的目的。
(3)与早期相比,分析该集团中国首店主营产品定位改变的主要原因。
(4)分析该集团在我国建设全产业链对提高产品竞争力的影响。
13.阅读图文材料,回答下列问题。
第四纪冰期时(开始于距今200-300万年前),呼伦湖区域冰川广泛发育。距今约1万年前,气候逐渐转暖,呼伦湖形成,近100年来,湖水发生了两次扩张和收缩。新开河连通呼伦湖与海拉尔河,是呼伦湖唯一与外流区域的联系通道,其流向随呼伦湖的扩张和收缩发生改变。下图为呼伦湖及周边区域示意图。
(1)简述内力作用与气候变化在呼伦湖形成过程中的作用。
(2)推测呼伦湖收缩期新开河的流向,并说明理由。
(3)与扩张期相比,指出收缩期呼伦湖水体盐度变化并分析原因。
14.云南大理白族扎染技艺是国家级非物质文化遗产,已成为云南旅游的一张名片。近年来,扎染异地旅游化利用已成为一种常见现象,山东台儿庄古城景区内专门开设了扎染体验馆,在日本、印度、泰国等地扎染也被广泛使用。图为白族扎染场景。
简述扎染异地旅游化利用现象对白族扎染业的积极影响,并说明该现象可能存在的问题。
15.近年来钢丝网石笼护坡结构在河流航道整治中被广泛利用。钢丝网石笼护坡结构采用经过防腐处理的钢丝编制成六边形钢丝笼,在笼内填充块石并铺3~5cm厚天然土,播撒草籽对坡面结构进行绿化。图为钢丝网石笼护坡景观图。
简述河流航道整治中采用钢丝网石笼护坡的理由。
答案解析部分
【答案】1.B
2.C
3.A
【知识点】工业区位因素及其变化;工业集聚;工业地域的形成条件与发展特点
【解析】【点评】工业集聚的有利影响:共用基础设施,共享公共服务;加强企业间的信息交流与技术创新;降低生产成本,取得规模效益;集中处理废弃物。不利影响:可能加重环境污染与交通拥堵。工业分散:在全球范围内寻找最优区位以提高产品品质,降低生产成本,提高企业利润。工业联系常导致工业集聚,发育程度较高的工业地域会形成工业城市。
1.共享智能备料中心可以为家具企业就近提供大量的原料,有利于降低远距离运输原料的成本和时间,从而缩短生产流程,②③正确,选B;共享智能备料中心主要负责家具产业的前期生产原料,对于品牌知名度和生产技术的提高关系不大,排除ACD;故答案为:B。
2.众多家具设计机构集聚南康市主要是因为该地众多家具企业在此集聚,有着广阔的家具设计的市场,C正确;家具设计机构主要是作为一种营利机构入驻,科技基础对家具设计机构不是吸引力,排除A;家具设计机构需要的是高素质的劳动力,该地的劳动力丰富和原材料充足与其关系不大,排除CD;故答案为:C。
3.南康市打造家具龙头企业是一种政策支持企业发展的行为,主要是为了区域产业的发展,树立龙头企业来引领行业的发展,故答案为:A;降低营销成本、丰富产品款式和扩大生产规模是南康市在促进经济发展方面的一些举措,不是最终的目的,排除BCD;故答案为:A。
【答案】4.B
5.D
6.C
【知识点】农业区位因素及其变化;以种植业为主的农业地域类型
【解析】【点评】影响农业的主要区位因素主要包括自然因素和社会经济因素。自然因素:1.气候:热量、光照、降水影响极大。2 地形:影响农业的类型(平原与山区不同)、影响农作物的分布(农作物随海拔有所不同)。3土壤:作物生长的物质基础,不同土壤适宜生长不同作物,东南丘陵的红壤适宜种茶树等。社会经济因素:1市场:市场的需求量最终决定了农业生产的类型和规模。2交通运输:园艺业、乳畜业产品容易变质,要求有方便的交通运输条件。3政策:国家政策和政府干预手段影响等。
4.传统棉花种植中冬灌距离出苗时间还早,提高土温意义不大,且冬季低温,冬灌后结冰对保持土温作用不大,A错误。传统棉花种植中冬灌可以增加土壤水分,蓄水保墒,B正确。冬季土壤盐分比较稳定,一般是夏季淋盐,C错误。春播出苗,冬季增加土壤肥力意义不大,D错误。故答案为:B。
5.干播湿出技术是在地膜下干地直接播种,待达到出苗温度时通过滴灌供水,使土壤墒情达到棉种出苗要求,可以使棉种出苗率提高,D正确。地膜覆盖提高土温,可以使棉种出苗时间提前,A错误。干播湿出技术对棉花生长期影响不大,B错误。干播湿出技术是在地膜下干地直接播种,地膜可以减少土壤风蚀,C错误。故答案为:D。
6.干播湿出技术是在地膜下干地直接播种,待达到出苗温度时通过滴灌供水,使土壤墒情达到棉种出苗要求,干播湿出技术的创新主要源于当地深居内陆,降水少,蒸发量大,风力侵蚀强,是考虑自然条件的限制才出的创新,C正确。干播湿出技术使用地膜,可能导致土壤白色污染,A错误。管理水平的提高、生产效率的提升不是创新的主要影响因素,BD错误。故答案为:C。
【答案】7.B
8.A
9.D
【知识点】大气热力环流;地方时与区时的确定与计算;农业区位因素及其变化;以种植业为主的农业地域类型
【解析】【点评】农业区位因素包括自然区位因素(气候、地形、土壤、水源)和社会经济因素(市场、交通、政策、劳动力、科技等)。市场需求决定着农业生产的类型和规模;交通运输条件的改善与冷藏保鲜技术条件的发展,使农产品的市场(销售范围)在地域上大为扩展。
7.根据材料,据图可知,该地为坐标为(38°01'37"N、115°27'40"E),无无人机时北京时间5点50左右气温开始明显升高,说明此时该地日出,此时该地地方时为5点30左右,根据所学知识,38°N在地方时5点30左右日出,说明昼长大于12小时,为13小时,此月份应为夏半年,AD错误,4月份最符合要求,7月份38°N昼长应大于13小时,且气温较高,B正确,C错误。故答案为:B。
8.据图可以看出,北京时间4:50前,该果园无论有无无人机,温度曲线都重合,说明无人机尚未开始工作,4:50左右,有无人机的曲线气温数值明显上升,说明此时无人机开始工作,A正确,BCD错误。故答案为:A。
9.根据材料和所学知识,与固定在果园的高架防霜风机作业比较,无人机机动性、灵活性较强,但受天气影响明显,且无人机依赖电池供电,电能不足时无法工作,连续性较差,ABC错误;无人机因其机动性和灵活性较强,受人为控制移动范围大,作业面积大,D正确。故答案为:D。
【答案】10.C
11.A
【知识点】自然环境的整体性;荒漠化及其综合治理
【解析】【点评】半干旱地区的防治措施主要有:①调整不利于生态环境良性循环的土地利用结构,合理地安排农业、林业、牧业的比重;②封育沙漠化的弃耕地和退化草场,使植被恢复;③采取分区轮作或轮收,限制载畜量;④采用植物固沙为主、工程措施固沙为辅的固沙方法。干旱地区的防治措施主要有:①以内陆河流流域作为生态单元进行全面规划,合理分配上中下游用水比例;②以绿洲为中心,建立绿洲外围封沙育草带、绿洲边缘乔木灌木结合的防沙林带与绿洲内部的窄林带、小网格的护田林网相结合的防护林系;③对绿洲边缘的流动沙丘,采取在沙丘表面设置沙障与障内栽植固沙植物相结合的防护体系;④在防治沙害基础上,采取改良土壤措施。
10.森林枝叶相对茂盛,遮挡阳光能力较强,到达地面的光照较少,且森林调节气温的能力较强,林下地温较低,A错误;林地枝叶较多,根茎较大,生物量较大,B错误;相对来说,近地面风沙活动较为强烈,高覆盖度草地生长结构较为紧凑,透风孔隙小,对风沙的阻挡作用更强,但林地植株密度低,离植株稍远处的沙子难以被固定,固沙量较小,C正确;植株根系发达,不是固沙量较小的原因,D错误。故答案为:C。
11.森林生长需要大量水分。土壤水分减少,则林地生长条件变差,林地的地下生物量及地下生物量减少,固沙能力下降,A正确;区域风力增强,则草地难以降低风速,固沙能力减弱,与图示草地固沙能力增强相矛盾,B错误;土壤养分减少是该时段林地固沙能力下降的结果,不是原因,C错误;全球气候变暖是一个漫长的过程,短期内气温升高不大,不会使林地出现固沙能力出现明显下降,D错误。故答案为:A。
12.【答案】(1)该集团门店及其配套设施占地面积大;(中心城区土地面积有限,地租较高)郊区土地面积大,地租较低;交通便捷,便于货物集散及消费者前往。
(2)增强消费者体验感,提高购买意愿;增进了解,提高产品知名度;提高吸引力,培育、扩大市场。
(3)随着城市化发展,浦东郊区演变为中心城区,地租、劳动力等成本增加;高端跑步和骑行用品等利润更高;经济发展,消费能力提升,产品知名度提高,消费市场逐渐成熟;靠近公园,跑步和骑行的健身活动多,健身意识增强,目标消费人群多。
(4)利用我国相对廉价的劳动力,降低生产,运输等费用,成本降低;提高研—产—销等环节协作能力;保障产品质量和供应稳定性,维护产品形象;及时了解市场需求,透应市场变化;提高物流效率,提离配送速度(节省配送时间)。
【知识点】城乡土地利用与功能分区;工业区位因素及其变化;服务业区位因素及其变化
【解析】【分析】(1)由材料信息“该集团门店首选交通便捷的郊区,配备大型停车场和在售商品免费体验区”并结合所学知识可知,该集团位于城市郊区,郊区土地面积大,地价较低;郊区广阔的土地面积为门店及其配套设施建设提供了充足的土地资源;郊区交通便捷,便于货物及人流量的集散。
(2)结合材料信息“该集团门店首选交通便捷的郊区,配备大型停车场和在售商品免费体验区,并推出多种免费体育培训课程。”可知,门店配套免费体验区为消费者提供了免费的体验,增强消费者体验感,以此来增强人们的购买意愿;推出多种免费体育培训课程,来增进消费者对商品的了解,不仅能提高人们对产品的认知度,还增强了人们对商品的宣传,提高知名度,从而有利于产品的吸引力,扩大消费市场。
(3)由材料信息“2003年该集团中国首店落户上海市浦东郊区,早期以高性价比吸引顾客,目前以中高端跑步和骑行用品为主营商品”可知,随着城市化发展,浦东郊区地价越来越昂贵,劳动力成本上升,该集团不得以转型;目前以高端跑步和骑行用品为主,主要是这些商品的利润更高;且随着经济的不断发展,人们消费能力的提高,加之产品的品牌知名度依旧较高,所以该集团的消费市场日趋成熟;随着人们强身健体意识地不断增强,人们跑步和骑行的健身活动增加,尤其中心城区出现公园,为人们提供了便利的健身场所,所以目标消费人群庞大,消费市场广阔。
(4)由材料信息“目前,该集团在中国已实现了集研发、生产、物流、零售于一体的全产业链模式”结合所学知识可知,我国人口众多,劳动力资源丰富且廉价,可降低生产成本;该集团全产业链模式的实行,降低了运输费用,节约运输成本;全产业链模式的实行,有利于提高研发—生产—销售等环节的相互协作,保障产品的品质及稳定的产品供应,有利于产品品牌形象维护;研发设在中国,有利于该集团及时获得关于产品信息,了解消费者需求,适应中国市场的变化;物流业的快速发展,提高货物运输的效率,节约配送时间。
【点评】影响工业区位的因素有:土地、原料、动力、水源、交通运输、劳动力、市场、政府政策、环境因素、区域产业基础和生产协作条件等,一般来说,市场是首先要考虑的因素。不同的工业部门所要考虑的因素是不同的,有原料指向型、市场指向型、动力指向型、劳动力指向型和技术指向型等。
13.【答案】(1)内力作用:受地壳运动影响,呼伦湖区域断裂下陷形成湖盆。气候变化:冰期时气温低,冰川累积量大;冰期后气候变暖,冰川融水汇入湖盆形成湖泊。
(2)流向:自东北流向西南(或海拉尔河流向呼伦湖)。成因:呼伦湖收缩期,湖泊水位下降,新开河河水水位高于呼伦湖湖水水位,河水流向湖泊。
(3)盐度变化:盐度升高。
原因:降水少,蒸发旺盛;河流注入带来盐分,盐分不断积累;湖泊无外泄通道,盐分无法排出;湖泊水量减少,湖水含盐量升高。
【知识点】陆地水体类型及其相互关系;内力作用的能量来源、表现形式及其影响;全球气候变化及其影响与应对措施
【解析】【分析】(1)从内力作用角度:由于地壳运动,呼伦湖由于地壳断裂下陷而形成湖盆;从气候变化角度:第四纪冰期时,气温较低,呼伦湖区域冰川广泛发育,而后由于气候逐渐转暖,冰川融化,大量水源汇入湖盆,形成呼伦湖。
(2)呼伦湖收缩期时,湖水水位下降,新开河河水水位高于湖水水位,因此此时是河水补给湖水,应该是新开河流向呼伦湖,新开河流向为东北向西南。
(3)收缩期时,入湖水量减少,湖水水位下降,河水汇入湖泊中,河流带来大量盐分,而湖泊由于水位较低,无外泄通道,盐分无法排除,加之收缩期时应该降水较少,蒸发量大,因此湖泊水量不断减少,盐分不断累积,导致湖水盐度升高。
【点评】地球表面的形态在不断地变化。引起地表形态变化的作用,按其能量来源分为内力作用和外力作用。内力作用的能量主要来自于地球内部的热能,表现为地壳运动、岩浆活动和变质作用等,它使地表变得高低起伏。外力作用的能量来源主要来自于地球外部的太阳能,以及地球重力能等,表现为地表物质的风化、侵蚀、搬运和堆积等作用,它将高山削低,把盆地填平,其结果往往使地表趋于平坦。千姿百态的地表形态是在内力和外力长期作用下形成的,在不同的地点和时期往往以某一种作用占主导。
14.【答案】积极影响:提高扎染业知名度;扩大扎染业(扎染产品)市场;利于扎染文化传播,传承与发展。
存在问题:脱离原生环境,易失去传统文化内涵;易受当地文化冲击,原生传统文化易变味;关注经济效益,缺乏对文化传播、传承的探索等。
【知识点】旅游资源开发条件的评价
【解析】【分析】大理白族扎染技艺作为国家级非物质文化遗产,知名度较高,该技艺异地旅游化利用可进一步提高其知名度,利于扎染产品的销售,利于该种少数民族传统文化的传播和传承,利于保护非遗文化遗产。扎染异地旅游化利用现象同时也存在一些问题,该技艺异地发展脱离了土生土长的本土文化,可能会受到当地文化冲击,导致原生文化发生变化甚至被同化,失去原本的文化内涵;该技艺异地旅游化利用现象主要是为了获取经济效益,忽略了对文化内涵的深入探索,不利于传统文化的传承与传播。
【点评】旅游资源开发的评价主要从旅游资源的评价(特色、类型、地理位置、价值和功能、旅游资源的地域组合及结构规模)、旅游资源环境的评价(环境容量、环境质量状况、社会经济环境)、旅游资源开发条件的评价(区位条件、客源市场条件、基础设施)。
15.【答案】钢丝笼坚固,经久耐用;石笼网填充石块,有较强的整体性,抗冲击能力强;原料来源广,易获取,成本低;石笼表面粗糙、缝隙大,利于泥沙淤落;保护河流生态,利于河水与地下水的交换;边坡绿化,生态护坡,美化环境。
【知识点】湿地的开发与保护
【解析】【分析】河流航道整治中采用钢丝网石笼护坡,首先钢丝网中填充石块,其构成一个整体,抗冲击能力强,不易垮塌,不易被破坏;根据材料“钢丝网石笼护坡结构采用经过防腐处理的钢丝编制成六边形钢丝笼”可知,经过防腐处理的钢丝笼较为坚固,经久耐用;以钢丝和石块为原料的钢丝网石笼,原料易获取,来源广,成本低廉;钢丝网中填充石头,表面粗糙,摩擦力大,利于泥沙填充石块之间的缝隙;钢丝网石笼不易被侵蚀,护坡效果较好,可保护河流生态,利于边坡绿化,利于环境保护。
【点评】石笼网边坡防护设计方案关键参考立式挡墙结构,在笼网表面撒些土即可完成园林绿化工作,石块中间有一个空隙,里边有土层,这样绿色植物就能有效地生长发育,而木本植物会在填充料中间的间隙中生长,维护自然环境。
四川省眉山市2022届高考三模文综地理试卷解析版: 这是一份四川省眉山市2022届高考三模文综地理试卷解析版,共6页。试卷主要包含了单选题,综合题,产业转移的一般规律等内容,欢迎下载使用。
四川省泸州市2022届高考三模文综地理试卷解析版: 这是一份四川省泸州市2022届高考三模文综地理试卷解析版,共6页。试卷主要包含了单选题,综合题等内容,欢迎下载使用。
四川省内江市2022届高考三模文综地理试卷解析版: 这是一份四川省内江市2022届高考三模文综地理试卷解析版,共5页。试卷主要包含了单选题,综合题等内容,欢迎下载使用。