人教版 (2019)必修 第一册第二节 离子反应精品同步练习题
展开专题 离子反应的应用
【学习目标】1.通过微观动画演示,联系强酸、强碱和盐与弱酸、弱碱溶液电离方程式的不同书写,认识不同电解质在溶液中的电离程度不同,从而将电解质分为强电解质和弱电解质,理解强弱电解质与物质类别的关系,能识别强弱电解质及应用。
2.通过回顾电解质在溶液中发生复分解反应的条件,小组讨论交流,了解离子共存的本质及条件,掌握复分解型离子共存与不共存的判断方法。
3.通过问题探究、归纳总结、教师引导,能利用离子的特征反应和共存规律(或典型代表物的性质和反应),初步学会鉴别和推断一些常见离子的基本方法。
【学习重点】强弱电解质及离子共存的判断
【学习难点】常见离子检验与推断方案的设计及分析
【课前预习】
旧知回顾:1.复分解反应的离子反应发生的条件是: 生成沉淀、放出气体或生成难电离物质(具备上述条件之一即可) ;因此离子反应发生后导致溶液中某些离子浓度明显 减小 。
2.向Ba(OH)2溶液中加入过量NaHSO4溶液反应的离子方程式为__Ba2++2OH-+2H++SOeq \\al(2-,4)===BaSO4↓+2H2O__;向NH4HCO3溶液中加入过量NaOH溶液反应的离子方程式为__NHeq \\al(+,4)+HCOeq \\al(-,3)+2OH-===COeq \\al(2-,3)+NH3·H2O+H2O__。
新知预习:1.所谓几种离子在同一溶液中能大量共存,就是指离子之间_不发生任何反应_;若离子之间能_发生反应_,则不能大量共存。同一溶液中若离子间符合__生成难溶物或微溶物__、__生成气体或挥发性物质__、_生成难电离物质__中任意一个条件,就是发生了离子反应,离子之间便_不能__在溶液中大量共存。
2.H+不能与CO32-(HCO3-)、CH3COO-大量共存的原因是生成__弱电解质或弱离子__;与SiO32-不能大量共存是因为生成__H2SiO3__沉淀;OH-与NH4+不能大量共存是因为反应生成__NH3·H2O__,与Fe3+、Cu2+、Mg2+、Al3+不能大量共存,是因为反应生成__沉淀_,与HCO3-、HSO3-不能大量共存是因为分别生成COeq \\al(2-,3)、SOeq \\al(2-,3) 和H2O。
【课中探究】
情景导入:近期,环境保护组织对某市相邻甲、乙两企业排出的废水进行了检测,发现甲企业的废水中含有下列几种离子:K+、SOeq \\al(2-,4)、COeq \\al(2-,3)、Cl-。乙企业的废水中含有大量Ba2+、NO3-,若将这两种废水混合,废水的污染性明显降低,这是什么原因呢?通过本节课的学习,我们就可以回答这一问题。
一、离子共存
活动一、认识强弱电解质
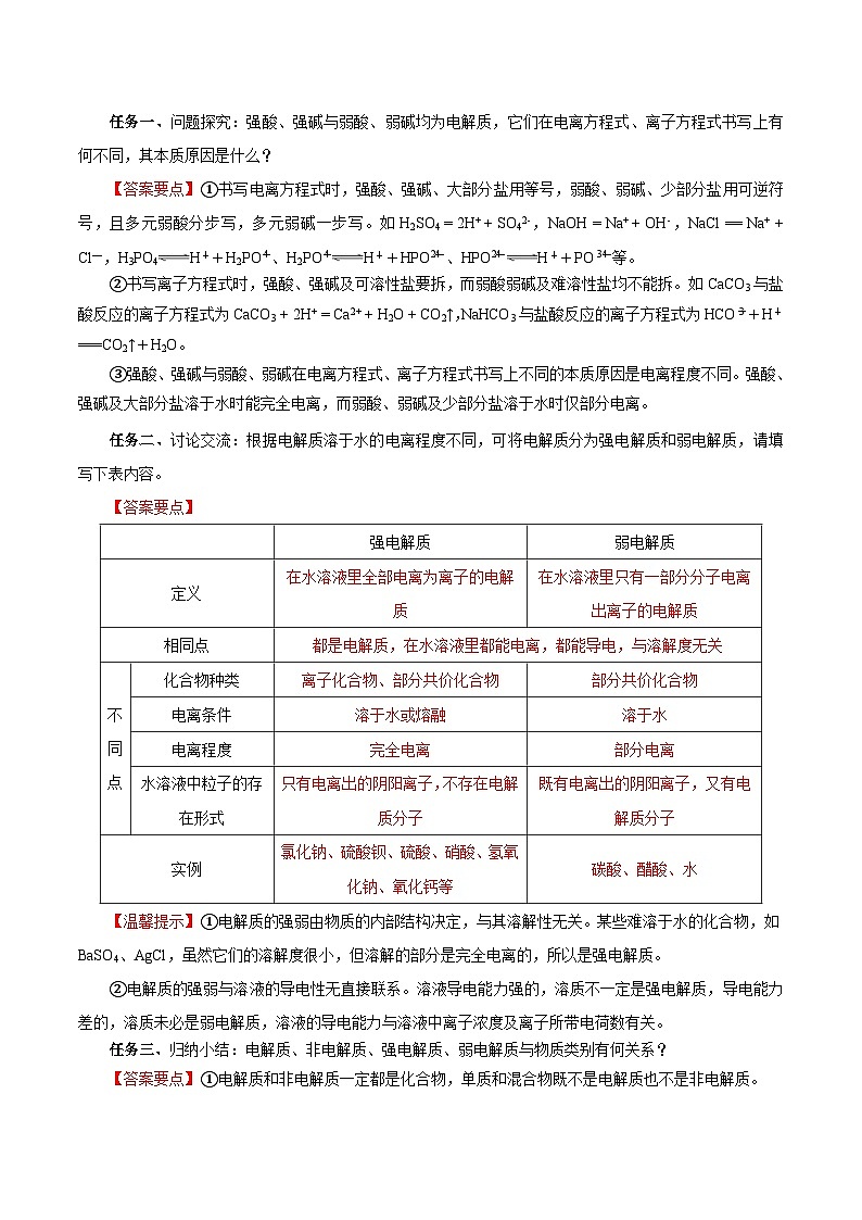
任务一、问题探究:强酸、强碱与弱酸、弱碱均为电解质,它们在电离方程式、离子方程式书写上有何不同,其本质原因是什么?
【答案要点】①书写电离方程式时,强酸、强碱、大部分盐用等号,弱酸、弱碱、少部分盐用可逆符号,且多元弱酸分步写,多元弱碱一步写。如H2SO4 = 2H+ + SO42-,NaOH = Na+ + OH-,NaCl == Na+ + Cl—,H3PO4H++H2POeq \\al(-,4)、H2POeq \\al(-,4)H++HPOeq \\al(2-,4)、HPOeq \\al(2-,4)H++POeq \\al(3-,4)等。
②书写离子方程式时,强酸、强碱及可溶性盐要拆,而弱酸弱碱及难溶性盐均不能拆。如CaCO3与盐酸反应的离子方程式为CaCO3 + 2H+ = Ca2+ + H2O + CO2↑,NaHCO3与盐酸反应的离子方程式为HCOeq \\al(-,3)+H+===CO2↑+H2O。
③强酸、强碱与弱酸、弱碱在电离方程式、离子方程式书写上不同的本质原因是电离程度不同。强酸、强碱及大部分盐溶于水时能完全电离,而弱酸、弱碱及少部分盐溶于水时仅部分电离。
任务二、讨论交流:根据电解质溶于水的电离程度不同,可将电解质分为强电解质和弱电解质,请填写下表内容。
【答案要点】
【温馨提示】①电解质的强弱由物质的内部结构决定,与其溶解性无关。某些难溶于水的化合物,如BaSO4、AgCl,虽然它们的溶解度很小,但溶解的部分是完全电离的,所以是强电解质。
②电解质的强弱与溶液的导电性无直接联系。溶液导电能力强的,溶质不一定是强电解质,导电能力差的,溶质未必是弱电解质,溶液的导电能力与溶液中离子浓度及离子所带电荷数有关。
任务三、归纳小结:电解质、非电解质、强电解质、弱电解质与物质类别有何关系?
【答案要点】①电解质和非电解质一定都是化合物,单质和混合物既不是电解质也不是非电解质。
②酸(不论强弱)、碱(不论强弱)、盐(不论难溶、易溶)都是电解质。
③电解质一定是指自身电离生成离子的化合物,有些化合物的水溶液能导电,但溶液中的离子不是它自身电离产生的,不属于电解质,如SO2、NH3等非电解质,它们与水反应生成的产物H2CO3、NH3·H2O、H2SO4自身能电离,是电解质。
④电解质不一定能导电,如固态NaCl、液态HCl等;能导电的物质不一定是电解质,如铁、铝等金属单质。
⑤非电解质不导电,但不导电的物质不一定是非电解质,如金刚石、单质硫等一些非金属单质。
⑥溶液导电性的强弱只与溶液中离子浓度及离子所带电荷数有关,与电解质的强弱无直接关系。
【对应训练】1.关于强、弱电解质叙述正确的是( )
A.强电解质都是离子形成的化合物,弱电解质都是共价化合物
B.强电解质都是可溶性化合物,弱电解质都是难溶性化合物
C.强电解质的水溶液中无溶质分子,弱电解质的水溶液中有溶质分子
D.强电解质的水溶液导电能力强,弱电解质的水溶液导电能力弱
【答案】C
【解析】A项,部分共价化合物是强电解质;B项强电解质有些是难溶性的,如BaSO4;C项,强电解质在水中完全电离无溶质分子,弱电解质在水中部分电离,有溶质分子。D项,水溶液的导电能力取决于溶液中离子浓度大小,与电解质的强弱无关。
2.下列物质中的分类组合正确的是( )
【答案】AD
【解析】CaCO3应为强电解质,Cu既不是电解质,也不是非电解质,H2O是极弱的电解质。
活动二、探究离子的共存
任务一、思考交流:结合离子反应发生的条件,想一想离子共存的本质是什么?
【答案要点】所谓几种离子在同一溶液中能大量共存,就是指离子之间不发生任何反应;若离子之间能发生反应,则不能大量共存(注意:不能大量共存,但可以少量共存)。
任务二、讨论交流:在复分解反应的离子反应中,有哪些情况说明离子不能大量共存?
【答案要点】①离子间反应生成沉淀。凡是能在水溶液中相互结合生成难溶物或微溶物的离子不能大量共存,如Ca2+与COeq \\al(2-,3),Ba2+与SOeq \\al(2-,4)、Ag+与Cl-、Mg2+与OH-等之间能发生反应生成沉淀而不能大量共存。
②离子间反应生成气体。凡是能在水溶液中相互作用生成气体的离子之间也不能大量共存。如H+与COeq \\al(2-,3)、H+与HCOeq \\al(-,3)等之间能发生反应生成气体而不能大量共存。
③离子间反应有难电离的物质生成。若水溶液中的离子之间能发生反应生成难电离的物质,则不能大量共存。如HCOeq \\al(-,3)与OH-、NHeq \\al(+,4)与OH-、CH3COO-与H+等之间都不能大量共存。
任务三、拓展探究:在判断离子是否大量共存时,还可能有哪些条件需要考虑?
【答案要点】①无色透明的溶液中,不存在有色离子。如Cu2+(蓝色)、Fe3+(棕黄色)、Fe2+(浅绿色)、MnOeq \\al(-,4)(紫红色)等。
注意:“透明溶液”意味着无难溶物和微溶物,但并不意味着溶液无色。
②(强)酸性溶液(pH=1、pH<7、紫色石蕊试液变红等)中,不能存在与H+起反应的离子。如OH-、CO32-、S2-、SO32-、CH3COO-、HCO3-、HS-、HSO3-、H2PO4-等。
③(强)碱性溶液(pH=13、pH>7、紫色石蕊试液变蓝、酚酞变红)中,不能存在与OH-起反应的离子。如H+、NH4+、Mg2+、Al3+、Cu2+、Fe3+、HCO3-、HS-、HSO3-、HPO42-等。
注意:弱酸的酸式酸根离子在较强的酸性与碱性环境中都不能大量共存。如HCOeq \\al(-,3)+H+===H2O+CO2↑,HCOeq \\al(-,3)+OH-===H2O+COeq \\al(2-,3)。
任务四、应用探究:甲(含K+、SO42-、CO32-、Cl-等离子)、乙(含Ba2+、NO3-等离子)两企业排出的废水混合,废水的污染性明显降低了吗?
【答案要点】将甲、乙两企业的废水混合时,由于SO42-、Ba2+两种离子不能共存,会生成BaSO4白色沉淀,可有效降低重金属Ba2+的浓度;CO32-与H+不能共存,反应生成了CO2气体,可有效降低H+的浓度(酸污染)。因此,甲、乙两企业排出的废水混合,可以降低或消除环境污染。
【对应练习】1.下列各组离子在溶液中可大量共存的是( )
A.Ba2+、NOeq \\al(-,3)、H+、SOeq \\al(2-,4) B.K+、Cl-、COeq \\al(2-,3)、Na+
C.H+、NOeq \\al(-,3)、Na+、COeq \\al(2-,3) D.NHeq \\al(+,4)、SOeq \\al(2-,4)、K+、OH-
【答案】B
【解析】选项A中的Ba2+与SOeq \\al(2-,4)反应生成硫酸钡沉淀,二者不能大量共存;选项C中的H+与COeq \\al(2-,3)反应生成二氧化碳气体和水,二者不能大量共存;选项D中的NHeq \\al(+,4)与OH-反应生成难电离的弱碱一水合氨,二者不能大量共存。
2.常温下,下列各组离子能在指定条件下大量共存的是( )
A.透明的溶液中:K+、SO42-、Mg2+、OH-
B.滴加石蕊试液变红的溶液中:H+、Na+、Cl-、CO32-
C.无色溶液中:NH4+、MnO4-、K+、Cl-
D.使酚酞变红的溶液中:Ba2+、Na+、OH-、Cl-
【答案】D
【解析】A.Mg2+和OH-会产生沉淀,故A不符合题意;B.H+和CO32-会产生气体,故B不符合题意;C.MnO4-是紫色,故C不符合题意;D.使酚酞变红的溶液中:Ba2+、Na+、OH-、Cl-都共存,故D符合题意。综上所述,答案为D。
二、离子的检验与推断
活动一、探究离子的检验方法
任务一、思考讨论:离子的检验有哪些基本的方法,应遵循什么原则?
【答案要点】①根据离子性质不同而在实验中所表现出的现象不同,可以把检验离子的方法归纳为生成沉淀(如检验SO42-)、生成气体(如检验SO32-)、显现特殊颜色(如检验有色离子或生成特殊颜色物质)等三种类型。
♦②做某溶液的焰色反应实验,火焰呈黄色,溶液中一定存在Na+,也可能存在K+,因为钾的焰色反应必须透过蓝色钴玻璃才能观察到。
③离子的检验应遵循四个原则:一是肯定性原则:根据题干或实验现象确定物质;二是否定性原则:
根据已确定的物质结合反应排除不存在的物质;三是引入性原则:注意实验过程中物质的引入对推断物质的干扰。四是电中性原则:在溶液中一定为电中性,阴、阳离子带的电荷总数相等。
任务二、根据离子的检验方法,联系物质的性质,讨论交流如何检验Cl-、SO42-、CO32-、SO32-、NH4+、
Cu2+、Fe3+等离子?填写下表内容。
【答案要点】
任务三、应用探究:如何除去粗盐中的Ca2+、Mg2+、SO42-?写出实验步骤所加试剂及离子方程式。
【答案要点】①加NaOH溶液过滤 :Mg2++2OH-===Mg(OH)2↓ ;
②加BaCl2溶液过滤:SOeq \\al(2-,4)+Ba2+===BaSO4↓;
③加Na2CO3溶液过滤:CO32-+Ba2+===BaCO3↓,CO32-+Ba2+===BaCO3↓;
④加盐酸:CO32-+2H+===CO2↑+H2O、H++OH- === H2O。
【对应练习】1.下列对离子检验的实验过程的评价正确的是( )
A.向溶液中滴加盐酸酸化的BaCl2溶液,生成白色沉淀,则该溶液中一定含有SOeq \\al(2-,4)
B.向溶液中先滴加BaCl2溶液,再滴加盐酸,生成白色沉淀,则该溶液中一定含有SOeq \\al(2-,4)
C.向溶液中滴加稀硫酸,产生气泡,则该溶液中一定含有COeq \\al(2-,3)
D.向溶液中先滴加硝酸酸化,再滴加AgNO3溶液,生成白色沉淀,则该溶液中一定含有Cl-
【答案】D
【解析】A.向溶液中滴加盐酸酸化的BaCl2溶液,无法排除Ag+的干扰,A错误;B.向溶液中先滴加BaCl2溶液,再加盐酸,无法排除Ag+的干扰,B错误;C.向溶液中滴加稀硫酸,产生气泡,则该溶液也可能含有HCOeq \\al(-,3) ,C错误;D.向溶液中先滴加硝酸酸化,再滴加 AgNO3 溶液,生成白色沉淀,则该溶液中一定含有 Cl-,D正确;答案选D。
2.向四支试管中分别加入少量不同的无色溶液进行如下操作,结论正确的是
【答案】B
【解析】本题主要考查常见离子的鉴别,意在考查学生的实验能力。A项,加入BaCl2溶液得到白色沉淀,原溶液中可能含有SOeq \\al(2-,3)或SOeq \\al(2-,4)或Ag+;B项,溶于CCl4呈紫色的为I2,即原溶液中含有I-;C项,观察K+的焰色反应应透过蓝色钴玻璃,排除Na+的干扰;D项,检验NHeq \\al(+,4)应加入浓NaOH溶液,且需要加热。
♦活动二、探究离子的推断
任务一、假设我们要确定溶液中是否存在某种离子,你认为在设计方案时应注意哪些问题(原则)?
【答案要点】①肯定原则:根据实验现象推出溶液中肯定存在或肯定不存在的离子(记住几种常见的有色离子:Fe2+、Fe3+、Cu2+、MnOeq \\al(-,4)、CrOeq \\al(2-,4)、Cr2Oeq \\al(2-,7))。
②互斥原则:在肯定某些离子存在的同时,结合离子共存规律,否定一些离子的存在(注意题目中的隐含条件,如酸性、碱性、指示剂的颜色变化等)。
③电中性原则:溶液呈电中性,溶液中有阳离子,必有阴离子,且溶液中阳离子所带正电荷总数与阴离子所带负电荷总数相等(这一原则可帮助我们确定一些隐含的离子)。
④进出原则:通常是在实验过程中使用,是指在实验过程中反应生成的离子或引入的离子对后续实验的干扰。
任务二、结合离子检验的方法,归纳总结推断离子的依据、步骤及思路是什么?
【答案要点】①离子推断的一般依据:明显实验现象差异的物理性质、化学性质。在物质鉴定过程中常根据颜色的变化、是否有气体产生、能否溶解、有无沉淀、有无吸热或放热等现象来判断;还可以根据能不能产生某个现象或产生某个现象的快慢来判断。
②离子推断的一般步骤:观察物理性质→取少量样品→加入某种试剂→加热、振荡等→观察现象→得出结论。
③离子推断常见解题思路:
eq \x(\a\al(根据实验操作和反应现,象,判断一定含有的离子))→eq \x(\a\al(根据能否共存,判,断一定不含的离子))→eq \x(\a\al(根据电荷守恒,判断还含有,的离子或可能含有的离子))
【对应练习】1.检验下列物质所选用的试剂错误的是( )
【答案】A
【解析】为检测氯水中的Cl-,可取少许溶液于试管中,滴加稀硝酸,无明显变化后再加硝酸银溶液,若溶液有白色沉淀生成,则可检测出氯水中含有Cl-,故A正确;氢氧化钡中的OH-与HCO3-反应生成CO32-和H2O,CO32-与Ba2+反应生成BaCO3白色沉淀,无法确定原溶液中存在CO32-还是HCO3-,无法达到检验的目的,故B错误;为检测未知溶液中的SO42-,可取少许溶液于试管中,滴加稀盐酸,无明显变化后再加氯化钡溶液,若溶液有白色沉淀生成,则可检测出未知溶液中含有SO42-,故C正确;酚酞试液可检测碱性物质,因此为检验钠与水反应有OH-生成,可滴加几滴酚酞试液,若溶液变红,则证明反应产物中有OH-,故D正确。
2.除去粗盐中的杂质MgCl2、CaCl2和Na2SO4,过程如下:
eq \x(粗盐)eq \(――→,\s\up7(溶解))eq \(――→,\s\up7(试剂①))eq \(――→,\s\up7(试剂②))eq \(――→,\s\up7(试剂③))eq \(――→,\s\up7(过滤))eq \x(滤液)eq \(――→,\s\up7(盐酸))―→eq \x(氯化钠固体)
下列有关说法中不正确的是( )
A.试剂①②③分别是NaOH、Na2CO3、BaCl2
B.除去Ca2+的主要反应:Ca2++COeq \\al(2-,3)===CaCO3↓
C.检验SOeq \\al(2-,4)是否除净的方法:取适量滤液,加稀盐酸酸化,再加BaCl2溶液
D.加稀盐酸调节pH后,采用蒸发结晶的方法得到NaCl固体
【答案】A
【解析】由实验流程可知,粗盐溶解后,可先加NaOH除去MgCl2,再加BaCl2除去Na2SO4,然后加Na2CO3除去CaCl2及过量的BaCl2,且Na2CO3一定在BaCl2之后加入,过滤后,滤液中加盐酸,最后蒸发结晶得到NaCl固体。
【课后巩固】1.(中)教材作业:P20-21页练习4、9、10
2,(易)下列各组离子在水溶液中不能大量共存的是
A.Ba2+、Cl-、NO3-、Ca2+B.H+、SOeq \\al(2-,4)、K+、Al3+
C.Ba2+、COeq \\al(2-,3)、Na+、OH-D.Fe3+、Cu2+、Cl-、NO3-
【答案】C
【解析】A.Ba2+、Cl-、NO3-、Ca2+离子之间不反应,在溶液中能够大量共存,故A不符合题意;B.H+、 SOeq \\al(2-,4)、K+、Al3+之间不发生反应,在溶液中能够大量共存,故B不符合题意;C.Ba2+与COeq \\al(2-,3)发生反应生成难溶物,在溶液中不能大量共存,故C符合题意;D.Fe3+、Cu2+、Cl-、NO3-离子之间不反应,在溶液中能够大量共存,故D不符合题意;故选C。
3.(易)在强碱性溶液中不能大量共存的离子组是
A.Ba2+、Na+、NOeq \\al(-,3)、Cl- B.K+、Na+、COeq \\al(2-,3)、S2-
C.K+、Na+、NOeq \\al(-,3)、SOeq \\al(2-,4) D.NHeq \\al(+,4)、Cu2+、Cl-、NOeq \\al(-,3)
【答案】D
【解析】铜离子在强碱性条件下可生成氢氧化铜沉淀,铵根离子在强碱性条件下可生成一水合氨(或氨气和水)。
4.(易)某溶液中存在大量的H+、SOeq \\al(2-,4)、Cl-,该溶液中还可能大量存在的离子是
A.OH- B.NOeq \\al(-,3)
C.Ag+ D.Ba2+
【答案】B
【解析】Cl-能与Ag+结合生成AgCl沉淀;SOeq \\al(2-,4)能与Ba2+结合生成BaSO4沉淀;OH-能与H+反应生成H2O。
5.(中)某无色溶液既可能是强酸性又可能是强碱性,在该溶液中一定能大量共存的离子是
A.H+ Na+ MnOeq \\al(-,4) SOeq \\al(2-,4) B.Na+ COeq \\al(2-,3) Al3+ Cl-
C.K+ Na+ Cl- SOeq \\al(2-,4) D.K+ Cl- Ba2+ HCOeq \\al(-,3)
【答案】C
【解析】A项,MnOeq \\al(-,4)是紫红色;B项,酸性时COeq \\al(2-,3)+2H+===CO2↑+H2O,碱性时Al3+生成沉淀;D项,酸性时HCOeq \\al(-,3)+H+===CO2↑+H2O,碱性时HCOeq \\al(-,3)+OH-===COeq \\al(2-,3)+H2O。
6.(中)甲、乙、丙、丁四位同学分别进行实验,测定四份不同澄清溶液的成分,记录结果如下:
甲:K2SO4、BaCl2、NaCl 乙:NaCl、Ba(OH)2、K2CO3
丙:HCl、K2CO3、NaCl 丁:K2SO4、Na2CO3、KCl
其中记录结果合理的是
甲 B.乙 C.丙 D.丁
【答案】D
【解析】甲会形成BaSO4沉淀而不能共存;乙会形成BaCO3沉淀而不能共存;丙会产生CO2气体而不共存。
7.(中)重金属离子有毒性。实验室有甲、乙两种废液,均有一定毒性。甲废液经化验呈碱性,主要有毒离子为Ba2+,若将甲、乙两废液按一定比例混合,毒性明显降低。乙废液中可能含有的离子是
A.Cu2+和SO42− B.Cu2+和Cl-
C.K+和SO42− D.Ag+和NO3−
【答案】A
【解析】甲废液中主要毒性物质可看作是Ba(OH)2,乙废液有一定毒性且与甲废液按一定比例混合后毒性明显降低,可推知乙废液中的重金属离子可与甲废液中的OH-结合形成沉淀,同时乙废液中含有能沉淀甲废液中Ba2+的SOeq \\al(2-,4)或COeq \\al(2-,3),A正确。
8.(难)A、B、C、D四种可溶性盐,其阳离子分别是Na+、Ba2+、Cu2+、Ag+中的某一种,阴离子分别是Cl-、SOeq \\al(2-,4)、COeq \\al(2-,3)、NOeq \\al(-,3)中的某一种。现做以下实验:①将四种盐各取少量,分别溶于盛有5 mL蒸馏水的4支试管中,只有B盐溶液呈蓝色。②分别向4支试管中加入2 mL稀盐酸,发现A盐溶液中产生白色沉淀,C盐溶液中有较多气泡产生,而D盐溶液无明显现象。
(1)根据上述实验事实,推断这四种盐的化学式分别为:A________;B________;C________;D________。
(2)写出下列反应的离子方程式:
①A+D→:_______________________________________
②B+D→:________________________________________
③C+HCl→气体:__________________________________
【答案】 (1)AgNO3 CuSO4 Na2CO3 BaCl2
(2)①Ag++Cl-===AgCl↓ ②SOeq \\al(2-,4)+Ba2+===BaSO4↓ ③COeq \\al(2-,3)+2H+===CO2↑+H2O
【解析】 由于这四种盐均可溶,则Ba2+不可能与SOeq \\al(2-,4)、COeq \\al(2-,3)组合,Cu2+不可能与COeq \\al(2-,3)组合,Ag+只能与NOeq \\al(-,3)组合。由实验①可知,B为铜盐(Cu2+在水溶液中呈蓝色)。由实验②可知,A为AgNO3(与盐酸反应生成AgCl白色沉淀),C为碳酸盐(COeq \\al(2-,3)与盐酸反应生成CO2气体),只能是Na2CO3。则剩余阳离子为Ba2+,它与Cl-形成BaCl2,与盐酸不反应,即为D,而铜盐B一定是CuSO4。强电解质
弱电解质
定义
在水溶液里全部电离为离子的电解质
在水溶液里只有一部分分子电离出离子的电解质
相同点
都是电解质,在水溶液里都能电离,都能导电,与溶解度无关
不同点
化合物种类
离子化合物、部分共价化合物
部分共价化合物
电离条件
溶于水或熔融
溶于水
电离程度
完全电离
部分电离
水溶液中粒子的存在形式
只有电离出的阴阳离子,不存在电解质分子
既有电离出的阴阳离子,又有电解质分子
实例
氯化钠、硫酸钡、硫酸、硝酸、氢氧化钠、氧化钙等
碳酸、醋酸、水
A
B
C
D
强电解质
HCl
CuSO4
H2SO4
BaSO4
弱电解质
HF
CH3COOH
CaCO3
NH3·H2O
非电解质
SO2
Cu
H2O
CH3CH2OH
离子
试剂
现象(证据)及离子方程式
Cl-
AgNO3溶液和稀HNO3
产生白色沉淀:Ag++Cl-==AgCl↓(白色)
SO42-
稀盐酸和BaCl2溶液
加盐酸无明显现象,加BaCl2溶液产生白色沉淀:Ba2++SO42-==BaSO4↓(白色)
NH4+
NaOH溶液、加热
产生使湿润的红色石蕊试纸变蓝的气体:NH4++OH- NH3↑+H2O
SO32-
稀H2SO4和品红溶液
加硫酸产生有刺激性气味的气体,且气体能使品红溶液褪色:SO32-+2H+==SO2↑+H2O
CO32-
CaCl2溶液和稀盐酸
加CaCl2溶液产生白色沉淀,再加盐酸沉淀溶解,产生无色无色无味的气体:Ca2++CO32-==CaCO3↓(白色)、CaCO3+2H+==Ca2++CO2↑+H2O
Cu2+
NaOH溶液
产生蓝色沉淀:Cu2++2OH-==Cu(OH)2↓(蓝色)
Fe3+
①NaOH溶液;★②KSCN溶液
①产生红褐色沉淀:Fe3++3OH-==Fe(OH)3↓(红褐色) ②溶液呈色:Fe3++3SCN-==Fe(SCN)3(红色)
操作
现象
结论
A
滴加BaCl2溶液
生成白色沉淀
原溶液中有SOeq \\al(2-,4)
B
滴加氯水和CCl4,振荡、静置
下层溶液显紫色
原溶液中有I-
C
用洁净铂丝蘸取溶液进行焰色反应
火焰呈黄色
原溶液中有Na+,无K+
D
滴加稀NaOH溶液,将湿润红色石蕊试纸置于试管口
试纸不变蓝
原溶液中无NHeq \\al(+,4)
选项
待检验物质
所用试剂
A
氯水中的Cl-
AgNO3溶液、稀硝酸
B
未知溶液中的HCO3-
氢氧化钡溶液
C
未知溶液中的SO42-
稀盐酸、BaCl2溶液
D
钠与水反应有OH-生成
酚酞试液
高中化学人教版 (2019)必修 第一册第二节 氯及其化合物精品习题: 这是一份高中化学人教版 (2019)必修 第一册<a href="/hx/tb_c161981_t7/?tag_id=28" target="_blank">第二节 氯及其化合物精品习题</a>,共11页。
高中化学人教版 (2019)必修 第一册第一节 钠及其化合物精品随堂练习题: 这是一份高中化学人教版 (2019)必修 第一册<a href="/hx/tb_c161979_t7/?tag_id=28" target="_blank">第一节 钠及其化合物精品随堂练习题</a>,共10页。
人教版 (2019)必修 第一册第三节 氧化还原反应优秀随堂练习题: 这是一份人教版 (2019)必修 第一册<a href="/hx/tb_c161975_t7/?tag_id=28" target="_blank">第三节 氧化还原反应优秀随堂练习题</a>,共12页。

