沪科版九年级全册第四节 热机效率和环境保护获奖课件ppt
展开1 从生活中体会不同燃料燃烧释放能量的本领不同,建立燃料热值的概念。(科学思维)2 会查燃料的热值表,能根据燃料的热值计算一定质量的燃料完全燃烧所释放的能量。(科学思维) 3 能说出热机工作时燃料释放的能量的主要流向,对热机效率有初步认识,能大致说出提高热机效率的有效途径。(物理观念、科学思维) 4 能举例说明燃料燃烧产生的排放物对环境的影响,培养自觉的环保意识。(科学态度与责任)
想一想 发射人造卫星、宇宙飞船所用的火箭要用液态氢和液态氧做燃料。你知道这是为什么?为什么不用汽油、柴油做火箭燃料?
第四节 热机效率和环境保护
1. 燃料燃烧时能量的转化烧水做饭、火力发电、直入苍穹的火箭等都离不开燃料。燃料燃烧的过程是化学能转化为内能的过程。从原始人类学会用火起,至今,人们使用的能量绝大部分还是通过燃烧燃料获得的。
2. 燃料的热值(1)研究相同质量的不同燃料,燃烧时放出的热量是否相同?【提出问题】根据你的经验,相同质量的不同燃料,燃烧时放出的热量是不是相同?有哪些事实来支持你的观点,并进行分析。日常生活中,常见的燃料有煤、木柴、天然气、液化气、酒精、汽油、柴油,在农村还有农作物的秸秆,有些地区还用牛粪作为燃料。若一个四口之家使用不同的燃料供家庭使用,如烧水、做饭等,请同学们估计,一个月如果使用木柴需要多少千克?如果使用煤(蜂窝煤)需要多少千克?如果使用液化气需要多少千克?如果使用秸秆需要多少千克?
分析讨论得出:约需要木柴200 kg,煤90kg,液化气30kg,秸秆400kg。使用不同的燃料,消耗量是不同的,这是什么道理?【分析论证】①不同的燃料燃烧释放热量的能力是不一样的。根据实验发现1kg的煤燃烧释放出的热量是1kg木柴燃烧释放出的热量的两倍多。②怎么比较燃料燃烧放出热量的能力呢?可以采取比较物体密度大小的方法:即取体积1m³的物体,比较质量的大小。把所有燃料都取1kg,让它们完全燃烧,比较它们放出热量的多少。
(2)燃料的热值由于燃料的成分不同,相同质量的不同燃料在完全燃烧时放出的热量不同,在物理学中用热值来表示燃料完全燃烧时放热本领的大小。①定义:把某种燃料完全燃烧放出的热量与所用该燃料的质量之比,叫做这种燃料的热值,用字母q表示。②单位:焦/千克,符号为 J/kg。③气体燃料的热值 在标准状态下某种气体燃料完全燃烧放出的热量与所用该燃料的体积之比,对应单位是J/m3。
(3)理解热值①热值的物理意义:热值在数值上等于1kg某种燃料完全燃烧放出的热量。如木炭的热值为3.4×107J/kg,它表示1kg木炭完全燃烧时放出的热量是3.4×107J。②热值表示燃料的燃烧特性、化学能转化为内能的本领大小。热值大,说明相同质量(或体积)的这种燃料完全燃烧时放出的热量多,即化学能转化成的内能多。③热值与燃料的种类有关:同种燃料的热值相同,不同种燃料的热值一般不同。④完全燃烧的含义:是指燃料烧完、烧尽,只有在完全燃烧时放出的热量与所用燃料质量之比才是这种燃料的热值。
(4)常见燃料的热值表
【想一想】①热值表中,热值最大的是哪种燃料?热值最小的是哪种燃料?②发射火箭时为什么用液态氢作燃料?③热值反映了燃料的什么性质?不同燃料的热值一定不同吗?
①表中热值最大的是氢,热值1.4×108J/kg,热值最小的是干木柴,热值1.2×107J/kg.②发射火箭时用液态氢作燃料是因为氢的热值大. ③热值是燃料的一种属性,不同的燃料有不同的热值.
动画讲解——《热值的概念 》
【例题1】关于燃料的热值,下列说法正确的是( )A. 热值在数值上等于1kg某种燃料燃烧放出的热量B. 10kg木炭比1kg木炭的热值大C. 热值大的燃料比热值小的燃料燃烧时放出的热量多D. 燃料燃烧时放出热量的多少与是否完全燃烧有关
燃料燃烧时放出的热量与是否完全燃烧、燃料的热值和质量都有关系,因此热值大的燃料燃烧时放出的热量不一定多。故D正确。
【例题2】在“比较酒精和碎纸片燃烧时放出的热量”实验中。(1)由于燃料充分燃烧放出热量的多少不仅与燃料种类这一个因素有关,因此实验时必须控制酒精和碎纸片的______相等;实验中还需控制被加热的水的质量和初温均相同,以便于__________________;(2)如图是小明安装好的实验装置,其中存在的错误是____________;(3)小华纠正了小明的错误,又组装了一套相同的实验装置,备好秒表,在两燃烧皿中分别加入准备好的酒精和碎纸片,读出水的初温后,进行如下操作:①先点燃酒精,再点燃碎纸片;②保证酒精和碎纸片燃烧时间相同,读取温度计的示数;③待酒精和碎纸片充分燃烧结束,分别读取温度计的示数;小红认为上述操作中,操作______ 是错误的,小明根据正确操作获得的数据,算出了燃料的热值,发现结果小于该燃料的实际热值,原因是______。
燃烧过程中有热量损失
根据温度计示数确定水吸收热量的多少
温度计液泡没有浸没在水中
(1)燃料充分燃烧放出热量的多少还与燃料的质量有关,所以要控制质量相等。根据Q=cmΔt ,实验中还需控制被加热的水的质量和初温均相同,观察末态温度,末态温度高说明吸收热量多,反之,吸收热量少。(2)使用温度计测量液体,应将温度计液泡完全浸没在液体中。(3)保证酒精和碎纸片燃烧时间相同,但燃料燃烧速度未知,被燃烧的燃料质量不一定相等,故②错误。燃烧过程中有热量损失,水吸收的热量小于燃料燃烧放出的热量。
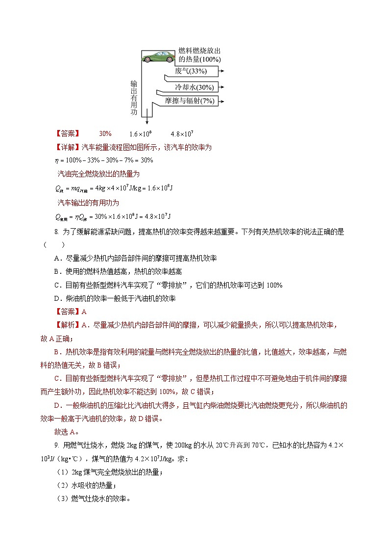
1. 热机燃料的燃烧热机工作时,并不能将燃料所蕴藏的化学能全部用来对外做有用功,有很大一部分能量在工作过程中损耗掉了。图是热机中燃料能量的主要走向示意图。由图可见,真正能转变为对外做有用功的能量只是燃料燃烧时所释放能量的一部分。
3. 提高热机效率的主要途径(1)减少燃烧过程中的热量损失如内燃机要掌握好火花塞点火或喷油嘴喷油的最佳时间。蒸汽类热机,常将煤研磨成粉状,用风吹入锅炉内燃烧。这些措施都可以使燃料燃烧得更充分一些。(2)尽量简化机械传动部分,并选用优良的润滑材料减小摩擦,以减少能量损失。
4. 一些热机的效率 各种热机的效率是不同的。如推动世界上第一次工业革命的蒸汽机,其效率只有 6%~15%,汽油机的效率为 20%~30%,柴油机的效率为 30%~40%,而喷气式飞机上的发动机的效率能达到50%~60%。
动画讲解——《热机的效率 》
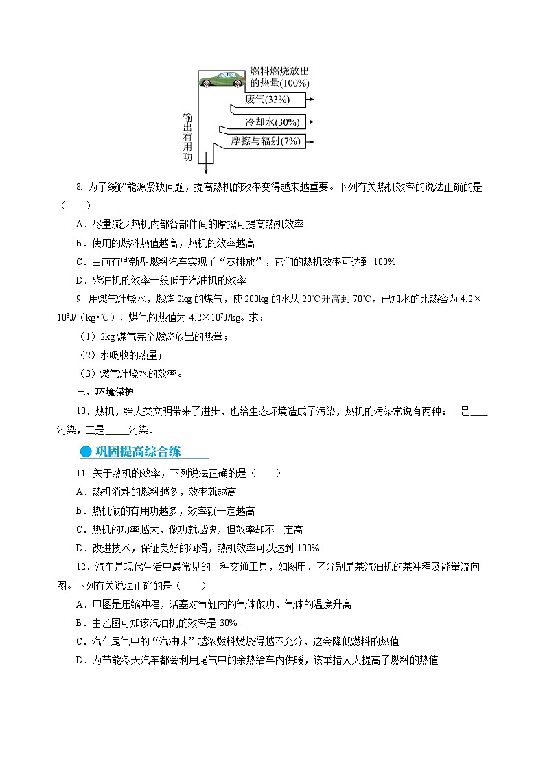
【例题3】汽车是现代生活中最常见的一种交通工具,如图甲、乙分别是某汽油机的某冲程及能量流向图。下列有关说法正确的是( )A.甲图是压缩冲程,气缸内的气体对活塞做功,气体的温度升高B.由乙图可知该汽油机的效率是30%C.汽车尾气中的“汽油味”越浓燃料燃烧得越不充分,这会减小燃料的热值D.为节能冬天汽车都会利用尾气中的余热给车内供暖,该举措大大提高了燃料的利用率
A.如图甲所示,进气孔和排气孔都关闭,活塞向上运动,压缩气体,对气体做功,气体温度升高,这是汽油机的压缩冲程,故A错误;B.由乙图可知汽油机的效率 η=100%-6%-30%-36%=28%,故B错误;CD.热值是燃料完全燃烧时的放出的热量和质量之比,燃料的热值只与燃料的种类和状态有关,与燃料是否完全燃烧无关,燃料燃烧得越不充分,这会降低燃料的利用率,不会降低燃料的热值;冬天汽车利用尾气中的余热给车内供暖,使燃料更充分的被利用,大大提高了燃料的利用率,节约了能源,故C错误,D正确。故选D.
【例题4】英雄攀枝花,阳光康养地。攀枝花日照丰富,为了节约能源,很多屋顶都安装了太阳能热水器。已知太阳能热水器储水箱内有100kg的水,在阳光照射下,水的温度升高了26℃,已知c水=4.2×103J/(kg·℃),求:(1)水吸收的热量;(2)这些热量相当于完全烧多少煤气放出的热量。(q煤气=3.9×107J/m3)
(1)水吸收的热量(2)产生这些热量需要用煤气的体积
热机造成的环境污染包括两方面:1. 大气污染如汽车排出的大量尾气、燃料燃烧排放的烟尘使大气十分浑浊,排放的二氧化硫和氮氧化合物,会形成酸雨,危害植物,污染环境等。2. 噪声污染热机以及热机带动的机器产生的噪声是环境污染的又一方面。
【例题5】关于热机与环境,下列说法正确的是( )A.现代热机的出现,极大地改变了人类的工作方式和生存条件B.热机虽然促进人类的文明进程,但同时对环境造成了极大的污染和破坏,我们应该禁止热机的使用C.随着新材料,新工艺不断涌现,我们现在应该用新动力取代所有传统热机D.我们要利用热机来改善人类工作条件和生活方式,一点点污染不算啥
A.现代热机的出现和运用,改变了人类的工作方式和生存条件,故A正确;B.热机的使用虽然对环境造成了极大的污染和破坏,但促进人类的文明进程,应更加合理地使用热机,故B错误,不符合题意;C.用新动力取代热机需要我们开发出经济环保的可持续利用的新能源,现在的技术水平传统钓热机无法被全部取代,故C错误,不符合题意;D.现在大气污染的主要途径就是利用化石能源的结果,我们应尽量减少热机的使用带来的污染,故D错误,不符合题意。故选A.
视频总结——《热机效率》
1.完全燃烧相同质量的甲、乙两种燃料时,若甲放出的热量多,则甲的热值比乙的热值 ________。
由Q=mq得,质量相同的两种燃料,在完全燃烧时,热值越大的,放出的热量越多,甲放出的热量多,因此甲的热值大。
2.在煤炭市场中,少数不法商贩将矸石粉碎后掺在优质煤中销售,客户为了不上当,最恰当的方法是检测下列物理量中的( )。A.热值 B.比热容C.温度 D.质量
掺人矸石的煤的热值减小,因此相同质量的煤燃烧时放出的热量就少,故可用检测热值的方法检验优质煤中是否掺人了矸石。
3.现代火箭用液态氢作燃料,是因为它具有( )。A.较大的比热容 B.较低的沸点C.较大的热值 D.较高的凝固点
液态氢的热值大,因此相同质量的情况下,它放出的热量多。
4.干木柴的热值是 1.2×107J/kg,它的物理意义是 ___________________________。完全燃烧 4 kg 的干木柴,能放出 __________ 热量。
干木柴的热值是 1.2×107J/kg,它的物理意义是 1kg千木柴完全燃烧时放出的热量是1.2×107J.完全燃烧4kg干木柴放出的热量Q=mq=4kg×1.2×107J/kg=×107J
1kg 千木柴完全燃烧时放出的热量是1.2×107J
5.热机在能的转化过程中不可避免地要损失一部分能量,并且会对环境造成一定程度的污染。请指出热机工作过程中存在的各种形式的能量损失,同时指出可能造成哪些环境污染。
能量损失的形式:①燃料很难完全燃烧,燃料的化学能不能全部释放;②废气排出带走能量;③由于机械传动等,克服摩擦消耗能量;④机械传热损失能量。热机造成的环境污染有废气污染与噪声污染。
1. 热机效率为什么不能达到 100%?答:热机消耗的燃料不可能完全燃烧,燃烧放出的热量大部分散失到空气中、被废气带走、克服摩擦做功等消耗掉了,实际用于做有用功的能量只占到总能量的一部分。2. 示例:实际中燃料为什么不能完全燃烧?答:在实际中,由于氧气的含量不是100%,以及燃料中有杂质,因此燃料很难完全燃烧。
1. 关于燃料及其热值,下列说法中正确的是( )A.没有燃烧的燃料,其热值等于零B.燃料的热值与其质量和燃烧状态无关C.燃料完全燃烧时,它的热值最大D.燃料燃烧时温度越高,放出的热量越多
ABC. 1kg某种燃料完全燃烧放出的能量,叫做这种燃料的热值,热值是燃料的一种特性,它只与燃料的种类有关,与燃料的质量、燃烧程度等均无关,故AC错误,B正确;D. 由Q=mq可知,燃料燃烧放出的热量与热值和质量有关,与温度无关,故D错误。
2. 小越参加一次长跑,身体消耗的能量为6.6×106J,这些能量相当于完全燃烧0.55kg的干木柴才能得到,则干木柴的热值为___________J/kg,如果用掉一半后,干木柴的热值将_______(选填“变大”“变小”或“不变”)。
3. 有一台汽油机在一个工作循环中消耗了10g汽油(热值为4.6×107J/kg),这些汽油完全燃烧产生的热量是________J。若这台汽油机的效率为30%,则一个工作循环中输出的有用机械能为__________J。
4.6×105
4. 如图所示,是汽车能量转化示意图,关于汽车的效率其中正确的是( )A.33% B.30%C.37% D.40%
用总功减去各种能量损失即得汽车的效率为η=1-33%-30%-7%=30%故B符合题意,ACD不符合题意。
5. 下列关于热机效率的说法中正确的是( )A.热机的功率越大,效率越高B.热机所用燃料的热值越大,效率越高C.减少燃烧过程中的热量损失可以提高热机效率D.通过技术改进,热机效率可达100%
A.热机效率是指用来做有用功的能量与燃料完全燃烧产生的能量之比,热机做功越快,表示热机的功率越大,与效率无关,故A错误;B.热值大的燃料,燃烧相同燃料可以放出更多的热量,但用来做有用功的能量不一定多,用来做有用功的能量与燃料完全燃烧产生的能量的比值不一定大,热机效率不一定高,故B错误;
C.使燃料充分燃烧、减少废气带走的热量、减少热机部件间的摩擦都可减少热量的损失,提高效率,C正确;D.热机在工作过程中不可避免地存在能量的损失,所以热机效率永远要小于100%,故D错误。
初中物理沪科版九年级全册第四节 热机效率和环境保护完整版课件ppt: 这是一份初中物理沪科版九年级全册第四节 热机效率和环境保护完整版课件ppt,文件包含第四节热机效率和环境保护pptx、第四节热机效率和环境保护doc、热机的效率mp4等3份课件配套教学资源,其中PPT共27页, 欢迎下载使用。
初中物理沪科版九年级全册第四节 热机效率和环境保护教课课件ppt: 这是一份初中物理沪科版九年级全册第四节 热机效率和环境保护教课课件ppt,共12页。PPT课件主要包含了燃料的热值,或QVq,燃料的质量,热机效率,具体方法,各种热机的效率,蒸汽机6﹪15﹪等内容,欢迎下载使用。
沪科版九年级全册第四节 热机效率和环境保护课文配套ppt课件: 这是一份沪科版九年级全册第四节 热机效率和环境保护课文配套ppt课件,共39页。PPT课件主要包含了它们都离不开燃料,或QVq,热机效率,怎样提高热机的效率,酸雨的危害等内容,欢迎下载使用。

