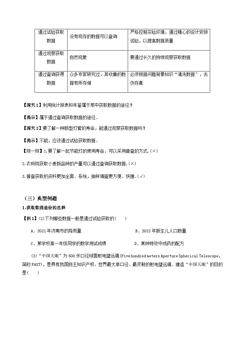
- 2024-2025学年高中数学人教A版必修二8.6.3平面与平面垂直(1)PPT+导学案+分层作业(学生版+教师版)+教案(教学设计) 课件 1 次下载
- 2024-2025学年高中数学人教A版必修二8.6.3平面与平面垂直(2)PPT+导学案+分层作业(学生版+教师版)+教案(教学设计) 课件 1 次下载
- 2024-2025学年高中数学人教A版必修二9.2 用样本估计总体(1)PPT+导学案+分层作业(学生版+教师版)+教案(教学设计) 课件 1 次下载
- 2024-2025学年高中数学人教A版必修二9.2 用样本估计总体(2)PPT+导学案+分层作业(学生版+教师版)+教案(教学设计) 课件 1 次下载
- 2024-2025学年高中数学人教A版必修二10.1.1有限样本空间与随机事件10.1.2事件的关系和运算PPT+导学案+分层作业(学生版+教师版)+教案(教学设计) 课件 1 次下载
高中数学人教A版 (2019)必修 第二册9.1 随机抽样优秀教学作业ppt课件
展开抽样调查最核心的问题是样本的代表性.简单随机抽样是使总体中每一个个体都有相等的机会被抽中,但因为抽样的随机性,有可能会出现比较“极端”的样本.例如,在对树人中学高一年级学生身高的调查中,可能出现样本中50个个体大部分来自高个子或矮个子的情形.这种“极端”样本的平均数会大幅度的偏离总体平均数,从而使得估计出现较大的误差. 能否利用总体中的一些额外信息对抽样方法进行改进呢?
问题3:在树人中学高一年级的712名学生中,男生有326名,女生有386名.能否利用这个辅助信息改进简单随机抽样方法,减少“极端”样本的出现,从而提高对整个年级平均身高的估计效果呢? 我们知道,影响身高的因素有很多,性别是其中的一个主要因素.高中男生的身高普遍高于女生的身高,而相同性别的身高差异相对较小.我们可以利用性别和身高的这种关系,把高一年级学生分成男生和女生两个身高有明显差异的群体,对两个群体分别进行简单随机抽样,然后汇总作为总体的一个样本.由于在男生和女生两个群体中都抽取了相应的个体,这样就能有效地避免“极端”样本.
思考1:对男生、女生分别进行简单随机抽样,样本量在男生、女生中应该如何分配?
女生163.0 164.0 161.0 157.0 162.0 165.0 158.0 155.0 164.0 162.5154.0 154.0 164.0 149.0 159.0 161.0 170.0 171.0 155.0 148.0172.0 162.5 158.0 155.5 157.0 163.0 172.0
上面我们按性别变量,把高一学生划分为男生、女生两个身高差异较小的子总体分别进行抽样,进而得到总体的估计.一般地,按一个或多个变量把总体划分成若干个子总体,每个个体属于且仅属于一个子总体,在每个子总体中独立地进行简单随机抽样,再把所有子总体中抽取的样本合在一起作为总样本,这样的抽样方法称为分层随机抽样,每一个子总体称为层.在分层随机抽样中,如果每层样本量都与层的大小成比例,那么称这种样本量的分配方式为比例分配.
思考1:与考察简单随机抽样估计效果类似,小明也想通过多次抽样考察一下分层随机抽样的估计效果.他用比例分配的分层随机抽样方法,从高一年级的学生中抽取了10个样本量为50的样本,计算出样本平均数如表所示,与上一小节“思考”中相同样本量的简单随机抽样的结果比较,小明有一个重要的发现,你是否也有所发现?
我们把分层随机抽样的平均数与上一小节样本量为50的简单随机抽样的平均数用图形进行表示,其中红线表示整个年级学生身高的平均数.
从测验结果看,分层随机抽样的样本平均数围绕总体平均数波动,与简单随机抽样的结果比较,分层随机抽样并没有明显优于简单随机抽样.但相对而言,分层随机抽样的样本平均数波动幅度更均匀,简单随机抽样中出现了一个(第2个)偏离总体平均数的幅度较大的样本平均数,即出现了比较“极端”的样本,而分层随机抽样没有出现. 实际上,在个体之间差异较大的情形下,只要选取的分层变量合适,使得各层间差异明显、层内差异不大,分层随机抽样的效果一般会好于简单随机抽样,也好于很多其他抽样方法.分层随机抽样的组织实施也比简单随机抽样方便,而且除了能得到总体的估计外,还能得到每层的估计.
在实际抽样调查中,由于实际问题的复杂性,除了要考虑获得的样本的代表性,还要考虑调查实施中人力、物力、时间等因素,因此通常会把多种抽样方法组合起来使用.例如,在分层抽样中,不同的层内除了用简单随机抽样外,还可以用其他的抽样方法,有时层内还需要再进行分层,等等.
思考2:如果想要了解某电视节目在你所在的地区(城市、乡镇或村庄)的收视率,你能帮忙设计一个抽样方案吗?结合你所在地区的实际情况,和同学展开讨论.
辨析1:判断正误.1.在统计实践中选择哪种抽样方法关键是看总体容量的大小.( ) 2.由于分层随机抽样是在各层中按比例抽取,故每个个体被抽到的可能性不一样.( ) 3.从全班40名同学中抽取5人调查作业完成情况适合分层随机抽样.( )
辨析2:某校高三一班有学生54人,二班有学生42人,现在要用分层随机抽样的方法从两个班抽取16人参加军训表演,则一班和二班分别被抽取的人数是( ). A.9,7 B.10,6 C.8,8 D.12,4
例1.下列问题中,最适合用分层随机抽样抽取样本的是( ).A.从10名同学中抽取3人参加座谈会B.某社区有500个家庭,其中高收入的家庭125个,中等收入的家庭280个,低收入家庭95个,为了了解生活购买力的某项指标,要从中抽取一个容量为100的样本C.从1000名工人中,抽取100名调查上班途中所用时间D.从生产流水线上,抽取亚那根本检查产品质量
方法技巧: 分层随机抽样的特点(1)适用于总体差异明显的几部分组成的情况.(2)样本量更充分地反映总体的情况.(3)等可能抽样,每个个体被抽到的可能性都相等.
变1.某校有高一学生400人,高二学生380人,高三学生220人,现教育局督导组欲用分层随机抽样的方法抽取50名学生进行问卷调查,则下列判断正确的是( ).A.高一学生被抽到的可能性最大B.高二学生被抽到的可能性最大C.高三学生被抽到的可能性最大D.每位学生被抽到的可能性相等
例2.某学校有在职人员160人,其中行政人员有16人,教师有112人,后勤人员有32人.教育部门为了了解在职人员对学校机构改革的意见,要从中抽取一个容量为20的样本,请利用分层随机抽样的方法抽取,写出抽样过程.
方法技巧: 分层随机抽样的步骤
变2.某一个地区共有五个乡镇,人口3万人,其人口比例为3 : 2 : 5 : 2 : 3,从3万人中抽取一个300人的样本,分析某种疾病的发病率,已知这种疾病与不同的地理位置及水土有关,问应采取什么样的方法?并写出具体过程.
解:因为疾病与地理位置和水土均有关系,所以不同乡镇的发病情况差异明显,因而采用分层随机抽样的方法.具体过程如下:第一步,将3万人分为5层,其中一个乡镇为一层.第二步,按照样本容量的比例求得各乡镇应抽取的人数分别为60人,40人,100人,40人,60人.第三步,按照各层抽取的人数随机抽取各乡镇应抽取的样本.第四步,将300人合到一起,即得到一个样本.
例3.随机抽样中,总体共分为2层,第1层的样本量为20,样本平均数为3,第2层的样本量为30,样本平均数为8,则该样本的平均数为_____.
方法技巧: 进行分层随机抽样的相关计算时,常用到的3个关系
变3.甲、乙两套设备生产的同类型产品共4800件,采用分层随机抽样的方法,从中抽取一个容量为80的样本进行质量检测.若样本中有50件产品由甲设备生产,则乙设备生产的产品总数为_____件.
高中数学人教A版 (2019)必修 第二册8.6 空间直线、平面的垂直优秀教学作业ppt课件: 这是一份高中数学人教A版 (2019)必修 第二册<a href="/sx/tb_c4000306_t3/?tag_id=26" target="_blank">8.6 空间直线、平面的垂直优秀教学作业ppt课件</a>,文件包含861直线与直线垂直PPTpptx、861直线与直线垂直教案教学设计docx、861直线与直线垂直分层作业教师版docx、861直线与直线垂直分层作业docx、861直线与直线垂直导学案docx等5份课件配套教学资源,其中PPT共27页, 欢迎下载使用。
人教A版 (2019)必修 第二册第八章 立体几何初步8.5 空间直线、平面的平行完整版教学作业ppt课件: 这是一份人教A版 (2019)必修 第二册<a href="/sx/tb_c4000305_t3/?tag_id=26" target="_blank">第八章 立体几何初步8.5 空间直线、平面的平行完整版教学作业ppt课件</a>,文件包含853平面与平面平行的判定定理第1课时PPTpptx、853平面与平面平行的性质第2课时PPTpptx、853平面与平面平行教案教学设计docx、853平面与平面平行分层作业教师版docx、853平面与平面平行分层作业docx、853平面与平面平行导学案docx等6份课件配套教学资源,其中PPT共33页, 欢迎下载使用。
人教A版 (2019)必修 第二册8.5 空间直线、平面的平行优质课教学作业课件ppt: 这是一份人教A版 (2019)必修 第二册<a href="/sx/tb_c4000305_t3/?tag_id=26" target="_blank">8.5 空间直线、平面的平行优质课教学作业课件ppt</a>,文件包含852直线与平面平行PPTpptx、852直线与平面平行教案教学设计docx、852直线与平面平行分层作业教师版docx、852直线与平面平行分层作业docx、852直线与平面平行导学案docx等5份课件配套教学资源,其中PPT共24页, 欢迎下载使用。

