小学数学北师大版五年级上册4 探索活动:三角形的面积优质习题课件ppt
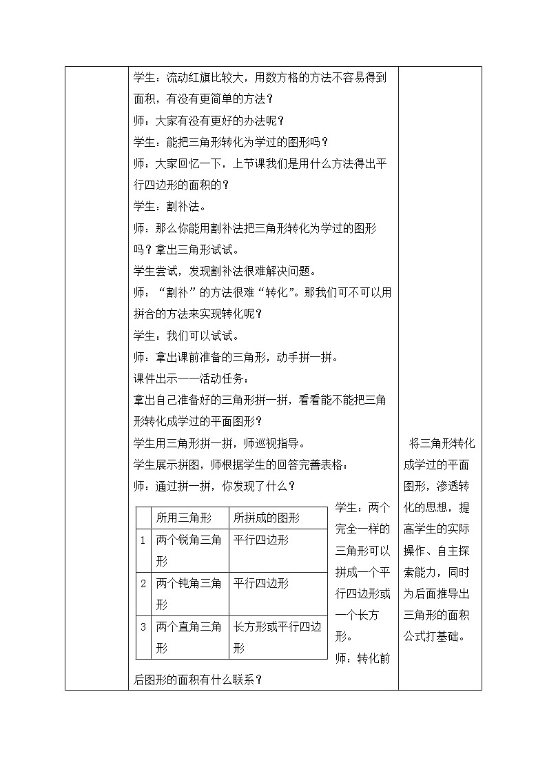
展开经历三角形面积猜想与验证的探究活动,体验割补等方法在探究中的应用。
掌握三角形面积计算公式,并能正确进行三角形面积的计算。
能运用三角形面积计算公式解决有关的实际问题。
1.写出下面各图形中对应的底和高的长度。
三角形其中的一条底是( )dm,它所对应的高是( )dm。
2.计算下面图形的面积。
7×4=28(cm2)
正方形的面积=边长×边长
5×5=25(dm2)
平行四边形的面积=底×高
9×6=54(cm2)
流动红旗是三角形形状的
每个三角形的面积是平行四边形面积的一半。
三角形的面积=平行四边形的面积÷2
三角形的面积= ÷2
如果用S表示三角形的面积,用a和h分别表示三角形的底和高,三角形的面积公式可以写成: S=___________________
三角形的面积=底×高÷2
你能求出这面流动红旗的面积吗?
25×28÷2=700÷2=350(cm2)
答:这面流动红旗的面积350cm2。
一块三角形交通标志牌(如图),面积是35.1dm2,底是9dm,这个底对应的高是多少分米?
三角形的高=面积×2÷底
35.1×2÷9=7.8(dm)答:这个底对应的高是7.8分米。
一块三角形交通标志牌(如图),面积是35.1dm2,底是9dm,这个底对应的高是多少分米?
解:设这个底对应的高是x分米。 9x÷2=35.1 9x=70.2 x=7.8 答:这个底对应的高是7.8分米。
分别计算下列三角形的面积,说说你发现了什么?
①3×5÷2=7.5(cm2)
②3×5÷2=7.5(cm2)
③3×5÷2=7.5(cm2)
④3×5÷2=7.5(cm2)
当三角形的底和高相等时,它们的面积也是相等的。
同(等)底等高的三角形的面积相等。
1.下图是一个三角形的花圃。
⑴如何求出这个三角形花圃的面积?想一想并与同伴交流。
⑵已知这个花圃的高为6m,对应的底为12m,求出它的面积。
答:它的面积是36 m2 。
2.说一说如何求三角形的面积,测量相关数据并计算下面这两个三角形的面积。
3.三角形彩旗的面积是570cm2,高是38cm,彩旗高对应的底是多少厘米?
答:彩旗高对应的底是30厘米。
4.在方格纸上再画两个不同的三角形,使每个都与给出的三角形面积相等。
5.图中哪个三角形的面积是左边平行四边形面积的一半,哪个三角形的面积与左边平行四边形的相等?想一想,并与同伴交流。
答:图①的面积是左边平行四边形面积的一半; 图③的面积与左边平行四边形的面积相等。
6.量一条红领巾的底和所对应的高,制作100条同样大小的红领巾,大约需要多大面积的布料?
经测量,底100cm 高33cm100×33÷2=1650(cm)1650×100=165000(cm)
7.如图,淘气标出三角形底边的中点,他说: “连成后得到的两个小三角形面积相等。”你同意吗?与同伴讨论一下。
同意。因为这样就把大三角形分成了两个等底等高的三角形,而等底等高的三角形面积相等。
8. 两个完全一样的三角形,拼成一个面积是7.6平方厘米的平行四边形,其中一个三角形的面积是多少平方厘米?
7.6÷2=3.8(平方厘米)答:其中一个三角形的面积是3.8平方厘米。
9.如图,明明用两个完全一样的三角形和一个平行四边形拼成一个长方形.已知长方形的长为30cm,面积是225cm2,平行四边形的底为24cm,一个三角形的面积是多少平方厘米?
(30-24)×(225÷30)÷2 =6×7.5÷2 =22.5(cm2)
答:一个三角形的面积是22.5cm2。
这节课你学会了什么?是怎么学会的?
探索活动:三角形的面积
三角形面积 = 平行四边形的面积÷2 底 × 高 S = ah÷2 同(等)底等高的三角形的面积相等。
教习网(以下简称“本网站”)系属深圳市智学帮科技有限公司(以下简称“本公司”)旗下网站,为维护本公司合法权益,现依据相关法律法规作出如下郑重声明:1.本文件仅用于个人学习、研究,不得用于商业性或盈利性用途,不得侵犯本司及相关权利人的合法权利。一旦发现侵权,本公司将联合司法机关获取相关用户信息并要求侵权者承担相关法律责任。2.本网站上所有原创内容,是本公司依据相关法律法规,安排专项经费运营规划,组织老师创作完成,著作权归属本公司所有。3.经由网站用户上传至本网站的课件、教案、学案、试卷等内容,其作品仅代表作者本人观点,本网站不保证其内容的有效性,凡因本作品引发的任何法律纠纷,均由上传用户承担法律责任,本网站仅有义务协助司法机关了解事实情况。
教习网()专为 K12教育老师提供同步备课资料下载、教学经验学习等服务的互联网教育平台。为了进一步完善网站的资料体系,最大化满足用户的精品资源需求,现诚邀全国各地优秀一线老师加入教习网兼职创作老师团队,参与资源建设,获取高额现金收益。兼职招募详情请看:
教习网诚挚地为各位老师推荐两款免费的朗读小程序,可用于课前预习、课中学习和课后复习,打开微信扫下方二维码即可使用,欢迎分享广大师生使用。
小学数学北师大版六年级上册4 这月我当家精品习题课件ppt: 这是一份小学数学北师大版六年级上册<a href="/sx/tb_c100630_t3/?tag_id=26" target="_blank">4 这月我当家精品习题课件ppt</a>,文件包含核心素养北师大版数学六年级上册-44这月我当家课件pptx、核心素养北师大版数学六年级上册-44这月我当家教案有反思docx、核心素养北师大版数学六年级上册-44这月我当家习题有答案docx、核心素养北师大版数学六年级上册-44这月我当家导学案docx等4份课件配套教学资源,其中PPT共32页, 欢迎下载使用。
小学数学北师大版五年级上册五 分数的意义7 约分习题课件ppt: 这是一份小学数学北师大版五年级上册<a href="/sx/tb_c23710_t3/?tag_id=26" target="_blank">五 分数的意义7 约分习题课件ppt</a>,文件包含核心素养北师大版数学五年级上册-57约分课件pptx、核心素养北师大版数学五年级上册-57约分教案有反思docx、核心素养北师大版数学五年级上册-57约分习题有答案docx、核心素养北师大版数学五年级上册-57约分导学案docx等4份课件配套教学资源,其中PPT共42页, 欢迎下载使用。
小学数学北师大版五年级上册五 分数的意义3 分饼习题课件ppt: 这是一份小学数学北师大版五年级上册<a href="/sx/tb_c23706_t3/?tag_id=26" target="_blank">五 分数的意义3 分饼习题课件ppt</a>,文件包含核心素养北师大版数学五年级上册-53分饼课件pptx、核心素养北师大版数学五年级上册-53分饼教案有反思docx、核心素养北师大版数学五年级上册-53分饼习题有答案docx、核心素养北师大版数学五年级上册-53分饼导学案docx等4份课件配套教学资源,其中PPT共43页, 欢迎下载使用。

