还剩2页未读,
继续阅读
成套系列资料,整套一键下载
2.5 跨学科实践制作隔音房间模型 (学案)2024-2025学年人教版(2024)八年级物理上册
展开
这是一份2.5 跨学科实践制作隔音房间模型 (学案)2024-2025学年人教版(2024)八年级物理上册,共3页。
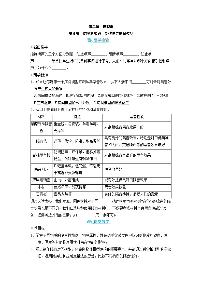
第二章 声现象第5节 跨学科实践:制作隔音房间模型新旧衔接控制噪声的三个方面分别是:防止噪声 、阻断噪声 、防止噪声 。结合日常生活中的各种事例进行思考,人们平时常常从哪个方面着手控制噪声,为什么? 。预学新知1.如果让你制作一个房间模型来测试其隔音效果,以下因素中的 可能会对隔音效果产生较大的影响。A.房间模型的颜色 B.房间模型的面积 C.房间模型的制作材料 D.窗户的大小和数量E.空气温度 F.房间模型的形状外观 G.房间模型的摆放位置2.从网上查询到下表所示材料的特点和隔音性能。通过阅读表格,我们发现,同种材料对不同 (填“响度”“频率”或“音色”)的噪声的隔音效果也是不同的。我们在选购和使用隔音材料时,不仅要考虑材料本身隔音性能的优劣,还要考虑其他的因素,如: (写一点即可)。素养目标1.了解不同物质的隔音性能这一物理属性,并在动手实践过程中认识到物质的硬度、密度、厚度等其他物理属性对隔音性能的影响。2.通过制作隔音房间模型,体会到物理模型建构的重要意义,并能通过科学推理和科学论证,运用转换法和控制变量法的思想,比较不同物质的隔音性能。课堂任务1 项目提出1.需要解决的问题: 。2.设计方案:将房间改造为 。3.可行性测试:设计和制作 模型。课堂任务2 项目分析1.我将选择 来充当“房间”。2.我将选择 作为隔音材料分别安装在“房间”内部进行测试。3.我将选择 作为声源放在“房间”内部。4.为了比较出哪种材料的隔音性能最佳:①我可以将声音强弱转化为 进行比较,具体做法: 。②我可以将声音强弱转化为 进行比较,具体做法: 。③我可以将声音强弱转化为 进行比较,具体做法: 。课堂任务3 项目实施1.制作房间模型时,要保证房间内部有足够大的空间用来放置 和 。2.为了更准确地比较各种隔音材料隔音性能的好坏,我们在房间模型内部安装隔音材料时,应尽可能保证不同材料覆盖的厚度 。3.房间模型内的声源发声应以单音为主,避免声音过于复杂而加大区分难度。4.应选择较为 (填“安静”或“嘈杂”)的环境进行测试。5.请将你在实际测试过程中遇到的困难或发现的问题记录下来: 。课堂任务4 展示交流1.向其他同学展示你制作的隔音房间模型及隔音材料测试结果(实验中可收集如下表所示数据)。2.小组讨论,对隔音房间模型的制作过程、测试过程进行评估和反思。(有其他方面的评估和反思实际中也可写出)①房间模型设计结构是否存在不合理之处,如何改进? 。②隔音性能的测试过程是否易于操作?现象是否明显?结论是否科学合理? 。参考答案【新旧衔接】产生;传播;进入人耳;阻断噪声传播,因为很多声源的发声是无法避免的,而且人耳接收的声音有很多种,防止噪声进入耳朵的同时可能也会阻断人耳接收有用的声音信息,而阻断噪声传播既不会阻碍声音产生,也不会对人们接收有用的声音信息有很大影响(理由合理即可)【预学新知】1. BCD2.频率;是否环保(或是否易燃、是否便于安装、价格是否能够接受等)课堂任务11.弹奏乐器、欣赏音乐或观看电视节目时如何避免打扰他人2.隔音房间3.隔音房间课堂任务21.鞋盒(或纸箱、木箱、塑料盒等)2.塑料板、泡沫板、纸板、布片、铁片等3.手机(或闹钟、遥控音响等)4.①距离;依次将不同隔音材料安装在“房间”内部四周“墙面”及“屋顶”“地面”上,将正在发声的手机置于“房间”内部,倾听铃声并逐渐远离“房间”,记录每次刚刚听不到铃声时人与“房间”的距离,距离越远的说明隔音效果越好②声波波形;依次将不同隔音材料安装在“房间”内部四周“墙面”及“屋顶”“地面”上,将正在发声的手机置于“房间”内部,在模型外同一位置放置示波器或使用录音及声音编辑软件显示声波波形,波形振幅越小说明隔音效果越好③分贝数值;依次将不同隔音材料安装在“房间”内部四周“墙面”及“屋顶”“地面”上,将正在发声的手机置于“房间”内部,在模型外同一位置使用手机噪声监测软件进行分贝数测定,数值越小说明隔音效果越好课堂任务31.发声体(声源);隔音材料2.相同4.安静 5.略课堂任务41.略 2.略材料特点隔音性能聚酯纤维隔音板重量轻、易安装、防潮防霉、无毒等对高频噪音隔音效果一般隔音毡超薄、柔软、防潮、耐高温等具有良好的隔音效果,特别是对中低频噪音如人声、交通噪声等的隔音效果最好岩棉隔音板防潮防霉、环保等,但易掉落粉尘,对呼吸道有刺激作用对高频噪音有很好的隔音效果隔音泡沫质轻且柔软,但易燃,不适用于高温或火源环境隔音效果好双层玻璃窗由内、外窗组成能有效提供良好的隔音效果木材自然环保,易获得等隔音效果较差石膏板容易安装等良好的隔音特性,很受人们的喜爱材料名称隔音性能材料成本材料安全性材料是否环保
第二章 声现象第5节 跨学科实践:制作隔音房间模型新旧衔接控制噪声的三个方面分别是:防止噪声 、阻断噪声 、防止噪声 。结合日常生活中的各种事例进行思考,人们平时常常从哪个方面着手控制噪声,为什么? 。预学新知1.如果让你制作一个房间模型来测试其隔音效果,以下因素中的 可能会对隔音效果产生较大的影响。A.房间模型的颜色 B.房间模型的面积 C.房间模型的制作材料 D.窗户的大小和数量E.空气温度 F.房间模型的形状外观 G.房间模型的摆放位置2.从网上查询到下表所示材料的特点和隔音性能。通过阅读表格,我们发现,同种材料对不同 (填“响度”“频率”或“音色”)的噪声的隔音效果也是不同的。我们在选购和使用隔音材料时,不仅要考虑材料本身隔音性能的优劣,还要考虑其他的因素,如: (写一点即可)。素养目标1.了解不同物质的隔音性能这一物理属性,并在动手实践过程中认识到物质的硬度、密度、厚度等其他物理属性对隔音性能的影响。2.通过制作隔音房间模型,体会到物理模型建构的重要意义,并能通过科学推理和科学论证,运用转换法和控制变量法的思想,比较不同物质的隔音性能。课堂任务1 项目提出1.需要解决的问题: 。2.设计方案:将房间改造为 。3.可行性测试:设计和制作 模型。课堂任务2 项目分析1.我将选择 来充当“房间”。2.我将选择 作为隔音材料分别安装在“房间”内部进行测试。3.我将选择 作为声源放在“房间”内部。4.为了比较出哪种材料的隔音性能最佳:①我可以将声音强弱转化为 进行比较,具体做法: 。②我可以将声音强弱转化为 进行比较,具体做法: 。③我可以将声音强弱转化为 进行比较,具体做法: 。课堂任务3 项目实施1.制作房间模型时,要保证房间内部有足够大的空间用来放置 和 。2.为了更准确地比较各种隔音材料隔音性能的好坏,我们在房间模型内部安装隔音材料时,应尽可能保证不同材料覆盖的厚度 。3.房间模型内的声源发声应以单音为主,避免声音过于复杂而加大区分难度。4.应选择较为 (填“安静”或“嘈杂”)的环境进行测试。5.请将你在实际测试过程中遇到的困难或发现的问题记录下来: 。课堂任务4 展示交流1.向其他同学展示你制作的隔音房间模型及隔音材料测试结果(实验中可收集如下表所示数据)。2.小组讨论,对隔音房间模型的制作过程、测试过程进行评估和反思。(有其他方面的评估和反思实际中也可写出)①房间模型设计结构是否存在不合理之处,如何改进? 。②隔音性能的测试过程是否易于操作?现象是否明显?结论是否科学合理? 。参考答案【新旧衔接】产生;传播;进入人耳;阻断噪声传播,因为很多声源的发声是无法避免的,而且人耳接收的声音有很多种,防止噪声进入耳朵的同时可能也会阻断人耳接收有用的声音信息,而阻断噪声传播既不会阻碍声音产生,也不会对人们接收有用的声音信息有很大影响(理由合理即可)【预学新知】1. BCD2.频率;是否环保(或是否易燃、是否便于安装、价格是否能够接受等)课堂任务11.弹奏乐器、欣赏音乐或观看电视节目时如何避免打扰他人2.隔音房间3.隔音房间课堂任务21.鞋盒(或纸箱、木箱、塑料盒等)2.塑料板、泡沫板、纸板、布片、铁片等3.手机(或闹钟、遥控音响等)4.①距离;依次将不同隔音材料安装在“房间”内部四周“墙面”及“屋顶”“地面”上,将正在发声的手机置于“房间”内部,倾听铃声并逐渐远离“房间”,记录每次刚刚听不到铃声时人与“房间”的距离,距离越远的说明隔音效果越好②声波波形;依次将不同隔音材料安装在“房间”内部四周“墙面”及“屋顶”“地面”上,将正在发声的手机置于“房间”内部,在模型外同一位置放置示波器或使用录音及声音编辑软件显示声波波形,波形振幅越小说明隔音效果越好③分贝数值;依次将不同隔音材料安装在“房间”内部四周“墙面”及“屋顶”“地面”上,将正在发声的手机置于“房间”内部,在模型外同一位置使用手机噪声监测软件进行分贝数测定,数值越小说明隔音效果越好课堂任务31.发声体(声源);隔音材料2.相同4.安静 5.略课堂任务41.略 2.略材料特点隔音性能聚酯纤维隔音板重量轻、易安装、防潮防霉、无毒等对高频噪音隔音效果一般隔音毡超薄、柔软、防潮、耐高温等具有良好的隔音效果,特别是对中低频噪音如人声、交通噪声等的隔音效果最好岩棉隔音板防潮防霉、环保等,但易掉落粉尘,对呼吸道有刺激作用对高频噪音有很好的隔音效果隔音泡沫质轻且柔软,但易燃,不适用于高温或火源环境隔音效果好双层玻璃窗由内、外窗组成能有效提供良好的隔音效果木材自然环保,易获得等隔音效果较差石膏板容易安装等良好的隔音特性,很受人们的喜爱材料名称隔音性能材料成本材料安全性材料是否环保
相关资料
更多

