所属成套资源:2024年暑假初升高数学讲义汇编
2024年暑假初升高衔接数学讲义学案 第18讲 圆
展开
这是一份2024年暑假初升高衔接数学讲义学案 第18讲 圆,文件包含第18章圆-2024年初升高数学衔接课程-教师版含解析doc、第18章圆-2024年初升高数学衔接课程--学生版doc等2份学案配套教学资源,其中学案共26页, 欢迎下载使用。
————初中知识回顾————
垂径定理:
垂直于弦的直径平分这条弦,并且平分弦所对的两条弧.[来
垂径定理的应用很广泛,常见的有:
(1)得到推论:平分弦(不是直径)的直径垂直于弦,并且平分弦所对的两条弧.
(2)垂径定理和勾股定理相结合,构造直角三角形,可解决计算弦长、半径、弦心距等问题.
切线的性质与证明:
切线的判定:(1)与圆只有一个公共点的直线是圆的切线.
(2)到圆心的距离等于半径的直线是圆的切线.
(3)经过半径外端点并且垂直于这条半径的直线是圆的切线.
切线的性质:
(1)切线与圆只有一个公共点.
(2)切线到圆心的距离等于圆的半径.
(3)切线垂直于经过切点的半径.
证明四点共圆的方法有:[来源:学.科.网]
(1)到一定点的距离相等的点在同一个圆上
(2)同斜边的直角三角形的各顶点共圆
(3)线段同旁张角相等,则四点共圆.学科-网
(4)若一个四边形的一组对角再互补,那么它的四个顶点共圆
(5)若四边形的一个外角等于它的内对角,那么它的四个顶点共圆
(6)四边形ABCD对角线相交于点P,若PA·PC=PB·PD,则它的四个顶点共圆
(7)四边形ABCD的一组对边AB、DC的延长线交于点P,若,则它的四个顶点共圆.
圆周角定理:同一条弧所对的圆周角等于它所对的圆心的角的一半
推论1:同弧或等弧所对的圆周角相等;同圆或等圆中,相等的圆周角所对的弧是等弧
推论2:半圆或直径所对的圆周角是直角;圆周角是直角所对的弧是半圆,所对的弦是直径
推论3:三角形一边上的中线等于这边的一半,那么这个三角形是直角三角形
————高中知识链接————
直线和圆的位置关系
相交:直线和圆有两个公共点叫这条直线和圆相交,这条直线叫做圆的割线. 相切:直线和圆有一个公共点叫这条直线和圆相切,这条直线叫做圆的切线,这个点叫做切点.
相离:直线和圆没有公共点叫这条直线和圆相离.
圆和圆的位置关系
两个圆没有公共点且每个圆的点都在另一个圆的外部时,叫做这两个圆的外离.
两个圆有唯一的公共点且除了这个公共点外,每个圆上的点都在另一个圆的外部,叫做两个圆的外切.
两个圆有两个交点,叫做两个圆的相交.
两个圆有唯一的公共点且除了这个公共点外,每个圆上的点都在另一个圆的内部,叫做两个圆的内切.
两个圆没有公共点且每个圆的点都在另一个圆的内部时,叫做这两个圆的内含.
弦切角定理:弦切角等于所夹弧所对的圆周角
与圆有关的比例线段
(1)相交弦定理:圆内的两条相交弦,被交点分成的两条线段长的积相等.
(2)割线定理:从圆外一点引圆的两条割线,这一点到每条割线与圆的交点的两条线段长的积相等.
(3)切割线定理:从圆外一点引圆的切线和割线,切线长是这点到割线与圆交点的两条线段长的比例中项.
(4)切线长定理:从圆外一点引圆的两条切线,它们的切线长相等,圆心和这一点的连线平分两条切线的夹角.
【经典题型】
初中经典题型
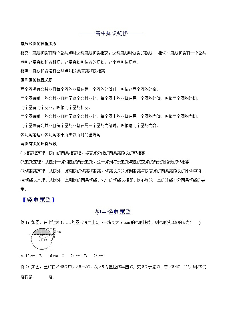
例1:如图,在半径为13 cm的圆形铁片上切下一块高为8 cm的弓形铁片,则弓形弦AB的长为( )
10 cm B. 16 cm C. 24 cm D. 26 cm
例2:如图,已知在△ABC中,AB=AC.以AB为直径作半圆O,交BC于点D.若∠BAC=40°,则eq \(AD,\s\up8(︵))的度数是________度.
例3:如图,△ABC内接于⊙O,∠B=60°,CD是⊙O的直径,点P是CD延长线上的一点,且AP=AC.
(1)求证:PA是⊙O的切线;
(2)若PD=,求⊙O的直径.
例4:如图,设AB为圆的直径,过点A在AB的同侧作弦AP、AQ交B处的切线于R、S,求证:P、Q、S、R同点共圆.
A
B
Q
S
R
P
例5:圆内接四边形ABCD,O为AB上一点,以O为圆心的半圆与BC,CD,DA相切,求证:AD+BC=AB
A
D
C
O
E
B
高中经典题型
1、如图所示,在四边形ABCP中,线段AP与BC的延长线交于点D,已知AB=AC且A,B,C,P四点共圆.
(1)求证:eq \f(PC,AC)=eq \f(PD,BD);
(2)若AC=4,求AP·AD的值.
2、如图,EB,EC是⊙O的两条切线,B,C是切点,A,D是⊙O上两点,如果∠E=46°,∠DCF=32°,则∠BAD等于________.[来源:学*科*网]
3、如图,PA是⊙O的切线,切点为A,过PA的中点M作割线交⊙O于点B和C,若∠BMP=110°,∠BPC=30°,则∠MPB=________.学=科网
4、如图,过圆O外一点P分别作圆的切线和割线交圆于点A,点B,且PB=7,C是圆上一点,使得BC=5,∠BAC=∠APB,则AB=________.
5、如图, △ABC为圆的内接三角形, BD为圆的弦, 且BD∥AC. 过点A作圆的切线与DB的延长线交于点E,AD与BC交于点F.若AB=AC,AE=6,BD= 5,则线段CF的长为________.
【实战演练】
————先作初中题 —— 夯实基础————
A 组
1、如图,CD为⊙O的直径,弦AB⊥CD,垂足为M,若AB=12,OM:MD=5:8,则⊙O的周长为( )
A.26π B.13π C. D.
2、⊙O的半径为1,弦AB=,弦AC=,则∠BAC度数为 .
3、将一副三角板Rt△ABD与Rt△ACB(其中∠ABD=90°,∠D=60°,∠ACB=90°,∠ABC=45°)如图摆放,Rt△ABD中∠D所对直角边与Rt△ACB斜边恰好重合.以AB为直径的圆经过点C,且与AD交于点 E,分别连接EB,EC.
(1)求证:EC平分∠AEB;
(2)求的值.
4、如图,已知AB是圆O的直径,弦CD⊥AB,垂足为H,与AC平行的圆O的一条切线交CD的延长线于点M,交AB的延长线于点E,切点为F,连接AF交CD于点N.
(1)求证:CA=CN;
(2)连接DF,若cs∠DFA=,AN=,求圆O的直径的长度.
5、如图,AN是⊙M的直径,NB∥x轴,AB交⊙M于点C.
(1)若点A(0,6),N(0,2),∠ABN=30°,求点B的坐标;[来源:学*科*网]
(2)若D为线段NB的中点,求证:直线CD是⊙M的切线.
6、如图,设A为⊙O外一点,AB,AC和⊙O分别切于B,C两点,APQ为⊙O的一条割线,过点B作BR//AQ交⊙O于点R,连结CR交AO于点M,试证:A,B,C,O,M五点共圆.
A
B
G
P
C
O
M
Q
7、如图,PA切⊙O于A,割线PBC交⊙O于B,C两点,D为PC中点,且AD延长线交⊙O于点E,又,求证:(1)PA=PD;(2).
A
P
B
D
O
E
C
8、如图,PA,PB是⊙O的两条切线,PEC是一条割线,D是AB与PC的交点,若PE长为2,CD=1,求DE的长度.
A
C
D
P
O
H
E
B
————再战高中题 —— 能力提升————
B 组
1.如图,为圆的直径,为的延长线上一点,过作圆的切线,切点为,过作直线的垂线,垂足为.若,,则 .
2.如图,是圆的切线,为切点,是圆的割线,且,则 .
3.如图,四边形是的内接四边形,的延长线与的延长线交于点,且.
(Ⅰ)证明:;学科-网
(Ⅱ)设不是的直径,的中点为,且,证明:为等边三角形.
4.如图,P是圆O外一点,PA是切线,A为切点,割线PBC与O相交于点B,C,PC=2PA,D为PC的中点,AD的延长线交圆O于点E.
证明:(Ⅰ)BE=EC;
(Ⅱ)ADDE=2
相关学案
这是一份2024年暑假初升高衔接数学讲义学案 第14讲 函数的奇偶性,文件包含第14章函数的奇偶性-2024年初升高数学衔接课程-教师版含解析doc、第14章函数的奇偶性-2024年初升高数学衔接课程--学生版doc等2份学案配套教学资源,其中学案共16页, 欢迎下载使用。
这是一份2024年暑假初升高衔接数学讲义学案 第13讲 函数的单调性与最值,文件包含第13章函数的单调性与最值-2024年初升高数学衔接课程-教师版含解析doc、第13章函数的单调性与最值-2024年初升高数学衔接课程--学生版doc等2份学案配套教学资源,其中学案共18页, 欢迎下载使用。
这是一份2024年暑假初升高衔接数学讲义学案 第12讲 函数及其表示,文件包含第12章函数及其表示-2024年初升高数学衔接课程-教师版含解析doc、第12章函数及其表示-2024年初升高数学衔接课程--学生版doc等2份学案配套教学资源,其中学案共18页, 欢迎下载使用。

