还剩6页未读,
继续阅读
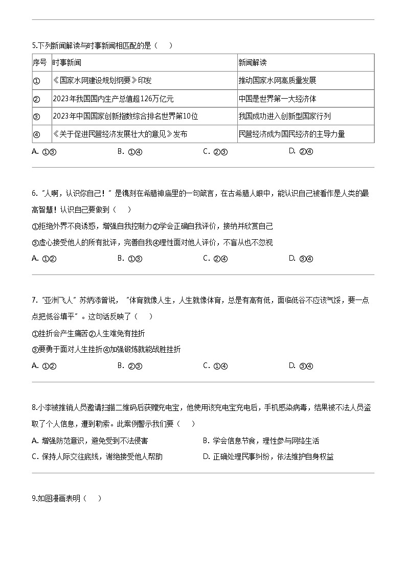
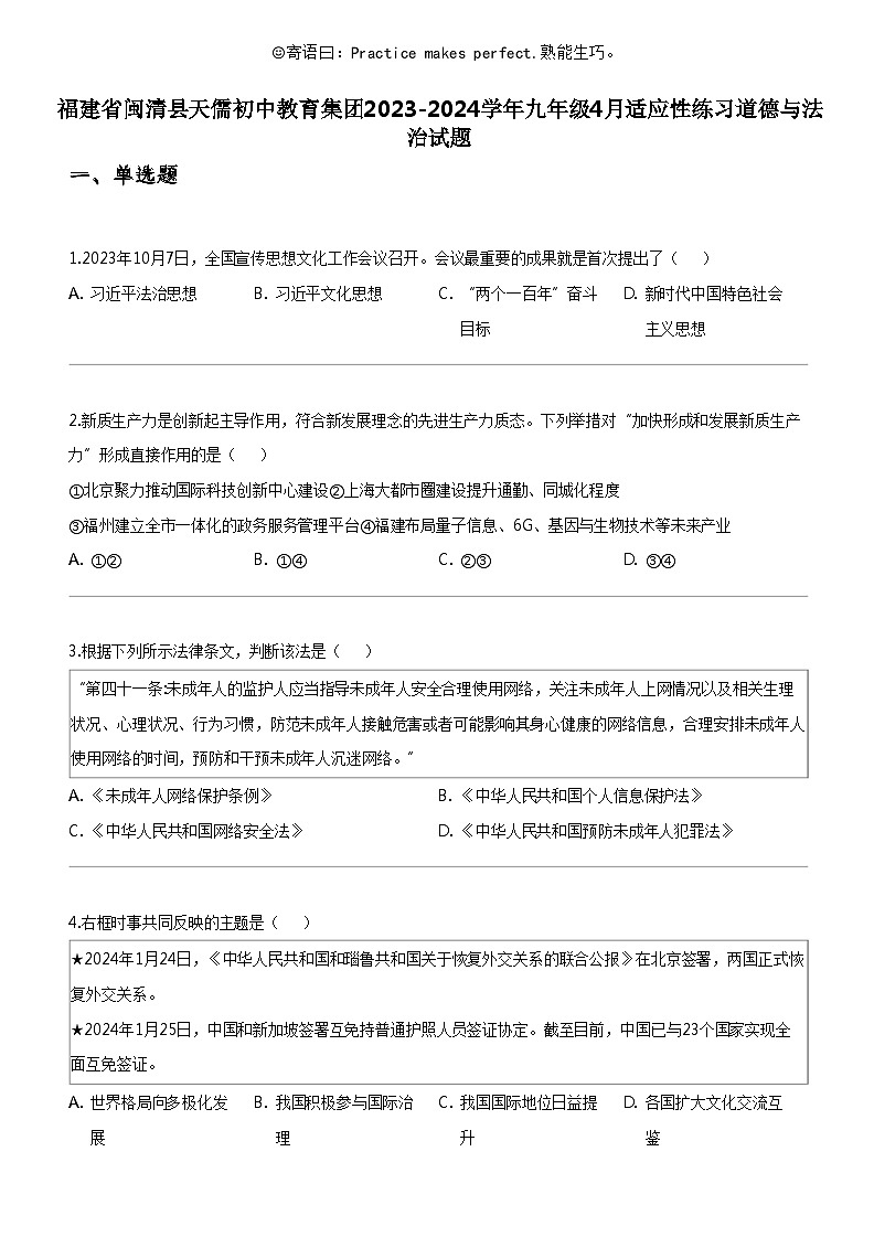
[政治]福建省闽清县天儒初中教育集团2023-2024学年九年级下学期4月适应性练习道德与法治试题
展开相关试卷
[政治]福建省福州市文博中学2023-2024学年九年级下学期第一次适应性练习道德与法治试题:
这是一份[政治]福建省福州市文博中学2023-2024学年九年级下学期第一次适应性练习道德与法治试题,共11页。试卷主要包含了单选题,判断说理题,分析说明题等内容,欢迎下载使用。
重庆市梁平区梁山初中教育集团2023-2024学年九年级下学期期中道德与法治试题(原卷版+解析版):
这是一份重庆市梁平区梁山初中教育集团2023-2024学年九年级下学期期中道德与法治试题(原卷版+解析版),文件包含重庆市梁平区梁山初中教育集团2023-2024学年九年级下学期期中道德与法治试题原卷版docx、重庆市梁平区梁山初中教育集团2023-2024学年九年级下学期期中道德与法治试题解析版docx等2份试卷配套教学资源,其中试卷共19页, 欢迎下载使用。
福建省闽清县天儒初中教育集团2023-2024学年九年级上学期12月阶段性检测道德与法治试题:
这是一份福建省闽清县天儒初中教育集团2023-2024学年九年级上学期12月阶段性检测道德与法治试题,共10页。试卷主要包含了选择题,非选择题等内容,欢迎下载使用。

