资料中包含下列文件,点击文件名可预览资料内容
还剩7页未读,
继续阅读
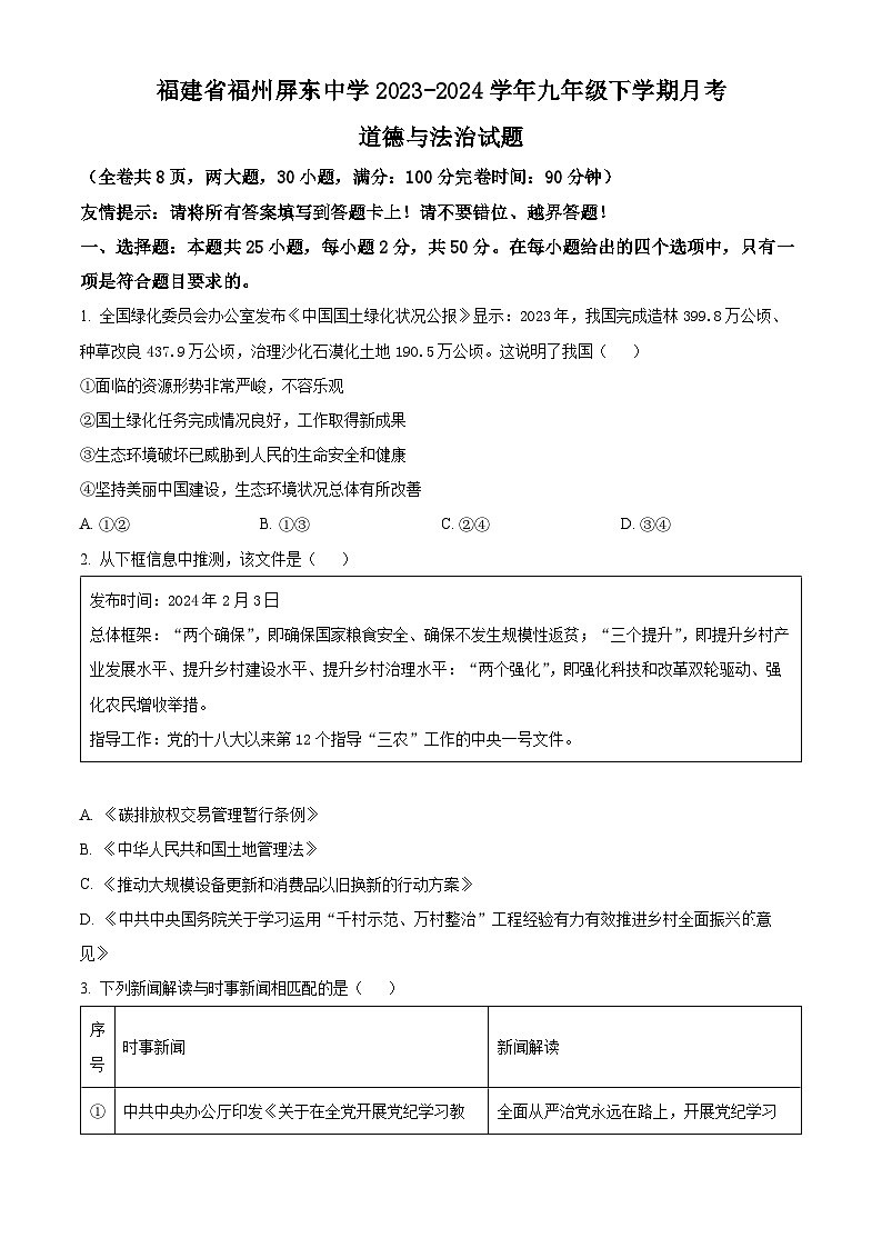
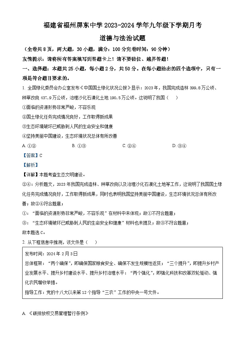
精品解析:福建省福州屏东中学2023-2024学年九年级下学期月考道德与法治试题
展开相关试卷
福建省福州屏东中学2023-2024学年七年级下学期期中道德与法治试题:
这是一份福建省福州屏东中学2023-2024学年七年级下学期期中道德与法治试题,共18页。试卷主要包含了单项选择题,非选择题等内容,欢迎下载使用。
福建省福州屏东中学2023-2024学年七年级下学期期中道德与法治试题:
这是一份福建省福州屏东中学2023-2024学年七年级下学期期中道德与法治试题,共7页。试卷主要包含了单项选择题,非选择题等内容,欢迎下载使用。
福建省福州屏东中学2023-2024学年七年级下学期期中道德与法治试题:
这是一份福建省福州屏东中学2023-2024学年七年级下学期期中道德与法治试题,共7页。试卷主要包含了单项选择题,非选择题等内容,欢迎下载使用。

