高中数学苏教版 (2019)必修 第二册第15章 概率15.3 互斥事件和独立事件精品课时练习
展开知识点01 互斥事件
1、互斥事件
不能同时发生的两个事件称为互斥事件.
2、互斥事件的加法公式
如果事件A,B互斥,那么事件发生的概率,等于事件A,B分别发生的概率的和,即
3、对立事件
如果两个互斥事件必有一个发生,那么称这两个事件为对立事件.事件的对立事件记为,对立事件概率公式.
【即学即练1】(2024·高一·陕西渭南·期末)有6个相同的球,分别标有数字1,2,3,4,5,6,从中有放回地随机取两次,每次取1个球.甲表示事件“第一次取出的球的数字是1”,乙表示事件“第二次取出的球的数字是6”,丙表示事件“两次取出的球的数字之和是5”,丁表示事件“两次取出的球的数字之和是偶数”,则( )
A.甲与丙是互斥事件B.乙与丙是对立事件
C.甲与丁是对立事件D.丙与丁是互斥事件
知识点02 独立事件
1、相互独立事件的概念
(1)概念:一般地,如果事件是否发生不影响事件发生的概率,那么称A,B为相互独立事件.
(2)结论:A,B相互独立.
2、相互独立事件的性质
如果事件与相互独立,那么与,与,与也都相互独立.
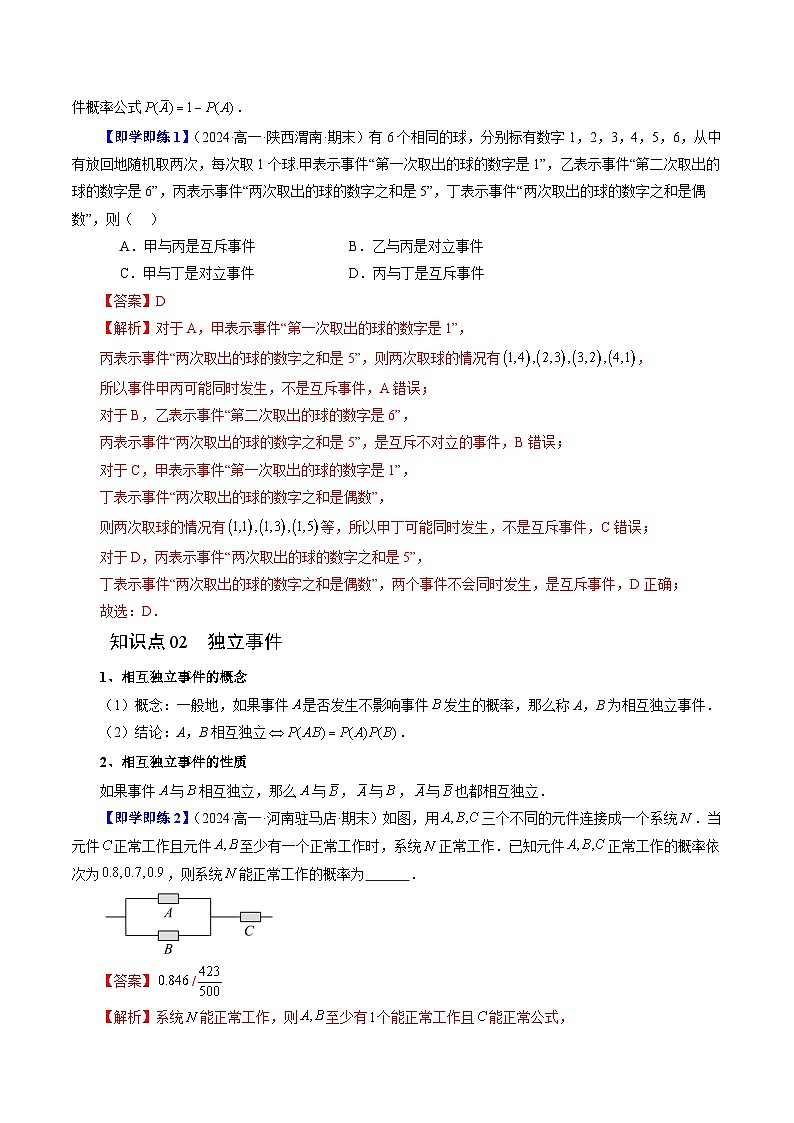
【即学即练2】(2024·高一·河南驻马店·期末)如图,用三个不同的元件连接成一个系统.当元件正常工作且元件至少有一个正常工作时,系统正常工作.已知元件正常工作的概率依次为,则系统能正常工作的概率为 .
题型一:互斥事件和对立事件的判定
【典例1-1】(2024·高一·辽宁辽阳·期末)一副扑克牌(含大王、小王)共54张,A,2,3,4,5,6,7,8,9,10,J,Q,K各4张,从该副扑克牌中随机取出两张,事件“取出的牌有两张6”,事件“取出的牌至少有一张黑桃”,事件“取出的牌有一张大王”,事件“取出的牌有一张红桃6”,则( )
A.事件A与事件互斥B.事件与事件互斥
C.事件与事件互斥D.事件A与事件互斥
【典例1-2】(2024·高二·四川德阳·期末)在投掷一枚质地均匀的骰子试验中,事件:向上的点数为奇数;事件:向上的点数是6,则事件与事件( )
A.既互斥又对立B.互斥但不对立C.对立但不互斥D.既不互斥也不对立
【变式1-1】(2024·高一·甘肃天水·期中)从装有2个红球和2个黑球的口袋内任取2个球,那么互斥而不对立的两个事件是( )
A.至少有一个黑球与都是黑球B.至少有一个黑球与都是红球
C.恰有一个黑球与恰有两个黑球D.至少有一个黑球与至少有一个红球
【变式1-2】(2024·高三·广东·学业考试)在10件产品中有3件次品,从中选3件.下列各种情况是互斥事件的有( )
①A:“所取3件中至多2件次品”, B : “所取3件中至少2件为次品”;
②A:“所取3件中有一件为次品”,B: “所取3件中有二件为次品”;
③A:“所取3件中全是正品”,B:“所取3件中至少有一件为次品”;
④A:“所取3件中至多有2件次品”,B:“所取3件中至少有一件是正品”;
A.①③B.②③C.②④D.③④
【变式1-3】(2024·高一·安徽蚌埠·期末)从一批产品中随机抽取件产品进行质量检测,记“件产品都是次品”为事件,“件产品都不是次品”为事件,“件产品不都是次品”为事件,则下列说法正确的是( )
A.任意两个事件均互斥
B.任意两个事件均不互斥
C.事件与事件对立
D.事件与事件对立
【方法技巧与总结】
(1)要判断两个事件是不是互斥事件,只需要分别找出各个事件包含的所有结果,看它们之间能不能同时发生.在互斥的前提下,看两个事件的并事件是否为必然事件,从而可判断是否为对立事件.
(2)考虑事件的结果间是否有交事件.可考虑利用Venn图分析,对于较难判断的关系,也可考虑列出全部结果,再进行分析.
题型二:互斥、对立事件的概率公式
【典例2-1】(2024·高二·河南信阳·阶段练习)如果事件A与事件B互斥,,那么 .
【典例2-2】(2024·高二·新疆吐鲁番·期末)若事件A和B是互斥事件,且,则的取值范围是 .
【变式2-1】(2024·高三·上海浦东新·期末)已知事件与事件互斥,且,,则 .
【变式2-2】(2024·高二·湖北武汉·期中)已知事件与事件互斥,若,,那么 .
【变式2-3】(2024·高二·山东淄博·期中)已知,,,则 .
【变式2-4】(2024·高二·上海宝山·阶段练习)已知事件与事件互斥,如果,,那么 .
【变式2-5】(2024·陕西汉中·高一统考期末)甲、乙两人下棋,和棋的概率为,甲获胜的概率为,则甲不输的概率为( )
A.B.C.D.
【变式2-6】(2024·全国·高一专题练习)若随机事件A,B互斥,A,B发生的概率均不等于0,且,,则实数a的取值范围是( )
A.B.C.D.
【变式2-7】(2024·高一课时练习)某产品分甲、乙、丙三级,其中乙、丙均属于次品,生产中出现乙级品的概率为0.03,丙级品的概率为0.01.若从中抽查一件,则恰好得正品的概率为( )
A.0.09B.0.96C.0.97D.0.98
【方法技巧与总结】
只有当A,B互斥时,公式才成立;只有当A,B互为对立事件时,公式才成立.
题型三:概率公式的综合应用
【典例3-1】(2024·高三·全国·专题练习)经统计,在某储蓄所一个营业窗口排队等候的人数及相应概率如下:
(1)2人或3人排队等候的概率是多少?
(2)至多2人排队等候的概率是多少?
【典例3-2】(2024·全国·模拟预测)截至2022年年底,女足亚洲杯已经成功举办了20届.中国女子国家足球队在参赛的15届亚洲杯中共获得9次冠军、2次亚军和3次季军,其辉煌战绩每每给国人带来拼搏奋进的力量.在某届女足亚洲杯中,将甲、乙、丙3支队伍分到,,三个小组.
(1)求甲、乙、丙三支球队分到同一小组的概率;
(2)求甲、乙、丙三支球队中恰有两支分到同一组的概率.
【变式3-1】(2024·高二·贵州毕节·期中)为了备战第33届夏季奥林匹克运动会(2024法国巴黎奥运会),中国奥运健儿刻苦训练,成绩稳步提升.射击队的某一选手射击一次,其命中环数的概率如下表:
求该选手射击一次:
(1)命中9环或10环的概率;
(2)至少命中8环的概率;
(3)命中不足8环的概率.
【变式3-2】(2024·高二·湖北恩施·期中)一个袋子中有4个红球,6个绿球, 采用不放回方式从中依次随机地取出2个球.
(1)求第二次取到绿球的概率;
(2)如果是个红球, 6个绿球, 已知取出的2个球都是绿球的概率为,那么是多少?
【方法技巧与总结】
复杂的互斥事件概率的求法有两种:一是直接求解,将所求事件的概率分解为一些彼此互斥的事件的
概率的和,运用互斥事件的概率的加法公式计算;二是间接求解,先找出所求事件的对立事件,再用公式求解.
题型四:事件独立性的判断
【典例4-1】(2024·高一·广西·开学考试)已知甲袋中有标号分别为的四个小球,乙袋中有标号分别为的四个小球,这些球除标号外完全相同,第一次从甲袋中取出一个小球,第二次从乙袋中取出一个小球,事件表示“第一次取出的小球标号为3”,事件表示“第二次取出的小球标号为偶数”,事件表示“两次取出的小球标号之和为7”,事件表示“两次取出的小球标号之和为偶数”,则( )
A.与相互独立B.与是对立事件
C.与是对立事件D.与相互独立
【典例4-2】(2024·高一·北京延庆·期末)一个袋子中有大小和质地相同的4个球 其中有2个红色球(标号为1和2),2个绿色球(标号为3和4),从袋中不放回地依次随机揽出2个球,每次摸出一个球,设事件"第一次摸到红球", "第二次摸到红球","两次都摸到红球","两次都摸到绿球”,“两球颜色相同”,“两球颜色不同”.则下列说法错误的是( )
A. B. R与G互斥但不对立
C. D.S与T相互独立
【变式4-1】(多选题)(2024·高二·浙江金华·阶段练习)有个相同的球,分别标有数字,,,,,,从中有放回的随机取两次,每次取个球,甲表示事件“第一次取出的球的数字是”,乙表示事件“第二次取出的球的数字是”,丙表示事件“两次取出的球的数字之和是”,丁表示事件“两次取出的球的数字之和是”,则( )
A.(丙)B.(丁)C.乙与丙相互独立D.甲与丁相互独立
【变式4-2】(多选题)(2024·高一·陕西咸阳·阶段练习)国家于2021年8月20日表决通过了关于修改人口与计划生育法的决定,修改后的人口计生法规定,国家提倡适龄婚育、优生优育,一对夫妻可以生育三个子女,该政策被称为三孩政策.某个家庭积极响应该政策,一共生育了三个小孩.假定生男孩和生女孩是等可能的,记事件:该家庭既有男孩又有女孩;事件:该家庭最多有一个男孩;事件:该家庭最多有一个女孩.通过判断或计算可知,下列说法正确的是( )
A.事件与事件互斥且对立B.事件与事件互斥且对立
C.事件与事件相互独立D.事件与事件相互独立
【变式4-3】(多选题)(2024·高一·江西新余·期末)伯努利试验是在同样的条件下重复地、相互独立地进行的一种随机试验,其特点是每次试验只有两种可能结果.若连续抛郑一枚质地均匀的硬币次,记录这次实验的结果,设事件表示“次实验结果中,既出现正面又出现反面”,事件表示“次实验结果中,最多只出现一次反面”,则下列结论正确的是( ).
A.若,则与不互斥B.若,则与不相互独立
C.若,则与相互独立D.若,则与互斥
【变式4-4】(多选题)(2024·高二·山东潍坊·期末)一个盒子里装有除颜色外完全相同的四个小球,其中黑球有两个,编号为1,2;红球有两个,编号为3,4,从中不放回的依次取出两个球,A表示事件“取出的两球不同色”,B表示事件“第一次取出的是黑球”,C表示事件“第二次取出的是黑球”,D表示事件“取出的两球同色”,则( )
A.A与D相互独立.B.A与B相互独立
C.B与D相互独立D.A与C相互独立
【方法技巧与总结】
两个事件是否相互独立的判断
(1)直接法:由事件本身的性质直接判定两个事件发生是否相互影响.
(2)公式法:若,则事件A,B为相互独立事件.
题型五:相互独立事件概率的计算
【典例5-1】(2024·高一·辽宁葫芦岛·开学考试)已知甲、乙、丙三人投篮的命中率分别为0.7,0.5,0.4,若甲、乙、丙各投篮一次(三人投篮互不影响),则至多有一人命中的概率为 .
【典例5-2】(2024·高三·广东·开学考试)甲、乙两位同学进行羽毛球比赛,约定赛制如下:累计赢2局者胜,分出胜负即停止比赛.已知甲每局赢的概率为,每局比赛的结果相互独立.本次比赛到第3局才分出胜负的概率为 ,本次比赛甲获胜的概率为 .
【变式5-1】(2024·高一·河南·开学考试)甲、乙两个篮球队进行比赛,获胜队将代表所在区参加市级比赛,他们约定,先赢四场比赛的队伍获胜.假设每场甲、乙两队获胜的概率均为,每场比赛不存在平局且比赛结果相互独立,若在前三场比赛中,甲队赢了两场,乙队赢了一场,则最终甲队获胜的概率为 .
【变式5-2】(2024·高一·北京延庆·期末)甲同学进行投篮练习,每次投中的概率都是,连续投3次.每次投篮互不影响.则该同学恰好只有第3次投中的概率为 :该同学至少两次投中的概率为 .
【变式5-3】(2024·高一·山东潍坊·期末)11分制乒乓球比赛,每赢一球得1分,当某局打成后,每球交换发球权,先多得2分的一方获胜,该局比赛结束.甲、乙两位同学进行单打比赛,假设甲发球时甲得分的概率为,乙发球时乙得分的概率为,各球的结果相互独立.在某局打成后,甲先发球,则甲以获胜的概率为 .
【变式5-4】(2024·高一·安徽亳州·期末)“秋风起.月渐圆,桂树落叶,兔儿下凡间”.中秋节是中国传统节日,为了让更多的小朋友参与到中秋节的欢乐氛围中来,秦皇岛市青少年宫特别推出了“团圆中秋喜迎国庆”——中秋猜灯谜活动,欢迎小朋友们前来,感受传统文化的熏陶,品味传统习俗的趣味.现有甲,乙两位小朋友组成“快乐宝贝队”参加猜灯谜活动,每轮活动由甲,乙各猜一个灯谜,已知甲每轮猜对的概率为,乙每轮精对的概率为.在每轮活动中,甲和乙猜对与否互不影响,各轮结果也互不影响,则“快乐宝贝队”在两轮活动中猜对2个灯谜的概率为 .
【方法技巧与总结】
(1)求相互独立事件同时发生的概率的步骤
①首先确定各事件之间是相互独立的.
②求出每个事件的概率,再求积.
(2)使用相互独立事件同时发生的概率计算公式时,要掌握公式的适用条件,即各个事件是相互独立的.
题型六:相互独立事件概率的综合应用
【典例6-1】(2024·高二·广东·阶段练习)某项选拔共有四轮考核,每轮设有一个问题,能正确回答问题者进入下一轮考核,否则即被淘汰.已知某选手能正确回答第一、二、三、四轮的问题的概率分别为,且各轮问题能否回答正确互不影响.
(1)求该选手进入第四轮才被淘汰的概率;
(2)求该选手至多进入第三轮考核的概率.
【典例6-2】(2024·高二·辽宁·学业考试)某项选拔共有三轮考核,每轮设有一个问题,能正确回答问题者进入下一轮考核,否则即被淘汰.已知某选手能正确回答第一、二、三轮的问题的概率分别为,,,且各轮问题能否回答正确互不影响.求:
(1)该选手进入第三轮考核才被淘汰的概率;
(2)该选手至多进入第二轮考核的概率.
【变式6-1】(2024·高一·全国·随堂练习)在某项1500m体能测试中,甲、乙两人各自通过体能测试的概率分别是和,求:
(1)两人都通过体能测试的概率;
(2)恰有一人通过体能测试的概率;
(3)至少有一人通过体能测试的概率.
【变式6-2】(2024·高一·内蒙古通辽·阶段练习)已知甲、乙、丙参加某项测试时,通过的概率分别为0.6,0.8,0.9,而且这3人之间的测试互不影响.
(1)求甲未通过且乙、丙通过测试的概率;
(2)求甲、乙、丙都不通过测试的概率;
(3)求甲、乙、丙至少有一人通过测试的概率.
【变式6-3】(2024·高一·河北邢台·阶段练习)甲、乙、丙三名学生一起参加某高校的强基计划考试,考试分笔试和面试两部分,笔试和面试均合格者将成为该高校的预录取生(可在高考中加分录取),两次考试过程相互独立,根据甲、乙、丙三名学生的平均成绩分析,甲、乙、丙3名学生能通过笔试的概率分别是0.7,0.5,0.6,能通过面试的概率分别是0.7,0.6,0.5.
(1)求甲、乙、丙三名学生中至少有两人通过笔试的概率;
(2)求经过两次考试后,至少有一人被该高校预录取的概率(精确到0.01).
【变式6-4】(2024·高一·浙江绍兴·期末)某班学生分A,,,四组参加数学知识竞答,规则如下:四组之间进行单循环(每组均与另外三组进行一场比赛);每场比赛胜者积3分,负者0分;若出现平局,则比赛双方各积1分.现假设四个组战胜或者负于对手的概率均为,出现平局的概率为,每场比赛相互独立.
(1)求A组在参加两场比赛后得分为3分的概率;
(2)一轮单循环结束后,求四组总积分一样的情况种数,并计算四组总积分一样的概率.
【变式6-5】(2024·全国·模拟预测)第24届冬奥会于2022年2月4日在北京国家体育场开幕,“冬奥热”在国民中迅速升温.某电视台举办“冬奥会”知识挑战赛,初赛环节,每位选手先从A(滑雪),B(滑冰),C(冰球)三类问题中选择一类.该类题库随机提出一个问题,该选手若回答错误则被淘汰,若回答正确则需从余下两类问题中选择一类继续回答.该类题库随机提出一个问题,该选手若回答正确则取得复赛资格,本轮比赛结束,否则该选手需要回答由最后一类题库随机提出的两个问题,两个问题均回答正确该选手才可取得复赛资格,否则被淘汰.已知选手甲能正确回答A,B两类问题的概率均为,能正确回答C类问题的概率为,每题是否回答正确与回答顺序无关,且各题回答正确与否相互独立.
(1)已知选手甲先选择A类问题且回答正确,接下来他等可能地选择B,C中的一类问题继续回答,求他能取得复赛资格的概率;
(2)为使取得复赛资格的概率最大,选手甲应如何选择各类问题的回答顺序?请说明理由.
【变式6-6】(2024·高一·陕西咸阳·阶段练习)甲、乙、丙三个学校进行篮球比赛,各出一个代表队,简称甲队、乙队、丙队,约定赛制如下:累计负两场者被淘汰;比赛前抽签决定首先比赛的两个队,另一队轮空;每场比赛的胜队与轮空队进行下一场比赛,负队下一场轮空,直至有一队被淘汰;当一队被淘汰后,剩余的两队继续比赛,直至其中一队被淘汰,另一队最终获胜,比赛结束.经抽签,甲、乙两队首先比赛,丙队轮空.设甲队与乙队每场比赛,甲队获胜概率为0.5,甲队与丙队每场比赛,甲队获胜概率为0.6,乙队与丙队每场比赛,乙队获胜概率为0.4,各场比赛相互独立,且无平局.记事件A为甲队和乙队比赛甲队输,事件B为甲队和乙队比赛乙队输,事件C为甲队和丙队比赛甲队输,事件D为乙队和丙队比赛乙队输,事件E为甲队和丙队比赛丙队输,事件F为乙队和丙队比赛丙队输.
(1)求“乙队连胜四场”的概率;
(2)写出用A,B,C,D,E,F表示“比赛四场结束”的事件,并求其概率;
(3)求“需要进行第五场比赛”的概率.
【变式6-7】(2024·高一·河南焦作·期末)甲、乙两人进行射击比赛,在一轮比赛中,甲、乙各射击一次.甲每次击中目标的概率为,乙每次击中目标的概率为,假设甲、乙的射击相互独立.
(1)求在一轮比赛中,两人均击中目标的概率;
(2)求在两轮比赛中,两人一共击中目标3次的概率;
(3)若一人连续两轮未击中目标,对方这两轮均击中目标,则比赛结束,求比赛进行了四轮就结束,且乙比甲多击中目标1次的概率.
【变式6-8】(2024·高二·四川成都·期末)某企业为了推动技术革新,计划升级某电子产品,该电子产品核心系统的某个部件由2个电子元件组成.如图所示,部件是由元件A与元件组成的串联电路,已知元件A正常工作的概率为,元件正常工作的概率为,且元件工作是相互独立的.
(1)求部件正常工作的概率;
(2)为了促进产业革新,该企业计划在核心系统中新增两个另一产地的电子元件,使得部件正常工作的概率增大.已知新增元件正常工作的概率为,且四个元件工作是相互独立的.现设计以下三种方案:
方案一:新增两个元件都和元件并联后,再与串联;
方案二:新增两个元件都和元件并联后,再与串联;
方案三:新增两个元件,其中一个和元件并联,另一个和元件并联,再将两者串联.
则该公司应选择哪一个方案,可以使部件正常工作的概率达到最大?
【方法技巧与总结】
求较复杂事件的概率的一般步骤如下
(1)列出题中涉及的各个事件,并且用适当的符号表示.
(2)理清事件之间的关系(两个事件是互斥还是对立,或者是相互独立的),列出关系式.
(3)根据事件之间的关系准确选取概率公式进行计算.
(4)当直接计算符合条件的事件的概率较复杂时,可先间接地计算其对立事件的概率,再求出符合条件的事件的概率.
题型七:方程思想在相互独立事件概率中的应用
【典例7-1】(2024·高一·安徽·期末)与国家安全有关的问题越来越受到社会的关注和重视.为了普及国家安全教育,某校组织了一次国家安全知识竞赛,已知甲、乙、丙三位同学答对某道题目的概率分别为,,,且三人答题互不影响.
(1)求甲、乙两位同学恰有一个人答对的概率;
(2)若甲、乙、丙三个人中至少有一个人答对的概率为,求的值.
【典例7-2】(2024·高二·湖北荆州·期末)在第19届杭州亚运会上中国女篮以74:72战胜日本队,成功卫冕.甲、乙两名亚运选手赛前进行三分球投篮训练,甲每次投中三分的概率为0.8,乙每次投中三分的概率为p,在每次投篮中,甲和乙互不影响.已知两人各投篮一次至少有一人命中三分球的概率为0.94.
(1)求p;
(2)甲、乙两人各投篮两次,求两人共投中三分球3次的概率.
【变式7-1】(2024·高一·陕西渭南·期末)一题多解是由多种途径获得同一数学问题的最终结论,一题多解不但达到了解题的目标要求,而且让学生的思维得以拓展,不受固定思维模式的束缚.学生多角度、多方位地去思考解题的方案,让解题增添了新颖性和趣味性,并在解题中解放了解题思维模式,使得枯燥的数学解题更加丰富而多彩.假设某题共存在4种常规解法,已知小红使用解法一、二、三、四答对的概率分别为,且各种方法能否答对互不影响,小红使用四种解法全部答对的概率为.
(1)求的值;
(2)求小红使用四种解法解题,其中有三种解法答对的概率.(结果用分数表示)
【变式7-2】(2024·高一单元测试)设两个独立事件A和B同时不发生的概率是p,A发生B不发生与A不发生B发生的概率相同,则事件A发生的概率为( )
A.B.C.D.
【变式7-3】(2024·高一课时练习)某居民小区有两个相互独立的安全防范系统和,系统和系统在任意时刻发生故障的概率分别为和.若在任意时刻恰有一个系统不发生故障的概率为,则 _______.
【变式7-4】(2024·高一课时练习)甲、乙、丙三台机床各自独立地加工同一种零件,已知甲机床加工的零件是一等品而乙机床加工的零件不是一等品的概率为,乙机床加工的零件是一等品而丙机床加工的零件不是一等品的概率为,甲、丙两台机床加工的零件都是一等品的概率为.
(1)分别求甲、乙、丙三台机床各自加工的零件是一等品的概率;
(2)从甲、乙、丙加工的零件中各取一个检验,求至少有一个一等品的概率.
【变式7-5】(2024·高一·山东潍坊·期末)甲、乙两台机床各自独立地加工同一种零件,已知甲、乙两台机床加工的零件都是一等品的概率为,乙机床加工的零件是一等品且甲机床加工的零件不是一等品的概率是.
(1)分别求甲、乙两台机床各自加工的零件是一等品的概率;
(2)从甲加工的零件中取两个,从乙加工的零件中取一个检验,求至少有一个一等品的概率.
【变式7-6】(2024·江苏苏州·高一校联考期末)设A、B、C三个事件两两相互独立,事件A发生的概率是,A、B、C同时发生的概率是,A、B、C都不发生的概率是.
(1)试分别求出事件B和事件C发生的概率;
(2)试求A、B、C只有一个发生的概率.
【方法技巧与总结】
对于相互独立事件中的概率问题,可先从问题的数量关系入手,根据概率的定义、公式等构造方程(组),通过解方程(组)解决问题,提升数学抽象素养.
一、单选题
1.(2024·高一·全国·期末)袋中有5张卡片,分别写有数字1,2,3,4,5,有放回的摸出两张卡片.事件“第一次摸得偶数”,“第二次摸得2”,“两次摸得数字之和大于8”,“两次摸得数字之和是6”,则( )
A.M与Q相互独立B.N与R相互独立
C.N与Q相互独立D.Q与R相互独立
2.(2024·高一·辽宁抚顺·阶段练习)一个箱子中装有6个红球和4个白球,从中随机取出三个球,则取出的三个球中至少有一个红球的概率( )
A.B.C.D.
3.(2024·高一·全国·专题练习)已知事件两两互斥,若,,,则( ).
A.B.C.D.
4.(2024·高一·全国·课后作业)对于事件,下列命题不正确的是( )
A.如果互斥,那么与也互斥
B.如果对立,那么与也对立
C.如果独立,那么与也独立
D.如果不独立,那么与也不独立
5.(2024·高一·全国·课后作业)如果是互斥事件,那么( )
A.事件与必不互斥B.是必然事件
C.A与可能互斥D.是必然事件
6.(2024·高一·全国·专题练习)给出下列命题,其中说法正确的是( )
A.若A,B为两个随机事件,则
B.若事件A,B,C两两互斥,则
C.若A,B为互斥事件,则
D.若,则
7.(2024·高一·江苏·阶段练习)端午节是我国传统节日,随着淄博烧烤的示范作用,徐州烧烤也备受游客欢迎,经过随机发放并回收调查问卷,在连云港、宿迁、淮安三个淮海经济圈城市中对广大市民的端午短途游进行了解,每个城市回收300份调查问卷,其中连云港市有100份勾选去徐州旅游,宿迁市有120份勾选去徐州旅游,淮安市有75份勾选去徐州旅游.端午节期间,连云港游客甲,宿迁游客乙,淮安游客丙打算外出旅游,假定3人的行动相互之间没有影响,那么这段时间内三个人中至少有1人来徐州旅游的概率约为( )
A.B.C.D.
8.(2024·高一·江西·开学考试)现有张完全相同的卡片,分别写有字母、、、、,从中任取一张,看后再放回,再任取一张.甲表示事件“第一次抽取卡片的字母为”,乙表示事件“第二次抽取卡片的字母为”,丙表示事件“两次抽取卡片的字母相邻”,丁表示事件“两次抽取卡片的字母不相邻”,则( )
A.乙与丁相互独立B.甲与丙相互独立
C.丙与丁相互独立D.甲与乙相互独立
二、多选题
9.(2024·高一·辽宁辽阳·阶段练习)甲、乙两社团各有3名男党员、3名女党员,从甲、乙两社团各随机选出1名党员参加宪法知识比赛. 设事件为“从甲社团中选出的是男党员小凡”,事件为“从乙社团中选出的是男党员”,事件为“甲、乙两社团选出的都是男党员”,事件为“从甲、乙两社团中选出的是1名男党员和1名女党员”,则( )
A.与相互独立B.与相互独立C.与相互独立D.与互斥
10.(2024·高一·江苏·专题练习)如图所示的电路中,5个盒子表示保险匣,设5个盒子分别被断开为事件A,B,C,D,E. 盒中所示数值表示通电时保险丝被切断的概率,则下列结论正确的是( )
A.A,B两个盒子串联后畅通的概率为
B.D,E两个盒子并联后畅通的概率为
C.A,B,C三个盒子混联后畅通的概率为
D.当开关合上时,整个电路畅通的概率为
11.(2024·高一·全国·开学考试)在12件同类产品中,有9件正品和3件次品,从中任意抽出3件产品,设事件“3件产品都是次品”,事件“至少有1件是次品”,事件“至少有1件是正品”,则下列结论正确的是( )
A.与为对立事件B.与不是互斥事件
C.D.
三、填空题
12.(2024·云南·一模)甲、乙两人独立地破译一份密码,若甲能破译的概率是,乙能破译的概率是,则甲、乙两人中至少有一人破译这份密码的概率是 .
13.(2024·高三·上海·阶段练习)分别抛掷两枚质地均匀的硬币,设事件A是“第一枚为正面朝上”,事件B是“第二枚为正面朝上”,事件C是“两枚结果相同”,则下列事件具有相互独立性的有 (用数字①②③作答)
①事件A与事件B;②事件A与事件C;③事件C与事件B.
14.(2024·高一·全国·开学考试)若甲、乙两名篮球运动员进行定点投球的命中率分别为,,现每人独立进行投篮1次,则两人恰好有1人命中的概率为 .
四、解答题
15.(2024·陕西榆林·二模)蓝莓富含花青素,具有活化视网膜的功效,可以强化视力,防止眼球疲劳,是世界粮农组织推荐的五大健康水果之一.截至2023年,全国蓝䔦种植面积达到110万亩,其中云南蓝莓种植面积达到17.6万亩,产量达到10.5万吨,是蓝莓鲜果产量第一省.已知甲农户种植了矮丛蓝莓、高丛蓝莓、兔眼蓝莓3种蓝莓,这3种蓝莓年产量各自达到1000斤的概率分别为.
(1)求这3种蓝莓年产量都达到1000斤的概率;
(2)求这3种蓝莓中至多有1种蓝莓年产量达到1000斤的概率.
16.(2024·高一·江西·阶段练习)某地文化和旅游局统计了春节期间100个家庭的旅游支出情况,统计得到这100个家庭的旅游支出(单位:千元)数据,按分成5组,并绘制成频率分布直方图,如图所示.
(1)估计这100个家庭的旅游支出的平均值(同一组中的数据用该组区间的中点值作为代表);
(2)估计这100个家庭的旅游支出的第70百分位数(结果保留一位小数);
(3)以这100个家庭的旅游支出数据各组的频率代替各组的概率,在全国范围内随机抽取2个春节期间出游的家庭,每个家庭的旅游支出情况互相不受影响,求恰有1个家庭的旅游支出在内的概率.
17.(2024·高一·全国·开学考试)停车场临时停车按时间收费,收费标准为每辆汽车一次停车不超过半小时免费,超过半小时的部分每小时收费4元(不足1小时的部分按1小时计算).已知甲、乙两人在该停车场临时停车,停车时间互不影响且都不超过小时,且甲、乙两人停车半小时以上且不超过小时的概率分别为,,停车小时以上且不超过小时的概率分别为,.
(1)求甲、乙两人临时停车付费一样的概率;
(2)求甲、乙两人停车付费之和不少于8元的概率.
18.(2024·高一·全国·期末)某高校的入学面试中有4道题目,第1题2分,第2题3分,第3题4分,第4题4分,每道题目答对得满分,答错得0分,小明答对第1,2,3,4题的概率分别为,,,,且每道题目是否答对相互独立.
(1)求小明4道题目至少答错1道题的概率;
(2)若该高校规定学生的面试分数不低于8分则面试成功,求小明面试成功的概率.
19.(2024·高一·江西上饶·期末)甲、乙两人组成“博学队”参加上饶市中学“博学少年”比赛,每轮比赛由甲、乙各猜一个数学名词,已知甲每轮猜对的概率为,乙每轮猜对的概率为.在每轮比赛中,甲和乙猜对与否互不影响,各轮结果也互不影响.
(1)求甲两轮至少猜对一个数学名词的概率;
(2)求“博学队”在两轮比赛中猜对三个数学名词的概率.
课程标准
学习目标
(1)掌握互斥事件的概率加法计算公式.
(2)能利用相互独立事件同时发生的概率公式解决一些简单的实际问题.
(1)理解互斥事件、对立事件的概念和实际意义,能根据定义辨别事件的互斥、对立关系.
(2)在具体情境中,了解两个事件相互独立的概念.
排队人数
0
1
2
3
4
5人及5人以上
概率
0.1
0.15
0.3
0.3
0.1
0.05
命中环数
10环
9环
8环
7环
概率
0.32
0.28
0.18
0.12
高中数学苏教版 (2019)必修 第二册15.3 互斥事件和独立事件精品当堂检测题: 这是一份高中数学苏教版 (2019)必修 第二册<a href="/sx/tb_c4002223_t7/?tag_id=28" target="_blank">15.3 互斥事件和独立事件精品当堂检测题</a>,文件包含苏教版数学高一必修第二册153互斥事件和独立事件分层练习原卷版docx、苏教版数学高一必修第二册153互斥事件和独立事件分层练习解析版docx等2份试卷配套教学资源,其中试卷共30页, 欢迎下载使用。
高中数学苏教版 (2019)必修 第二册15.3 互斥事件和独立事件课后测评: 这是一份高中数学苏教版 (2019)必修 第二册<a href="/sx/tb_c4002223_t7/?tag_id=28" target="_blank">15.3 互斥事件和独立事件课后测评</a>,文件包含2023-2024学年高一数学下册同步学与练苏教版-153互斥事件和独立事件七大题型原卷版docx、2023-2024学年高一数学下册同步学与练苏教版-153互斥事件和独立事件七大题型解析版docx等2份试卷配套教学资源,其中试卷共53页, 欢迎下载使用。
高中数学15.3 互斥事件和独立事件第1课时课时训练: 这是一份高中数学15.3 互斥事件和独立事件第1课时课时训练,共8页。试卷主要包含了互斥事件的概念,互斥事件的概率,随机事件概率的性质,下列命题等内容,欢迎下载使用。

