


广东省江门市恩平市2023-2024学年七年级下学期期末检测生物试卷(无答案)
展开一、选择题(本大题共30小题,每小题2分,共60分。在每小题列出的四个选项中,只有一个选项最符合题意要求)
1.现代类人猿是人类的近亲,对它们的研究,为解开人类起源与进化之谜提供了重要的线索。下列相关叙述正确的是
A.人类和现代类人猿的共同祖先是森林古猿
B.人类的进化已经停止
C.人类的进化过程与环境变化无关
D.现代类人猿已不适于树栖生活
2.下列关于人的生殖系统结构与功能的描述中,正确的是
A.男性主要生殖器官是输精管B.女性主要生殖器官是卵巢
C.乳房发育属于女性第一性征D.阴茎发育属于男性第二性征
3.“十月怀胎,一朝分娩”,人的精子与卵细胞结合成受精卵和胎儿发育的部位分别是
A.输卵管、子宫B.输卵管、卵巢C.卵巢、卵巢D.子宫、卵巢
4.“无奋斗,不青春。”青春期是一生中身体发育和智力发展的黄金时期。以下关于青春期卫生保健认识错误的是
A.保持均衡营养,积极参加文娱活动和体育锻炼
B.合理安排作息时间,保证性激素的分泌,促进骨骼生长
C.女生月经期抵抗力弱,要注意保持外阴清洁和保暖,避免剧烈运动
D.青少年容易出现敏感、逆反等心理问题,需要自我调整,必要时可以求助专业人士
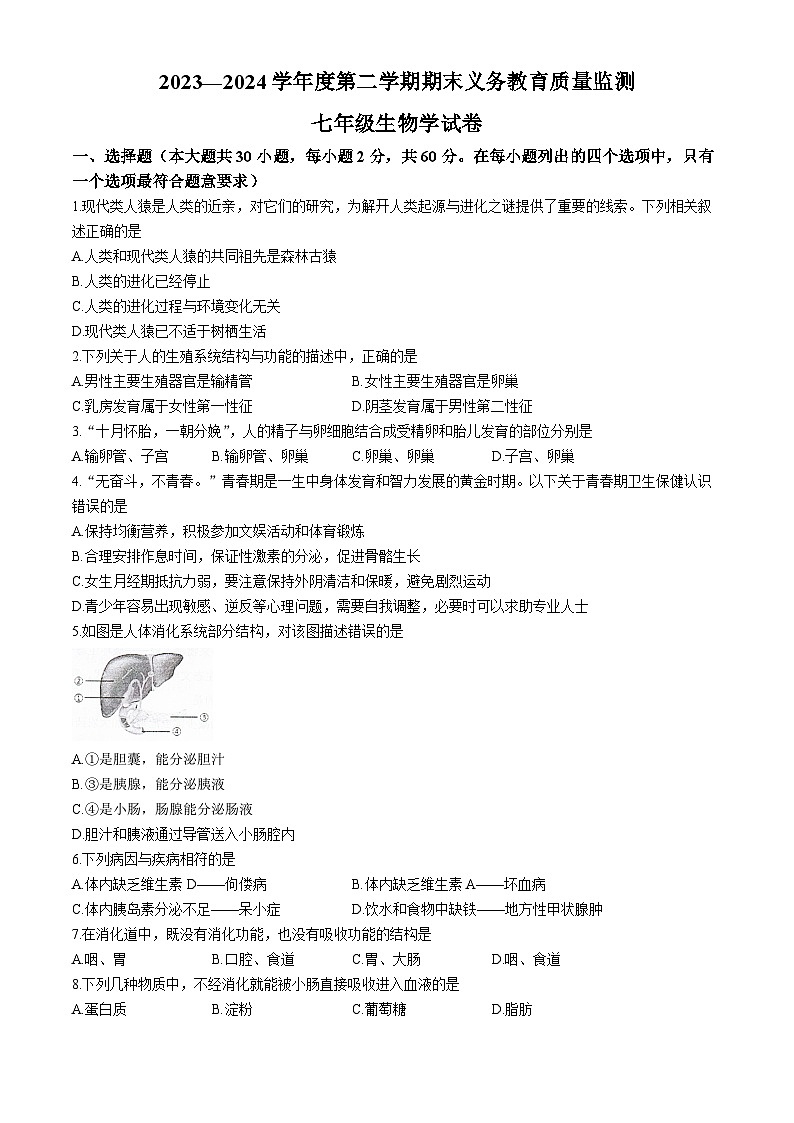
5.如图是人体消化系统部分结构,对该图描述错误的是
A.①是胆囊,能分泌胆汁
B.③是胰腺,能分泌胰液
C.④是小肠,肠腺能分泌肠液
D.胆汁和胰液通过导管送入小肠腔内
6.下列病因与疾病相符的是
A.体内缺乏维生素D——佝偻病B.体内缺乏维生素A——坏血病
C.体内胰岛素分泌不足——呆小症D.饮水和食物中缺铁——地方性甲状腺肿
7.在消化道中,既没有消化功能,也没有吸收功能的结构是
A.咽、胃B.口腔、食道C.胃、大肠D.咽、食道
8.下列几种物质中,不经消化就能被小肠直接吸收进入血液的是
A.蛋白质B.淀粉C.葡萄糖D.脂肪
9.民以食为天,食品安全无小事。下列有关食品安全描述正确的是
A.多吃保健品增强免疫力B.有“虫眼”的蔬菜最安全,没有喷洒过农药
C.发芽的马铃薯仍可食用D.不能常吃含山梨酸钠等防腐剂的食品
10.生物能进行呼吸,人体通过呼吸系统完成呼吸。下图是人体呼吸系统组成示意图,请据图判断下列说法错误的是
A.⑥是气体交换的主要场所
B.外界空气进入⑥的顺序是①②③④⑤
C.吞咽时,若食物误入②会引起剧烈咳嗽
D.尘肺的形成,说明呼吸道对空气的处理能力是有限的
11.呼吸道不具有的功能是
A.温暖气体B.湿润气体C.清洁气体D.交换气体
12.肺泡与血液间气体交换的结果是
A.氧气进入血液B.二氧化碳进入血液
C.二氧化碳和氧气同时进入血液D.二氧化碳和氧气同时进入肺泡
13.人长时间处在缺氧环境中会出现窒息症状,在呼吸过程中,吸进的氧气进入人体后最终到达的部位是
A.肺B.心脏C.血液D.组织细胞
14.医生想检验病人的血细胞是否异常,方法之一是将血液制成人血涂片在显微镜下观察,用显微镜观察正常人的血涂片时,在视野中看到的白细胞特征是
A.两面凹的形状B.数量最多C.体积最小D.有细胞核
15.下列血管中流动脉血的血管是
A.肺动脉B.肺静脉C.上腔静脉D.肝静脉
16.经组织细胞与血液之间的气体交换后,血液成分发生的变化是
A.静脉血变成了动脉血B.动脉血变成了静脉血
C.仍是动脉血D.仍是静脉血
17.下图为人体血液循环部分图解,下列叙述正确的是
A.图中A表示主动脉,C表示上下腔静脉
B.图中①表示氧气,②表示二氧化碳
C.图中D表示的是肺泡
D.经过该循环后血液由动脉血变成静脉血
18.某同学因为严重腹泻需要输液治疗,药物通过血管输入到他的体内。有关叙述正确的是
A.药物只经过体循环不经过肺循环B.药物最先到达心脏的右心房
C.药物只会在消化道处发挥药效D.输液时针头应插入动脉血管
19.消防员的胸牌背面是他们的血型,根据安全输血原则,当B型血的消防员受伤需要输血时,原则上应输入
A.O型血B.A型血C.B型血D.AB型血
20.右图为人体的泌尿系统示意图。下列有关描述错误的是
A.[①]肾脏,是形成尿液的器官
B.尿液排出的途径是①→②→③→④
C.[③]膀胱,能够暂时贮存尿液
D.血液中的所有葡萄糖、大部分水和部分无机盐在②处被重吸收
21.人体是一个开放的系统,正常生命的维持依赖于营养物质的摄入和代谢废物的排出,以下生理过程不属于排泄的是
A.尿素、水、无机盐通过泌尿系统排出B.二氧化碳等气体通过呼吸系统排出
C.少量尿素、无机盐和水通过皮肤排出D.食物残渣通过消化系统的肛门排出
22.一个人的尿液中出现了血细胞,最可能是肾脏的哪个部位发生了病变
A.肾小囊B.肾小管C.肾小球D.输尿管
23.晴天的中午,一个看完电影的人,走出电影院时,瞳孔的变化是
A.不变B.由大变小C.由小变大D.无法判断
24.人体神经系统的中枢部分是由哪两部分组成的
A.脑和脑神经B.脊髓和脊神经C.脑和脊髓D.脑神经和脊神经
25.跑步锻炼时呼吸会加深加快,调节人体呼吸的中枢位于
A.脑干B.大脑C.小脑D.脊髓
26.珍爱生命,文明出行,人人有责。下列与“行人看到红灯主动停下”的反射类型不同的是
A.听到铃声进课室B.看电视感动得热泪盈眶
C.吃苹果时流唾液D.盲人通过触摸识别文字
27下列关于内分泌系统说法正确的是
A.垂体、甲状腺、胰腺属于内分泌系统
B.激素的量很大,调节作用很小
C.睾丸分泌的雄性激素直接进入毛细血管
D.甲状腺激素能促使心跳变慢
28.下列关于人体神经调节与激素调节的说法,错误的是
A.激素调节受神经调节的影响
B.神经调节的结构基础是反射弧,激素的运输主要靠血液循环
C.人体的生命活动主要受到神经系统的调节
D.神经调节不受激素调节的影响
29.生态环境问题具有全球性,需要全人类的关注与合作。下列做法与导致结果不相符的是
A.工业生产中大量燃烧煤和石油——酸雨
B.大量砍伐森林树木——土地沙漠化
C.向水中排入大量重金属污染物——温室效应
D.外来物种入侵——破坏生态平衡
30.“生态文明建设功在当代、利在千秋。”我们要自觉保卫蓝天、碧水和净土。下列做法错误的是
A.为减少害虫危害,加大农药施用量
B.为减少环境污染,实行垃圾分类
C.为减少纸张浪费,倡导无纸化办公
D.为减少尾气排放,推广电动汽车
二、非选择题(每小题10分,共40分)
31.节能减排,绿色出行。恩平市生物学科教师联盟倡议广大市民骑自行车上班,引领骑行健身新风尚。人体是一个统一的整体,骑行时需要各个系统的协调配合,请据图分析作答。注:在[ ]内填写相应序号。
(1)快速骑行时,人体血液循环速度加快,从而满足运动时人体对氧气的需要,人体血液循环的动力器官是心脏,分析图一,心脏四个腔中壁最厚的是[ ]________,与它相连的血管是________。①和②之间有________,其作用是控制血液向一个方向流动。
(2)图二是骑行爱好者在骑行中,吸气时胸廓与膈肌的状态,此时肋间外肌和膈肌________(填“收缩”或“舒张”),膈的顶部下降,胸廓容积________,肺内气体压力小于外界气体压力。
(3)骑行过程中产生的代谢废物通过肾脏形成尿液排出体外,图三是人体肾单位结构示意图,肾单位是由图中的[ ]、[ ]和⑤组成。肾小囊中的液体叫做________,它与血液的成分相比,缺少血细胞和大分子的________。
32.糖尿病是当今世界上危害人体健康的常见病之一,常见的症状有多饮、多食、多尿以及消瘦等。糖尿病的主要危害在于它的并发症,会对人体多个系统造成损害。目前,糖尿病患者常采取注射胰岛素的方法治疗。口服胰岛素能治疗糖尿病吗?为探究这一问题,某科技小组设计了下表所示方案:
该科技小组根据上述有关内容,做了如下探究活动,请你结合自己所学知识,回答下列问题:
(1)对该实验作出假设:___________________________________________。
(2)请将该方案补充完整:第2步“?”处的正确处理方式是定时喂与乙组小鼠等量的全营养饲料,每次喂食前________与乙组小鼠等量的胰岛素。
(3)在第1步中将两组小鼠的胰岛破坏,目的是避免小鼠自身产生________,对实验产生干扰。
(4)假如按照上述方案进行实验,最终仅在甲组小鼠的尿液中检测到了葡萄糖,由此可以得出结论:口服胰岛素________(填“能”或“不能”)治疗糖尿病。
(5)将正常小鼠的胰管结扎,一段时间后检测尿液成分,发现小鼠________(填“有”或“没有”)出现尿糖,因为胰岛分泌的胰岛素直接进入________通过________运往全身各处。
(6)以下最能反映健康人饮入高浓度葡萄糖水后6小时内血糖浓度变化趋势的曲线是( )
A.B.
C.D.
33.阅读资料,回答下列问题。
酸雨、温室效应、生物多样性减少、土地荒漠化……世界环境问题已经严重地威胁到人类的生存。1972年6月5日《联合国人类环境会议》将每年的6月5日定为“世界环境日”。“世界环境日”的作用在于唤起全世界人民都来注意保护人类赖以生存的环境,自觉采取行动参与环境保护。
(1)在世界环境问题中,全球性大气污染问题不容忽视,其中引起温室效应的气体主要是________。
(2)大量燃烧煤炭石油,会导致酸雨危害,酸雨指的是pH________(填“少于”或“大于”)5.6的雨水,酸雨主要是人为地向大气中排放大量的二氧化硫等酸性物质造成的。
(3)森林碳汇是指植物吸收大气中的二氧化碳并将其固定在植被中,从而减少该气体在大气中的浓度。我们在日常生活中要倡导________的消费理念。
A.加大能耗,促进经济发展B.根据个人习惯和爱好
C.加快更好,不拘小节D.文明、节约、绿色、低碳
(4)减少温室气体,被称为拯救地球的“治本”之举。为了响应“低碳减排,绿色生活”的号召,你对同学们的倡议是:___________________。(写出一条即可)
(5)如果将来你成为企业家,你的企业会产生造成酸雨的大量酸性物质,你应该怎样做?________________。(写出一条即可)
34.同学们能正常学习和生活都是人体生命活动调节的结果。下面,我们通过“馒头在口腔中的变化”这节实验课的经历来感受一下吧!注:在[ ]内填写相应字母或数字。
(1)实验之前,老师提出实验要求,你需要对照屏幕中的实验用具清单,清点实验台上的物品。你不仅可以看清近处的实验用具,也能看清远处屏幕上的文字,这是因为图一眼球结构中的[ ]________等具有灵敏的调节功能。
(2)实验开始时,按照老师的要求操作实验。你能听清老师讲话,依赖于你的听觉。在听觉形成过程中,能够接受振动刺激产生神经冲动的结构是图二中的[6]________,然后它将神经冲动通过[ ]听觉神经传到听觉中枢,产生听觉。
(3)实验过程中,首先要用小刀将馒头切成大小相同的3块,如果不小心划伤了手,你来不及考虑就会迅速缩手并感到痛。根据图三,写出缩手反射过程中神经冲动传导的过程:________(用字母和箭头表示),痛觉是在图三中[ ]______大脑皮层______的躯体感觉中枢产生的。
(4)实验过程中,你将滴管中的碘液精确地滴入经保温后的试管中并摇均,此过程起平衡和协调作用的中枢神经结构主要是图三中的[g]________。
(5)实验结束了,针对“各支试管中的颜色变化为什么不同?”这个问题,小组内分析原因时,同学们因争论而面红耳赤、心跳加快,此时,体内肾上腺分泌的________明显增多。步骤
甲组小鼠(5只)
乙组小鼠(5只)
第1步
将生长状况完全相同的甲、乙两组小鼠的胰岛破坏
第2步
?
定时喂全营养饲料,每次喂食前注射适量的胰岛素
第3步
重复步骤2一段时间后,采集甲,乙两组小鼠的尿液检测其葡萄糖含量,分析得出结论
广东省江门市恩平市2020-2021学年七年级上学期期末考试生物试题: 这是一份广东省江门市恩平市2020-2021学年七年级上学期期末考试生物试题,共6页。试卷主要包含了选择题,非选择题等内容,欢迎下载使用。
广东省江门市恩平市2021-2022学年七年级下学期期末生物试题(word版含答案): 这是一份广东省江门市恩平市2021-2022学年七年级下学期期末生物试题(word版含答案),共9页。试卷主要包含了单选题,实验探究题,综合题等内容,欢迎下载使用。
广东省江门市恩平市2021-2022学年七年级下学期期末生物试题(word版含答案): 这是一份广东省江门市恩平市2021-2022学年七年级下学期期末生物试题(word版含答案),共9页。试卷主要包含了单选题,实验探究题,综合题等内容,欢迎下载使用。