


广东省江门市恩平市2021-2022学年七年级下学期期末生物试题(word版含答案)
展开广东省江门市恩平市2021-2022学年七年级下学期期末生物试题
学校:___________姓名:___________班级:___________考号:___________
一、单选题
1.下列有关现代类人猿与人类的叙述中,正确的是( )
A.运动方式相同 B.共同祖先
C.创造工具的能力相同 D.脑发育的程度相同
2.人类新生命孕育过程中,各种变化的正确顺序是()
①细胞分化
②胎儿分娩
③细胞分裂
④精卵结合
⑤形成胚胎
A.④①③⑤② B.④①⑤③② C.③①④⑤② D.④③①⑤②
3.男性和女性除了生殖器官方面的差异外,还有一些各自特有的表象,即第二性征。下列属于男性第二性征的是
A.声调变高 B.食欲增加 C.盆骨增大 D.喉结突出
4.以下关于青春期卫生保健的说法中错误的是( )
A.应参加体育锻炼和文艺活动 B.合理安排作息时间,有益于身体发育
C.女生要注意经期卫生保健 D.男生遇到生理、心理问题应该自己扛
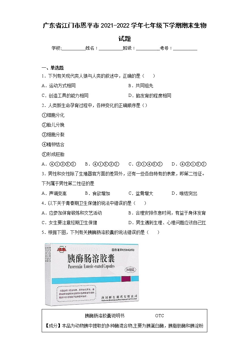
5.根据下图,下列有关胰酶肠溶胶囊的说法错误的是( )
胰酶肠溶胶囊说明书 OTC 【成分】本品为动物胰中提取的多种酶混合物,主要为胰蛋白酶,胰脂肪酶和胰淀粉酶。每粒胶囊含胰消化酶0.15g 【适应症】用于消化不良 【用法用量】口服。成人一次2-6粒, 一日3次,餐前半小时整粒吞服 【注意事项】应整粒吞服,不得打开或溶解后吞服 |
A.该药是从动物的胰腺提取,胰腺属于内分泌腺
B.胰酶肠溶胶囊发挥作用的场所在小肠
C.胶囊外壳的作用是保护里面的酶不在胃中渗出
D.胰酶肠溶胶囊中的酶能促进蛋白质、脂肪和淀粉的消化
6.某人因胃痛需要到医院看病,首选的就诊科室是( )
A.呼吸科 B.消化科 C.泌尿科 D.皮肤科
7.同学们正处于青春期,应该适当多吃富含蛋白质的食物,这是因为( )
A.蛋白质是人体生命活动最主要的供能物质
B.人体生长发育以及组织的更新都离不开蛋白质
C.蛋白质摄取不足易患佝偻病
D.蛋白质可以不经消化被直接吸收
8.如图表示人体在吸气和呼气时胸廓和肺的变化情况,则下列说法正确的是
A.图A表示吸气过程,此时肋间肌、膈肌收缩,使胸廓容积和肺扩张
B.图B表示呼气过程,此时肋间肌、膈肌收缩,使胸廓容积和肺收缩
C.图A表示的过程中,外界气压小于肺内气压,气体排出肺
D.图B表示的过程中,外界气压大于肺内气压,气体进入肺
9.以下关于呼吸道的功能,错误是( )
A.呼吸道有骨或软骨做支架,能保证呼吸道的畅通
B.鼻腔内表面的黏膜分布着丰富的毛细血管,能温暖吸入的空气
C.有了呼吸道对空气的处理,人体能完全避免空气中有害物质的危害
D.气管壁有腺细胞分泌黏液,能抵抗吸入的细菌和病毒
10.与人体吸入的气体相比,呼出的气体( )
A.不含氧气 B.全部都是二氧化碳
C.二氧化碳增多 D.氧气增多
11.下列生理活动不能同时进行的是( )
A.呼吸和心跳 B.呼吸和消化 C.呼吸和吞咽 D.消化和心跳
12.红细胞呈双凹圆盘状,而且没有细胞核,这些特征与哪种功能相适应( )
A.使血液凝固 B.运输氧气 C.运输养料 D.吞噬病菌
13.血友病是一种人类遗传病,血友病患者不小心碰伤便会血流不止,主要原因是血液中的某种细胞数量较少,这种细胞是( )
A.红细胞 B.白细胞 C.血浆 D.血小板
14.积极参加无偿献血是每一位健康公民应尽的义务.下列有关献血和输血的叙述中,错误的是( )
A.一个健康的成年人,一次献血200~300 ml是不会影响身体健康的
B.献血有利于提高自身造血器官的造血功能
C.输血时应先考虑万能血“O”型血
D.输血时应以输同型血为原则
15.图是心脏结构示意图。下列说法正确的是( )
A.①是肺静脉,内流静脉血
B.②是左心房,内流静脉血
C.⑤是主动脉,内流动脉血
D.④是右心室,内流动脉血
16.某同学不小心被利刃划伤了手臂,伤口处“出血量较小,流速缓慢,血液呈暗红色”,该同学被划伤的血管是( )
A.动脉血管 B.静脉血管 C.主动脉 D.肺静脉
17.如图是组织处的气体交换示意图,相关叙述正确的是
A.静脉中的血液会汇集到上、下腔静脉并流入左心房
B.经过此处的气体交换,血液由动脉血变为静脉血
C.①和②分别表示二氧化碳和氧气的扩散方向
D.在动脉内有动脉瓣,起到防止血液倒流的作用
18.血浆、原尿、尿液中都含有的物质是 ( )
①蛋白质 ②葡萄糖 ③水 ④无机盐 ⑤尿素
A.③④⑤ B.②③④ C.①③④ D.②③⑤
19.下列各项生理活动中,不属于排泄的是( )
A.排尿
B.排便
C.呼出二氧化碳
D.排汗
20.马拉松运动员在比赛时会大量出汗,为保持和补充体内水分,最好饮用( )
A.纯净水 B.生理盐水 C.浓茶水 D.鲜果汁
21.血液流经肾脏后,发生的主要变化是
A.营养物质增加 B.尿素减少 C.氧气增加 D.白细胞增加
22.“黑眼睛、黄皮肤”是我们“龙的传人”的典型特征。“黑眼睛”所指结构( )
A.角膜 B.虹膜 C.巩膜 D.视网膜
23.运动会比赛前,小景心跳加速、血压升高,此时她体内含量增多的激素主要是
A.胰岛素 B.肾上腺素 C.性激素 D.生长激素
24.人体神经系统的中枢部分包括
A.脑和脑神经 B.脑和脊髓 C.脑神经和脊神经 D.脊髓和脊神经
25.下列反射活动中,属于简单反射的是
A.听别人讲恐怖故事感到毛骨悚然 B.看到别人吃辣椒自己出汗
C.自己切洋葱被刺激的流眼泪 D.妈妈看电视剧看得泪流满面
26.图是反射弧示意图,下列说法正确的是( )
A.①是效应器,⑤是感受器
B.②是传入神经,④是传出神经
C.③一定是大脑皮层的高级神经中枢
D.若④受到意外伤害被切断,患者就既没有感觉也不能做出反应
27.学习生物学知识要善于将理论与实际结合起来,下列相关做法能达到目的的是( )
A.对于近视患者,配戴用凹透镜作镜片的眼镜来进行矫正
B.治疗糖尿病时,为了更方便,将注射胰岛素的方式改为口服
C.在身体和智力发育的黄金时期,应避免出现遗精或月经
D.细嚼慢咽是好习惯,能使食物中的淀粉在口腔中有效转化成葡萄糖
28.据报道,中国北方地区90年代至今发生过数十次特大沙尘暴。引起沙尘暴的主要原因是
A.人类对环境过度开发 B.北方寒流长期侵袭
C.外来物种的入侵 D.地壳运动过于频繁
29.下列选项中,有利生态环境保护的措施是( )
A.滥伐森林 B.大力发展公共交通
C.工业废水不经处理直接排放 D.垃圾没有按要求进行分类
30.恩平市正在创建“广东省文明城市”,以下做法符合文明城市要求的是( )
A.遵守交通规则,树文明形象 B.在校园内可以乱涂乱画,校园外不行
C.在鳌峰公园内树干上刻上“到此一游” D.将生活污水直接排入锦江河
二、实验探究题
31.近年来,我国一些地区多次降落酸雨,酸雨引起了人们的高度关注。酸雨对农作物的生长有影响吗?请你设计一个探究方案,探究模拟酸雨是否会影响油菜苗的生长。
实验材料:足够的清水,足够的食醋,2盆生长状况相同的油菜苗,2个洒水壶,PH试纸。
(1)提出的问题是:_______ 对油菜苗的生长有没有影响?
作出的假设是:_________。
(2)实验步骤
步骤1:用_______和______配制实验用的模拟酸雨,把PH控制在4左右。而真正的酸雨是指pH_______(“大于”或“小于”)5.6的雨水。
步骤2:将2盆油菜苗分别标号为A、B,每天定期、同时向A中喷洒______,向B中喷洒清水(洒水壶不混用),实验设计的变量是______,其中A组是_______组,B组是______组。
步骤3:在一段时间内,每天观察记录2盆油菜苗的生长状况。
(3)预测实验结果:若A盆比B盆生长状况差,则说明模拟酸雨会______(填“抑制、促进或没有影响”)油菜苗的生长。
三、综合题
32.我国每年进行的CBA篮球联赛,对运动员的智慧和体能都是很大的考验,请结合人体神经系统的组成及神经元结构示意图,分析回答下列问题:
(1)A是________,它与人体别的细胞不同在于有________。
(2)右图所示赛场上,运动员从看到篮筐到准确完成投篮的过程中,对投球角度、力度做出准确判断的结构是[ ]________,与维持身体平衡,协调运动有关的结构主要是[ ]____。
(3)休息时,教练会和队员一起总结优点和不足,沟通需要改进的攻防策略,这个过程离不开1的表层中与________有关的神经中枢。
(4)比赛中,某运动员因争抢篮板球只是扭伤了腰部,结果造成下肢运动障碍,大小便失禁的症状,你分析他应该是扭伤了腰部的[ ]________,并且该结构中的排尿、排便中枢失去了[___ ]的控制。
33.目前,“中小学生营养不良和营养过剩”、“食品安全”、“公共卫生与健康”等状况令人担忧。表现在:无机盐摄入量不足,贫血现象普遍存在;多糖分,高脂肪的饮食习惯使肥胖儿童逐年增多。请根据材料分析回答:
(1)无机盐摄入量不足导致贫血,是因为无机盐中的________是构成血红蛋白的主要成分。
(2)多糖分,高脂肪等食物使人肥胖,是因为这类食物中含有较多的________。
(3)营养不良会影响健康,如缺维生素A易患________症。
(4)在购买包装食品时,首先要注意食品的生产日期和________,其次要关注成分、厂名、地址、产品标准代号、生产许可证编号等。
(5)小丽平时很少运动,又酷爱甜食,由于身体发育的原因,体重增加很快,她怕被笑话,每天很少吃饭,只吃一些水果进行减肥,针对小丽这些不正确的做法,请你给她提出好的建议:________________________。
34.根据所学知识,回答下列问题:
(1)泌尿系统中形成尿液的器官是甲图的[ ]______。[1]是由许多肾单位组成的,每个肾单位由_______、_______和肾小管组成。
(2)一个健康人每天形成原尿约180升,而每天排出的尿液一般约为1.5升,主要是由于肾小管的______作用。
(3)当甲图的[___]膀胱内尿液积累达到一定量时,通过排尿反射,尿液就从膀胱经[ ]______排出体外。
(4)乙图中a、b两条曲线分别表示两人肾小管内葡萄糖浓度变化趋势,其中_______曲线表示此人可能患糖尿病,此病是由于______(填写某种“激素”)分泌不足引起的。
参考答案:
1.B
2.D
3.D
4.D
5.A
6.B
7.B
8.A
9.C
10.C
11.C
12.B
13.D
14.C
15.C
16.B
17.B
18.A
19.B
20.B
21.B
22.B
23.B
24.B
25.C
26.B
27.A
28.A
29.B
30.A
31.(1) 酸雨 酸雨对油菜苗的生长有(或没有)影响
(2) 食醋 清水 小于 模拟酸雨 模拟酸雨 实验 对照
(3)抑制
32. 神经元或神经细胞 突起 1大脑 2小脑 语言 4脊髓 1
33.(1)铁
(2)能量
(3)夜盲症
(4)保质期
(5)适量节食、加强运动等合理即可
34.(1) 1肾脏 肾小球##肾小囊 肾小囊##肾小球
(2)重新吸收##重吸收
(3) 3 4尿道
(4) b 胰岛素
广东省江门市恩平市2023-2024学年七年级下学期期末生物试题(原卷版+解析版): 这是一份广东省江门市恩平市2023-2024学年七年级下学期期末生物试题(原卷版+解析版),文件包含广东省江门市恩平市2023-2024学年七年级下学期期末生物试题原卷版docx、广东省江门市恩平市2023-2024学年七年级下学期期末生物试题解析版docx等2份试卷配套教学资源,其中试卷共31页, 欢迎下载使用。
广东省江门市恩平市2023-2024学年七年级下学期期末检测生物试卷: 这是一份广东省江门市恩平市2023-2024学年七年级下学期期末检测生物试卷,共8页。
广东省江门市恩平市2023-2024学年七年级下学期期末检测生物试卷: 这是一份广东省江门市恩平市2023-2024学年七年级下学期期末检测生物试卷,共12页。试卷主要包含了、非选择题等内容,欢迎下载使用。