苏教版二年级下册四 认识万以内的数评优课作业课件ppt
展开2.在比较万以内数的大小的过程中,进一步巩固对万以内数的组成、含义的理解。
1.自主归纳、总结比较万以内数大小的方法。
3.能够借助比较万以内数的大小来解决简单的实际问题。
会比较万以内数的大小。
位数相同,最高位上的数也相同的两个数的大小比较的方法。
通过与生活实际相联系的开放性教学,增强数学应用意识,提高解决实际问题的能力。
说一说哪棵树年龄大?
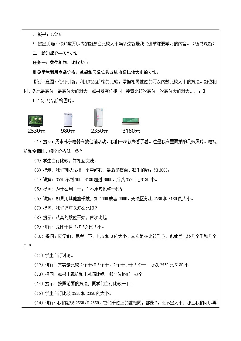
电视机和空调比,哪个价格低一些?
方法1:找一个中间数
千位上2比3 小, 2530比3180小。
方法2:从高的数位开始,依次比起
电视机和电冰箱比,哪个价格低一些?
千位上的数相同,再依次比较百位、十位、个位上的数,直到比出大小。
百位上5比3大, 2530比2350大。
洗衣机和冰箱比,哪个价格低一些?
数位不同时,数位多的数比数位少的数大。
一位数<两位数<三位数<四位数
数位不同:数位多的数比数位少的数大。
怎样比较两个数的大小?
先从最高位比起,最高位如果相同就比次高位,次高位如果相同,就比第三位……一直到比较出大小为止。
看这两个数各接近哪个整千或整百数,通过比较整千或整百数的大小,从而比较出原数的大小。
1. 写一写,比一比。
2. 在 里填“>”或“<”。
3. 哪个飞行得快?
每秒能飞行3100米。
每秒能飞行9000米。
4. 小红的书可能有多少页?
我这本书有303页。
我的书比你的少很多页。
5. 从0~9这10张卡片中,每人翻4张,比一比谁组成的四位数大。
1.数位不同时,数位多的数比数位少的数大。一位数<两位数<三位数<四位数
2.如果两个数的位数同样多,先从最高位比起,最高位如果相同就比次高位,次高位如果相同,就比第三位……一直到比较出大小为止。也可以看这两个数各接近哪个整千或整百数,通过比较整千或整百数的大小,从而比较出原数的大小。
1. 了解万以内数的大小,并掌握比较数的大小的方法;2. 完成《分层作业》。
小学数学二 时、分、秒一等奖作业ppt课件: 这是一份小学数学<a href="/sx/tb_c96841_t3/?tag_id=26" target="_blank">二 时、分、秒一等奖作业ppt课件</a>,文件包含苏教版数学二年级下册23《认识秒》课件pptx、苏教版数学二年级下册23《认识秒》教学设计docx、苏教版数学二年级下册23《认识秒》分层作业docx、苏教版数学二年级下册23《认识秒》学习任务单docx、视频mp4等5份课件配套教学资源,其中PPT共23页, 欢迎下载使用。
苏教版二年级下册二 时、分、秒优秀作业ppt课件: 这是一份苏教版二年级下册<a href="/sx/tb_c96841_t3/?tag_id=26" target="_blank">二 时、分、秒优秀作业ppt课件</a>,文件包含苏教版数学二年级下册22《认识几时几分》课件pptx、苏教版数学二年级下册22《认识几时几分》教学设计docx、苏教版数学二年级下册22《认识几时几分》分层作业docx、苏教版数学二年级下册22《认识几时几分》学习任务单docx等4份课件配套教学资源,其中PPT共21页, 欢迎下载使用。
苏教版二年级下册二 时、分、秒试讲课作业课件ppt: 这是一份苏教版二年级下册<a href="/sx/tb_c96841_t3/?tag_id=26" target="_blank">二 时、分、秒试讲课作业课件ppt</a>,文件包含苏教版数学二年级下册21《认识时分》课件pptx、苏教版数学二年级下册21《认识时分》教学设计docx、苏教版数学二年级下册21《认识时分》分层作业docx、苏教版数学二年级下册21《认识时分》学习任务单docx等4份课件配套教学资源,其中PPT共22页, 欢迎下载使用。

