










所属成套资源:2025年高考化学一轮复习方案课件(含练习)
第四单元 高考题型专项突破 突破化学工艺流程题-2025年高考化学一轮复习方案课件
展开
这是一份第四单元 高考题型专项突破 突破化学工艺流程题-2025年高考化学一轮复习方案课件,文件包含高考题型专项突破pptx、高考题型专项突破doc等2份课件配套教学资源,其中PPT共60页, 欢迎下载使用。
高考题型专项突破 突破化学工艺流程题
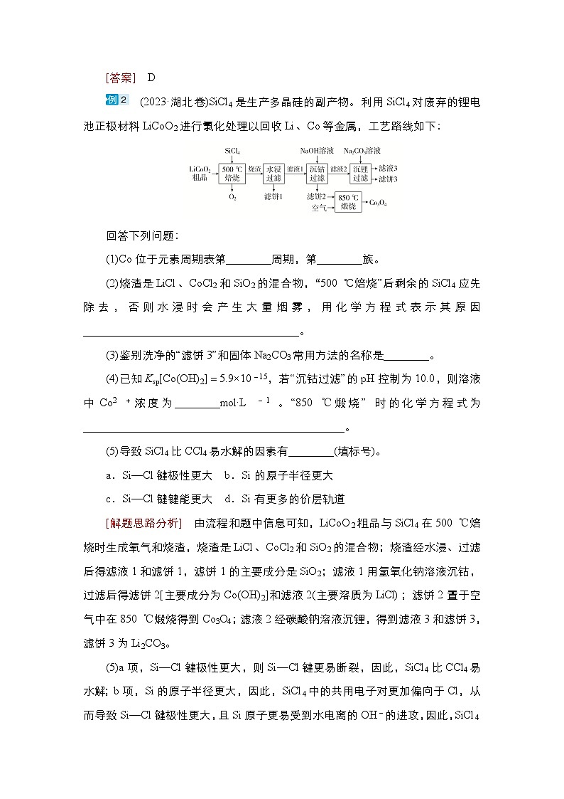
(2)烧渣是LiCl、CCl2和SiO2的混合物,“500 ℃焙烧”后剩余的SiCl4应先除去,否则水浸时会产生大量烟雾,用化学方程式表示其原因______________________________________。(3)鉴别洗净的“滤饼3”和固体Na2CO3常用方法的名称是________。(4)已知Ksp[C(OH)2]=5.9×10-15,若“沉钴过滤”的pH控制为10.0,则溶液中C2+浓度为__________ml·L-1。“850 ℃煅烧”时的化学方程式为______________________________________________。(5)导致SiCl4比CCl4易水解的因素有________(填标号)。a.Si—Cl键极性更大 b.Si的原子半径更大c.Si—Cl键键能更大 d.Si有更多的价层轨道
SiCl4+3H2O===H2SiO3+4HCl
[解题思路分析] 由流程和题中信息可知,LiCO2粗品与SiCl4在500 ℃焙烧时生成氧气和烧渣,烧渣是LiCl、CCl2和SiO2的混合物;烧渣经水浸、过滤后得滤液1和滤饼1,滤饼1的主要成分是SiO2;滤液1用氢氧化钠溶液沉钴,过滤后得滤饼2[主要成分为C(OH)2]和滤液2(主要溶质为LiCl);滤饼2置于空气中在850 ℃煅烧得到C3O4;滤液2经碳酸钠溶液沉锂,得到滤液3和滤饼3,滤饼3为Li2CO3。(5)a项,Si—Cl键极性更大,则Si—Cl键更易断裂,因此,SiCl4比CCl4易水解;b项,Si的原子半径更大,因此,SiCl4中的共用电子对更加偏向于Cl,从而导致Si—Cl键极性更大,且Si原子更易受到水电离的OH-的进攻,因此,SiCl4比CCl4易水解;d项,Si有更多的价层轨道,更易与水电离的OH-形成化学键,从而导致SiCl4比CCl4易水解。
一、试题特点1.以与化工生产和日常生活密切相关的物质制备、分离和提纯为中心,以流程图、装置图为信息背景,以物质的性质、转化、分离等为考点,将化学用语、元素化合物知识、化学反应原理、实验(仪器、操作等)、化学计算等内容有机融合。2.题目的陌生度很高,通常出现较多的新名词、新物质、新方法、新设备等。问题的设置一般包括化学实验仪器、实验基本操作方法、陌生化学方程式或离子方程式的书写、化学计算、绿色化学思想等。
二、工业生产流程的主线和核心1.中学化学中涉及的工业生产:工业制粗硅、制漂白粉、工业制硫酸、合成氨工业、工业制硝酸、氯碱工业、工业制玻璃、工业制纯碱。2.化工生产流程图模版
三、工业流程题中常用的关键词1.灼烧(煅烧、焙烧):原料的预处理,不易转化的物质转化为容易提取的物质,如海带中提取碘。2.酸:溶解,去氧化物(膜),调节pH促进水解(或生成沉淀)。3.碱:去油污,去铝片氧化膜,溶解铝、二氧化硅,调节pH促进水解(或生成沉淀)。4.盐:用于吸收气体,如碳酸钠、亚硫酸钠溶液吸收CO2、SO2,FeCl2溶液用于吸收Cl2,亚硫酸氢铵溶液用于吸收NH3等等。
5.氧化剂:氧化某物质,转化为易于被除去的离子(或沉淀)。6.还原剂:还原某物质,转化为某种产品等。7.控制pH:通过加入氧化物等方法调节pH,促进某离子水解,使其沉淀,利于过滤分离。8.加热(煮沸、蒸馏、分馏等):促进水解,聚沉后利于分离物质,等等。
一、掌握解题流程1.审题干——明确原料成分和目的要求
2.审流程——明确各步转化原理和目的(1)看箭头:进入的是原料(即反应物);出去的是生成物(包括主产物和副产物)。(2)看三线:主线主产品、分支副产品、回头为循环。(3)找信息:明确反应条件控制和分离提纯方法。(4)关注所加物质的可能作用:参与反应、提供反应氛围、满足定量要求。3.审问题——明确答什么(1)不要答非所问:要看清题目要求,按要求答题。(2)规范答题:回答问题要准确全面,注意语言表达的规范性,特别是化学用语的书写与表示要准确、规范。
二、掌握确定工艺流程中重要物质的方法1.循环物质的确定
3.滤渣、滤液成分的确定要考虑样品中原料和杂质的成分在每一步中与每一种试剂反应的情况:(1)反应过程中哪些物质(离子)消失了。(2)所加试剂是否过量或离子间发生化学反应又产生了哪些新离子,这些离子间是否会发生反应。三、记忆答题术语,规范作答1.增大原料浸出率(离子在溶液中含量的多少)的措施:搅拌、升高温度、延长浸出时间、增大气体的流速(浓度、压强),增大气液或固液接触面积。
2.加热的目的:加快反应速率或促使平衡向某个方向移动。3.温度不高于x ℃的原因:适当加快反应速率,但温度过高会造成物质挥发(如浓硝酸)、分解(如H2O2)、氧化(如Na2SO3)或促进物质水解(如AlCl3)等,影响产品的生成。4.从滤液中提取一般晶体(溶解度随温度升高而增大的晶体)的方法:蒸发浓缩(至有晶膜出现)、冷却结晶、过滤、洗涤(冰水洗、乙醇洗)、干燥。5.从滤液中提取溶解度受温度影响较小或随温度升高而减小的晶体的方法:蒸发浓缩、趁热过滤(如果温度下降,杂质也会以晶体的形式析出)、洗涤、干燥。
6.减压蒸馏(减压蒸发)的原因:减小压强,使液体沸点降低,防止物质受热分解、挥发(如H2O2、浓硝酸、NH4HCO3)。7.冰水洗涤的目的:洗去晶体表面的杂质离子并减少被洗涤物质在洗涤过程中的溶解损耗。8.乙醇洗涤的目的:除去杂质离子并降低被洗涤物质的溶解度,减少其在洗涤过程中的溶解损耗,易得到较干燥的产物。9.蒸发时的气体环境:抑制某离子的水解,如加热蒸发AlCl3溶液时为获得AlCl3需在HCl气流中进行。10.事先煮沸溶液的原因:除去溶解在溶液中的气体(如氧气),防止物质被氧化。
1.(2022·山东高考)高压氢还原法可直接从溶液中提取金属粉。以硫化铜精矿(含Zn、Fe元素的杂质)为主要原料制备Cu粉的工艺流程如下,可能用到的数据见下表。
下列说法错误的是( )A.固体X主要成分是Fe(OH)3和S;金属M为ZnB.浸取时,增大O2压强可促进金属离子浸出C.中和调pH的范围为3.2~4.2D.还原时,增大溶液酸度有利于Cu的生成
解析 CuS精矿(含有Zn、Fe元素的杂质)在高压O2作用下,用硫酸溶液浸取,CuS反应产生CuSO4、S、H2O,Fe2+被氧化为Fe3+,然后加入NH3调节溶液pH,使Fe3+形成Fe(OH)3沉淀,而Cu2+、Zn2+仍以离子形式存在于溶液中,过滤得到的滤渣中含有S、Fe(OH)3;滤液中含有Cu2+、Zn2+,然后向滤液中通入高压H2,根据元素活动性:Zn>H>Cu,Cu2+被还原为Cu单质,通过过滤分离出来;而Zn2+仍然以离子形式存在于溶液中,再经一系列处理可得到Zn单质。经过上述分析可知,固体X主要成分是S、Fe(OH)3,金属M为Zn,A正确;
2.(2022·河北高考)LiBr溶液可作为替代氟利昂的绿色制冷剂。合成LiBr工艺流程如下:下列说法错误的是( )A.还原工序逸出的Br2用NaOH溶液吸收,吸收液直接返回还原工序B.除杂工序中产生的滤渣可用煤油进行组分分离C.中和工序中的化学反应为Li2CO3+2HBr===CO2↑+2LiBr+H2OD.参与反应的n(Br2)∶n(BaS)∶n(H2SO4)为1∶1∶1
解析 还原工序发生的反应为Br2+BaS===BaBr2+S↓,逸出的Br2用NaOH吸收后不能直接返回还原工序,否则会引入Na+,在后续工序中不容易被除去,导致产品不纯,A错误;加入H2SO4后,会生成BaSO4沉淀,还原工序中还有S单质生成,则滤渣为S和BaSO4,单质S易溶于有机溶剂煤油,而BaSO4不溶于煤油,可用煤油进行组分分离,B正确;经过除杂工序后,滤液中主要溶质为HBr,Li2CO3与HBr反应生成LiBr、CO2和H2O,C正确;还原工序中发生反应:Br2+BaS===BaBr2+S↓,除杂工序中发生反应:BaBr2+H2SO4===BaSO4↓+2HBr,所以参与反应的n(Br2)∶n(BaS)∶n(H2SO4)=1∶1∶1,D正确。
3.(2023·全国甲卷)BaTiO3是一种压电材料。以BaSO4为原料,采用下列路线可制备粉状BaTiO3。回答下列问题:(1)“焙烧”步骤中碳粉的主要作用是______________________。(2)“焙烧”后固体产物有BaCl2、易溶于水的BaS和微溶于水的CaS。“浸取”时主要反应的离子方程式为__________________。
作还原剂,将BaSO4还原
Ca2++S2-===CaS↓
(3)“酸化”步骤应选用的酸是________(填标号)。a.稀硫酸 b.浓硫酸c.盐酸 d.磷酸(4)如果焙烧后的产物直接用酸浸取,是否可行?________,其原因是_________________________________________________________________________________________________。(5)“沉淀”步骤中生成BaTiO(C2O4)2的化学方程式为____________________________________________________________。(6)“热分解”生成粉状钛酸钡,产生的nCO2∶nCO=________。
CaS也会与盐酸反应生成可溶于水的CaCl2,导致BaCl2溶液中混有CaCl2杂质无法除去、最终所得产品的纯度降低
BaCl2+TiCl4+H2O+2(NH4)2C2O4===BaTiO(C2O4)2↓+4NH4Cl+2HCl
4.(2022·辽宁高考)某工厂采用辉铋矿(主要成分为Bi2S3,含有FeS2、SiO2杂质)与软锰矿(主要成分为MnO2)联合焙烧法制备BiOCl和MnSO4,工艺流程如下:
已知:①焙烧时过量的MnO2分解为Mn2O3,FeS2转变为Fe2O3;②金属活动性:Fe>(H)>Bi>Cu;③相关金属离子形成氢氧化物的pH范围如下:
回答下列问题:(1)为提高焙烧效率,可采取的措施为____。a.进一步粉碎矿石b.鼓入适当过量的空气c.降低焙烧温度(2)Bi2S3在空气中单独焙烧生成Bi2O3,反应的化学方程式为_____________________________________________________。
(3)“酸浸”中过量浓盐酸的作用为:①充分浸出Bi3+和Mn2+;②______________________________。(4)滤渣的主要成分为________(填化学式)。(5)生成气体A的离子方程式为_______________________________________________________。(6)加入金属Bi的目的是____________________________________。
Mn2O3+6H++2Cl-===2Mn2++Cl2↑+3H2O
将Fe3+转化为Fe2+
解析 联合焙烧:由已知信息①和第(2)问题干可知,发生转化:Bi2S3→Bi2O3+SO2、FeS2→Fe2O3+SO2、MnO2→Mn2O3+MnSO4,故联合焙烧后得到Bi2O3、Fe2O3、Mn2O3、MnSO4和SiO2;水浸:MnSO4进入滤液,滤渣为Bi2O3、Fe2O3、Mn2O3和SiO2;酸浸:加入过量浓盐酸后,Bi2O3和Fe2O3发生转化:Bi2O3→Bi3+、Fe2O3→Fe3+,因Mn2O3有氧化性,会与浓盐酸发生氧化还原反应:Mn2O3+6H++2Cl-===2Mn2++Cl2↑+3H2O,气体A为Cl2,滤渣主要为不溶于浓盐酸的SiO2,滤液中金属离子为Bi3+、Fe3+、Mn2+。(6)由已知信息②知,Fe的金属活动性强于Bi,且调pH=2.6时Mn2+和Fe2+进入滤液,可知加入金属Bi的目的是将Fe3+还原为Fe2+。
专项作业[建议用时:40分钟]
一、选择题(每小题只有1个选项符合题意)1.(2023·河南省重点高中高三联考)以粉煤灰(主要成分为Al2O3,还含有少量Fe2O3杂质)为原料制备AlCl3·6H2O的工艺流程如下,下列说法错误的是( )A.“酸浸”时,适当增大盐酸浓度可提高金属离子的浸出速率B.应选择蒸馏水对得到的AlCl3·6H2O粗品进行洗涤C.“母液”经一系列操作后可重新获得FeCl2·4H2OD.与在HCl气流中蒸发结晶相比,盐析结晶对设备的要求较低
解析 向粉煤灰中加入盐酸酸浸,氧化铝、氧化铁转化为氯化铝、氯化铁;加入铁屑,氯化铁转化为氯化亚铁,过滤得到含有氯化铝、氯化亚铁的滤液;滤液经蒸发浓缩后,加入四水氯化亚铁晶体经盐析结晶、过滤、洗涤得到六水氯化铝晶体。六水氯化铝晶体易溶于水,用蒸馏水洗涤会使晶体溶解造成产率降低,应选择浓盐酸或乙醇洗涤,故B错误。
2.用含铁废铜制备胆矾晶体的流程如下图所示:下列说法错误的是( )A.“溶解”时延长浸泡时间,可以提高铜的浸出速率B.流程中Cu2(OH)2CO3可用CuO代替C.常温下,流程中pH=3时,c(Cu2+)·c2(OH-)0
(1)溶浸Pb、PbO、PbO2、PbSO4均转化为[PbCl4]2-。①上述流程中能提高含铅废料中铅的浸出率的措施有________________________________。②Pb转化为PbCl2的反应有Pb+2HCl===PbCl2+H2↑、____________________________________。(2)结晶①所得PbCl2中含有少量Pb(OH)Cl,原因是________________________________________(用方程式表示)。
粉碎、加热、加入NaCl增大c(Cl-)
Pb+PbO2+4HCl===2PbCl2+2H2O
②向母液中补加一定量盐酸,可继续浸取含铅废料。重复操作的结果如下:循环3次后,PbCl2纯度急剧降低,此时向母液中加入____________(填试剂),过滤,滤液可再次参与循环。
CaCl2(或BaCl2)
(3)脱氯PbO在某浓度NaOH溶液中的溶解度曲线如下图所示。结合溶解度曲线,简述脱氯的操作:__________________________________________________________________________________。
向PbCl2中加入一定量NaOH溶液,加热至固体完全溶解后,冷却结晶,过滤得到PbO固体
(4)测定废料中铅的含量将a g含铅废料与足量盐酸、NaCl溶液充分反应,得到100 mL溶液。取10 mL溶液加水稀释,再加几滴二甲酚橙作指示剂,用0.01 ml·L-1的乙二胺四乙酸二钠盐(用Na2H2Y表示)进行滴定,滴定终点时消耗Na2H2Y溶液V mL。计算废料中铅的质量分数为________。资料:滴定原理为H2Y2-+[PbCl4]2-===[PbY]2-+2H++4Cl-。
6.(2022·广东高考)稀土(RE)包括镧、钇等元素,是高科技发展的关键支撑。我国南方特有的稀土矿可用离子交换法处理,一种从该类矿(含铁、铝等元素)中提取稀土的工艺如下:
已知:月桂酸(C11H23COOH)熔点为44 ℃;月桂酸和(C11H23COO)3RE均难溶于水。该工艺条件下,稀土离子保持+3价不变;(C11H23COO)2Mg的Ksp=1.8×10-8,Al(OH)3开始溶解时的pH为8.8;有关金属离子沉淀的相关pH见下表。
(1)“氧化调pH”中,化合价有变化的金属离子是________。(2)“过滤1”前,用NaOH溶液调pH至_____________的范围内,该过程中Al3+发生反应的离子方程式为______________________________。(3)“过滤2”后,滤饼中检测不到Mg元素,滤液2中Mg2+浓度为2.7 g·L-1。为尽可能多地提取RE3+,可提高月桂酸钠的加入量,但应确保“过滤2”前的溶液中c(C11H23COO-)低于____________ ml·L-1(保留两位有效数字)。
Al3++3H2O===Al(OH)3↓+3H+
(4)①“加热搅拌”有利于加快RE3+溶出、提高产率,其原因是____________________________________。②“操作X”的过程为:先________,再固液分离。(5)该工艺中,可再生循环利用的物质有______(写化学式)。(6)稀土元素钇(Y)可用于制备高活性的合金类催化剂Pt3Y。①还原YCl3和PtCl4熔融盐制备Pt3Y时,生成1 ml Pt3Y转移________ ml电子。②Pt3Y/C用作氢氧燃料电池电极材料时,能在碱性溶液中高效催化O2的还原,发生的电极反应为_______________________________。
加热搅拌可加快反应速率
O2+4e-+2H2O===4OH-
(1)“联合焙烧”时,Bi2S3和MnO2在空气中反应生成Bi2O3和MnSO4。该反应的化学方程式为___________________________________________。(2)“酸浸”时需及时补充浓盐酸调节浸取液的pH。①一般控制浸取液pH小于1.4,其目的是_________________________________________________________________________________________。②为提高酸浸时金属元素的浸出率,除适当增加浓盐酸用量、适当升高酸浸温度外,还可采取的措施有__________________________。
②萃取后分液所得水相中的主要阳离子为________________ (填化学式)。(4)“沉淀反萃取”时生成草酸铋[Bi2(C2O4)3·7H2O]晶体。为得到含Cl-较少的草酸铋晶体,“萃取”后有机相与草酸溶液的混合方式为____________________________________。
Fe3+、H+、Na+
边搅拌边将有机相溶液滴加到草酸溶液中
(5)在空气中加热分解草酸铋晶体,测得升温加热过程中剩余固体的质量与起始Bi2(C2O4)3·7H2O的质量的比值随温度变化的关系如图所示。400 ℃时制得超细氧化铋,其化学式为____________。(M[Bi2(C2O4)3·7H2O]=808 g·ml-1)
相关课件
这是一份第一单元 高考题型专项突破 化学与传统文化&化学与STSE-2025年高考化学一轮复习方案课件,文件包含高考题型专项突破ppt、高考题型专项突破doc等2份课件配套教学资源,其中PPT共50页, 欢迎下载使用。
这是一份第十单元 高考题型专项突破 晶体的有关计算-2025年高考化学一轮复习方案课件,文件包含高考题型专项突破晶体的有关计算ppt、高考题型专项突破晶体的有关计算doc等2份课件配套教学资源,其中PPT共60页, 欢迎下载使用。
这是一份第十一单元 高考题型专项突破 有机综合推断-2025年高考化学一轮复习方案课件,文件包含高考题型专项突破ppt、高考题型专项突破doc等2份课件配套教学资源,其中PPT共60页, 欢迎下载使用。
