数学三年级下册一 两位数乘两位数精品课件ppt
展开在具体情境中合理地运用口算、笔算和估算,体会解决问题策略的多样性。
经历探索乘数末尾有0的乘法的简便算法的过程,理解和掌握计算方法,并能正确计算。
培养主动探索、合作交流的良好习惯,树立学习数学的信心。
掌握乘数末尾有0的乘法的竖式计算方法。
判断积末尾的0的个数。
学习中渗透“转化”这一重要的数学思想,并运用有关运算解决实际问题,体会数学知识与现实生活的密切联系。
两位数乘两位数(进位)的笔算方法:先乘个位,再乘十位,满几十就向前一位进几,最后把两部分的积加起来。
32×30= ( )
探究乘数末尾有0的乘法计算方法
32≈3030×30=900(元)答:买30个这样的足球大约要用900元。
32×3=96(元)32×30=960(元)答:买30个这样的足球要用960元。
答:买30个这样的足球要用 元。
乘法末尾有0的乘法简便运算
先把0前面的数相乘,再看乘数的末尾有几个0,就在乘得的积末尾添上几个0。
3. 下面的计算对吗?把不对的改正。
42×4×5=42×20=
32×15×2=32×30=
12×5×8=12×40=
每桶18千克,挤了30桶。
一共挤了多少千克牛奶?
18×30=540(千克)
答:一共挤了540千克牛奶。
每箱苹果15千克,共有20箱。
15×20=300(千克)
答:一共有300千克苹果。
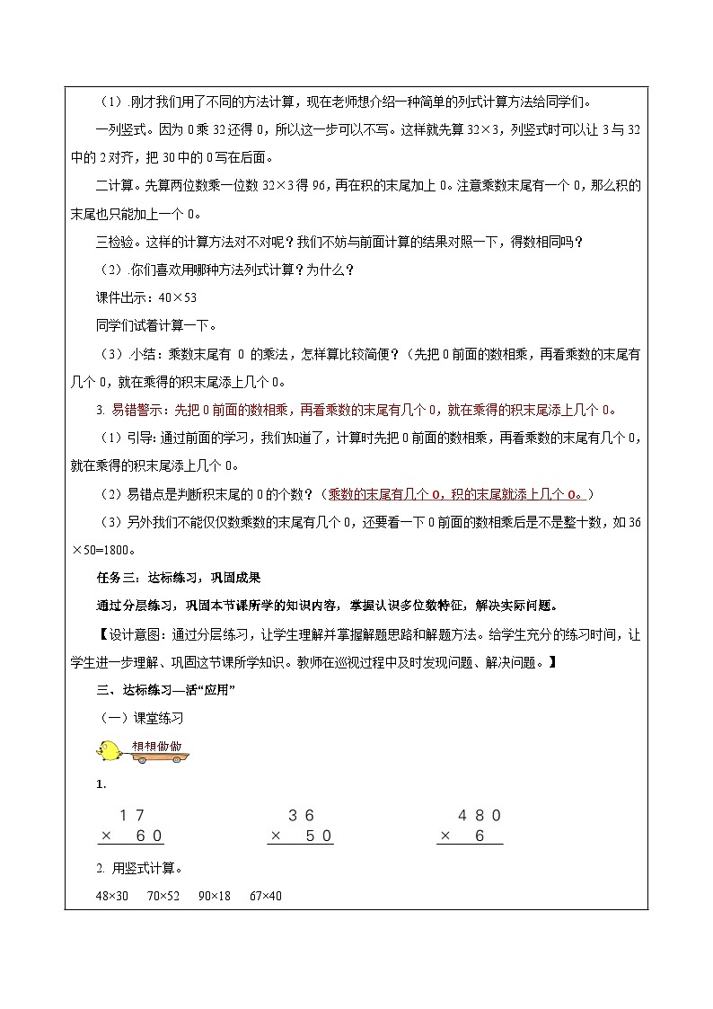
乘数末尾有0的乘法的计算方法:写竖式时要把0前面的数对齐,先用0前面的数去乘,再看乘数的末尾有几个0,就在积的末尾添上几个0。
1. 理解并记忆乘数末尾有0的乘法的计算方法,并会应用;2. 完成《分层作业》
苏教版四年级下册三 三位数乘两位数优质作业ppt课件: 这是一份苏教版四年级下册<a href="/sx/tb_c102984_t3/?tag_id=26" target="_blank">三 三位数乘两位数优质作业ppt课件</a>,文件包含苏教版数学四年级下册34《乘数末尾有0的乘法》课件pptx、苏教版数学四年级下册34《乘数末尾有0的乘法》教学设计docx、苏教版数学四年级下册34《乘数末尾有0的乘法》分层作业docx、苏教版数学四年级下册34《乘数末尾有0的乘法》学习任务单docx、视频mp4等5份课件配套教学资源,其中PPT共0页, 欢迎下载使用。
小学苏教版一 两位数乘两位数优秀教学ppt课件: 这是一份小学苏教版<a href="/sx/tb_c102974_t3/?tag_id=26" target="_blank">一 两位数乘两位数优秀教学ppt课件</a>,共33页。PPT课件主要包含了学习目标,知识链接,探究新知,课堂演练,总结评价,今天我学会了,课后作业,KEHOUZUOYE等内容,欢迎下载使用。
数学三年级下册一 两位数乘两位数教学ppt课件: 这是一份数学三年级下册一 两位数乘两位数教学ppt课件,共26页。PPT课件主要包含了学习目标,回顾复习,你能快速口算吗,×40,×10,×60,×50,口算时一定要细心,探索新知,教材P9例5等内容,欢迎下载使用。

