江苏省连云港市2023-2024学年高二下学期6月期末生物试题(原卷版+解析版)
展开
这是一份江苏省连云港市2023-2024学年高二下学期6月期末生物试题(原卷版+解析版),文件包含江苏省连云港市2023-2024学年高二下学期6月期末生物试题原卷版docx、江苏省连云港市2023-2024学年高二下学期6月期末生物试题解析版docx等2份试卷配套教学资源,其中试卷共33页, 欢迎下载使用。
1.本试卷共8页,满分为100分,考试时间为75分钟。考试结束后,请将答题卡交回。
2.答题前,请务必将自己的姓名、准考证号等填涂在答题卡的规定位置。
3.请认真核对答题卡表头规定填写或填涂的项目是否准确,并检查所粘贴的条形码与本人是否相符。
4.作答选择题,必须用2B铅笔将答题卡上对应选项的方框涂满、涂黑;作答非选择题,必须用0.5毫米黑色墨水的签字笔在答题卡上指定位置作答,在其他位置作答一律无效。
5.如需作图,必须用2B铅笔绘、写清楚,线条、符号等须加黑加粗。
一、单项选择题:共14题,每题2分,共计28分。每小题只有一个选项最符合题意。
1. 下列关于稳态调节的叙述正确的是( )
A. 内环境是人体进行正常生命活动和细胞代谢的主要场所
B. 体液中CO2浓度适度升高使脑干呼吸中枢兴奋,从而调节呼吸运动
C. 下丘脑能感受细胞外液渗透压变化,所以细胞内液不参与细胞外液渗透压的调节
D. 机体中衰老或突变的细胞被及时识别和清除体现了免疫系统免疫监控的功能
【答案】B
【解析】
【分析】免疫系统的功能:(1)免疫防御--保护机体不受损害,帮助机体消灭外来的细菌、病毒以及避免发生疾病。(2)免疫自稳--不断清除衰老死亡的细胞,保持体内的净化更新。(3)免疫监视--及时识别和清除染色体畸变或基因突变的细胞,防止肿瘤的发生。
【详解】A、细胞代谢的主要场所是细胞质,A错误;
B、CO2可使呼吸中枢产生兴奋,体液中CO2浓度适度升高使脑干呼吸中枢兴奋,从而调节呼吸运动,B正确;
C、细胞内液也参与细胞外液渗透压的调节,C错误;
D、及时清除体内衰老、死亡的细胞属于免疫系统的免疫自稳功能,识别清除体内突变细胞属于免疫系统的免疫监视功能,D错误。
故选B。
2. 4月27日“天马杯”马拉松在海州区开跑。下列关于运动员运动过程中生理状况的叙述错误的是( )
A. 大量出汗导致渗透压升高,下丘脑分泌的抗利尿激素增加,尿量减少
B. 无氧呼吸产生乳酸,导致血浆pH明显下降
C. 长跑中产热量和散热量都较平时升高,但体温相对稳定
D. 出汗导致血钠含量降低时,醛固酮分泌量增多以促进肾小管和集合管对钠的重吸收
【答案】B
【解析】
【分析】1、机体维持体温相对恒定的神经中枢在下丘脑,感觉中枢则在大脑皮层,当机体产热大量增加时,通过神经调节,引起皮肤的毛细血管扩张,同时汗腺分泌增强,导致散热加快以维持体温的相对恒定。
2、机体大量出汗导致失水较多,刺激下丘脑渗透压感受器,引起下丘脑合成、垂体释放抗利尿激素,继而促进水的重吸收,以维持体内的水盐平衡。
【详解】A、机体大量出汗导致失水较多,细胞外液渗透压升高,引起下丘脑分泌、垂体释放的抗利尿激素增加,促进肾小管、集合管重吸收水分,尿量减少,A正确;
B、无氧呼吸产生乳酸,但由于血浆中存在缓冲物质,故不会导致pH明显下降,B错误;
C、长跑中代谢增加,产热量和散热量都较平时升高,但产热量与散热量平衡,体温相对稳定,C正确;
D、醛固酮的作用是促进肾小管和集合管对Na+的主动重吸收,同时促进钾的分泌,从而维持水盐平衡,出汗导致血钠含量降低时,醛固酮分泌量增多以促进肾小管和集合管对钠的重吸收,D正确。
故选B。
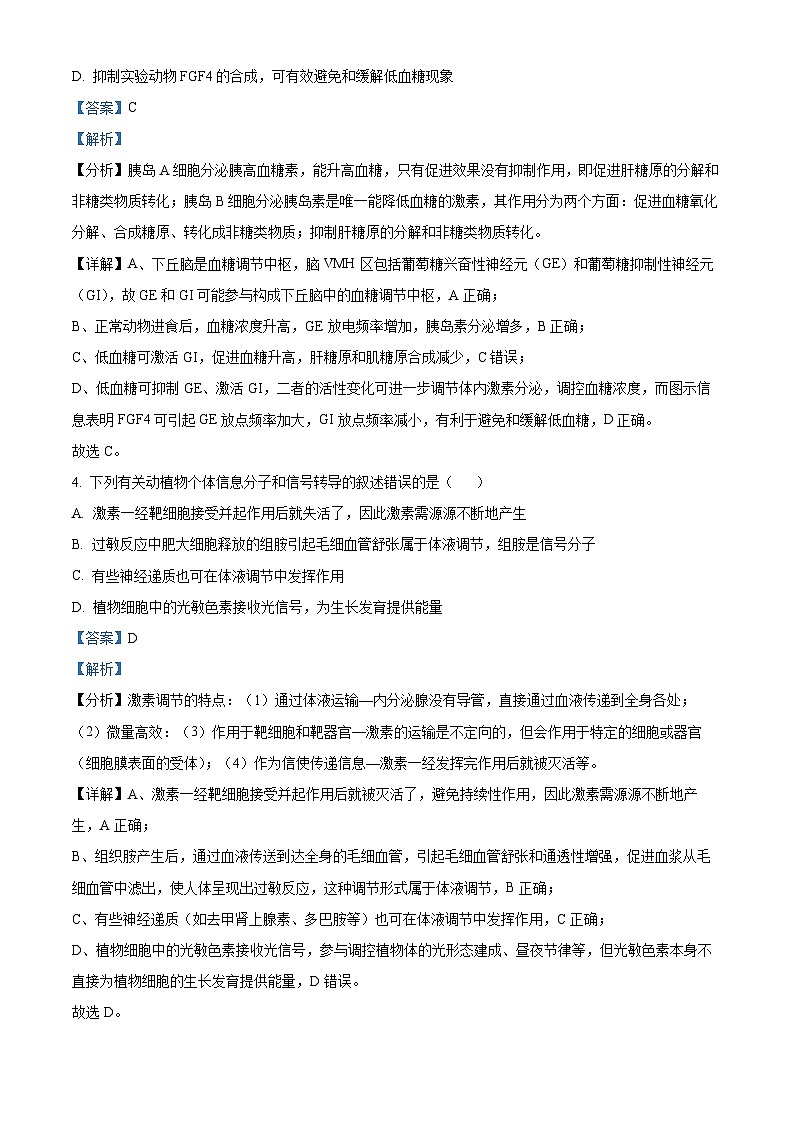
3. 脑VMH区的部分神经元对葡萄糖敏感,包括葡萄糖兴奋性神经元(GE)和葡萄糖抑制性神经元(GI)。低血糖可抑制GE、激活GI,二者的活性变化可进一步调节体内激素分泌,并改变动物行为,以防止血糖过低。FGF4是动物体内的一种信号分子,它可引起GE和GI发生放电频率的变化,如图所示。下列相关叙述错误的是( )
A. GE和GI可能参与构成下丘脑中的血糖调节中枢
B. 正常动物进食后,GE放电频率增加,胰岛素分泌增多
C. GI被激活后,肝糖原和肌糖原合成增多
D. 抑制实验动物FGF4的合成,可有效避免和缓解低血糖现象
【答案】C
【解析】
【分析】胰岛A细胞分泌胰高血糖素,能升高血糖,只有促进效果没有抑制作用,即促进肝糖原的分解和非糖类物质转化;胰岛B细胞分泌胰岛素是唯一能降低血糖的激素,其作用分为两个方面:促进血糖氧化分解、合成糖原、转化成非糖类物质;抑制肝糖原的分解和非糖类物质转化。
【详解】A、下丘脑是血糖调节中枢,脑VMH区包括葡萄糖兴奋性神经元(GE)和葡萄糖抑制性神经元(GI),故GE和GI可能参与构成下丘脑中的血糖调节中枢,A正确;
B、正常动物进食后,血糖浓度升高,GE放电频率增加,胰岛素分泌增多,B正确;
C、低血糖可激活GI,促进血糖升高,肝糖原和肌糖原合成减少,C错误;
D、低血糖可抑制GE、激活GI,二者的活性变化可进一步调节体内激素分泌,调控血糖浓度,而图示信息表明FGF4可引起GE放点频率加大,GI放点频率减小,有利于避免和缓解低血糖,D正确。
故选C。
4. 下列有关动植物个体信息分子和信号转导的叙述错误的是( )
A. 激素一经靶细胞接受并起作用后就失活了,因此激素需源源不断地产生
B. 过敏反应中肥大细胞释放的组胺引起毛细血管舒张属于体液调节,组胺是信号分子
C. 有些神经递质也可在体液调节中发挥作用
D. 植物细胞中的光敏色素接收光信号,为生长发育提供能量
【答案】D
【解析】
【分析】激素调节的特点:(1)通过体液运输—内分泌腺没有导管,直接通过血液传递到全身各处;(2)微量高效:(3)作用于靶细胞和靶器官—激素的运输是不定向的,但会作用于特定的细胞或器官(细胞膜表面的受体);(4)作为信使传递信息—激素一经发挥完作用后就被灭活等。
【详解】A、激素一经靶细胞接受并起作用后就被灭活了,避免持续性作用,因此激素需源源不断地产生,A正确;
B、组织胺产生后,通过血液传送到达全身的毛细血管,引起毛细血管舒张和通透性增强,促进血浆从毛细血管中滤出,使人体呈现出过敏反应,这种调节形式属于体液调节,B正确;
C、有些神经递质(如去甲肾上腺素、多巴胺等)也可在体液调节中发挥作用,C正确;
D、植物细胞中的光敏色素接收光信号,参与调控植物体的光形态建成、昼夜节律等,但光敏色素本身不直接为植物细胞的生长发育提供能量,D错误。
故选D。
5. 双酚A是一种干扰内分泌的环境激素,进入机体后能通过与雌激素相同的方式影响机体功能。下列相关叙述正确的是( )
A. 双酚A通过体液定向运输到靶细胞发挥作用
B. 双酚A进入机体后会引起雌激素的分泌增加
C. 双酚A可竞争性的与细胞膜上的雌激素受体结合
D. 摄入过量的双酚A可能会引起儿童性早熟
【答案】D
【解析】
【分析】激素由内分泌腺分泌的,在激素同受体结合后,激素原本的结构发生了改变,不再具有原来激素具有的生物学效应,就叫做灭活。激素调节的三个特点:①微量和高效;②通过体液运输;③作用于靶器官、靶细胞。
【详解】A、双酚A是一种干扰内分泌的环境激素,激素通过体液运输,是不定向的,A错误;
B、双酚A是激素,进入机体后能通过与雌激素相同的方式影响机体功能,而雌激素的分泌存在反馈调节,故上述过程可能导致雌激素分泌减少,B错误;
C、雌激素属于脂质,其受体应位于细胞膜内,C错误;
D、摄入过量的双酚A能以雌激素相同的方式影响机体功能,故摄入过量的双酚A可能会引起儿童性早熟,D正确。
故选D。
6. 系统性红斑狼疮患者体内可形成大量自身抗体,这些抗体可直接与组织细胞作用破坏细胞。下列相关叙述正确的是( )
A. 自身抗体是一类由浆细胞或记忆细胞产生的蛋白质
B. 这些自身抗体通过细胞免疫裂解破坏正常细胞
C. 系统性红斑狼疮属于免疫系统功能缺陷病
D. 他克莫司(免疫抑制剂)可用于治疗系统性红斑狼疮
【答案】D
【解析】
【分析】自身免疫病:是指机体对自身抗原发生免疫反应而导致自身组织损害所引起的疾病。举例:风湿性心脏病、类风湿性关节炎、系统性红斑狼疮等。
【详解】A、抗体只能由浆细胞产生,不能由记忆细胞产生,A错误;
B、细胞免疫过程主要通过细胞毒性T细胞裂解靶细胞,而这些自身抗体可直接与组织细胞作用破坏细胞,不属于细胞免疫,B错误;
C、系统性红斑狼疮属于自身免疫病,属于免疫功能过强引起的疾病,C错误;
D、系统性红斑狼疮是由于免疫功能过强引起的,他克莫司(免疫抑制剂)可用于治疗系统性红斑狼疮,D正确。
故选D。
7. 青蛙捕食飞蛾、飞虱等害虫,被誉为“农田卫士”,研究发现,噪声干扰能影响雌蛙做出配偶选择所用的时间。下列相关叙述正确的是( )
A. 使用性引诱剂影响某种飞蛾成虫的交尾,可降低其出生率
B. 噪声干扰影响雌蛙的配偶选择说明信息传递能调节种间关系
C. 青蛙捕食一只飞蛾后,该飞蛾最多能将20%的同化量传递给青蛙
D. 去除害虫可提高生态系统的能量传递效率,使能量流向对人类最有益的部分
【答案】A
【解析】
【分析】信息传递在生态系统中的作用:(1)个体:生命活动的正常进行,离不开信息的作用。(2)种群:生物种群的繁衍,离不开信息传递。(3)群落和生态系统:能调节生物的种间关系,维持生态系统的稳定和平衡。
【详解】A、使用性引诱剂影响某种飞蛾成虫的交尾,进而降低其出生率,A正确;
B、噪声干扰影响雌蛙的配偶选择说明生物种群的繁衍,离不开信息传递,B错误;
C、能量在两个相邻的营养级间传递的效率一般是10%~20%,而营养级研究的基础是种群,不是个体,C错误;
D、去除害虫可调整能量流动的方向,使能量流向对人类最有益的部分,提高生态系统的能量利用率,D错误。
故选A。
8. 某种动物的种群初始密度与种群增长速率之间的对应关系如图所示。下列叙述正确的是( )
A. 初始密度处于0~a时,该种群走向衰退甚至消亡
B. a~c阶段,该种群数量逐渐增加
C. c~d阶段,该种群的年龄结构为衰退型
D. b点和d点时的种群数量相同
【答案】A
【解析】
【分析】分析曲线图可知,初始密度介于0~b时,增长速率0,种群数量会增加;在初始密度c所对应的种群数量时,增长速率最大。c~d种群增长速率>0,该种群继续增长,d时该种群增长速率为0,出生率等于死亡率,种群数量接近K值。
【详解】A、初始密度介于0~a时,增长速率甲组>乙组
(4) ①. 不敏感 ②. 研究光暴露对胰岛素(胰高血糖素/甲状腺素/肾上腺素)分泌的影响;研究不同光质对棕色脂肪细胞产热量的影响
【解析】
【分析】当血糖浓度升高到一定程度时,胰岛B细胞的活动增强,胰岛素分泌量明显增加。体内胰岛素水平的上升,一方面促进血糖进入组织细胞进行氧化分解,进入肝、肌肉合成糖原,进入脂肪组织细胞转变为甘油三酯;另一方面又能抑制肝糖原的分解和非糖物质转变葡萄糖。当血糖浓度降低时,胰岛A细胞的活动增强,胰高血糖素的分泌量增加。胰高血糖素主要作用于肝,促进肝糖原分解为葡萄糖进入血液,促进非糖物质转变为糖,使血糖浓度回升正常水平。
【小问1详解】
调节褪黑素分泌的反射过程可表示为:光周期信号刺激→视网膜神经细胞感受器一传入神经→SCN一交感神经一松果体。褪黑素是松果体分泌的一种激素,能够缩短入睡时间,减少睡眠中觉醒次数,夜间光暴露会抑制松果体分泌褪黑素,导致难以入眠。
【小问2详解】
当神经冲动传导至①时,轴突末梢内的突触小泡移至突触前膜处释放神经递质,与突触后膜 的受体结合,引发钠离子通道开放,钠离子内流,突触后膜电位升高,②处膜内电位变化是由负电位变为正电位。神经细胞膜内的钾离子浓度高于细胞膜外,静息时钾离子外流,若突触间隙K+浓度升高,则细胞内外钾离子浓度差变小,钾离子外流减少,突触后膜静息电位绝对值变小。
【小问3详解】
脂肪组织参与体内血糖调节,在胰岛素调控作用下可通过促进葡萄糖转化为油脂降低血糖浓度。由于本实验是验证性实验,实验结果是唯一的,图中信息显示光暴露刺激引起棕色脂肪细胞产热减少、血糖代谢缓慢,即支持上述验证的实验结果为三组小鼠的棕色脂肪细胞产热量的大小关系是丙组>甲组>乙组。
【小问4详解】
视网膜感光细胞对蓝光不敏感,通过神经调节抑制神经递质的释放,减弱了棕色脂肪细胞对葡萄糖的摄取,进而使产热减少,感觉凉爽。图示结果显示光暴露会引起血糖代谢减缓,因而脂肪细胞可能表现出摄入葡萄糖的量下降,因而可增加罹患糖尿病、肥胖的风险,由于参与血糖调节的激素有胰岛素和胰高血糖素,因此为了进一步研究,接下来可以研究光暴露对胰岛素(胰高血糖素/甲状腺素/肾上腺素)分泌的影响;研究不同光质对棕色脂肪细胞产热量的影响,进而分析引起糖尿病或肥胖的原因。
20. 脑肠轴(MGBA)是肠道与中枢神经系统之间的双向调节通路,中枢神经系统能通过信号传导影响肠道菌群的分布,肠道菌群通过菌体自身或其代谢产物对人脑产生影响,部分机制如图1。请回答下列问题:
(1)大脑向肠道菌群发送信号主要通过由传出神经组成的______完成,其中______的作用使肠道蠕动加强,从而改善肠道营养供应,对肠道菌群产生影响。
(2)致病微生物及细菌代谢物能直接刺激肠道内的免疫细胞,图1中细胞Ⅰ为抗原呈递细胞,其作用是______。细胞Ⅱ接受抗原后,细胞表面的______发生变化并与细胞Ⅲ结合,同时开始增殖、分化并分泌细胞因子。
(3)当血液中的细胞因子含量增加到一定程度时,会将信息传递给大脑,使下丘脑分泌的______激素水平升高,“下丘脑—垂体—肾上腺轴”被激活,进而抑制细胞因子的分泌。该过程中存在着分级调节机制,其生理学意义是放大激素的调节效应,______,利于精细调控。由上述可知,MGBA可通过______调节网络使人体内环境处于稳态。
(4)研究表明肠道微生物可通过MGBA影响生物的个体行为表现。科研人员利用大鼠进行了如下实验:
③实验结果如图2和图3所示,由图可知______,说明实验组大鼠出现了自发活动增强的现象。
(5)已知5-羟色胺(5-HT)是MGBA的关键神经递质,其代谢终产物为5-HIAA。为探究两组大鼠行为差异的分子机理,科研人员测定了大鼠体内5-HIAA与5-HT的含量并计算出二者的比例,结果如图4所示。①分析结果说明______。
②某兴趣小组提出假设:肠道微生物通过影响5-HT分解酶相关基因的表达影响5-HT的代谢水平。该小组进一步提出了“检测实验组大鼠的5-HT分解酶相关基因转录量”的实验方法。请评价此实验方法是否合理,并给出理由______。
【答案】(1) ①. 自主神经系统 ②. 副交感神经
(2) ①. 摄取、处理、呈递抗原 ②. 特定分子
(3) ①. 促肾上腺皮质激素释放 ②. 形成多级反馈调节 ③. 神经-体液-免疫
(4) ①. 肠道无菌大鼠 ②. 无菌饲料、无菌水、全新开放的盒子 ③. 实验组的运动距离比对照组的长,且运动轨迹比对照组更复杂
(5) ①. 实验组的5-HIAA/5-HT高于对照组 ②. 该实验方案不完善,应检测实验组和对照组5-HT分解酶的转录量或表达量
【解析】
【分析】神经系统包括中枢神经系统和外周神经系统,中枢神经系统由脑和脊髓组成,脑分为大脑、小脑和脑干;外周神经系统包括脊神经、脑神经、自主神经,自主神经系统包括交感神经和副交感神经。交感神经和副交感神经是调节人体内脏功能的神经装置,所以也叫内脏神经系统,因为其功能不完全受人类的意识支配,所以又叫自主神经系统,也可称为植物性神经系统。
【小问1详解】
大脑向肠道菌群发送信号主要通过由传出神经组成的自主神经系统完成,副交感神经活动占据优势时,心跳减慢,但胃肠的蠕动和消化液的分泌会加强,有利于食物的消化和营养物质的吸收,故副交感神经的作用使肠道转运加速,收缩加强,从而影响营养物质向肠道微生物的转移速度以及肠腔环境,对肠道菌产生影响。
【小问2详解】
图中细胞Ⅰ为抗原呈递细胞,抗原呈递细胞的功能是摄取、加工处理和呈递抗原;细胞Ⅱ接受抗原后,细胞表面的特定分子发生变化并与细胞Ⅲ(B细胞)结合,同时分泌细胞因子。
【小问3详解】
下丘脑—垂体—肾上腺轴属于分级调节轴线,肠道发生炎症时肠道菌群失调,下丘脑—垂体—肾上腺轴”被激活,使下丘脑分泌的促肾上腺皮质激素释放激素水平升高;分级调节的生理学意义是放大激素的调节效应,形成多级反馈调节,有利于精细调控;MGBA的调控涉及神经系统、免疫系统和内分泌系统,即通过神经-体液-免疫调节网络使人体内环境处于稳态。
【小问4详解】
由题意分析可知,实验自变量是肠道微生物是否存在情况下的小鼠,故实验组①应为肠道无菌大鼠;其它影响实验结果的为无关变量,各组应该相同且适宜,所以②为无菌饲料、无菌水、全新开放的盒子;由实验结果图1和图2可知,实验组的运动距离比对照组的长,且运动轨迹比对照组更复杂,说明实验组大鼠出现了自发活动增强的现象。
【小问5详解】
①据图可知,实验的自变量是不同组别,因变量是5-HIAA/5-HT,实验结果表明,实验组的5-HIAA/5-HT高于对照组。
②分析题意,实验假设是:肠道微生物通过促进5-HT分解酶相关基因的表达影响5-HT的代谢水平,为验证该假设,研究人员提出了“检测实验组大鼠的5-HT分解酶相关基因转录量”的实验方案,该实验方案不完善,应检测实验组和对照组5-HT分解酶的转录量或表达量。
21. 小球藻是单细胞绿藻,大约10h分裂一次,其死亡个体叶绿素a含量降低,细胞呈现白色。请回答下列问题:
(1)可用______法调查小球藻种群数量,将小球藻培养液稀释100倍,采用血球计数板(规格为1mm×1mm×0.1mm)计数,观察到计数室中细胞分布如图1,则估算的培养液中小球藻活细胞的密度是______个/mL。
(2)某兴趣小组将小球藻在光照下培养,以探究其种群数量变化规律,振荡培养目的是______,若一个小格内小球藻数量过多,应______后再计数,测定结果如图2所示,第______天时小球藻的种群增长速率最快,第4天后由于______等环境因素导致了小球藻相对浓度下降。
(3)纳米银(NPs)是良好的食物容器涂料,但其释放到水中可能引起一定的生态风险。科研人员利用小球藻研究了NPs的毒性,研究发现小球藻细胞内NPs浓度显著高于培养液中NPs浓度,这属于______现象。由图3-a可知,NPs在______条件下的毒性更强,进一步用溶氧法测定NPs对小球藻呼吸作用和光合作用的影响,结果如图3-b,据图3可得出结论:NPs能抑制______且对______的抑制更为显著(填生理过程)。
(4)小球藻既是优良饵料又可有效去除污水中的氨氮、硝态氮并抑制蓝藻的爆发,这体现了生物多样性具有______价值。筛选适宜当地气候条件的小球藻株处理生活污水,遵循的生态学原理是______(选填“自生”或“循环”或“协调”或“整体”)。
【答案】(1) ①. 抽样检测 ②. 4×108
(2) ①. 增加培养液的溶氧量,并使小球藻与培养液成分接触更均匀 ②. 适当稀释 ③. 2 ④. 营养物质不断被消耗、有害代谢产物的积累
(3) ①. 生物富集 ②. 黑暗 ③. 呼吸作用和光合作用 ④. 呼吸作用
(4) ①. 直接价值和间接 ②. 自生
【解析】
【分析】小球藻是单细胞绿藻,既能进行光合作用,也能进行呼吸作用。可以采用抽样检测的方法对小球藻等微生物进行直接计数。
【小问1详解】
小球藻是单细胞绿藻,其死亡个体叶绿素a含量降低,细胞呈现白色。对小球藻等微生物进行直接计数时,通常采用抽样检测的方法。将小球藻培养液稀释100倍,采用血球计数板(规格为1mm×1mm×0.1mm)计数,观察到的计数室中细胞分布如图1。分析图1可知:1个中方格有16个小方格,平均每个小方格中有1个小球藻活细胞,而每个大方格的容积是0.1mm3,每个大方格有400个小方格,1mL=1000mm3,则估算的培养液中小球藻活细胞的密度是1×400÷0.1×100×1000=4×108个/mL。
【小问2详解】
探究培养液中小球藻种群数量变化规律,在光照下并振荡培养的目的是:增加培养液的溶氧量,并使小球藻与培养液成分接触更均匀。若一个小格内小球藻数量过多,为了方便对小球藻进行计数,需要适当稀释后再计数。在实验过程中,培养液中的营养物质是一定的。随着培养时间的递增,营养物质不断被消耗,加之有害代谢产生的积累等因素,导致种内竞争加剧,死亡率升高,当小球藻种群数量达到K值后会呈现出下降趋势。由图2可知,第2天时小球藻的种群增长速率最快,第4天后由于营养物质不断被消耗、有害代谢产物的积累等环境因素导致了小球藻相对浓度下降。
【小问3详解】
纳米银(NPs)能够通过食物链在生物体内富集,小球藻细胞内NPs浓度显著高于培养液中NPs浓度,这属于生物富集现象。分析图3-a可知,在相同NPs浓度下,黑暗时对小球藻生长状况的抑制率比光照条件下更高,因此NPs在黑暗条件下的毒性更强。在光照条件下,小球藻的光合作用和呼吸作用都能进行;在黑暗条件下,小球藻不能进行光合作用,但能进行呼吸作用。分析图3-b可知,光照培养时,培养液中的溶氧量随NPs浓度的增大而下降,黑暗培养时,培养液中的溶氧量随NPs浓度的增大而增加,而小球藻的有氧呼吸会消耗氧气。可见,NPs能抑制小球藻的呼吸作用和光合作用且对呼吸作用的抑制更为显著。
【小问4详解】
小球藻是优良饵料,这体现了生物多样性具有直接价值。小球藻又可有效去除污水中的氨氮、硝态氮并抑制蓝藻的爆发,这体现了生物多样性具有间接价值。筛选适宜当地气候条件的小球藻株处理生活污水,这有助于生态系统维持自生能力,遵循的是自生的生态学原理。
22. 野生丹顶鹤的主要繁殖地在黑龙江扎龙自然保护区,主要越冬栖息地为苏北地区的沿海滩涂,其中碱蓬沼泽和光滩是丹顶鹤越冬期的优势生境,互花米草入侵后,会导致沿海滩涂生境类型发生改变,如图1所示。请回答下列问题:
(1)在苏北地区,决定野生丹顶鹤越冬种群大小的三个种群数量特征是______,科研人员通过“样方选定→航空拍照→识别照片中丹顶鹤”的方法调查了丹顶鹤的种群密度,与标志重捕法相比,该调查方法的优势有______。
(2)自然条件下,随着盐输入减少和淤泥不断脱盐,植被也从无到有,在景观上形成了光滩→碱蓬沼泽→芦苇沼泽的______演替序列。互花米草的入侵______(选填“降低”或“提高”)了丹顶鹤的生存质量,判断的理由是______,芦苇面积快速增加的原因是______。
(3)苏北某滩涂湿地中部分食物网如图2所示(图中数字为能量数值,单位为),该食物网中,第二营养级到第三营养级的能量传递效率为______%(精确到小数点后一位)。丹顶鹤和厚蟹之间的种间关系为______,厚蟹和螺之间存在较为激烈的种间竞争,这种竞争会导致它们的生态位______(选填“重叠”或“分化”)。
(4)互花米草入侵使该生态系统的自我调节能力______,为抑制互花米草扩张,研究人员引入麦角菌,该菌能感染互花米草,降低其种子的产生量,该措施属于______防治。
【答案】(1) ①. 出生率、死亡率、迁入率 ②. 误差小,准确度高;操作更便捷,避免对动物造成伤害
(2) ①. 次生 ②. 降低 ③. 互花米草入侵导致本地碱蓬减少,丹顶鹤的食物和栖息空间减少 ④. 芦苇和碱蓬存在种间竞争关系,互花米草入侵后,导致碱蓬数量减少,种间竞争减弱
(3) ①. 15.5 ②. 捕食和种间竞争 ③. 分化
(4) ①. 降低 ②. 生物
【解析】
【分析】1、一个物种在群落中的地位或作用,包括所处的空间位置,占用资源的情况,以及与其他物种的关系等,称为这个物种的生态位。动物,研究其生态位,需要研究的方面有:它的栖息地、食物、天敌以及与其它物种的关系等。
2、种群最基本的数量特征是种群密度,还有出生率、死亡率、迁入率、迁出率,年龄结构和性别比例等。
【小问1详解】
直接决定种群数量大小的是出生率、死亡率、迁入率和迁出率,根据题干信息可知,野生丹顶鹤的主要繁殖地在黑龙江扎龙自然保护区,主要越冬栖息地为苏北地区的沿海滩涂,故在苏北地区,决定丹顶鹤越冬种群大小的三个种群数量特征是出生率、死亡率、迁入率;与标志(标记)重捕法相比,通过“样方选定→航空拍照→识别照片中丹顶鹤”方法的优势有:误差小,准确度高,操作更便捷,避免对动物造成伤害。
【小问2详解】
分析题意,该演替过程中没有初始的土壤条件,植被也是从无到有,故属于次生演替;植物可为动物提供食物条件和栖息空间,互花米草入侵,本地碱蓬减少,导致丹顶鹤的食物和栖息空间减少,降低了丹顶鹤的生存质量;芦苇和碱蓬存在种间竞争关系,互花米草入侵后,导致碱蓬数量减少,种间竞争减弱,芦苇面积快速增加。
【小问3详解】
能量传递效率是相邻两个营养级之间同化量的比值,据图可知,图中的丹顶鹤和黑嘴鸥既属于第二营养级也属于第三营养级,第二营养级同化量即厚蟹和螺以及丹顶鹤中的320、黑嘴鸥中的100=5600+5410+320+100=11430,第三营养级中的同化量=(980-100)+(1210-320)=1770,则两个营养级之间同化量=1770/11430×100%≈15.5%;丹顶鹤可以捕食厚蟹,同时两者均可以碱蓬为食,两者之间存在捕食和种间竞争关系;厚蟹和螺之间存在较为激烈的种间竞争,这种竞争会导致它们的生态位分化,从而更好地利用环境资源。
【小问4详解】
互花米草入侵使该生态系统的自我调节能力降低,生态系统的稳定性下降;为抑制互花米草扩张,研究人员引入麦角菌,该菌能感染互花米草,降低其种子的产生量,是利用不同生物之间的相互关系,该措施属于生物防治。
23. 为培育抗除草剂水稻新品种,科研人员将人工合成的草铵膦抗性基因()转入水稻植株,流程如下图所示。请回答下列问题:
(1)获取目的基因。人工合成添加了限制酶识别序列的目的基因,并用适当的限制酶切割,则图中两侧的序列为①______、②______(写出单链碱基序列并标出端和端)
(2)构建基因表达载体。作为表达载体,除图中结构外,未标注的结构为______,潮霉素抗性基因的作用是______。
(3)将目的基因导入受体细胞。①取某品种水稻的幼胚,经消毒处理后接种到培养基,诱导形成愈伤组织,进而形成植物个体,该过程利用的原理是______。②用农杆菌侵染愈伤组织,Ti质粒上的______区段可转移到水稻细胞的基因组DNA中。
(4)目的基因的检测与鉴定。可采用PCR技术检测目的基因是否成功导入水稻细胞,在该反应体系中,应加入______、的特异性引物对、______、dNTP、缓冲液等,第______次循环后将出现等长的目的基因片段。已知目的基因一条链的部分序列为5´-TACAGGT…GGTTCAC-3´,则的特异性引物对应选择______。(只展示引物部分序列)
A.5´-TACAGGT-3´ B.5´-GGTTCAC-3´
C.5´-ATGTCCA-3´ D.5´-GTGAACC-3´
(5)将扩增得到的DNA片段进行电泳,结果如图2,据图未成功导入目的基因的是______(填写数字)。除了要进行分子水平的检测外,还要进行个体水平的鉴定,即对植株进行______实验。
【答案】(1) ①. 3,TCGAG-5´ ②. 3,GTACG-5´
(2) ①. 启动子 ②. 便于重组DNA分子的筛选
(3) ①. 植物细胞的全能性 ②. T−DNA
(4) ①. 耐高温的DNA聚合酶 ②. 模板DNA(或含有目的基因RePAT*的DNA) ③. 3 ④. AD
(5) ①. 2和7 ②. 喷洒草铵膦农药
【解析】
【分析】基因工程的基本操作程序:第一步:目的基因的获取;第二步:基因表达载体的构建(核心);第三步:将目的基因导入受体细胞;第四步:目的基因的检测和表达。
【小问1详解】
据图分析可知,不能用BamHⅠ限制酶切割,因为会将Ti质粒的复制原点破坏,为防止目的基因自连及质粒的环化,可用SphⅠ和SacⅠ两种不同的限制酶对质粒和目的基因进行切割,根据目的基因的转录方向和Ti质粒已标注的特点,目的基因的①端用SacⅠ限制酶进行切割形成的黏性末端为3,TCGAG-5´,目的基因的②端用SphⅠ限制酶进行切割形成的黏性末端为3,GTACG-5´。
【小问2详解】
据图分析可知,构建的基因表达载体中已标注有复制原点、标记基因、终止子、目的基因,未标记的结构有启动子,潮霉素抗性基因作为标记基因,其作用为便于重组DNA分子的筛选。
小问3详解】
①取某品种水稻的幼胚,经消毒处理后接种到培养基,诱导形成愈伤组织,进而形成植物个体,该过程利用的原理是植物细胞的全能性。②用农杆菌侵染愈伤组织,Ti质粒上的T−DNA区段可转移到水稻细胞的基因组DNA中。
【小问4详解】
利用PCR技术检测目的基因RePAT*时,在反应体系中应加入耐高温的DNA聚合酶、RePAT*的特异性引物对、基因RePAT*模板、dNTP、缓冲液等,第2次循环才会出现目的基因RePAT*片段,故经过3次循环后将出现等长的目的基因片段。已知目的基因一条链的部分序列为5´-TACAGGT…GGTTCAC-3´,则RePAT*的特异性引物对应为5´-GTGAACC-3´,而互补链序列为3´-ATGTCCA…CCAAGTG-5´,则RePAT*的特异性引物对应为5´-TACAGGT-3´,故选AD。
【小问5详解】
据图2分析可知,M为Maker,P为阳性对照,在1-10组电泳中只有2和7未出现于阳性对照组相同的电泳结果,其他都与阳性对照电泳相同,故未成功导入目的基因的是2和7,对目的基因的检测与鉴定,除了要进行分子水平的检测外,还要进行个体水平的鉴定,即对植株进行一定浓度的草甘膦农药喷洒,在适宜环境条件下培养一段时间后,观测水稻的生长情况。分组
实验对象
饲养条件
检测
对照组
含有正常肠道菌群的大鼠
②______
60分钟内的运动距离和运动轨迹
实验组
①______
无菌饲料、无菌水、全新开放的盒子
相关试卷
这是一份2024届江苏省连云港市高三考前模拟(一)生物试题(原卷版+解析版),文件包含2024届江苏省连云港市高三考前模拟一生物试题原卷版docx、2024届江苏省连云港市高三考前模拟一生物试题解析版docx等2份试卷配套教学资源,其中试卷共34页, 欢迎下载使用。
这是一份江苏省连云港市东海县2023-2024学年高一下学期期中考试生物试题(原卷版+解析版),文件包含江苏省连云港市东海县2023-2024学年高一下学期期中考试生物试题原卷版docx、江苏省连云港市东海县2023-2024学年高一下学期期中考试生物试题解析版docx等2份试卷配套教学资源,其中试卷共38页, 欢迎下载使用。
这是一份江苏省常州市金坛区2023-2024学年高二下学期4月期中生物试题(原卷版+解析版),文件包含江苏省常州市金坛区2023-2024学年高二下学期4月期中生物试题原卷版docx、江苏省常州市金坛区2023-2024学年高二下学期4月期中生物试题解析版docx等2份试卷配套教学资源,其中试卷共38页, 欢迎下载使用。

