





江苏省扬州市宝应县2023-2024学年高二下学期期中检测生物试题(原卷版+解析版)
展开2024.04
(试卷满分: 100分, 考试时间: 75分钟)
注意事项:
1.答卷前,考生务必将本人的学校、班级、姓名、考试号填在答题卡上。
2.将每题的答案或解答写在答题卡上,在试卷上答题无效。
3.考试结束,只交答题卡。
一、单项选择题:本部分包括14小题,每小题2分,共28分。每题只有一个选项最符合题意。
1. 下列有关微生物培养和发酵工程的叙述错误的是( )
A. 培养基的配制不需要在酒精灯火焰旁完成
B. 菌种选育和扩大培养是发酵工程的核心环节
C. 乳酸菌和硝化细菌所利用的碳源物质是不同的
D. 微生物接种在平板上后,需将培养皿倒置放入恒温培养箱中培养
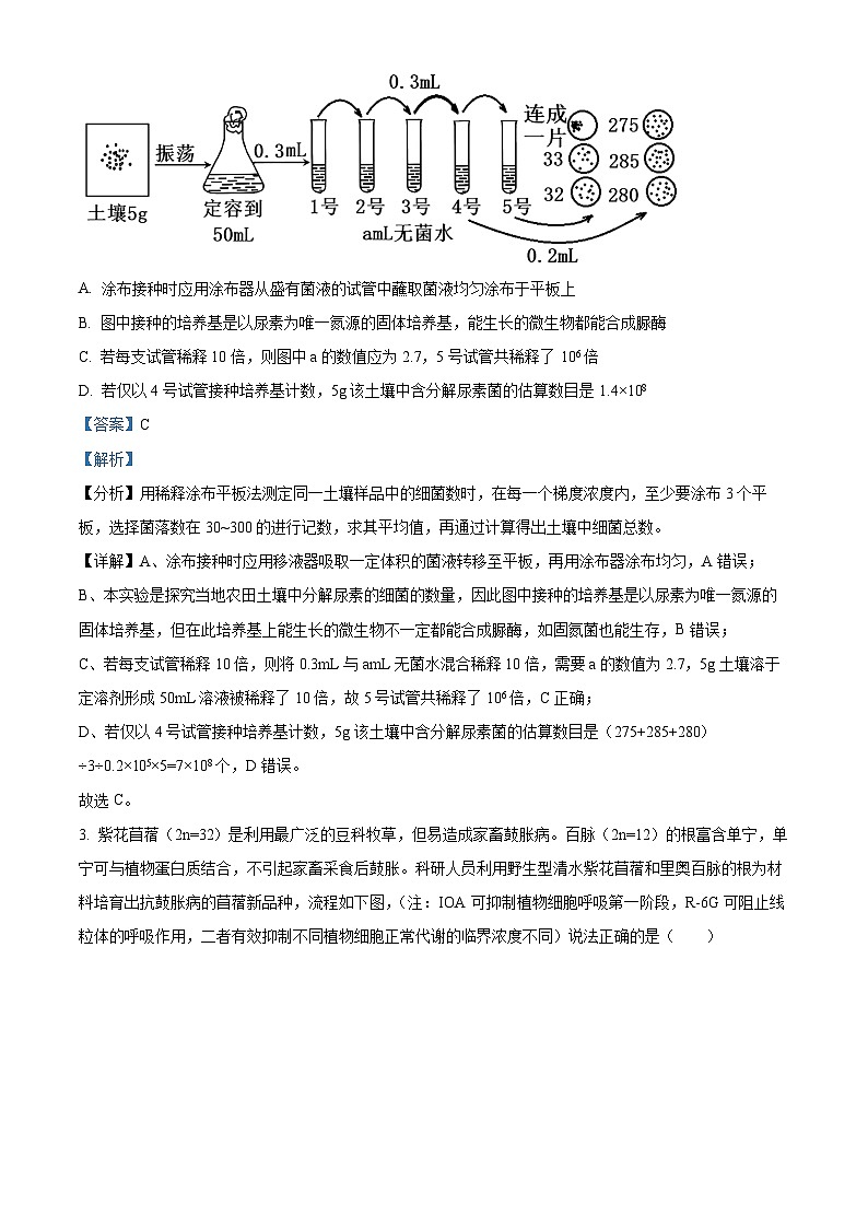
2. 微生物接种在平板上后,需将培养皿倒置在恒温培养箱中培养2.某生物小组为探究当地农田土壤中分解尿素的细菌的数量,进行了取样、系列梯度稀释、涂布平板、培养、计数等步骤,实验操作如下,说法正确的是( )
A. 涂布接种时应用涂布器从盛有菌液的试管中蘸取菌液均匀涂布于平板上
B. 图中接种的培养基是以尿素为唯一氮源的固体培养基,能生长的微生物都能合成脲酶
C. 若每支试管稀释10倍,则图中a的数值应为2.7,5号试管共稀释了 106倍
D. 若仅以4号试管接种培养基计数,5g该土壤中含分解尿素菌的估算数目是1.4×108
3. 紫花苜蓿(2n=32)是利用最广泛的豆科牧草,但易造成家畜鼓胀病。百脉(2n=12)的根富含单宁,单宁可与植物蛋白质结合,不引起家畜采食后鼓胀。科研人员利用野生型清水紫花苜蓿和里奥百脉的根为材料培育出抗鼓胀病的苜蓿新品种,流程如下图,(注:IOA 可抑制植物细胞呼吸第一阶段,R-6G可阻止线粒体的呼吸作用,二者有效抑制不同植物细胞正常代谢的临界浓度不同)说法正确的是( )
A. 用纤维素酶和果胶酶处理获得的原生质体由细胞膜、液泡膜及两膜之间的细胞质组成
B. ①可以使用 PEG、灭活的病毒及电融合法,形成的杂种细胞团因代谢互补可恢复生长
C. 与辐射处理芽或根相比,处理愈伤组织能提高获得优良变异株概率
D. ②得到的细胞是自养需氧型,其染色体数目最多88条,③产生的再生植株是可育多倍体
4. 铁皮石斛是我国名贵中药,生物碱是其有效成分之一,应用组织培养技术培养铁皮石斛拟原球茎(简称PLBs,类似愈伤组织)生产生物碱的实验流程如图所示。下列相关叙述错误的是( )
A. 实验前需对外植体新生营养芽用流水冲洗后用酒精进行消毒处理
B. 选用新生营养芽的原因是其分裂能力强、全能性高且几乎不含病毒
C. 过程①为脱分化,PLBs细胞具有高度液泡化、呈无定形状态的特点
D. 过程②为再分化,需将PLBs培养成完整植株后从中提取生物碱
5. 胚胎工程中各种操作技术如图所示,下列分析正确的是( )
A. d可直接移植给受体,形成d的关键是要对a的内细胞团均等分割
B. 胚胎干细胞在形态上的特点有细胞体积大,核小,核仁明显
C. 早期囊胚a、b、c基因型相同,但发育得到的个体表型不一定相同
D. 代孕母牛应用孕激素提前做好同期发情处理,避免移植胚胎发生免疫排斥
6. 科学家将c-Myc、KIf4、Sx2和Oct-3/4这四个关键基因转入高度分化的小鼠成纤维细胞内,细胞在一定条件下转变成iPS细胞(诱导多能干细胞)。在适当条件诱导下,iPS细胞可以定向分化成各种细胞。下列叙述不正确的( )
A. 图示过程运用了转基因技术和动物细胞培养技术
B. iPS细胞分化成各种组织细胞的过程中遗传物质发生了变化
C. iPS细胞分化为脂肪细胞过程中发生了基因的选择性表达
D. 小鼠成纤维细胞转变成iPS细胞后分化潜能提高
7. 近些年,在我国干燥、缺水的戈壁无人区,科学家发现了小规模野化单峰骆驼群。科学家期望通过胚胎移植等方法拯救野化单峰骆驼,其过程如下图。以下说法正确的是( )
A. 精子的头部是细胞核,头部的顶体由中心体发育而来
B. 若过程①表示体外受精过程,则E 后代的发育是在体外完成的
C. 过程②表示通过显微操作法去除核膜包被的细胞核
D. 过程③表示早期胚胎培养,获得的F后代是克隆动物
8. 右图为人胰岛素基因结构模式图,叙述正确的是( )
A. 启动子位于基因的上游,基本单位是脱氧核苷酸
B. cDNA文库和基因组文库的基因中均含有内含子
C. 人胰岛A细胞的cDNA 文库中可找到该基因
D. 细胞内 DNA 复制时,只对编码区进行复制
9. 研究发现,人溶菌酶(hLZ)是天然抗生素替代品。科学家将该蛋白基因导入山羊体内使其能够在山羊乳腺细胞中表达,从而从山羊乳汁中提取人溶菌酶。图1表示被限制酶切割后的该蛋白基因,图2表示培育流程。下列叙述正确的是( )
A. 切割该蛋白基因的限制酶有2种,识别的序列可分别为GATCCAT和AGCTTCC
B. ①过程是基因工程的核心步骤,需要的工具酶有限制酶、DNA连接酶和质粒
C. ②过程常采用显微注射的方法,受体细胞应选择受精卵而一般不选择体细胞
D. ③过程应将山羊受精卵培育到原肠胚进行移植,移植后需进行是否妊娠的检测
10. 限制性内切核酸酶可以在特异的位点将DNA分子剪切开。如图为不同种限制酶识别的序列,箭头所指的是酶切位点,下列叙述错误的是( )
A. 能被BamHI识别的序列也一定能被Sau3AI识别
B. 一个DNA分子被EcRI切成两个片段时会发生8个氢键的断裂
C. 质粒作为基因工程的常用载体,通常会有多种限制性内切核酸酶切割位点
D. 用BamHI切割目的基因和用Sau3AI切割的质粒无法连接
11. 在进行微生物数量测定时,下列情况会造成结果偏多的是( )
A. 利用显微镜计数法计数时,滴加菌液时产生了气泡
B. 利用显微镜计数法计数时,滴加菌液后再盖盖玻片
C. 使用稀释涂布平板法计数时,涂布器经火焰灼烧后直接进行涂布
D. 使用稀释涂布平板法计数时,平板上有不少菌落是两个细菌连在一起形成的
12. 某实验室将番茄的pTOMS 基因通过特殊的农杆菌反向导入番茄细胞中,结果发现番茄果实呈黄色,原因是一类胡萝卜素的合成受阻,其技术原理如图所示。已知小分子 RNA 可引导mRNA 切割酶与靶基因(pTOMS基因)mRNA 的结合。下列说法错误的是( )
A. 将TRV2 导入农杆菌前可用 Ca²⁺对农杆菌进行处理
B. TRV2导入特殊农杆菌后不需要将目的基因整合到T-DNA上
C. 合成图中小分子 RNA的模板与靶基因mRNA 的模板为同一条链
D. pTOMS基因合成的产物可能是控制类胡萝卜素合成的酶
13. 下列有关叙述,错误的是( )
A. 利用人体的胚胎干细胞治疗阿尔茨海默症不涉及生物技术安全性与伦理问题
B. 对转基因产品进行标识管理并标注其危害,让消费者有知情权和选择权
C. 大力发展生物技术,提升应对未知病原体的能力
D. 任何情况下,不发展、不生产、不储存生物武器
14. 已知生物体内有一种转运蛋白Y,如果将蛋白Y中某一个氨基酸替换,改变后的蛋白质Y1不但保留了蛋白Y原有的功能,而且具备了酶的催化功能。下列说法正确的是( )
A. 蛋白质工程和基因工程的根本区别是操作对象的差异
B. 可以通过对Y蛋白基因改造或人工合成获得Y1蛋白基因
C. 蛋白质工程操作过程中,不需要酶和载体
D. 细胞内合成Y1蛋白与Y蛋白的过程中,遗传信息的流向是相反的
二、多项选择题:本部分包括4小题,每小题3分,共计12分。每题有不止一个选项符合题意。每题全选对的得3分,选对但不全的得1分,错选或不答的得0分。
15. 下列有关实验的叙述中,错误的是( )
A. DNA粗提取到丝状物与二苯胺溶液充分混匀后,沸水浴可出现蓝色
B. 琼脂糖凝胶电泳实验中使用的微量离心管、枪头、缓冲液等需先进行高压蒸汽灭菌
C. 将PCR 产物和温热的琼脂糖溶液混合后导入电泳槽,待凝固后接通电源
D. 凝胶载样缓冲液中加入的核酸染料能与DNA 分子结合,便于在紫外灯下观察
16. 植物细胞工程在农业、医药工业方面有着广泛的应用,有关叙述正确的是( )
A. 采用茎尖组织培养技术得到脱毒苗过程中需要多次更换培养基
B. 细胞产物的工厂化生产提高了单个细胞中次生代谢物的含量
C. 植物组织培养技术得到的胚状体包裹上人工种皮后即人工种子
D. 利用微型繁殖技术可以保持优良品种遗传特性
17. 基因工程在农牧业、医药卫生和食品工业等多方面的应用发展迅速,如图表示利用基因工程技术生产人血清白蛋白的两条途径。下列叙述错误的是( )
A. 若某基因是从人的细胞内提取 RNA 经逆转录形成的,则该基因中不含启动子序列
B. 扩增目的基因时,利用耐高温的DNA连接酶从引物a、b的3'端进行子链合成
C. 利用农杆菌转化法可将含有目的基因的重组质粒整合到植物受体细胞的染色体DNA上
D. 为了让目的基因在乳腺细胞中特异性表达,需用绵羊的乳腺细胞作为受体细胞
18. 双脱氧核苷三磷酸(图甲)在人工合成 DNA 体系中,可脱去两个磷酸基团形成焦磷酸和双脱氧核苷酸并释放能量, ddNTP 类似于dNTP,但因其3’端无—OH不能连接下一个核苷酸而使DNA子链的延伸立即终止,它能随机渗入合成的DNA 链,一旦渗入,合成立即终止,于是得到各种不同大小的片段。在人工合成DNA体系中,有适量某单链模板、某1种ddNTP和4种dNTP,反应终止时对合成的不同长度子链进行电泳(结果如图乙)。下列说法错误的是( )
A. ddNTP 和 dNTP 的区别是 ddNTP 的五碳糖上无氧原子
B. 双脱氧核苷酸无法与模板链发生碱基互补配对,导致子链延伸终止
C. 据图乙推测, 模板链的碱基序列为3'-ATGATGCGAT-5'
D 人工合成DNA 体系中不需要加入 ATP 供能
三、非选择题:本部分包括5小题,共计60分。
19. I、紫杉醇红豆杉细胞产生的一种高效抗癌物质,在植物体中含量极低,可通过植物细胞工程相关技术来获取,请分析回答下列问题:
(1)首先要获取外植体,然后培养出愈伤组织,该培养基中含有一定量的蔗糖,其作用是________。下表为四种不同外植体在相同培养条件下诱导愈伤组织的实验结果,由表中结果可知诱导愈伤组织较适宜的两种外植体分别是________。
注:诱导率 (%)=形成的愈伤组织数量/接种的外植体数量×100%。
注:生长速率=每天每升培养基中增加的细胞干重克数。
(2)将愈伤组织接种到适宜培养液中进行细胞培养,该过程________(填“体现”或“未体现”)细胞的全能性。据图(右上方)分析2,4-D 对细胞生长和紫杉醇合成的作用分别是________,为获得最大紫杉醇总产量, 最适合的2,4-D浓度应为________(填“0.5”“1.0”或“2.0”) mg·L⁻¹。
(3)与从天然植株中提取相比,利用上述技术生产紫杉醇的重要意义是________(答出两点)。
Ⅱ、请根据下列两个资料回答相关问题:
资料 1:用化学方法激活小鼠成熟的卵母细胞得到 phESC(孤雌单倍体干细胞),然后通过基因编辑技术使 phESC中的3个基因沉默, phESC 的细胞核状态便可接近精子细胞核的状态,如图1。
资料2:用化学方法激活小鼠的精子得到ahESC(孤雄单倍体干细胞),然后对ahESC 中的8个基因进行编辑,ahESC 的细胞核便具有卵细胞核的特点,如图2。
(4)体内受精时,在精子触及卵细胞膜的瞬间,________会迅速产生生理反应阻止后来的精子进入。
(5)用促性腺激素对雌性小鼠进行________处理可得到大量卵母细胞,这些卵母细胞转化为 phESC的过程相当于植物组织培养中的________过程。
(6)ahESC 与精子和去核卵母细胞融合后,得到的融合细胞的性染色体组成可能是________。
(7)据图分析只依赖雄性小鼠________(填“能”或“不能”)得到孤雄小鼠,请写出理由支持你的判断________。
20. 阿尔茨海默病(AD)的典型病理表现为β淀粉样蛋白(Aβ)在脑内沉积造成突触功能损害。研究发现, Aβ的聚集体——Aβ寡聚体、纤维体是AD 患者脑内的重要毒性物质。Aβ肽(AβpE3)是所有 Aβ的重要组成部分,由于其更易聚集和不易降解,表现出更强的毒性。为筛选一种靶向 Aβ的单克隆抗体,研究人员做了以下实验。
(1)将Aβ3-10短肽疫苗作为抗原注射到小鼠体内,激活小鼠特异性免疫中的________免疫,并取小鼠________细胞融合,通过________培养基筛选出杂交瘤细胞,加入动物细胞培养液并置于________中培养,再通过抗体阳性检测技术(用96孔板)获得产单克隆抗体7B8的杂交瘤细胞。该过程中涉及到的技术________,涉及到的原理________。单克隆抗体的优点是________。
(2)研究人员将不同种的Aβ肽用包被液稀释并固定在多孔板上,以________作为空白对照组,通过洗涤、加入单克隆抗体、再洗涤、加入酶标二抗等环节,检测相对结合量,结果如图1。
本实验的研究目的是:________。
(3)为评估单克隆抗体7B8对AD 的疗效,研究人员取16月龄的若干小鼠进行实验,组1、组2、组3的处理分别为 (用所给选项的字母表示)。检测三组小鼠皮层中的突触前蛋白(在突触发挥正常功能中具有重要作用)水平,实验结果如图2,推测单克隆抗体7B8在一定程度上能保护皮层突触的正常功能,后续研究发现单克隆抗体7B8可以提高小鼠的认知功能。
A. 正常小鼠,腹腔注射无关抗体
B. AD 小鼠,腹腔注射无关抗体
C. AD 小鼠, 腹腔注射单克隆抗体 7B8
(4)你认为7B8能否用于治疗 AD, 并简述理由:________。
21. 雌性哺乳动物在早期胚胎发育过程中1 条 X 染色体会发生整体范围内的沉默(基因转录活性被抑制),仅有少数“逃逸”基因仍能正常表达,这一生理过程称作X染色体失活(XCI)。XCI能保证雌、雄间X 染色体上基因表达水平的一致,也造成体外受精胎儿性别比例的失衡。
(1)为制备体外受精(IVF)的胚胎,研究人员采用超数排卵方法采集小鼠________期卵母细胞,另一方面,将成年健康公鼠的精子在体外条件下进行________处理,将二者置于适当的培养液中完成体外受精。收集早期胚胎,移植到经过________处理的代孕母鼠中,获得的胚胎含有________(单/双/三)亲的遗传物质。
(2)研究人员从囊胚的________取样,对体外受精的早期胚胎进行性别鉴定,下表中结果显示胎儿性别比例(雄/雌)________自然生产 (IVO)胎儿的性别比例。
(3)为进一步揭示体外受精的胎儿性别比例失衡的原因,研究人员剖取第7.5天的小鼠胚胎进行胎儿发育情况统计,结果如图1 (右上方)。
①结果显示IVO组雌、雄胎儿形态异常比率________,而在IVF组中,________。
②研究人员收集不同组别的胚胎细胞,定量检测具代表性的“非逃逸”基因,结果显示这些基因的表达在IVF 雌性胚胎中显著________ IVO雌性胚胎, 说明IVF 雌性胚胎XCI不足。
③已有研究表明,XCI 高度依赖激活因子 RNF12,研究人员利用免疫荧光技术检测RNF12 蛋白的表达量如图2。
注:均为鉴定性别后的雌性胚胎,DAPI标记细胞核所在位置,标尺:50μm
结果显示________。
(4)综上所述,XCI造成体外受精的胎儿性别比例失衡的可能原因是体外受精过程引发小鼠部分雌性胚胎________,引发________,导致雌性发育异常及雄/雌比例升高。
22. 基因工程在生产中有很多应用。为给转基因生物安全的监管提供依据,采用PCR 方法进行目的基因监测,反应程序如图所示。请回答下列问题:
(1)PCR 反应体系中通常含有模板DNA、引物(引物A 和引物B)、4种dNTP、________、缓冲液(含Mg2+)等。其中 dNTP 的作用是________。根据目的基因序列设计引物时,下列说法不正确的有________。
A.每种引物自身不能折叠后发生碱基互补配对
B.两种引物中G+C 的含量相差不宜过大,否则复性温度难于统一
C.引物的长度不宜过短,防止与模板链难以结合
D.两种引物之间不能发生碱基互补配对
(2)PCR 一般要经历三十多次循环,在循环之前,常要进行一次预变性,其目的是________。PCR 过程中断开或形成的化学键有________。有若PCR 循环5次,共消耗引物________个,含引物B的DNA 占全部DNA 的比例为________。某基因一条链的两端序列如下图所示,采用PCR 技术扩增该基因时,应选用的引物组合为________(选填序号)。
A. 5'-CTTGGATGAT-3'和 5'-TCTGTTGAAT-3'
B. 5'-CTTGGATGAT-3'和:5'-TAAGTTGTCT-3'
C. 5'-ATTCAACAGA-3'和 5'-ATCATCCAAG-3'
D. 5'-ATTCAACAGA-3'和。5'-GAACCTACTA-3'
(3)细胞核内 DNA 的复制时,有一条子链是先合成短的脱氧核苷酸链片段(称为冈崎片段)(如图),再形成较长的分子,而在 PCR 过程中无冈崎片段形成的原因是________。
(4)PCR 产物一般通过琼脂糖凝胶电泳来鉴定,在凝胶中DNA 分子的迁移速率与________有关。
(5)经PCR 得到的目的基因进入受体细胞后是否表达出相应的蛋白质还需要进一步检测,所用的方法是 ________。
23. 科研团队通过转基因获得了一种大肠杆菌工程菌,成为监测残留在生物组织或环境中的四环素水平的“报警器”,其监测原理如图1所示,天然大肠杆菌不具备图1中所示基因。
(1)在上述研究中,需导入天然大肠杆菌的目的基因有________。(选填序号)(多选)
①四环素合成相关基因 ②GFP 基因 ③TetR基因 ④RNA 聚合酶基因
(2)基因工程中最核心的步骤是________,其目的是________。
(3)据图1,当环境中不含四环素时,该大肠杆菌工程菌________(选填“能发出”“不发出”)荧光;环境中四环素水平越高,该种大肠杆菌工程菌的荧光________(选填“增强”“减弱”“不变”)。试概述该种四环素检测方法的原理:________。
(4)图2是2个DNA片段、质粒及其上的限制性内切核酸酶的识别序列的分布情况;其中质粒上的Ampr代表青霉素抗性基因。表为相关限制性内切核酸酶的识别序列与切割位点。
则,BamHI酶切后产生的黏性末端为________。若要拼接DNA片段1和2,结合图2和上表中信息,在特定工具酶作用下能成功拼接的位点处碱基序列为________。(选填下表中序号)
(5)研究人员设计了一个同时含DNA片段1和2的重组质粒的拼接方案,结合图表信息,你认为最终建构成功的重组质粒示意图最合理的是__________。
(6)下列操作能够证明重组质粒和大肠杆菌工程菌建构成功的方法及现象有 。
A. 通过琼脂糖凝胶电泳实验证明重组质粒的大小符合预期
B. 大肠杆菌工程菌不能在含有青霉素的培养基上生长
C. 用显微镜观察重组质粒上的外源 DNA 片段的碱基序列
D. 四环素浓度变化能引起大肠杆菌工程菌荧光强度的相应改变
(7)为提高对环境中四环素水平监测的有效性,研究人员将GFP的第65位丝氨酸突变成苏氨酸后,增强了绿色荧光稳定性和强度。该项技术属于_________。
①细胞工程 ②蛋白质工程 ③基因的定点突变外植体
愈伤组织体积
诱导率/%
不带叶茎段
很大
99.5
带叶茎段
很小
90
叶片
很小
20
成熟胚
较大
80
组别
胚胎数
活仔率(%)
雄/雌
IVO
81
56.25
1.08
IVF
82
45.58
1.48
限制酶
EcRI
XbaI
SpeI
BamHI
识别序列及切割位点
编号
①
②
③
④
拼接位点处的碱基序列
江苏省扬州市宝应县2023-2024学年高一下学期期中检测生物试题(原卷版+解析版): 这是一份江苏省扬州市宝应县2023-2024学年高一下学期期中检测生物试题(原卷版+解析版),文件包含教研室江苏省扬州市宝应县2023-2024学年高一下学期期中检测生物试题原卷版docx、教研室江苏省扬州市宝应县2023-2024学年高一下学期期中检测生物试题解析版docx等2份试卷配套教学资源,其中试卷共28页, 欢迎下载使用。
江苏省镇江市2023-2024学年高二下学期期中生物试卷(原卷版+解析版): 这是一份江苏省镇江市2023-2024学年高二下学期期中生物试卷(原卷版+解析版),文件包含江苏省镇江市2023-2024学年高二下学期期中生物试卷原卷版docx、江苏省镇江市2023-2024学年高二下学期期中生物试卷解析版docx等2份试卷配套教学资源,其中试卷共36页, 欢迎下载使用。
江苏省徐州市沛县2023-2024学年高二下学期4月期中生物试题(原卷版+解析版): 这是一份江苏省徐州市沛县2023-2024学年高二下学期4月期中生物试题(原卷版+解析版),文件包含江苏省徐州市沛县2023-2024学年高二下学期4月期中生物试题原卷版docx、江苏省徐州市沛县2023-2024学年高二下学期4月期中生物试题解析版docx等2份试卷配套教学资源,其中试卷共35页, 欢迎下载使用。