地理必修 第一册第三节 大气热力环流教案
展开这是一份地理必修 第一册第三节 大气热力环流教案,共4页。教案主要包含了等压面,热力环流,海陆风等内容,欢迎下载使用。
人地协调观:帮助学生了解热力环流的原理,引导学生尊重自然规律,利用热力环流原理解决生活问题。
综合思维:在对热力环流活动的探索中,引导学生发现地理环境是一个整体,一个要素的改变会引发其他要素的变化,如温差的出现导致垂直运动的变化,从而导致气压出现差异,再引发水平方向的运动,从而产生热力环流现象。
地理实践力:本堂课开展的孔明灯活动及热力环流模型的建立中提升学生的参与度,在地理知识的学习中提升了大家的行动意识和动手能力,有利于在真实情境中观察热力环流现象的意义,从而感悟地理环境与人类活动的关系。
教学重难点
重点:热力环流的原理及常见的热力环流
难点:等压面的判断
教学过程
实验导入:
教师准备孔明灯并在保证安全的情况下进行燃放,此时,孔明灯缓缓上升。让学生观察现象,并说出孔明灯上升的原因。(此时学生通常能够答到浮力大于重力)
教师讲解:
当孔明灯中部燃烧,气体膨胀,密度变小,此时受热的空气在竖直方向膨胀上升,那么,空气在受冷时又会怎么运动,水平方向的空气会运动吗?
实验模拟:
在学生兴趣小组制作的教具(两个透明矿泉水瓶分别用不同颜色进行区分,再用透明吸管进行连接,模拟空气受热受冷变化)中进行热力环流的模拟,将两侧水瓶分别放入冷水与热水中,此时能观测到放入冷水的蓝色瓶内的水在下沉,而放入热水的红色瓶的水在上升;接着红色的水通过上侧的吸管进入蓝色瓶,蓝色的水通过下侧的吸管进入红色瓶;此时邀请几位学生上台标记水流运动的方向,此方向也就是热力环流的方向。
实验讲解:
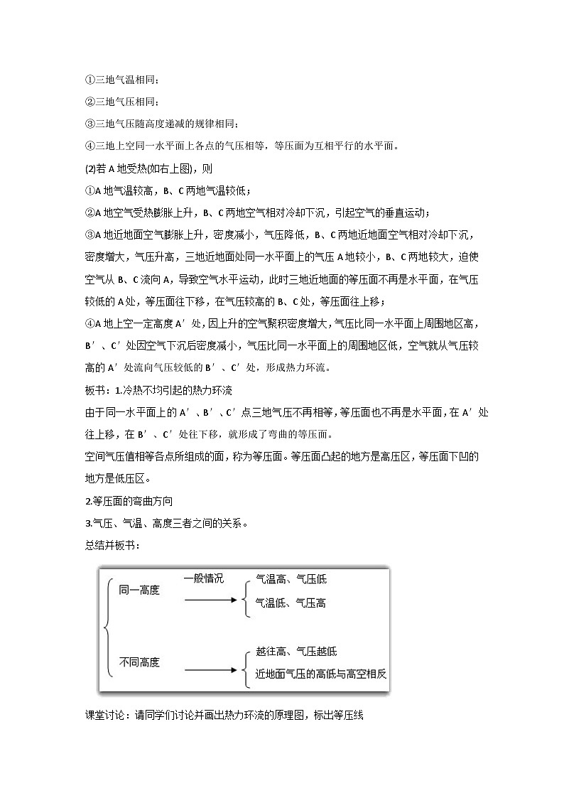
下面我们就这两幅图一起来分析一下热力环流的动态过程。
(1)若A、B、C三地(如左上图)受热均匀,则
①三地气温相同;
②三地气压相同;
③三地气压随高度递减的规律相同;
④三地上空同一水平面上各点的气压相等,等压面为互相平行的水平面。
(2)若A地受热(如右上图),则
①A地气温较高,B、C两地气温较低;
②A地空气受热膨胀上升,B、C两地空气相对冷却下沉,引起空气的垂直运动;
③A地近地面空气膨胀上升,密度减小,气压降低,B、C两地近地面空气相对冷却下沉,密度增大,气压升高,三地近地面处同一水平面上的气压A地较小,B、C两地较大,迫使空气从B、C流向A,导致空气水平运动,此时三地近地面的等压面不再是水平面,在气压较低的A处,等压面往下移,在气压较高的B、C处,等压面往上移;
④A地上空一定高度A′处,因上升的空气聚积密度增大,气压比同一水平面上周围地区高,B′、C′处因空气下沉后密度减小,气压比同一水平面上的周围地区低,空气就从气压较高的A′处流向气压较低的B′、C′处,形成热力环流。
板书:1.冷热不均引起的热力环流
由于同一水平面上的A′、B′、C′点三地气压不再相等,等压面也不再是水平面,在A′处往上移,在B′、C′处往下移,就形成了弯曲的等压面。
空间气压值相等各点所组成的面,称为等压面。等压面凸起的地方是高压区,等压面下凹的地方是低压区。
2.等压面的弯曲方向
3.气压、气温、高度三者之间的关系。
总结并板书:
课堂讨论:请同学们讨论并画出热力环流的原理图,标出等压线
过渡转折:现在我们学习到了热力环流的原理,那么,利用这个原理我们是否能解决生活中的问题呢?
提问:白天去海边拍照时,应如何站位效果会更好呢?
作图解释:海陆热力性质差异,海洋热容量大,陆地热容量小,因此,海洋升温降温较慢,陆地升温降温较快。白天,陆地受热升温快,海洋受热升温慢,从而产生了冷热差异,近地面风由海洋吹向陆地;夜晚,陆地降温较快,海洋降温较慢,从而产生了冷热差异,近地面风由陆地吹向海洋。
总结:因此,白天吹的是海风,所以应面朝大海拍照效果会更好。
课堂总结:
第一节 冷热不均引起大气运动
一、等压面
二、热力环流
三、海陆风
太阳辐射→地表的冷热差异→大气的垂直运动→同一水平面的气压差异→大气的水平运动
课堂演练:及时巩固本堂内容
板书设计
相关教案
这是一份湘教版 (2019)第三章 地球上的大气第三节 大气热力环流教案设计,共5页。教案主要包含了三维目标,地理核心素养等内容,欢迎下载使用。
这是一份地理必修 第一册第三章 地球上的大气第三节 大气热力环流教案设计,共5页。教案主要包含了热力环流等内容,欢迎下载使用。
这是一份地理必修 第一册第三节 大气热力环流教学设计,共5页。

