江苏省徐州市2023-2024学年高二下学期6月期末生物试题
展开一、单项选择题:共15题,每题2分,共30分。每题只有一个选项最符合题意。
1.大豆是我国主要的粮食作物。下列相关叙述正确的是
A.大豆中的蛋白质、脂肪和淀粉都可为人体生命活动提供能量
B.大豆中的蛋白质和脂肪均含有碳、氢、氧和氮四种元素
C.大豆中的蛋白质不含人体必需氨基酸
D.大豆油含有的脂肪酸,熔点较高,室温时呈固态
2.下列关于生物大分子及其单体的叙述正确的是
A.生物大分子彻底水解得到的一定是单体
B.生物大分子及其对应的单体组成元素可能不同
C.生物大分子都具有特异性,可作为区分不同生物的依据
D.生物大分子的多样性都与单体的种类和排列顺序有关
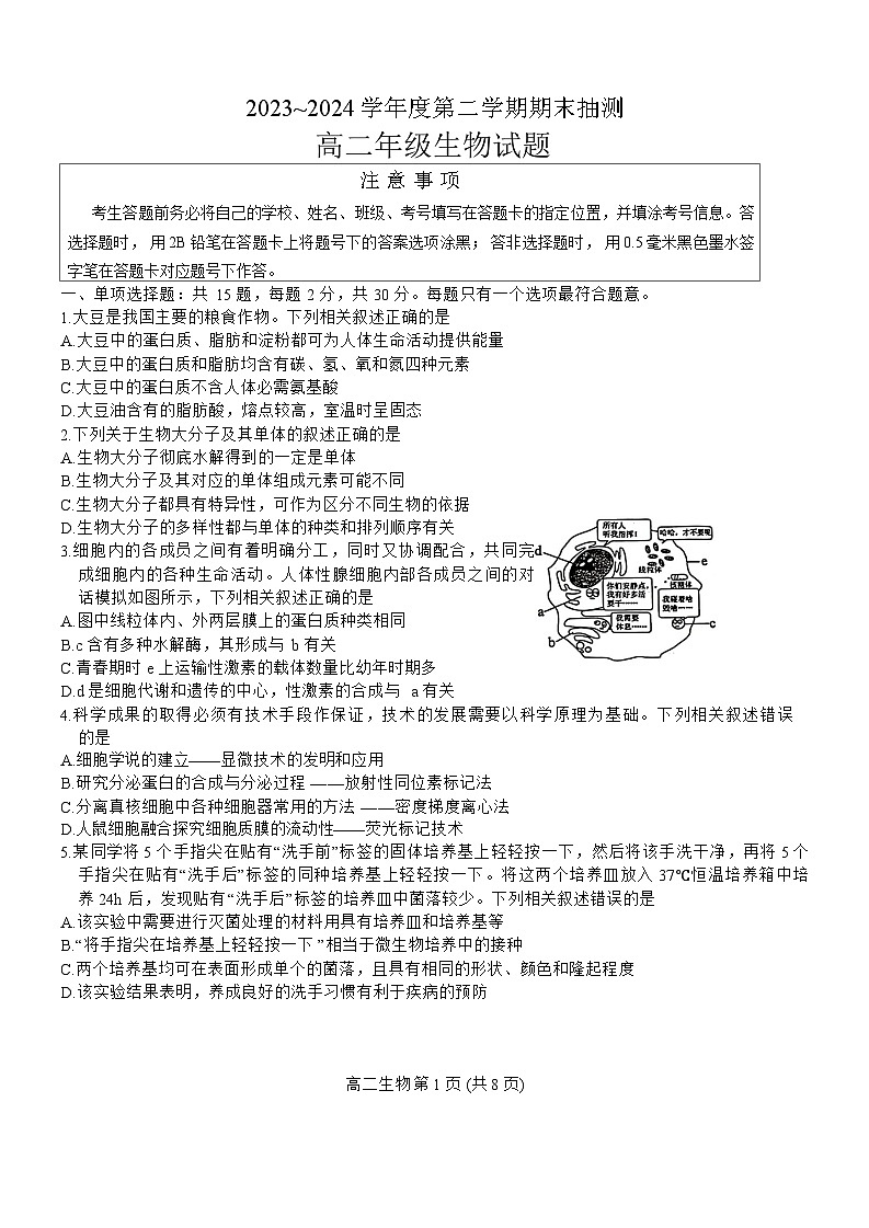
3.细胞内的各成员之间有着明确分工,同时又协调配合,共同完成细胞内的各种生命活动。人体性腺细胞内部各成员之间的对话模拟如图所示,下列相关叙述正确的是
A.图中线粒体内、外两层膜上的蛋白质种类相同
B.c含有多种水解酶,其形成与b有关
C.青春期时e上运输性激素的载体数量比幼年时期多
D.d是细胞代谢和遗传的中心,性激素的合成与a有关
4.科学成果的取得必须有技术手段作保证,技术的发展需要以科学原理为基础。下列相关叙述错误的是
A.细胞学说的建立——显微技术的发明和应用
B.研究分泌蛋白的合成与分泌过程——放射性同位素标记法
C.分离真核细胞中各种细胞器常用的方法——密度梯度离心法
D.人鼠细胞融合探究细胞质膜的流动性——荧光标记技术
5.某同学将5个手指尖在贴有“洗手前”标签的固体培养基上轻轻按一下,然后将该手洗干净,再将5个手指尖在贴有“洗手后”标签的同种培养基上轻轻按一下。将这两个培养皿放入37℃恒温培养箱中培养24h后,发现贴有“洗手后”标签的培养皿中菌落较少。下列相关叙述错误的是
A.该实验中需要进行灭菌处理的材料用具有培养皿和培养基等
B.“将手指尖在培养基上轻轻按一下”相当于微生物培养中的接种
C.两个培养基均可在表面形成单个的菌落,且具有相同的形状、颜色和隆起程度
D.该实验结果表明,养成良好的洗手习惯有利于疾病的预防
高二生物 第 1 页 (共 8 页)注 意 事 项
考生答题前务必将自己的学校、姓名、班级、考号填写在答题卡的指定位置,并填涂考号信息。答选择题时, 用2B铅笔在答题卡上将题号下的答案选项涂黑; 答非选择题时, 用0.5毫米黑色墨水签字笔在答题卡对应题号下作答。
6.下列关于传统发酵技术应用的叙述正确的是
A.传统发酵技术的操作过程是在严格无菌条件下进行的
B.用带盖瓶子制作葡萄酒时,拧松瓶盖的间隔时间一定要相同
C.果醋发酵液中,液面处的醋酸菌密度高于瓶底处的密度
D.利用乳酸菌制作酸奶过程中,先通气培养后密封发酵
7.下列关于发酵工程技术的叙述错误的是
A.通过发酵工程可以从微生物细胞中提取单细胞蛋白
B.发酵工程生产的微生物农药,是生物防治的重要手段
C.发酵过程中要全程监控发酵罐中的pH、溶解氧和温度等指标
D.发酵过程中环境条件会影响微生物的生长繁殖和代谢产物的形成
8.红豆杉是濒危植物,其树皮产生的紫杉醇对抗癌有一定的效果。红豆杉植株组织培养和细胞培养的流程如图所示,②为愈伤组织,通过b过程可最终产生新的植株,通过c过程可产生大量细胞。下列相关叙述正确的是
A.a过程是脱分化,该过程中细胞增殖的方式是无丝分裂
B.b过程的实质是基因的选择性表达,该过程和a过程的光照条件相同
C.通过a、b过程进行紫杉醇的工厂化生产
D.培养⑤一般采用液体培养基
9.培育甘蔗脱毒苗有两条途径(是否包含②过程)。下列相关叙述正确的是
A.①过程中的生物材料在接种前需要用酒精和盐酸进行消毒处理
B.②过程能使组织中的病毒减少或减弱其侵染增殖能力
C.经过②过程获得的脱毒苗具有更强的抗病毒能力
D.获得脱毒苗后即可移栽到大田土壤中
10.下列关于猪输卵管上皮细胞体外培养及应用的叙述错误的是
A.实验开始前,实验器械和培养液都必须经过高压蒸汽灭菌处理
B.细胞培养需要含有95%空气和5%二氧化碳的气体条件
C.定期更换培养液,防止细胞代谢物积累对细胞自身造成危害
D.进行传代培养时,贴壁输卵管上皮细胞需用胰蛋白酶等处理
11.北方白犀牛目前仅剩两头雌性个体,在此之前,研究人员设法保存了少量白犀牛精子用于拯救该物种。下列相关叙述正确的是
A.可利用人工授精、胚胎移植等无性繁殖技术培育北方白犀牛
B.可通过内细胞团的均等分割以获得同卵双胎或多胎的北方白犀牛
C.可利用雌性北方白犀牛体细胞核移植技术进行克隆,得到多头子代后让其自行繁衍
D.可利用两头雌性个体的体细胞两两融合,再将融合细胞培育成新个体
12.水蛭素可用于预防和治疗血栓。研究发现,将水蛭素第47位的天冬酰胺替换为赖氨酸,其抗凝血活性显著提高,可通过奶牛乳腺生物反应器批量生产活性高的水蛭素。下列相关叙述错误的是
A.对水蛭素进行改造的直接操作对象为水蛭素基因
B.改造后的水蛭素为自然界不存在的蛋白质
C.需要将乳腺中特异表达的基因的启动子与目的基因重组在一起
D.水蛭素基因及其mRNA 只能从转基因奶牛的乳腺细胞中提取并检测
高二生物 第 2 页 (共 8 页)13.下列关于“DNA粗提取与鉴定”、 “PCR扩增”、 “琼脂糖凝胶电泳”实验的叙述,正确的是
A.DNA 粗提取过程中需使用预冷的体积分数75%的酒精溶液
B.将提取到的丝状物与二苯胺溶液充分混匀后,溶液即可变为蓝色
C.对1个双链DNA 分子进行 PCR 扩增, 第 n次循环需要引物2ⁿ个
D.凝胶载样缓冲液中加入的核酸染料能与DNA 分子结合,便于在紫外灯下观察
14.基因工程需要三种工具:限制酶、DNA 连接酶和载体。下列相关叙述错误的是
A.不同限制酶切割后产生的 DNA 片段可能被某种DNA 连接酶“缝合”
B. T4 DNA 连接酶可连接黏性末端和平末端
C.质粒可以作为基因的载体使用,通常采用抗生素合成基因作为标记基因
D.某些病毒可作为基因工程的“分子运输车”
15.下列关于生物技术安全与伦理问题的叙述正确的是
A.如果有证据表明某种转基因食品有害,就应该禁止转基因技术的应用
B.利用转基因技术制造的新型致病菌具有极大的危害性,是因为人体不会对它们产生免疫反应
C.试管婴儿技术已经成熟,移植前可对胚胎进行遗传学诊断和基因改造
D.科学家将α-淀粉酶基因与目的基因一起转入植物中,可以阻断淀粉储藏使花粉失去活性,从而防止转基因花粉传播造成基因污染
二、多项选择题:共4题,每题3分,共12分。每题有不止一个选项符合题意。每题全选对者得3分,选对但不全的得1分,错选或不答的得0分。
16.科学家对藜麦根部细胞耐盐情况进行了研究,发现KOR、SOS1、NSCC、NHX 是位于生物膜上的不同离子通道或转运载体,其作用机制如图所示。下列相关叙述正确的有
A.生物膜上离子通道或转运载体功能不同的直接原因是其蛋白质的结构不同
B.H⁺通过SOS1 转运载体进入表皮细胞的运输方式为主动运输
C.K⁺与通道蛋白KOR结合后,以协助扩散的方式运出表皮细胞
D.Na⁺通过NHX 转运载体运入液泡,有利于提高藜麦的耐盐性
17.精子载体法是以精子作为外源基因载体携带外源基因进入卵细胞,用该方法制备转基因鼠的基本流程如图所示。下列相关叙述正确的有
高二生物 第 3 页 (共 8 页)A.①过程中精子获能后膜流动性增加
B.②过程采用体外受精技术,受精卵中的遗传物质不都来自于父母双方
C.③过程形成的早期胚胎需要发育到桑椹胚或原肠胚才能进行胚胎移植
D.④过程进行胚胎移植前需要对供体和受体进行超数排卵处理
18.下列中学实验需要使用光学显微镜观察,相关叙述正确的有
A.观察酵母菌时,细胞核、液泡和核糖体清晰可见
B.观察细胞中脂肪时,脂肪颗粒被苏丹III染液染成橘红色
C.观察细胞质流动时,黑藻叶肉细胞内叶绿体围绕液泡运动
D.观察植物细胞质壁分离时,在低倍镜下能够观察到质壁分离现象
19. OsGLO1、EcCAT、EcGCL 和TSR四个基因分别编码四种不同的酶,研究人员将这些基因分别与叶绿体转运肽(能引导合成的蛋白质进入叶绿体)基因连接,构建多基因表达载体(载体中部分序列如图所示),利用农杆菌转化法将其导入棉花细胞,在棉花叶绿体内构建了一条新的代谢途径,提高了棉花的产量。下列相关叙述错误的有
A.使用Ca²⁺处理农杆菌,有利于多基因表达载体的导入
B.应选用含卡那霉素的培养基筛选被农杆菌转化的棉花细胞
C. OsGLO1、EcCAT基因转录时以 DNA 的同一条单链为模板
D.四个基因都在棉花叶绿体内进行转录、翻译
三、非选择题:共5题,共58分。除特别说明外,每空1分。
20.(11分)牛支原体是严重危害牛养殖业的一种病原体,它能引起肺炎、关节炎等多种疾病。VspX蛋白是牛支原体表面的一种脂蛋白,在牛支原体感染宿主细胞时起黏附作用。科研人员制备抗VspX单克隆抗体,进行相关研究。请回答下列问题:
(1)以 VspX 蛋白为抗原制备单克隆抗体,需用纯化的VspX 蛋白对小鼠进行多次免疫,其目的是刺激机体产生更多的 ▲ ,将该细胞与骨髓瘤细胞融合,在HAT培养基上, ▲ (2分)细胞不能生长,从而筛选获得杂交瘤细胞。
(2)杂交瘤细胞 ▲ (填“能”或“不能”)产生专一抗体,所产生的抗体 ▲ (填“一定”或“不一定”) 能抗 VspX 蛋白。
(3)将上述筛选出的杂交瘤细胞培养、稀释后接种到·96孔培养板中,每一个孔中尽量只接种 ▲ 个杂交瘤细胞以实现 ▲ ,然后通过ELISA 法(又称酶联免疫吸附试验法)检测各孔上清液中细胞分泌的抗体,可与 ▲ 结合的培养孔为阳性孔。将抗体检测呈阳性的杂交瘤细胞注射到小鼠腹腔内增殖,最终从 ▲ 中获取大量抗VspX抗体。
(4) 将抗VspX抗体与不同抗原进行杂交,免疫印迹分析如图所示,实验结果显示 ▲ ,表明抗VspX 抗体具有 ▲ 。
高二生物 第 4 页 (共 8 页)21.(11 分)信号肽假说认为,真核细胞在分泌蛋白的合成过程中,游离核糖体最初合成的一段氨基酸序列是一种信号序列(又称信号肽),它能被位于细胞质基质中的信号肽识别颗粒(SRP)识别,后者引导核糖体附着于内质网上,继续蛋白质的合成。在无细胞系统的培养液中(含核糖体)进行相关实验,结果如表所示。请回答下列问题:
注“+”表示有相应的物质或结构“-”表示没有相应的物质或结构
(1)在真核细胞中,生物膜包括细胞质膜、 ▲ 和 ▲ 等结构,它们的主要成分均为 ▲ 和 ▲ 。
(2)结合相关资料分析,合成某些蛋白质的核糖体不会附着于内质网的原因是 ▲ ,DP 最可能分布于 ▲ 上,它与SRP结合后,肽链将 ▲ 。
(3)分泌蛋白的转运和分泌主要通过囊泡进行,SNARE 假说如图所示,该假说从分子水平上解释细胞内生物膜系统的融合机制。
①真核细胞合成分泌蛋白的过程中,能产生囊泡的细胞器有 ▲ ,囊泡的转运需要依托细胞质基质中特殊的网架结构为 ▲ 。
②由图可知,囊泡膜上的 Rab-GTP 可与靶膜上的 ▲ 结合,从而将囊泡锚定在靶膜上,进而协助 ▲ 蛋白与靶膜上的 t-SNARE 蛋白特异性结合,形成稳定的蛋白复合物,随后通过膜融合,完成“货物”的定向运输。
高二生物 第 5 页 (共 8 页)实验组别
含有编码信号肽的mRNA
SRP
DP(SRP 受体)
内质网
结 果
甲
-
-
产生含信号肽的完整多肽
乙
-
合成70—100个氨基酸残基后,肽链延伸终止
丙
T
-
产生含信号肽的完整多肽
丁
+
+
信号肽切除,多肽链进入内质网
22.(12分)杨梅具有很高的营养价值,其鲜果也是酿酒的良好材料。发酵型果酒品质取决于所选择的酵母性能。科研人员为挖掘某杨梅主产区的酵母资源,筛选出酒精转化率高、酒精耐受性强的优质杨梅酿酒酵母,进行的研究如图所示。请回答下列问题:
(1)图中过程②③④⑤所用培养基为适于酵母菌生长的YPD 培养基,其成分包括1%酵母膏、2%蛋白胨、2%葡萄糖等,其中能提供的氮源的有 ▲ ,与过程②所用培养基相比,过程③所用培养基中还添加了 ▲ (成分)。
(2)过程③梯度稀释时,先分别向A、B、C三支试管中加入 ▲ mL 无菌水,再依次加入酵母菌培养液的上清液或稀释液lmL,摇匀。取多种稀释倍数的酵母菌培养液0.1mL 分别接种到多个平板上,这样做的目的有 ▲ (2分);甲、乙研究员在10⁵稀释倍数下操作和得到的结果为:甲涂布4个平板,统计的菌落数分别是150、178、259、310; 乙涂布4个平板,统计的菌落数分别是152、161、179、188,则.1mL 培养液中含有的酵母菌数量可能为 ▲ 个 (2分)。
(3)过程④中接种环灼烧灭菌的次数为 ▲ ,划线后将培养皿 ▲ ,放入恒温培养箱中培养。
(4)分离获得的酵母菌还需经过多级筛选才能获取到理想菌株。科研人员利用DY5、RY1、JW14三种菌株,发酵制作杨梅酒,并进行酒精耐受性检测,结果如表、图所示,三种菌株中,最适于杨梅果酒发酵的是 ▲ ,理由有 ▲ (2分)。
高二生物 第 6 页 (共 8 页)菌株名称
酒精度/%
总糖/g·L⁻¹
总酸/g·L⁻¹
DY5
7.0
34.23
12.045
RY1
9.0
15.01
12.675
JW14
6.5
33.64
12.099
杨梅汁
-
78.80
10.737
23.(12分)不对称体细胞杂交是指利用射线破坏供体细胞的染色质,与未经射线照射的受体细胞融合,所得融合细胞含受体全部遗传物质及供体部分遗传物质。研究人员尝试运用不对称体细胞杂交将红豆杉 (2n=24)与柴胡(2n=12)进行了融合,培育能产生紫杉醇的柴胡,过程如图所示。请回答下列问题:
注:X射线处理能随机破坏染色体结构,使其发生断裂、易位或染色体消除,使细胞不再持续分裂;碘乙酰胺处理能使细胞质中的某些酶失活,抑制细胞分裂。
(1)培养基中应添加一定浓度的蔗糖,目的有 ▲ (2分)。A处理为 ▲ 。
(2)采用二乙酸荧光素 (FDA)法可测定原生质体活力。已知FDA 本身无荧光,当其进入细胞后可被酯酶分解为无毒、具有荧光的物质,该荧光物质不能透过活细胞质膜,会留在细胞内发出荧光。据此分析应选择 ▲ 的原生质体用于融合。融合前对原生质体在显微镜下用 ▲ 计数,以确定原生质体密度。
(3)获得的原生质体常使用化学试剂 ▲ 诱导融合,经诱导融合后,只有异源融合的原生质体可持续分裂形成再生细胞团,原因是 ▲ (2分)。过程④再分化阶段,芽的分化要求培养基中 ▲ (激素)比例较高。
(4)科研人员对获得的部分植株细胞进行染色体观察、计数和DNA 分子标记鉴定,结果如表所示。后代植株中 ▲ 类型一定不是所需植株。科研人员推测杂种植株的染色体主要来源于亲本柴胡的染色体,另一方亲本的遗传物质可能不是以染色体的形式存在于杂种植株细胞中,而是以DNA片段的方式整合进柴胡的基因组,作出以上推测的依据有 ▲ (2分)。
高二生物 第 7 页 (共 8 页).后代植株类型
染色体数目、形态
DNA 分子标记鉴定
甲
12, 形态与柴胡染色体相似
含双亲DNA 片段
乙
12, 形态与柴胡染色体相似
无红豆杉 DNA 片段
丙
12, 形态与柴胡染色体相似
含双亲DNA片段和新的DNA片段
24.(12分)放线菌主要存在于土壤、空气和水中,还有部分存在于健康植物的各种组织和器官内部,称为植物内生放线菌。请回答下列问题:
(1)放线菌能抑制病原菌的生长。研究人员利用两种不同类型的放线菌获得新型工程菌,过程如图所示。收集两种菌丝体,加入 ▲ (填“纤维素酶”或“溶菌酶”)处理,获得原生质体,将两种原生质体悬液等量混合,加入适量促融剂处理一段时间。终止反应并洗涤后,取一定量混合液接种于 ▲ (填“固体”或“液体”)培养基中培养。根据菌落特征,选出性状稳定的融合菌株。
(2)某真菌的W基因可编码一种高效降解纤维素的酶,已知乙链为W基因转录的模板链,为使放线菌产生该酶,以图中质粒为载体,进行转基因。
①为了将W基因与质粒重组且避免质粒和W基因自身环化,最好选择用限制酶 ▲ 处理质粒、 ▲ 处理 W基因。
②研究人员欲对W基因的mRNA进行 RT-PCR,已知其mRNA 的序列为5'-UGAACGCUA…(中间序列)…GUCGACUCG-3'。为了便于将扩增后的基因和载体成功构建成重组质粒,用于 PCR 扩增的引物应为 ▲ (2分)。
A. 5'-TGAACGCTA… B. 5'-GAATTCTGA…
C. 5'-CGAGTCGAC… D. 5'-AAGCTTCGA…
③除引物外,PCR反应体系中还应加入含Mg²⁺的缓冲液、 ▲ (2分)。扩增过程中预变性的目的为 ▲ ,子链的延伸方向为 ▲ 。
④除引物外,启动子通常具有物种特异性,在质粒中插入W基因,其上游启动子应选择 ▲ (从“植物”“真菌”“放线菌”中选填)启动子。为确定导入重组质粒的放线菌是否具有降解纤维素的能力,研究人员将导入了重组质粒的放线菌接种在含有纤维素和 ▲ 的固体鉴别培养基上,若出现以菌落为中心的透明圈,则证明W基因成功表达。
高二生物 第 8 页(共 8 页)限制酶
BamH I
EcR I
Mfe I
Kpn I
Hind III
识别序列和切割位点
G↓GATTC
G↓AATTC
C↓AATTG
GGTAC↓C
A↓AGCTT
江苏省徐州市泉山区徐州市第一中学2023-2024学年高二下学期4月期中生物试题: 这是一份江苏省徐州市泉山区徐州市第一中学2023-2024学年高二下学期4月期中生物试题,共8页。试卷主要包含了单项选择题,多项选择题,非选择题等内容,欢迎下载使用。
江苏省徐州市第七中学2023-2024学年高二上学期期末生物学试题: 这是一份江苏省徐州市第七中学2023-2024学年高二上学期期末生物学试题,共4页。
2021-2022学年江苏省徐州市高二下学期期末生物试题含解析: 这是一份2021-2022学年江苏省徐州市高二下学期期末生物试题含解析,共29页。试卷主要包含了单项选择题,多项选择题,非选择题等内容,欢迎下载使用。

