2021-2022学年江苏省徐州市高二下学期期中生物试题含解析
展开 2021—2022学年度第二学期期中学业水平质量监测
高二生物学试题
一、单项选择题
1. 传统发酵食品风味独特,深受人们喜爱。有关叙述正确的是( )
A. 制作果酒时,将葡萄汁装满发酵瓶,盖好瓶盖利于发酵
B. 若泡菜咸而不酸,可能是食盐过多抑制了乳酸菌的发酵
C. 制作果醋所用到的工具、实验材料等使用前均需灭菌处理
D. 为提高果酒品质,新鲜葡萄去除枝梗后用蒸馏水反复冲洗再榨汁
【答案】B
【解析】
【分析】1、参与果酒制作的微生物是酵母菌,其新陈代谢类型为异养兼性厌氧型。果酒制作的原理: (1) 在有氧条件下,酵母菌进行 有氧呼吸大量繁殖;(2) 在无氧条件下,酵母菌进行无氧呼吸产生酒精和二氧化碳。
2、参与果醋制作的微生物是醋酸菌,其新陈代谢类型是异养需氧型。果醋制作的原理: 当氧气、糖源都充足时,醋酸菌将葡萄汁中的果糖分解成醋酸。 当缺少糖源时,醋酸菌将乙醇变为乙醛,再将乙醛变为醋酸。
3、泡菜的制作原理:泡菜的制作离不开乳酸菌。在无氧条件下,乳酸菌将葡萄糖分解成乳酸。
【详解】A、葡萄汁不能装满发酵瓶,要留有一定空间,否则不利于酵母菌的繁殖,也会造成发酵液溢出,不利于发酵,A错误;
B、若泡菜咸而不酸,可能是食盐过多,抑制了乳酸菌的发酵,产生的乳酸含量较少,B正确;
C、实验材料不能灭菌处理,如果灭菌处理会杀死本身促发酵的菌种,C错误;
D、选择新鲜的葡萄,榨汁前先将葡萄冲洗,并除去枝梗,不可反复冲洗,以免将葡萄上的酵母菌冲洗掉,影响酵母菌的发酵,D错误。
故选B。
2. 农村畜禽养殖污染是我国新农村建设中的棘手问题,畜禽养殖使用的红霉素(一种抗生素,分子式C37H67NO13)在土壤中的残留量较高。某科研团队为解决土壤中红霉素超标问题,欲筛选一种能高效降解红霉素的菌株。有关说法错误的是( )
A. 配制的培养基通常用湿热灭菌法灭菌
B. 实验使用的平板和试管最好在使用前做好标记
C. 需要在以红霉素为唯一氮源的固体培养基上分离培养
D. 分离得到的红霉素降解菌株可接种在液体培养基中于常温下长期保存
【答案】D
【解析】
【分析】1、对于频繁使用的菌种,采用临时保藏的方法,首先将菌种接种到试管的固体斜面培养基上,在合适的温度下培养,当菌落长大后,将试管放入4℃的冰箱中保藏。
2、对于需要长期保存的菌种,需要在3mL的甘油瓶中,装入1mL甘油后灭菌,然后将1mL培养的菌液转移到甘油瓶中,与甘油充分混匀后,放在-20°C的冷冻箱中保存,此方法为甘油管藏法。
【详解】A、配制的培养基通常用湿热灭菌法灭菌,其中高压蒸汽灭菌的效果最好,A正确;
B、实验使用的平板和试管比较多,为避免混淆,最好在使用前做好标记,B正确;
C、因为本实验的目的是筛选一种能高效降解红霉素(分子式C37H67NO13)的菌株,因此需要在以红霉素为唯一氮源的固体培养基上分离培养,C正确;
D、长期保存菌种应该采用甘油管藏法,需要-20°C冷冻保存,D错误。
故选D。
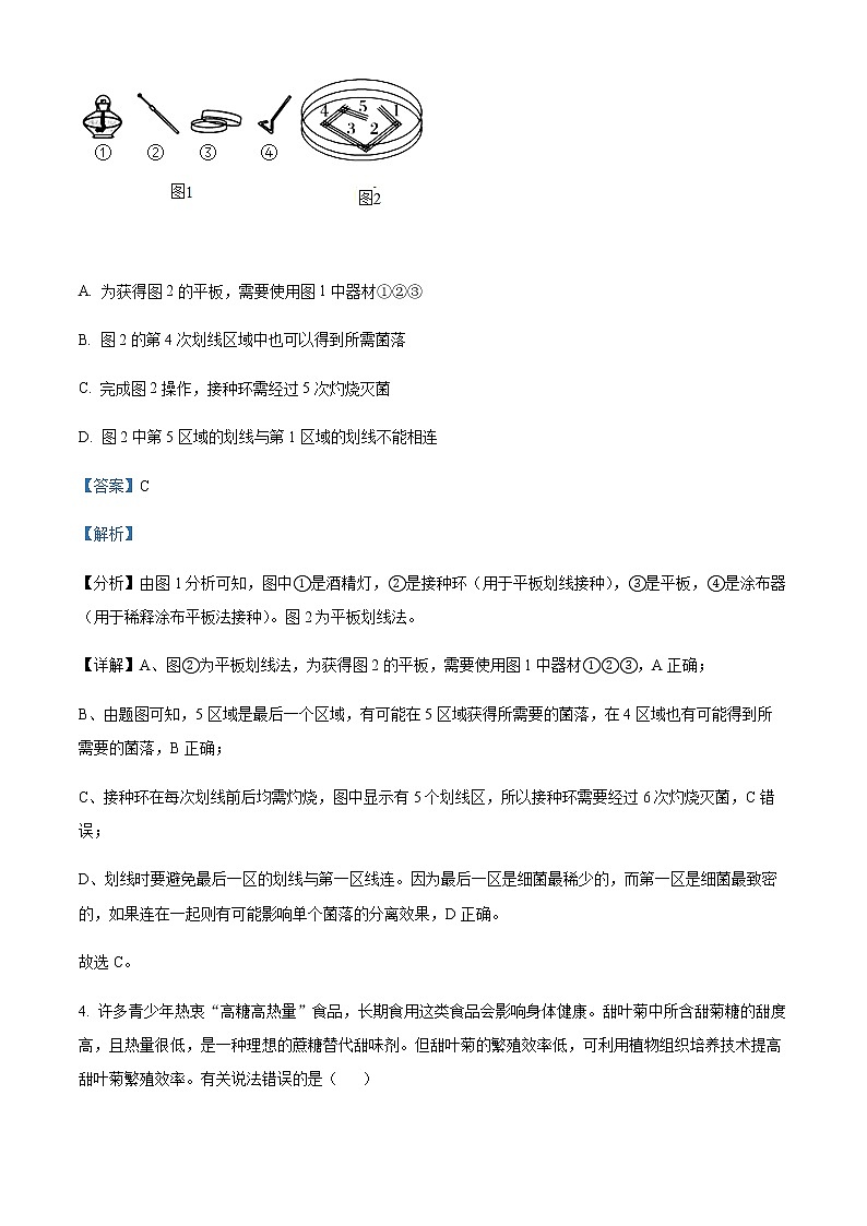
3. 平板划线法是一种常用的微生物接种方法,某研究小组进行了纯化大肠杆菌实验,图1为部分实验器材,图2为平板划线示意图。有关说法错误的是( )
A. 为获得图2的平板,需要使用图1中器材①②③
B. 图2的第4次划线区域中也可以得到所需菌落
C. 完成图2操作,接种环需经过5次灼烧灭菌
D. 图2中第5区域的划线与第1区域的划线不能相连
【答案】C
【解析】
【分析】由图1分析可知,图中①是酒精灯,②是接种环(用于平板划线接种),③是平板,④是涂布器(用于稀释涂布平板法接种)。图2为平板划线法。
【详解】A、图②为平板划线法,为获得图2的平板,需要使用图1中器材①②③,A正确;
B、由题图可知,5区域是最后一个区域,有可能在5区域获得所需要的菌落,在4区域也有可能得到所需要的菌落,B正确;
C、接种环在每次划线前后均需灼烧,图中显示有5个划线区,所以接种环需要经过6次灼烧灭菌,C错误;
D、划线时要避免最后一区的划线与第一区线连。因为最后一区是细菌最稀少的,而第一区是细菌最致密的,如果连在一起则有可能影响单个菌落的分离效果,D正确。
故选C。
4. 许多青少年热衷“高糖高热量”食品,长期食用这类食品会影响身体健康。甜叶菊中所含甜菊糖的甜度高,且热量很低,是一种理想的蔗糖替代甜味剂。但甜叶菊的繁殖效率低,可利用植物组织培养技术提高甜叶菊繁殖效率。有关说法错误的是( )
A. 愈伤组织是外植体脱分化形成的
B. 植物组织培养过程中需要更换培养基
C. 该技术利用的原理是植物细胞的全能性
D. 甜叶菊是自养生物,培养基中不用添加有机碳源
【答案】D
【解析】
【分析】植物组织培养技术:
1、过程:离体的植物组织,器官或细胞(外植体)→愈伤组织→胚状体→植株(新植体)。
2、原理:植物细胞的全能性。
3、条件:①细胞离体和适宜的外界条件(如适宜温度、适时的光照、pH和无菌环境等);②一定的营养(无机、有机成分)和植物激素(生长素和细胞分裂素)。
【详解】A、实验中外植体培养成完整植株过程中需先后经历脱分化和再分化,脱分化形成愈伤组织,A正确;
B、植物组织培养过程中通常需要进行更换培养基以实现脱分化、诱导生根和诱导生芽的过程,B正确;
C、细胞的全能性是指已经分化的细胞仍然具有发育成完整个体的潜能,植物组织培养体现了植物细胞具有全能性,C正确;
D、甜叶菊组织培养的培养基中需添加有机碳源作为营养物质,此时还不能进行光合作用,D错误。
故选D。
5. 我国南部边疆的守卫者,饱受蚊虫叮咬。科学家将天竺葵和香茅草的原生质体诱导融合,利用如图技术培育出含有香茅醛的驱蚊草。有关说法正确的是( )
A. 过程Ⅱ常用的诱导方法有电融合法、灭活病毒诱导法等
B. 图中两细胞融合完成的标志是两个原生质体核的融合
C. 植物体细胞杂交技术克服了不同物种间杂交不亲和的障碍
D. 若诱导组织生芽,则f培养基中生长素含量应高于细胞分裂素
【答案】C
【解析】
【分析】据图分析,I表示去壁过程,II是诱导原生质体融合,III是植物再生出细胞壁,IV是脱分化,V是再分化过程。
【详解】A、II是诱导原生质体融合,不能用灭活的病毒进行,A错误;
B、图中两细胞融合完成的标志是再生出细胞壁,B错误;
C、植物体细胞杂交的意义在于克服了不同生物远缘杂交不亲和的障碍,C正确;
D、若诱导组织生芽,则f培养基中生长素含量应低于细胞分裂素,D错误。
故选C。
6. 中国科学院团队对雌性猕猴进行克隆,成功获得“中中”和“华华”两姐妹。如图为“中中”和“华华”培育的流程。有关说法正确的是( )
A. 图中的卵子实际上是初级卵母细胞
B. 该过程属于无性繁殖,“中中”和“华华”的遗传物质全部来自纤维细胞
C. 纤维细胞应选取培养10代以内的细胞,以保证其正常的遗传基础
D. ③过程需要使用免疫抑制剂,以降低受体对外来胚胎的排斥反应
【答案】C
【解析】
【分析】动物细胞核移植技术是将动物的细胞核移入一个去核卵母细胞中,并使重组细胞发育成新胚胎,继而发育成动物个体的技术。分析图示可知,①为将纤维细胞注射到去核的卵母细胞中,②为对重组细胞进行体外培养,发育成新胚胎,再进行③胚胎移植过程,最终获得克隆猴。
【详解】A、图中的卵子实际上是处于减数第二次分裂时期的次级卵母细胞,A错误;
B、中中、华华是由重组细胞发育而来,其细胞核内的遗传物质来自纤维细胞,但细胞质的遗传物质来自于卵细胞,B错误;
C、培养10代以内的细胞能保持正常的二倍体核型,因此纤维细胞应选取传代培养10代以内的细胞,以保证其正常的遗传基础,C正确;
D、由于受体子宫对移植来的胚胎不发生免疫排斥反应,因此③过程不需要使用免疫抑制剂,D错误。
故选C。
7. 如图为胚胎发育过程中某时期示意图。有关说法错误的是( )
A. 该图显示透明带破裂,出现孵化现象
B. 图中的内细胞团将来发育成胎盘和胎膜
C. 此时期的细胞开始出现分化
D. 此时期表示胚胎发育的囊胚期
【答案】B
【解析】
【分析】1、根据胚胎形态的变化,可将早期发育的胚胎分为桑椹胚、囊胚、原肠胚等。其中桑椹胚卵裂产生的子细胞逐渐形成致密的细胞团;囊胚时,胚胎进一步发育,细胞逐渐分化。聚集在胚胎一端的细胞形成内细胞团,将来发育成胎儿的各种组织;而沿透明带内壁扩展和排列的细胞,称为滋养层细胞,它们将来发育成胎膜和胎盘。随着胚胎的进一步发育,囊胚进一步扩大,会导致透明带破裂,胚胎从其中伸展出来,这一过程叫作孵化。
2、分析题图可知,该时期为囊胚时期,胚胎已经完成孵化。
【详解】A、由图可知,透明带已经破裂,胚胎从其中伸展出来,此过程为孵化,A正确;
B、图中的内细胞团将来发育成胎儿的各种组织,B错误;
C、此时期为囊胚时期,细胞开始出现分化,C正确;
D、此时期表示胚胎发育的囊胚期,D正确;
故选B。
8. 下图为利用黑鼠和白鼠的早期胚胎培育黑白嵌合鼠的过程。有关说法错误的是( )
A. 图中②表示卵裂球细胞的融合过程
B. 利用胚胎分割技术可实现嵌合鼠的快速繁殖
C. 过程③操作前需对多只代孕母鼠进行同期发情处理
D. 可用分割针取样滋养层细胞,做DNA分析鉴别嵌合鼠的性别
【答案】A
【解析】
【分析】图中的①表示去除透明带,③表示胚胎分割。
【详解】A、②是将白鼠早期胚胎的卵裂球和黑鼠早期胚胎的卵裂球放在一起培养,不需要诱导卵裂球细胞发生融合,A错误;
B、利用胚胎分割,可以增加胚胎的数目,实现嵌合鼠的快速繁殖,B正确;
C、③表示胚胎分割,进行胚胎移植前,需要对代孕母鼠进行同期发情处理,C正确;
D、囊胚期的胚胎,去滋养层细胞,可以做DNA分析鉴别嵌合鼠的性别,D正确。
故选A。
9. 在生物工程操作过程中,经常用到“筛选”这一技术手段。有关说法正确的是( )
A. 成功转入抗虫基因的棉花植株即具有抗虫特性,不需要经过鉴定筛选过程
B. 胚胎移植后需检查受体是否妊娠,移植前收集到的胚胎无需检查筛选
C. 利用基因工程构建膀胱生物反应器时,需要筛选出雌性胚胎进行移植
D. 试管婴儿技术,胚胎移植前需筛选出正常胚胎植入子宫
【答案】D
【解析】
【分析】1、基因工程目的基因的检测,可以用分子杂交技术、RNA分子杂交技术、抗原-抗体杂交等分子水平和个体水平进行检测。
2、胚胎移植的基本程序主要包括:①对供、受体的选择和处理(选择遗传特性和生产性能优秀的供体,有健康的体质和正常繁殖能力的受体;用激素进行同期发情处理,用促性腺激素对供体母牛做超数排卵处理) ; ②配种或人工授精:③对胚胎的收集、检查、培养或保存(对胚胎进行质量检查,此时的胚胎应发育到桑椹或胚囊胚阶段) ;④对胚胎进行移植;⑤移植后的检查。
【详解】A、成功转入抗虫基因的棉花植株不一定能表达抗虫相关蛋白,还需要经过鉴定筛选具有抗虫性状的棉花植株,A错误;
B、胚胎移植前收集到的胚胎需要检查筛选出健康胚胎,胚胎移植后需检查受体母畜是否妊娠,B错误;
C、利用基因工程构建膀胱生物反应器时,对胚胎的性别没有要求,因此不需要筛选出雌性胚胎进行移植,C错误;
D、试管婴儿技术,胚胎移植前需要做遗传学诊断,筛选出健康正常胚胎植入子宫,以提高移植成功率,D正确。
故选D。
10. 卵胞浆内单精子显微注射技术是用显微操作技术将精子注射到卵母细胞胞浆内,使卵子受精,在体外培养形成早期胚胎,再放回母体子宫内发育着床。有关说法错误的是( )
A. 穿刺可能会对卵母细胞造成损伤,应加强随访
B. 受精完成的标志是雌雄原核融合
C. 该技术主要解决了一些异常精子不能穿越透明带的问题
D. 用于移植的胚胎宜选用原肠胚期的胚胎
【答案】D
【解析】
【分析】卵胞浆内单精子显微注射技术是用显微操作技术将精子注射到卵母细胞胞浆内,使卵子受精,在体外培养形成早期胚胎,再放回母体子宫内发育着床。该过程应用了体外受精的技术、早期胚胎培养和胚胎移植技术。受精作用完成的标志是雌雄原核融合。
【详解】A、通过显微注射技术将精子注射到卵母细胞胞浆内,使卵子受精,可能会对卵母细胞造成损伤,使其不能继续进行分裂,因此应加强随访,A正确;
B、受精完成标志是雌雄原核融合,B正确;
C、体内受精时精子需要穿越透明带和卵黄膜后才能与卵细胞融合,该技术可将精子注射到卵母细胞胞浆内,使卵子受精,因此主要解决了一些异常精子不能穿越透明带的问题,C正确;
D、用于移植的胚胎宜选用桑葚胚或囊胚期的胚胎,D错误。
故选D。
11. 2022年3月21日,东航MU5735航空器发生飞行事故,调查组通过提取乘客家属的DNA开展相关工作。关于DNA粗提取的说法错误的是( )
A. 利用2mol/L的NaCl溶液可以溶解DNA
B. 溶解有DNA的氯化钠溶液遇二苯胺试剂即变蓝
C. 酒精可以溶解某些蛋白质,得到粗提取的DNA
D. 提取乘客家属的DNA可制作成基因探针用于DNA检测比对
【答案】B
【解析】
【分析】1、对于DNA的粗提取而言,就是要利用DNA与RNA、蛋白质和脂质等在物理和化学性质方面的差异,提取DNA,去除其他成分。
2、DNA的鉴定:在沸水浴条件下,DNA遇二苯胺会被染成蓝色,因此二苯胺可以作为鉴定DNA的试剂。
【详解】A、将粗提取DNA加入到2mol/L的NaCl溶液的目的是为了溶解DNA,A正确;
B、溶解有DNA的氯化钠溶液与二苯胺试剂在水浴条件下变蓝色,B错误;
C、DNA不溶于酒精溶液,但是细胞中的某些蛋白质溶于酒精,故通常利用冷却的体积分数为95%的酒精溶解某些蛋白质,得到粗提取的DNA,C正确;
D、特定的DNA有特定的碱基排列顺序,相同的DNA双链解开后,能够进行碱基互补配对,故提取乘客家属的DNA可制作成基因探针用于DNA检测比对,D正确。
故选B。
12. 基因工程广泛应用于农牧业、医药卫生和食品工业等方面。有关说法错误的是( )
A. 乳腺生物反应器可用于生产药物
B. 干扰素是一种具有干扰细菌复制作用的糖蛋白
C. 基因工程技术可用于提高作物和畜产品的产量
D. 将某些病毒的抗病基因导入植物中,可培育转基因抗病植物
【答案】B
【解析】
【分析】动物乳腺生物反应器是基于转基因技术平台,使外源基因导入动物基因组中并定位表达于动物乳腺,利用动物乳腺天然、高效合成并分泌蛋白的能力,在动物的乳汁中生产一些具有重要价值产品的转基因动物的总称。
【详解】A、乳腺生物反应器可利用乳汁生产药物,A正确;
B、干扰素是一种具有干扰病毒复制作用的糖蛋白,B错误;
C、基因工程又称基因拼接技术和DNA重组技术,是以分子遗传学为理论基础,以分子生物学和微生物学的现代方法为手段,将不同来源的基因按预先设计的蓝图,在体外构建杂种DNA分子,然后导入活细胞,可用于提高作物和畜产品的产量,C正确;
D、将某些病毒的抗病基因导入植物中,利用植物组织培养技术,可培育转基因抗病植物,D正确。
故选B。
13. 蛋白质工程取得的进展向人们展示出诱人的前景。有关说法正确的是( )
A. 蛋白质工程不需要对基因进行操作
B. 蛋白质工程与天然蛋白质合成的流程相同
C. 通过改造溶菌酶的结构来提高酶的热稳定性属于蛋白质工程范畴
D. 人类已熟练了解蛋白质结构与功能的关系,蛋白质工程操作变得十分简单
【答案】C
【解析】
【分析】1、基因工程又称基因拼接技术和DNA重组技术,是以分子遗传学为理论基础,以分子生物学和微生物学的现代方法为手段,将不同来源的基因按预先设计的蓝图,在体外构建杂种DNA分子,然后导入活细胞,以改变生物原有的遗传特性、获得新品种、生产新产品。基因工程的基本操作步骤主要包括四步:①目的基因的获取;②基因表达载体的构建;③将目的基因导入受体细胞;④目的基因的检测与表达。其中,基因表达载体的构建是基因工程的核心。2、蛋白质工程是指以蛋白质的结构规律及其与生物功能的关系作为基础,通过基因修饰或基因合成,对现有蛋白质进行基因改造,或制造一种新的蛋白质,以满足人类的生产和生活的需要,其核心是基因工程
【详解】A、蛋白质工程需要对基因进行改造,从而合成新的蛋白质,A错误;
B、蛋白质工程的流程:预期蛋白质功能→设计预期的蛋白质结构→推测应有的氨基酸序列→找到相对应的脱氧核苷酸序列→定向改造或生产人类所需的蛋白质,与基因工程的流程不同,B错误;
C、通过改造溶菌酶的结构来提高酶的热稳定性属于此基因的角度去改造蛋白质,属于蛋白质工程范畴,C正确;
D、蛋白质工程称为第二代基因工程,基于分子水平的操作,技术要求高,操作复杂,难度高,D错误。
故选C。
14. 现代生物技术点缀人们的幸福生活,也可能造成安全与伦理问题。有关说法正确的是( )
A. 我国已对转基因食品和农产品实施产品标识制度
B. 治疗性克隆的目的用于医学研究和治疗,无需监管审查
C. 利用基因编辑技术设计试管婴儿,以期培养智力超群的“完美婴儿”
D. 防止生物武器带来的危害,只要平时多消毒就可避免
【答案】A
【解析】
【分析】1、转基因生物的安全性问题:食物安全、生物安全、环境安全。生物武器种类:包括致病菌、病毒、生化毒剂,以及经过基因重组的致病菌等。把这些病原体直接或者通过食物、生活必需品等散布到敌方,可以对军队和平民造成大规模杀伤后果。
2、我国政府:禁止生殖性克隆人,坚持四不原则(不赞成、不允许、不支持、不接受任何生殖性克隆人实验),不反对治疗性克隆人。
【详解】A、我国已经对转基因食品和转基因农产品实施产品标识制度,以尊重人们的知情权,A正确;
B、禁止生殖性克隆人,坚持四不原则,不反对治疗性克隆人,但仍需监管审查,B错误;
C、利用基因编辑技术设计试管婴儿,以期得到身高标准和智力超群的“完美婴儿”,已经涉及到新生命的诞生,会造成生物技术安全与伦理问题,C错误;
D、生物武器具有强大的传染性和致病力,应在任何情况下不发展、不生产、不储存生物武器,并反对生物武器及其技术和设备的扩散,通过消毒不可避免,D错误。
故选A。
二、多项选择题
15. “一菜一筷、公筷行动”成为聚餐新时尚。某校兴趣小组为验证公筷使用的必要性,将每道菜品分为两份,一份用公筷进食,一份不用公筷进食。通过规范的采样、接种、培养等环节后,统计菌落总数,结果如下表(CFU/g表示每克样品在培养基上形成的菌落总数)。有关说法正确的是( )
菜名
结果(CFU/g)
餐前
餐后
公筷
非公筷
凉拌黄瓜
14000
16000
45000
蒜蓉龙虾
60
150
560
A. 本实验应设置未食用菜作为空白对照,排除无关变量的干扰
B. 使用公筷可明显降低菜品细菌污染,不使用公筷会导致菜品间的交叉污染
C. 稀释涂布平板法统计活菌数目与实际值有偏差,实验时宜使用平板划线法计数
D. 凉拌食品含有细菌较多,可能与其未经过加热环节有关
【答案】ABD
【解析】
【分析】由题干信息和表格数据分析可知,该实验的目的是验证使用公筷的必要性,实验的自变量为是否使用公筷,因变量是餐后的菌落数;通过对比,使用公筷后菌落数明显低于非公筷,这说明使用公筷可以降低菜品细菌污染。
【详解】A、为排除无关变量的干扰,本实验应设置未食用菜作为空白对照,A正确;
B、据表格数据可知,使用公筷后菌落数明显低于非公筷,说明使用公筷可明显降低菜品细菌污染,不使用公筷会导致菜品间的交叉污染,B正确;
C、平板划线法不能用于细菌计数,C错误;
D、据表格数据可知,凉拌黄瓜菌落数大大高于蒜蓉龙虾,说明凉拌食品含有细菌较多,可能与其未经过加热环节有关,D正确。
故选ABD。
16. Vero细胞系来源于非洲绿猴的肾脏上皮细胞,具有无限分裂和贴壁生长的特性,常用作人类疫苗的生产基质。关于Vero细胞培养的说法正确的是( )
A. 需将培养瓶置于95%O2和5%CO2的混合气体中培养
B. 可用血细胞计数板对培养的Vero细胞计数
C. Vero细胞系中细胞与非洲绿猴的肾脏上皮细胞的遗传物质不同
D. 每传代1次,培养瓶中的Vero细胞分裂1次
【答案】BC
【解析】
【分析】1、动物细胞培养的条件:
(1)无菌、无毒的环境:①消毒、灭菌;②添加一定量的抗生素;③定期更换培养液,以清除代谢废物。
(2)营养物质:糖、氨基酸、促生长因子、无机盐、微量元素等,还需加入血清、血浆等天然物质。
(3)温度和pH:36.5℃±0.5℃;适宜的pH:7.2~7.4。
(4)气体环境:95%空气(细胞代谢必需的)和5%的CO2(维持培养液的pH)。
2、动物细胞培养流程:取动物组织块(动物胚胎或幼龄动物的器官或组织)→剪碎→用胰蛋白酶或胶原蛋白酶处理分散成单个细胞→制成细胞悬液→转入培养瓶中进行原代培养→贴满瓶壁的细胞重新用胰蛋白酶或胶原蛋白酶处理分散成单个细胞继续传代培养。
【详解】A、需将培养瓶置于95%的空气和5%的CO2的混合气体中培养,A错误;
B、血细胞计数板能对细胞进行计数,可用血细胞计数板对培养的Vero细胞计数,B正确;
C、Vero细胞系中的细胞具有无限分裂的特性,遗传物质发生了改变,与非洲绿猴的肾脏上皮细胞的遗传物质不同,C正确;
D、每传代1次,培养瓶中的Vero细胞可能分裂多次,D错误。
故选BC。
17. 哺乳动物胚胎早期发育阶段有一部分原始生殖细胞(PGCs),经过分裂和长距离迁移最终进入发育而未分化的生殖嵴。随着生殖嵴向睾丸或卵巢方向分化,PGCs也相应地向精子或卵细胞分化,经过一系列复杂的过程最终成为精子或卵细胞。有关说法正确的是( )
A. 精子需要获能才能与卵子受精
B. 生殖嵴分化的方向可能取决于PGCs中的染色体组成
C. 生殖嵴中的PGCs发育为精子包括减数分裂、精细胞变形等过程
D. 精子入卵后立即发生透明带反应阻止其他精子入卵
【答案】ABC
【解析】
【分析】获能后的精子与卵子相遇时,首先发生顶体反应,使顶体内的酶释放出来。在精子触及卵细胞膜的瞬间,会产生阻止后来的精子进入透明带的生理反应,这个反应称做透明带反应,它是防止多个精子进入透明带,引起多精子入卵受精的第一道屏障。精子入卵后,卵细胞膜会立即发生一种生理反应,拒绝其他精子再进入卵内,这种生理反应称做卵细胞膜反应,这是防止多精入卵受精的第二道屏障。
【详解】A、精子需要成熟和获能才能与达到MII中期的卵子受精,A正确;
B、分析题干可知,生殖嵴的分化具有双向性,既可以分化为睾丸,也可以分化为卵巢,故生殖嵴分化的方向可能取决于PGCs中的染色体组成,与染色体上的基因的选择性表达有关,B正确;
C、生殖嵴中的PGCs发育为精子需要经过减数分裂形成精细胞再经过精细胞变形等过程,C正确;
D、精子入卵后,卵细胞膜会发生卵细胞膜反应,阻止其它精子的进入,这是防止多精入卵受精的其中一个重要屏障,而发生透明带反应阻止其他精子入卵发生在精子入卵之前,D错误。
故选ABC。
18. 科学家通过体外诱导小鼠成纤维细胞,可获得类似胚胎干细胞的诱导多能干细胞(iPS细胞)。下图为该技术的实验示意图。有关说法正确的是( )
A. iPS细胞可分化成多种组织细胞,说明iPS细胞在分裂时容易发生基因突变
B. 图中iPS细胞分化成各种组织细胞的过程中DNA序列不变
C. 图中体细胞转化成iPS细胞时,细胞内部分不表达的基因可能会重新表达
D. iPS细胞经过定向诱导分化,成功修复损伤心脏,体现了iPS细胞的全能性
【答案】BC
【解析】
【分析】细胞分化:(1)细胞分化是指在个体发育中,由一个或一种细胞增殖产生的后代,在形态、结构和生理功能上发生稳定性差异的过程。(2)细胞分化的特点:普遍性、稳定性、不可逆性。(3)细胞分化的实质:基因的选择性表达。(4)细胞分化的结果:使细胞的种类增多,功能趋于专门化。
【详解】A、iPS细胞可分化成多种组织细胞是基因选择性表达的结果,不能说明iPS细胞在分裂时容易发生基因突变,A错误;
B、图中iPS细胞分化成各种组织细胞的过程为细胞分化,细胞分化不改变遗传物质,因此该过程中DNA序列不变,B正确;
C、图中体细胞转化成iPS细胞时,类似于脱分化过程,即细胞内部分不表达的基因可能会重新表达,C正确;
D、iPS细胞经过定向诱导分化,成功修复损伤心脏,该过程iPS细胞并没有发育成完整个体,故没有体现iPS细胞的全能性,D错误。
故选BC。
19. 基因工程中要使目的基因在受体细胞中稳定存在并能够表达和发挥作用,需要构建基因表达载体,构建过程如图。有关说法正确的是( )
A. 重组质粒a与感受态的大肠杆菌混合,是基因工程的核心步骤
B. 重组质粒a形成过程中,需要BamHI酶和DNA连接酶
C. 用含有氨苄青霉素的培养基筛选转化成功的大肠杆菌
D. 图中大肠杆菌感受态细胞可通过Ca2+处理法获得
【答案】BCD
【解析】
【分析】基因工程技术的基本步骤:
(1)目的基因的获取:从基因文库中获取、利用PCR技术扩增和人工合成。
(2)基因表达载体的构建:基因工程的核心步骤,基因表达载体包括目的基因、启动子、终止子和标记基因等。
(3)将目的基因导入受体细胞:根据受体细胞不同,导入的方法也不一样。将目的基因导入植物细胞的方法有农杆菌转化法、基因枪法和花粉管通道法;将目的基因导入动物细胞最有效的方法是显微注射法;将目的基因导入微生物细胞的方法是感受态细胞法。
(4)目的基因的检测与鉴定:分子水平上的检测:①检测转基因生物染色体的DNA是否插入目的基因—DNA分子杂交技术;②检测目的基因是否转录出了mRNA—分子杂交技术;③检测目的基因是否翻译成蛋白质―抗原-抗体杂交技术。个体水平上的鉴定:抗虫鉴定、抗病鉴定、活性鉴定等。
【详解】A、重组质粒a与感受态的大肠杆菌混合,属于将重组质粒导入大肠杆菌的过程,基因工程的核心步骤是基因表达载体的构建,A错误;
B、重组质粒a形成过程中,需要BamHI酶切割质粒获得黏性末端,需要DNA连接酶把目的基因与载体黏性末端之间的磷酸二酯键连接起来,B正确;
C、在形成重组质粒时,氨苄青霉素抗性基因完好。成功导入重组质粒的大肠杆菌,应该具有抗氨苄青霉素特性,即在含氨苄青霉素的培养基上能正常生长,故用含有氨苄青霉素的培养基筛选转化成功的大肠杆菌,C正确;
D、图中大肠杆菌感受态细胞可通过Ca2+处理法获得,D正确。
故选BCD。
三、非选择题
20. 春季是校园传染病的高发期,积极预防是学校的重要工作之一。某生物兴趣小组对学校购买的一次性手套中的微生物进行检测,分析微生物的种类和数量。回答下列问题。
(1)称取10g(近似10mL)样品,剪碎后加入到90mL无菌水中充分混匀,适时选取样液进行菌落计数。计数前需先配制___________________培养基(按物理性质分类),培养基一般都含有___________________等营养成分,使用高压蒸汽灭菌锅对其进行灭菌时,压力达到设定要求,锅内并没有达到相应温度,最可能的原因___________________。
(2)计数时,采用___________________法,在3个平板上分别接种0.1mL样液并放入恒温培养箱中培养,此方法统计的菌落数往往比活菌的实际数目___________________(“多”或“少”),原因是___________________。若3个平板上的菌落数分别为37个、45个和44个,那么1g手套样品中活菌数量约为___________________个。
(3)一次性手套的主要成分是聚乙烯(PE),分子式(C2H4)n,因难以降解,丢弃后容易形成“白色垃圾”。如图为科研人员筛选聚乙烯降解菌的流程。
为保证土样中含有PE降解菌,最好到___________________(“有”或“无”)农用地膜覆盖的农田中取样。图中将稀释液接种于以PE为唯一碳源培养液培养的目的是___________________。
【答案】(1) ①. 固体 ②. 水、碳源、氮源、无机盐 ③. 灭菌锅内冷空气未排尽
(2) ①. 稀释涂布平板 ②. 少 ③. 当两个或多个细胞连在一起时,平板上观察到的只是一个菌落 ④. 4.2×103
(3) ①. 有 ②. 增加PE分解菌的数量
【解析】
【分析】1、释涂布平板法:(1)该法是将已熔化并冷却至约50℃(减少冷凝水)的琼脂培养基,先倒入无菌培养皿中,制成无菌平板。待充分冷却凝固后,将一定量(约0.1 ml)的某一稀释度的样品悬液滴加在平板表面,再用三角形无菌玻璃涂棒涂布,使菌液均匀分散在整个平板表面, 倒置温箱培养后挑取单个菌落。(2)计数:①原理:当样品的稀释度足够高时,培养基表面生长的一个菌落,来源于样品稀释液中的一个活菌,通过统计平板.上的菌落数,就能推测出样品中大约含有多少活菌。②操作:a、设置重复组,增强实验的说服力与准确性;b、为了保证结果准确,一 般选择菌落数在30~300的平板进行计数。③计算公式:每克样品中的菌株数= (c÷V)×M,其中c代表某一稀释度下平板上生长的平均菌落数,V代表涂布平板时所用的稀释液的体积(mL) ,M代表稀释倍数。
2、培养基是人们按照微生物对营养物质的不同需求,配制出供其生长繁殖的营养基质;根据物理性质分为固体培养基和液体培养基,培养基中一般含有水、碳源、氮源和无机盐。在提供上述几种主要营养物质的基础上,培养基还需要满足微生物生长对pH、特殊营养物质和氧气的要求。
【小问1详解】
培养基按其物理状态可分为固体培养基和液体培养基,固体培养基常用于微生物分离、鉴定、计数和菌种保存等方面,因此计数前需先配制固体培养基。
各种培养基一般都含有水、碳源、氮源、无机盐,此外还要满足微生物生长对pH、特殊营养物质以及氧气的要求。
培养基常用高压蒸汽灭菌法灭菌,在使用灭菌锅时,应先将锅内的冷空气排尽,再关上排气阀,否则,会出现压力达到设定要求,而锅内并没有达到相应温度的情况,导致灭菌不彻底。
【小问2详解】
稀释涂布平板法统计菌落数目的原理:当样品的稀释度足够高时,培养基表面生长的一个菌落,来源于样品稀释液中的一个活菌,通过统计平板上的菌落数,就能推测出样品中大约含有多少活菌。采用稀释涂布平板法计数时,当两个或多个细胞连在一起时,平板上观察到的只是一个菌落,故该方法统计的菌落数往往比活菌的实际数目少。每克样品中的菌落数=(37+45+44)÷0.1×10= 4.2×103个。
【小问3详解】
有农用地膜覆盖的农田为PE降解菌提供了适宜的生存环境,比不含PE的农田中PE降解菌的数量更多,可以保证从土样中分离得到PE降解菌,故最好到有农用地膜覆盖的农田中取样。欲筛选出能降解PE的菌株,培养基中应以PE为唯一碳源而无其它碳源,则能降解PE的细菌在此培养基中就会生长得很好,而不能降解PE的细菌在此培养基上不能生存,从而增加PE分解菌的数量。
【点睛】本题考查微生物的分离和培养,要求考生识记培养基的类型和基本营养成分,掌握稀释涂布平板法的计数原理和计算方法,掌握高压蒸汽灭菌法的原理,掌握微生物分离的原理,并能结合题意准确作答。
21. 啤酒是以大麦为主要原料,添加啤酒花(一种草本植物),经酵母菌发酵制成。其工业化生产流程如图1。在利用麦芽酿造啤酒时,麦芽中多酚氧化酶(PPO)的作用会降低啤酒质量,图2为pH和温度对PPO活性影响的曲线。回答下列问题。
(1)图1中使大麦发芽的目的是___________________,“?”代表___________________,过滤后消毒的目的是___________________。
(2)根据图2分析,该实验自变量是___________________,在啤酒生产过程中,pH为8.4时,啤酒质量较差的原因是___________________。
(3)啤酒产品质检可应用“电子舌”,“电子舌”可根据不同滋味信号传感器呈现的响应值对啤酒风味进行评价,图3为三种啤酒发酵液(L1、L2、L3)的味觉雷达图。据图可知,涩味最强的是发酵液___________________,口味相近的两种发酵液是___________________。
(4)传统啤酒酿造的发酵过程是在敞开式发酵池中进行的,麦芽汁中接种酵母后通入大量无菌空气,之后会产生大量气体翻腾逸出,形成厚厚的气泡层,气泡层的作用是___________________,利于酒精的生成。与传统的发酵相比,工业化发酵过程能明显提高啤酒产量和质量的原因有___________________。(至少写出两点。)
【答案】(1) ①. 释放淀粉酶 ②. 冷却 ③. 杀死啤酒中大多数微生物,延长啤酒的保质期
(2) ①. 温度,pH ②. 多酚氧化酶(PPO)活性高
(3) ①. L3 ②. L1和L2
(4) ①. 隔绝空气 ②. 可接种单一菌种,提高啤酒品质;批量加工原料,发酵,罐装等提高生产效率;严格控制发酵条件;灭菌效果好,延长保质期
【解析】
【分析】参与果酒制作的微生物是酵母菌,其新陈代谢类型为异养兼性厌氧型。果酒制作的原理: (1) 在有氧条件下,酵母菌进行 有氧呼吸大量繁殖;(2) 在无氧条件下,酵母菌进行无氧呼吸产生酒精和二氧化碳。
【小问1详解】
大麦发芽过程中,会产生较多的淀粉酶,使大麦发芽的目的是释放淀粉酶,从而将大分子淀粉分解为小分子葡萄糖。煮沸后需要冷却才能接种酵母菌,否则高温会杀死酵母菌,因此“?”代表冷却。过滤后消毒可杀死啤酒中大多数微生物,从而延长啤酒的保质期。
【小问2详解】
据图2可知,该实验的自变量是pH和温度,因变量是PPO活性。据图2可知,pH为8.4时,多酚氧化酶(PPO)活性高,结合题干“麦芽中多酚氧化酶(PPO)的作用会降低啤酒质量”可知,pH为8.4时,啤酒质量较差的原因是多酚氧化酶(PPO)活性高。
【小问3详解】
据图3可知,涩味最强的是发酵液L3。据图3可知,L1和L2两种发酵液在味觉雷达图中的分布情况差不多,说明这两种发酵液的口味相近。
【小问4详解】
麦芽汁中接种酵母后通入大量无菌空气,酵母菌进行有氧呼吸产生大量CO2,形成厚厚的气泡层,气泡层的作用是隔绝空气,有利于酵母菌进行无氧呼吸产生酒精。与传统的发酵相比,工业化发酵过程中,可接种单一菌种,从而提高啤酒品质;可批量加工原料、发酵、罐装等,从而提高生产效率;工业化发酵能严格控制发酵条件;工业化发酵灭菌效果好,使保质期延长,因此工业化发酵过程能明显提高啤酒产量和质量。
【点睛】本题以啤酒的制作为题材,考查果酒的发酵原理和发酵流程以及影响酶活性的因素,意在考查考生对所学知识的理解和掌握程度,要求考生具有一定的识图能力、获取信息的能力和实验探究能力。
22. 植物细胞工程在农业、医药工业等方面有着广泛的应用,并且取得了显著的社会效益和经济效益。下图表示植物细胞工程的相关操作过程及应用,已知该植物为二倍体,体细胞中染色体数目为m。回答下列问题。
(1)通过植物组织培养技术进行快速繁殖植物,属于___________________生殖,图中的单倍体幼苗体细胞中含有染色体数目为___________________,该单倍体幼苗经___________________处理后可获得正常二倍体植株。
(2)图中C过程的目的是___________________。细胞丙和细胞丁融合前应先用___________________酶处理,获得原生质体。若融合仅考虑两两融合,则培养液中的细胞类型有___________________种,获得的杂种细胞中___________________(填“含有”或“不含”)同源染色体。
(3)为获得图中次生代谢产物,需将外植体培养至___________________阶段,原因是___________________。
(4)研究人员发现脱毒苗的成苗率和脱毒率与外植体的大小有关,并利用马铃薯进行脱毒苗的培育实验,结果如下图。
该图表明,马铃薯脱毒培养过程中,适宜的茎尖大小为___________________。
【答案】(1) ①. 无性 ②. m/2 ③. 秋水仙素或低温
(2) ①. 提高乙细胞的突变频率 ②. 纤维素酶和果胶酶 ③. 5
④. 含有
(3) ①. 愈伤组织 ②. 愈伤组织细胞分裂快,代谢旺盛
(4)0.27mm
【解析】
【分析】植物细胞工程包括植物组织培养技术和植物体细胞杂交技术等,植物组织培养技术是指将离体的植物器官、组织或细胞(称为外植体)等,培养在人工配制的培养基上,给予适宜的培养条件,诱导其形成完整植株的技术,属于无性生殖的方式,利用的原理是植物细胞具有全能性。植物体细胞杂交是指将不同来源的植物体细胞,在一定条件下融合成杂种细胞,并把杂种细胞培育成新植物体的技术,利用的原理是植物细胞的全能性和细胞膜具有一定的流动性。
【小问1详解】
通过植物组织培养技术进行快速繁殖植物,属于无性生殖,已知该植物为二倍体,体细胞中染色体数目为m,则图中的单倍体幼苗体细胞中染色体数目减半为m/2,单倍体幼苗可用秋水仙素或低温处理,通过抑制纺锤体的形成,使染色体数目加倍,从而获得正常二倍体植株。
【小问2详解】
C过程用紫外线照射处理,可以提高乙细胞的突变频率。植物细胞融合之前要先使用纤维素酶和果胶酶处理,去除细胞壁,获得原生质体,若融合仅考虑两两融合,则培养液中的细胞类型有5种类型,丙细胞、丁细胞、两个丙细胞融合、两个丁细胞融合、丙和丁细胞融合,获得的杂种细胞中含有同源染色体。
【小问3详解】
为获得图中次生代谢产物,需将外植体培养至愈伤组织阶段,因为愈伤组织细胞分裂快,代谢旺盛,可产生所需的产物。
【小问4详解】
实验结果说明,茎尖越小,脱毒率越高,成苗率越低,因此马铃薯脱毒培养过程中,适宜的茎尖大小为0.27mm左右。
【点睛】本题考查植物细胞工程的应用,要求学生能准确识记课本中的相关内容,并规范答题。
23. 《伤寒论》中记载的芍药甘草汤是由芍药和甘草两味药物制成,具有调和肝脾,缓急止痛的作用,芍药和甘草的主要活性成分分别为芍药苷和甘草酸。科研团队通过制备抗芍药苷的单克隆抗体,将其纯化后结合在固相载体上,让芍药甘草汤流过,去除汤中芍药苷,用于探究芍药苷与芍药甘草汤对小鼠镇痛作用的相关性。回答下列问题。
(1)制备单克隆抗体时,将芍药苷与蛋白质结合作为抗原,定期间隔免疫小鼠,目的是___________________取免疫后的小鼠脾脏,剪碎并用___________________酶处理得到小鼠脾脏细胞,图中诱导其与骨髓瘤细胞融合的试剂X是___________________,经选择培养筛选出的细胞Y具有___________________特点。
(2)用多孔培养板培养细胞Y并收集上清液,利用___________________技术对上清液进行抗体阳性检测。选择阳性孔中的细胞继续植入小鼠腹腔内进行体内培养,可从___________________中提取到抗芍药苷的单克隆抗体。
(3)研究人员将生理状态相同的小鼠随机分为对照组、造模组进行如下处理,造模组前期已完成冰醋酸致痛处理(冰醋酸能引起深部的、大面积且较持久的疼痛刺激,此时小鼠会出现扭体反应)。请完善实验方案。
组别
前期处理
后期处理
对照组
腹腔注射生理盐水
I
造模组
腹腔注射冰醋酸
模型组:口服生理盐水
阳性药组:口服芍药甘草汤
实验组:Ⅱ
a.腹腔注射生理盐水 b.口服芍药甘草汤 c.口服去除芍药苷的芍药甘草汤
①表中I、Ⅱ分别进行的处理是___________________、___________________(用上述字母表示)。
②结果与分析:
若前期处理后,造模组小鼠扭体次数显著___________________对照组,表明致痛处理成功。后期处理结束后测定各组小鼠扭体次数,若结果为___________________,则表明芍药苷是芍药甘草汤中发挥镇痛作用的重要成分之一。
【答案】(1) ①. 获得大量分泌芍药苷抗体的B淋巴细胞(获得能产生特异性抗体的B淋巴细胞) ②. 胰蛋白##胶原蛋白 ③. 聚乙二醇##PEG ④. 既能迅速大量增殖,又能产生抗体
(2) ①. 抗原抗体杂交 ②. 小鼠腹水
(3) ①. a ②. c ③. 高于 ④. 实验组小鼠扭体次数高于阳性药组低于模型组
【解析】
【分析】1、单克隆抗体:由单个B淋巴细胞进行无性繁殖形成的细胞系所产生出的化学性质单一、特异性强的抗体。具有特异性强、灵敏度高,并可能大量制备的特点。
2、单克隆抗体的制备过程:首先用特定抗原注射小鼠体内,使其发生免疫,小鼠体内产生具有免疫能力的B淋巴细胞,利用动物细胞融合技术将B淋巴细胞和骨髓瘤细胞融合,单克隆抗体制备过程中的两次筛选:第一次筛选:利用特定选择培养基筛选,获得杂交瘤细胞,即AB型细胞(A为B淋巴细胞,B为骨髓瘤细胞),不需要A、B、AA、BB型细胞。第二次筛选:利用多孔板法和抗原抗体杂交法筛选,获得产生特定抗体的杂交瘤细胞。
【小问1详解】
将抗原注入小鼠,目的是使小鼠产生大量分泌芍药苷抗体的B淋巴细胞(获得能产生特异性抗体的B淋巴细胞)。剪碎后的组织用胰蛋白酶或胶原蛋白酶处理,使其分散成单个细胞。诱导B淋巴细胞和骨髓瘤细胞融合的试剂是聚乙二醇(PEG),该诱导方法属于化学方法。用特定的选择培养基进行筛选,只有杂交瘤细胞才能成活,因此经选择培养筛选出的细胞Y具有既能迅速大量增殖,又能产生抗体的特点。
小问2详解】
上清液中含有杂交瘤细胞,由于杂交瘤细胞能分泌抗体,故利用抗原抗体杂交技术对上清液进行抗体阳性检测,以便筛选出能产生专一抗体的杂交瘤细胞。选择阳性孔中的细胞(即能产生芍药苷抗体的细胞)继续植入小鼠腹腔内进行体内培养,从小鼠腹水中可提取到抗芍药苷的单克隆抗体,也可以将阳性孔中的细胞在体外进行扩大培养。
【小问3详解】
①正常对照组:前期处理为腹腔注射生理盐水(空白对照),后期处理为a腹腔注射生理盐水 (空白对照) ;造模组:模型组为口服生理盐水(产生模型小鼠),阳性药组为口服芍药甘草汤(药物具有显著的镇痛作用),实验组为c口服去除芍药苷的芍药甘草汤(检验去除芍药苷的芍药甘草汤是否具有镇痛作用)。②因为造模组注射了冰醋酸,结合题意可知,冰醋酸能引起小鼠的扭体反应,因此前期处理后,造模组小鼠扭体次数显著高于正常对照组,表明致痛处理成功。如果芍药苷是芍药甘草汤中发挥镇痛作用的重要成分之一,则阳性药组小鼠的扭体次数最低,实验组小鼠虽然口服的是去除了芍药苷的芍药甘草汤,但芍药甘草汤中除了芍药苷还有其他成分能够起到镇痛作用,则实验组小鼠扭体次数低于模型组,因此若结果为实验组小鼠扭体次数高于阳性药组低于模型组,则表明芍药苷是芍药甘草汤中发挥镇痛作用的重要成分之一。
【点睛】本题以芍药甘草汤为题材,主要考查动物细胞培养技术、动物细胞融合和单克隆抗体的制备以及实验探究等相关知识,要求考生识记动物细胞培养的过程,掌握单克隆抗体的制备流程,能正确分析题文获取有效信息,再结合所学知识正确答题。
24. I、当前新冠疫情仍在全球蔓延。疫苗的研制和快速准确的检测技术是应对疫情的有力措施。回答下列问题。
(1)腺病毒是研制疫苗的常用载体,图1是构建含新冠病毒S蛋白(抗原)基因的重组腺病毒表达载体示意图。
①以病毒作为基因工程的载体,其优点是可以利用病毒具有_________的特点,易将目的基因导入受体细胞。图1中构建的腺病毒表达载体需含有S蛋白基因、标记基因、_________等组件。
②图1中四种限制酶的切割位点和识别序列如下表所示,构建腺病毒表达载体时需使用限制酶_________和_________切割腺病毒基因和新冠病毒的S蛋白基因,选用这两种限制酶切割的主要原因是_________(答出1点即可)。
限制酶
NcoI
SphI
NheI
BamHI
识别序列和切割位点
C↓CATGGG
CATG↓C
G↓CTAGC
G↓GATCC
(2)临床上常采用RT-PCR技术,对受测者咽拭子取样后进行新冠病毒核酸检测。RT-PCR是指以病毒的RNA为模板合成cDNA,并对cDNA进行PCR扩增的过程。在此过程中,需要用Taq酶和_________酶,其中PCR过程需要_________原料。
II、为了定量测定样品中病毒核酸,常采用实时荧光PCR扩增技术,该技术扩增目的基因时,需额外添加荧光标记探针(每个目的基因结合1分子探针)。当探针完整时,不产生荧光,当探针被Taq酶水解时,R与Q分离,可检测到R发出的荧光,如图2所示。
(3)若样本中含有目的基因,引物和探针与目的基因通过形成_________(化学键)特异性结合。据图2分析,探针的水解,发生在PCR过程_________阶段。
(4)在荧光定量PCR技术中,Ct值的含义是“每个反应管内的荧光信号达到设定的阈值时所经历的循环数”,据此分析,当样本中初始模板越多,Ct值就_________。
(5)若每分子探针水解释放的R基团荧光强度为a,加入模板DNA数为b,则反应体系中荧光信号强度(Rn)与扩增次数(n)之间的关系为:Rn=_________。
【答案】(1) ①. 侵染 ②. 启动子、终止子 ③. NcoⅠ ④. BamHI ⑤. 防止自身环化及目的基因反向连接
(2) ①. 逆转录酶 ②. 四种脱氧核糖核苷酸
(3) ①. 氢键 ②. 延伸 (4)越小(越低)
(5)ab(2n-1)
【解析】
【分析】1、基因工程技术的基本步骤:(1)目的基因的获取:方法有从基因文库中获取、利用PCR技术扩增和人工合成。(2)基因表达载体的构建:是基因工程的核心步骤,基因表达载体包括目的基因、启动子、终止子和标记基因等。(3)将目的基因导入受体细胞:根据受体细胞不同,导入的方法也不一样。(4)目的基因的检测与鉴定。
2、PCR全称为聚合酶链式反应,是一项在生物体外复制特定DNA的核酸合成技术;原理:DNA复制;条件:模板DNA、四种脱氧核苷酸、一对引物、热稳定DNA聚合酶(Taq酶);过程:高温变性、低温复性、中温延伸。
【小问1详解】
①病毒属于胞内寄生物,具有侵染活细胞的特点;基因表达载体包括S蛋白基因(目的基因)、标记基因、启动子、终止子等组件。
②据图可知,A蛋白基因的部位序列中含有-G↓GATCC-和-C↓CATGGG序列,故可选择BamHI和NcoⅠ两种限制酶进行切割;基因工程中双酶切的目的是为防止自身环化及目的基因反向连接。
【小问2详解】
分析题意可知,RT-PCR是指以病毒的RNA为模板合成cDNA,并对cDNA进行PCR扩增的过程,该过程从RNA到cDNA属于逆转录过程,该过程需要逆转录酶,此后cDNA扩增需要Taq酶;PCR是一项体外扩增目的基因的技术,该过程所需的原料是四种脱氧核糖核苷酸。
【小问3详解】
引物与目的基因之间可以碱基互补配对,该过程中可形成氢键;PCR技术包括变性-复性-延伸三个过程,据图可知,探针的水解,发生在PCR子链延伸的过程中。
【小问4详解】
Ct值的含义是在PCR扩增过程中,每个反应管内的荧光信号达到设定的荧光阈值时所经历的扩增循环数,样本中初始模板越多时,达到设定的荧光阈值时所经历的扩增循环数就越小,Ct 值就越低。
【小问5详解】
根据题干信息可知,“荧光信号的累积与PCR产物数量完全同步”,因此计算时需要去除原来亲代的DNA分子,若每分子探针水解释放的R基团荧光强度为a,加入的目的基因为b个,反应体系中荧光信号强度(Rn)与扩增次数(n)之间的关系为Rn=ab×(2n-1)。
江苏省徐州市2021-2022学年高二合格性模拟考试生物试题(含解析): 这是一份江苏省徐州市2021-2022学年高二合格性模拟考试生物试题(含解析),共28页。试卷主要包含了选择题,非选择题等内容,欢迎下载使用。
2021-2022学年江苏省淮安市淮安区高二下学期期中生物试题含解析: 这是一份2021-2022学年江苏省淮安市淮安区高二下学期期中生物试题含解析,共30页。
2021-2022学年江苏省徐州市高二下学期期末生物试题含解析: 这是一份2021-2022学年江苏省徐州市高二下学期期末生物试题含解析,共29页。试卷主要包含了单项选择题,多项选择题,非选择题等内容,欢迎下载使用。

