所属成套资源:人教b版数学选择性必修第二册PPT课件+分层练习全册(含单元测试+全册综合测试)
高中数学4.1.2 乘法公式与全概率公式试讲课ppt课件
展开
这是一份高中数学4.1.2 乘法公式与全概率公式试讲课ppt课件,文件包含人教B版高中数学选择性必修第二册412《乘法公式与全概率公式》同步课件pptx、人教B版高中数学选择性必修第二册412《乘法公式与全概率公式》分层练习原卷版docx、人教B版高中数学选择性必修第二册412《乘法公式与全概率公式》分层练习解析版docx等3份课件配套教学资源,其中PPT共37页, 欢迎下载使用。
1..掌握条件概率的乘法公式及其推广。(重点)2.会用乘法公式求相应事件的概率.(难点)核心素养:数学建模、逻辑推理、数学运算
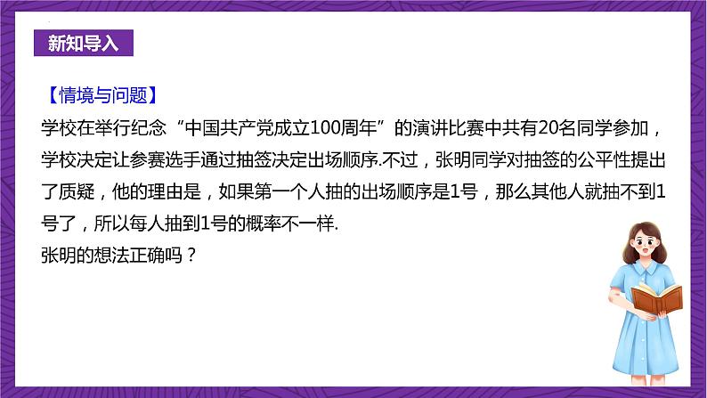
【情境与问题】 学校在举行纪念“中国共产党成立100周年”的演讲比赛中共有20名同学参加,学校决定让参赛选手通过抽签决定出场顺序.不过,张明同学对抽签的公平性提出了质疑,他的理由是,如果第一个人抽的出场顺序是1号,那么其他人就抽不到1号了,所以每人抽到1号的概率不一样.张明的想法正确吗?
问题:对两个事件A,B,如果已知P(A)与P(B|A),如何计算P(AB)呢?
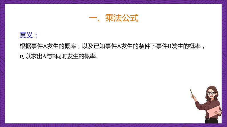
乘法公式:公式P(BA)= P(A)P(B|A) ,其中P(A)>0,称为概率的乘法公式.
意义:根据事件A发生的概率,以及已知事件A发生的条件下事件B发生的概率,可以求出A与B同时发生的概率.
【例1】(2)已知P(B)=0.2,P(A|B)=0.15,P(B|A)=0.3,求P(A).
【解析】∵P(AB)=P(B)·P(A|B)=0.2×0.15=0.03,而P(AB)=P(A)·P(B|A),
【总结】 概率的乘法公式(1)公式P(AB)=P(A)P(B|A)反映了知二求一的方程思想.(2)分清P(A),P(A|B),直接利用公式P(AB)=P(A)·P(B|A)即可.
【练习1】 。
【例2】 市场上供应的灯泡中,甲厂产品占70%,乙厂产品占30%,甲厂产品的合格率是95%,乙厂产品的合格率是80%,则从市场上买到的一个甲厂的合格灯泡的概率是( )A.0.665 B.0.564C.0.245 D.0.285
【解析】记事件A为“买到的是甲厂产品”,事件B为“买到的是合格产品”,则P(A)=0.7,P(B|A)=0.95,∴P(AB)=P(A)·P(B|A)=0.7×0.95=0.665.故选A.
【练习2】 为了营造勤奋读书、努力学习、奋发向上的文化氛围,提高学生的阅读兴趣,某校开展了“朗读者”闯关活动,各选手在第一轮要进行诗词朗读的比拼,第二轮进行诗词背诵的比拼.已知某学生通过第一关的概率为0.8,在已经通过第一关的前提下通过第二关的概率为0.5,则该同学两关均通过的概率为____.
【解析】设该学生通过第一关为事件A,通过第二关为事件B,在通过第一关的前提下通过第二关的概率为P(B|A),所以P(AB)=P(B|A)P(A)=0.5×0.8=0.4.
问题有三个箱子,其中1号箱装有1个红球和4个白球,2号箱装有2个红球和3个白球,3号箱装有3个红球,这些球除颜色外完全相同,某人从中随机取一箱,再从中任意取出一球,求取得红球的概率.
【解析】设事件Bi表示“球取自i号箱”(i=1,2,3),事件A表示“取得红球”,其中B1,B2,B3两两互斥,A发生总是伴随着B1,B2,B3之一同时发生,即A=B1A∪B2A∪B3A,且B1A,B2A,B3A两两互斥,运用互斥事件概率的加法公式得到P(A)=P(B1A)+P(B2A)+P(B3A),再对求和中的每一项运用乘法公式得
=0.5×0.25+(1-0.5)×0.3=0.125+0.15=0.275.又∵P(BA)=P(A)P(B|A)=P(B)P(A|B),∴0.5×0.25=P(B)·P(A|B),∴0.125=0.275·P(A|B),
应用全概率公式解题的思路和步骤(1)在实际问题中,由于随机事件的复杂性,有时很难直接求得事件B发生的概率,因此我们可以分析事件B发生的各种可能情形,化整为零地去分解事件B,然后借助于全概率公式间接求出事件B发生的概率.(2)使用全概率公式解决实际问题的步骤①用字母表示分拆事件和所求事件.②按照某种标准,将所求的复杂事件表示为两两互斥事件的并.③使用加法公式和乘法公式求得复杂事件的概率.
【练习3】某商店购进甲厂生产的产品30箱,乙厂生产的同种产品20箱,甲厂每箱装100个,废品率为0.06,乙厂每箱装120个,废品率为0.05,求:(1)任取一箱,从中任取一个为废品的概率;(2)若将所有产品开箱混放,求任取一个为废品的概率.
贝叶斯公式是英国哲学家Bayes于1763年首先提出的,经过多年的发展和完善,由这一公式的思想已经发展成为一整套统计推断方法,即“Bayes方法”,这一方法在计算机诊断、模式识别、基因组成、蛋白质结构等很多方面都有应用.下面我们就共同来学习贝叶斯公式,了解它的本质和应用吧.
【问题】已知某厂生产的奶制品优质品率为95%,而且优质品中包装达标的占90%;非优质品中,包装达标的占70%.如果从该厂生产的奶制品中,随机取了一袋,发现包装是达标的,若用A表示是优质品,B表示包装达标.则P(B),P(AB),P(A|B)的值分别为多少?
【例1】两台车床加工同样的零件,第一台出现废品的概率是0.03,第二台出现废品的概率是0.02.加工出来的零件放在一起,并且已知第一台加工的零件比第二台加工的零件多一倍.从中任意取出一件.(1)求任意取出的零件是合格品的概率;(2)如果任意取出的零件是废品,求它是第二台车床加工的概率.
【总结】若随机试验可以看成分两个阶段进行的,且第一阶段的各试验结果具体结果怎样未知,那么:(1)如果要求的是第二阶段某一个结果发生的概率,则用全概率公式;(2)如果第二个阶段的某一个结果是已知的,要求的是此结果为第一阶段某一个结果所引起的概率,一般用贝叶斯公式,类似于求条件概率,熟记这个特征,在遇到相关的题目时,可以准确地选择方法进行计算,保证解题的正确高效.
【例4】设某公路上经过的货车与客车的数量之比为2∶1,货车中途停车修理的概率为0.02,客车为0.01,今有一辆汽车中途停车修理,求该汽车是货车的概率.
1.知识清单: (1)概率的乘法公式. (2)全概率公式. (3)贝叶斯公式.2.方法归纳:转化化归.3.常见误区:分不清全概率公式和贝叶斯公式。.
4.1.2 乘法公式与全概率公式(分层练习)
相关课件
这是一份数学选择性必修 第二册4.1.2 乘法公式与全概率公式图文课件ppt,共43页。PPT课件主要包含了学习目标,情境与问题,尝试与发现,乘法公式,讲授新课,典例精析,探索与研究,全概率公式,这称为全概率公式,讲授新款等内容,欢迎下载使用。
这是一份人教B版 (2019)选择性必修 第二册4.1.2 乘法公式与全概率公式作业课件ppt,共22页。PPT课件主要包含了ABC等内容,欢迎下载使用。
这是一份人教B版 (2019)选择性必修 第二册4.1.2 乘法公式与全概率公式多媒体教学ppt课件,文件包含人教B版高中数学选择性必修第二册412《全概率公式贝叶斯公式》第2课时课件ppt、人教B版高中数学选择性必修第二册412《全概率公式贝叶斯公式》第2课时教案doc等2份课件配套教学资源,其中PPT共53页, 欢迎下载使用。

