[生物]卷01-[临考满分]2024年中考临考满分模拟卷(泰州卷)(解析版)
展开
这是一份[生物]卷01-[临考满分]2024年中考临考满分模拟卷(泰州卷)(解析版),共22页。
1.答卷前,考生务必将自己的姓名、准考证号填写在答题卡上。
2.回答第Ⅰ卷时,选出每小题答案后,用2B铅笔把答题卡上对应题目的答案标号涂黑。如需改动,用橡皮擦干净后,再选涂其他答案标号。写在本试卷上无效。
3.回答第Ⅱ卷时,将答案写在答题卡上。写在本试卷上无效。
4.考试结束后,将本试卷和答题卡一并交回。
一、选择题:下列各题的四个选项中,只有一项最符合题目的要求(共30题,每小题0.5分,共15分)
1.判断鲸是哺乳动物的最主要依据是( )
A.用肺呼吸B.胎生哺乳
C.体表被毛D.体温恒定
【答案】B
【分析】哺乳动物的特征有体表被毛,牙齿有门齿、臼齿和犬齿的分化,体腔内有膈,心脏四腔,用肺呼吸,大脑发达,体温恒定,胎生哺乳等。
【详解】哺乳动物的特征是体表被毛,牙齿有门齿、臼齿和犬齿的分化,体腔内有膈,用肺呼吸,心脏四腔,体温恒定,胎生哺乳等。而鲸是哺乳动物的最主要依据是胎生哺乳,B正确,A、C、D错误。
2.下列选项中不属于排泄途径排出的废物是( )
A.排尿B.排便C.呼气D.排汗
【答案】B
【分析】人体细胞代谢活动产生的废物,如二氧化碳、水、无机盐、尿素等,它们属于代谢终产物,它们排出体外过程称为排泄。
【详解】ACD.人体细胞代谢活动产生的废物,如二氧化碳、水、无机盐、尿素等,它们属于代谢终产物,它们排出体外过程称为排泄。其途径主要有三条:呼吸系统呼出气体、泌尿系统排出尿液、皮肤排出汗液。呼吸系统呼出的气体,主要排出二氧化碳和少量的水;皮肤产生汗液,排出一部分水、无机盐和尿素;大部分的水、无机盐和尿素通过泌尿系统以尿的形式排出体外,是排泄的主要途径,故ACD正确。
B.人体内食物残渣叫做粪便,排出体外的过程叫排遗,不属于排泄,B错误。
故选B。
3.下列关于生物适应环境的叙述,错误的是( )
A.鱼用鳃呼吸,适应于水中生活
B.部分爬行类如乌龟和鳄鱼用肺呼吸,适应于水陆两栖生活
C.鸟类和哺乳类恒定的体温增强了动物对环境适应能力,扩大了分布范围
D.哺乳动物具有发达的神经系统和感觉器官,适应于对复杂多变环境作出反应
【答案】B
【分析】生物对环境的适应是普遍存在的,现在生存的每一种生物,都具有与环境相适应的形态结构、生理特征或行为。生物必须适应环境才能生存。
【详解】A.鱼类生活在水中;体表常有鳞片覆盖;用鳃呼吸;通过尾部和躯干部的摆动以及鳍的协调作用游泳,A正确。
B.两栖动物是指幼体生活在水中,用鳃呼吸。成体既能生活在水中,也能生活在潮湿的陆地上,主要用肺呼吸,兼用皮肤呼吸。常见的两栖动物有青蛙、蟾蜍、大鲵和蝾螈等。生物用肺来获取空气中的氧,鳃可获取溶解在水中的氧。所以,部分爬行类如乌龟和鳄鱼用肺呼吸,是其适应陆地生活的特点,B错误。
C.鸟类和哺乳类属于恒温动物。体温恒定的意义是减少了生物对外界环境的依赖性,增强了生物对环境的适应能力,扩大了生物生活和分布的范围,C正确。
D.哺乳动物具有高度发达的神经系统和感觉器官,能灵敏地感知外界环境的变化,以适应复杂的陆生生活,D正确。
故选B。
4.动画片《海绵宝宝》中有千姿百态的动物卡通形象,如小蜗(蜗牛)、蟹老板(螃蟹)、章鱼哥(章鱼)、泡芙老师(鱼)等,这些卡通形象对应的动物不属于无脊椎动物的是( )
A.蜗牛B.螃蟹C.章鱼D.鱼
【答案】D
【分析】动物体内都无脊柱,属于无脊椎动物,动物体内有脊柱,属于脊椎动物。
【详解】蜗牛属于软体动物,螃蟹属于节肢动物,章鱼属于软体动物,它们的体内都无脊柱,属于无脊椎动物,鱼的体内有脊柱,属于脊椎动物。
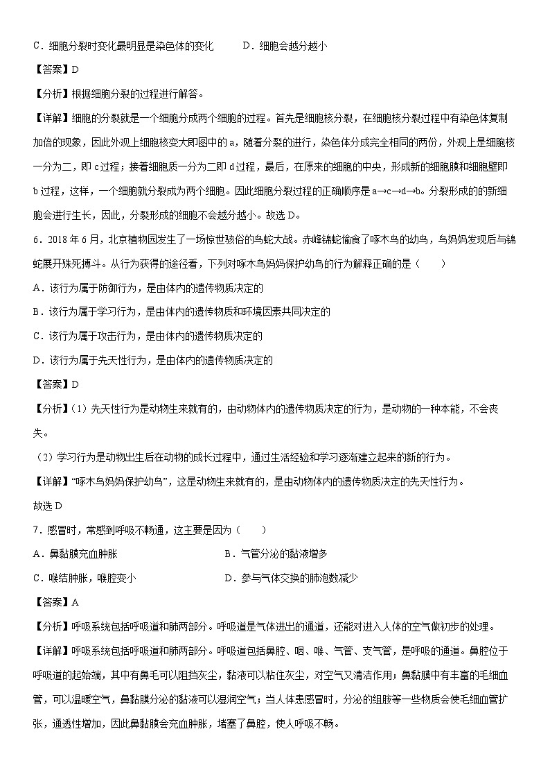
5.下图为植物细胞分裂过程中不同时期的图像,下列分析错误的是
A.正确的分裂顺序是a→c→d→b B.表示细胞核分裂的是c
C.细胞分裂时变化最明显是染色体的变化 D.细胞会越分越小
【答案】D
【分析】根据细胞分裂的过程进行解答。
【详解】细胞的分裂就是一个细胞分成两个细胞的过程。首先是细胞核分裂,在细胞核分裂过程中有染色体复制加倍的现象,因此外观上细胞核变大即图中的a,随着分裂的进行,染色体分成完全相同的两份,外观上是细胞核一分为二,即c过程;接着细胞质一分为二即d过程,最后,在原来的细胞的中央,形成新的细胞膜和细胞壁即b过程,这样,一个细胞就分裂成为两个细胞。因此细胞分裂过程的正确顺序是a→c→d→b。分裂形成的的新细胞会进行生长,因此,分裂形成的细胞不会越分越小。故选D。
6.2018年6月,北京植物园发生了一场惊世骇俗的鸟蛇大战。赤峰锦蛇偷食了啄木鸟的幼鸟,鸟妈妈发现后与锦蛇展开殊死搏斗。从行为获得的途径看,下列对啄木鸟妈妈保护幼鸟的行为解释正确的是( )
A.该行为属于防御行为,是由体内的遗传物质决定的
B.该行为属于学习行为,是由体内的遗传物质和环境因素共同决定的
C.该行为属于攻击行为,是由体内的遗传物质决定的
D.该行为属于先天性行为,是由体内的遗传物质决定的
【答案】D
【分析】(1)先天性行为是动物生来就有的,由动物体内的遗传物质决定的行为,是动物的一种本能,不会丧失。
(2)学习行为是动物出生后在动物的成长过程中,通过生活经验和学习逐渐建立起来的新的行为。
【详解】“啄木鸟妈妈保护幼鸟”,这是动物生来就有的,是由动物体内的遗传物质决定的先天性行为。
故选D
7.感冒时,常感到呼吸不畅通,这主要是因为( )
A.鼻黏膜充血肿胀 B.气管分泌的黏液增多
C.喉结肿胀,喉腔变小D.参与气体交换的肺泡数减少
【答案】A
【分析】呼吸系统包括呼吸道和肺两部分。呼吸道是气体进出的通道,还能对进入人体的空气做初步的处理。
【详解】呼吸系统包括呼吸道和肺两部分。呼吸道包括鼻腔、咽、喉、气管、支气管,是呼吸的通道。鼻腔位于呼吸道的起始端,其中有鼻毛可以阻挡灰尘,黏液可以粘住灰尘,对空气又清洁作用;鼻黏膜中有丰富的毛细血管,可以温暖空气,鼻黏膜分泌的黏液可以湿润空气;当人体患感冒时,分泌的组胺等一些物质会使毛细血管扩张,通透性增加,因此鼻黏膜会充血肿胀,堵塞了鼻腔,使人呼吸不畅。
8.青春期是一生中身体发育和智力发展的黄金时期。科学认识生理现象,正确面对心理变化,有利于健康成长、增长知识才干,成为有用之人。以下关于青春期生理和心理发育的观点,你不赞同的是( )
A.青春期男孩遗精和女孩月经都与性激素的调节有关
B.专注于学习和健康生活,不看不健康的书籍和影像制品
C.男孩身高突增和性器官迅速发育要比女孩早1~2年
D.积极参加体育锻炼及健康有益的文体活动,培养高尚情操
【答案】C
【分析】青春期是一个生长和发育发生重要变化的时期,身高突增是青春期的一个显著特点,其次是体重增加;另外,神经系统和心、肺等器官的功能也显著增强;性发育和性成熟也是青春期的重要特征。进入青春期以后,男孩和女孩的性器官都迅速发育,男性的睾丸和女性的卵巢都重量增加,并能够产生生殖细胞和分泌性激素,性激素能促进第二性征的出现。可见,青春期是人一生中身体发育和智力发展的黄金时期。
【详解】A.进入青春期以后,男孩和女孩的性器官都迅速发育,开始分泌性激素,青春期男孩遗精和女孩月经都与性激素的调节有关,A正确。
B.青少年要专注于学习和健康生活,不看不健康的书籍和影像制品,以健康的度过青春期,B正确。
C.一般地说,男生从12~14岁,女生从10~12岁开始进入青春期,因此男孩身高突增和性器官迅速发育要比女孩晚1~2年,C错误。
D.青少年要积极参加体育锻炼及健康有益的文体活动,培养高尚情操,促进身心健康,D正确。
故选C。
9.证明“在有光条件下氧气是由绿色植物释放出来”的实验装置是图中的( )
A.甲与乙B.甲与丙C.甲与丁D.乙与丙
【答案】B
【分析】对照实验是在研究一种条件对研究对象的影响时,所进行的除了这种条件不同外,其他条件都相同的实验,这个不同的条件,就是唯一变量。一般的对实验变量进行处理的,就是实验组,没有对实验变量进行处理的就是对照组。为确保实验组、对照组实验结果的合理性,对影响实验的其他相关因素应设置均处于相同且理想状态,这样做的目的是控制单一变量,便于排除其它因素对实验结果的影响和干扰。
【详解】甲和乙构成对照试验,唯一的变量是光照,可以探究光是光合作用的必要条件;甲和丙可构成一组对照试验,唯一的变量是绿色植物,可探究氧气是由绿色植物在光下产生的;甲与丁有两个变量(光照和植物)、乙与丙也有两个变量(光照和植物),所以B正确。
故选B。
10.以下对绿色植物各种生理活动的叙述,正确的是( )
A.在光照下只进行光合作用和蒸腾作用
B.在光照和黑暗中都能进行呼吸作用
C.蒸腾作用产生的蒸腾拉力能促进植物长高
D.光合作用的场所是线粒体,呼吸作用的场所是叶绿体
【答案】B
【分析】试题分析:光合作用进行的场所是叶绿体,表达式为:二氧化碳+水→有机物(储存能量)+氧气;
呼吸作用进行的场所为线粒体,表达式为:有机物+氧→二氧化碳+水+能量,
植物体内的水以气体的形式散失到空气中的过程叫蒸腾作用。
A、光合作用的条件是光照,场所是叶绿体,光合作用必须在光下进行,除了能进行光合作用外,还能进行呼吸作用和蒸腾作用,A错误。
B、呼吸作用和蒸腾作用有光无光都可进行,呼吸作用在所有的活细胞每时每刻都能进行,为生物的基本特征,B正确。
C、植物体内的水以气体的形式散失到空气中的过程叫蒸腾作用,所以植物的蒸腾作用是一种“泵”的原理,它为根吸水提供了向上的拉力,同时溶解在水中的无机盐也一同被向上运输,动力都是来自于植物的蒸腾作用;使根吸收的水和无机盐不断的向上运输,所以植物的蒸腾作用与植物长高无关,C错误。
D、叶绿体是光合作用的场所,叶绿体中的叶绿素能吸收光能,将光能转变为化学能,储存在它所制造的有机物中;线粒体是呼吸作用的场所,能将细胞中的有机物在氧的参与下分解为二氧化碳和水,同时将有机物中的化学能释放出来,供细胞利用,D错误.。
故选B。
11.星空浩瀚,探索无限。2021年中国航天科技取得“祝融”探火、“羲和”逐日、“天和”遂游星辰等新成就,中国空间站“天宫”承载着细胞学、育种、民虫繁育等太空生物实验任务。下列关于现代生物技术的说法,正确的是( )
A.通过导入荧光蛋白基因使心肌细胞发荧光,利用的是克隆技术
B.太空育种是借助宇宙空间的特殊环境诱发变异,获得的是不可遗传的变异
C.利用太空植物的茎尖快速批量繁育优质植株,利用的是植物组织培养技术
D.利用激素延长太空蚕宝宝的幼虫期来提高蚕丝的产量,获得的是可遗传的变异
【答案】C
【分析】生物的变异是由于遗传物质发生改变(遗传物质的改变有基因重组、基因突变、染色体变异等)引起的,这种变异能遗传给下一代,称为可遗传的变异。生物的变异是由于环境条件引起的,遗传物质没有发生改变,这种变异一般不能遗传给下一代,称为不可遗传的变异。
【详解】A.通过导入荧光蛋白基因使心肌细胞发荧光,利用的是转基因技术,A错误。
B.太空育种即航天育种,也称空间诱变育种,是将作物种子或诱变材料搭乘返回式卫星送到太空,利用太空特殊的环境诱变作用,使种子产生变异,再返回地面培育作物新品种的育种新技术。太空育种获得的是可遗传的变异,B错误。
C.植物的组织培养:是利用无性生殖的原理快速繁殖植物的高新技术手段。所以,利用太空植物的茎尖快速批量繁育优质植株,利用的是植物组织培养技术,C正确。
D.利用激素延长太空蚕宝宝的幼虫期来提高蚕丝的产量,遗传物质没有发生改变,获得的是不可遗传的变异,D错误。
故选C。
12.如图为四种组织结构图,其中属于植物组织的是( )
A.B.
C.D.
【答案】C
【详解】植物的主要组织有分生组织、保护组织、输导组织、营养组织,动物的组织主要有:上皮组织、肌肉组织、神经组织、结缔组织等,图中C是输导组织,属于植物组织。
13.在一个生态系统中,对各种生物数量起决定作用的是( )
A.食肉动物B.生产者
C.消费者D.分解者
【答案】B
【分析】一个完整的生态系统包括生物部分和非生物部分,非生物部分包括阳光、空气、水、温度等,生物部分由生产者(植物)、消费者(动物)和分解者(细菌、真菌)组成。
【详解】生产者是生态系统中最基本、最关键的生物部分,这是因为只有生产者才能通过光合作用制造有机物,有机物中储存着来自阳光的能量,生产者制造的有机物不仅为其身提供了营养物质和能量,而且也为生态系统中的其他生物提供了食物来源,在一个生态系统中,对各种生物数量起决定作用的是生产者,B正确。
14.下图示人体内吸气与呼气时气体成分的含量。下列相关说法正确的是( )
A.吸入气体中含量最多的是氧气 B.吸入气体中含量最多的是二氧化碳
C.呼出气体中含有较多的二氧化碳 D.呼出气体中二氧化碳含量高于氧气
【答案】C
【分析】此题考查了人体呼吸时气体成分的变化,人体吸入的气体和呼出的气体成分发生变化的根本原因是在人体内发生了气体交换。
【详解】AB.根据数据可看出吸入的气体含氮气量最高,呼出的气体中含氮气最高,错误。
CD.呼出的气体与吸入的气体相比较,二氧化碳增多了,氧减少了。其根本原因就是在人体内发生了气体交换。人呼出的气体中氧减少的根本原因是被组织细胞呼吸作用所利用消耗掉了,同时组织细胞呼吸作用产生了大量的二氧化碳,导致呼出的气体二氧化碳含量增加,但是呼出气体中二氧化碳含量低于氧气,C正确,D错误。
故选C。
15.下列关于微生物在自然界中的作用以及与人类生活关系的叙述中,不正确的是( )
A.细菌和真菌主要作为分解者参与物质循环
B.用于制药,如青霉素、链霉素等抗生素类药物都来自细菌
C.可用于酿酒、制作食品等,如用乳酸菌制作酸奶、泡菜等
D.细菌、真菌、病毒与人的关系非常的密切,有的有益,有的有害
【答案】B
【分析】微生物与人类的关系十分密切,有的有害,有的有益。
【详解】A.分解者是指细菌和真菌等营腐生生活的微生物,它们能将动植物残体中的有机物分解成无机物归还无机环境,促进了生态系统的物质循环,A正确。
B.目前广泛应用的抗生素约三分之二是各种放线菌所产,如链霉素、土霉素、卡那霉素等。青霉素是一种普遍使用的抗生素,它是由青霉菌产生的能杀死或抑制某些致病细菌的特殊物质,青霉菌属于真菌,B错误。
C.微生物的发酵技术在食品的制作中具有重要意义,如制作馒头和酿酒要用到酵母菌,用乳酸菌制作酸奶、泡菜等,C正确。
D.微生物由的有害,使人患病;有些有益,如酵母菌能酿酒,D正确。
故选B。
16.晓君家里养的宠物狗每天都到固定的地点大小便,下列相关说法正确的是( )
A.狗定点排便是一种先天性行为
B.狗定点排便行为的形成与大脑无关
C.狗定点排尿行为是由遗传物质和环境因素共同决定的
D.狗的排尿反射是一种复杂反射
【答案】C
【分析】先天性行为是动物生来就有的,由动物体内的遗传物质决定的行为,是动物的一种本能,不会丧失。学习行为是动物出生后在动物在成长过程中,通过生活经验和学习逐渐建立起来的新的行为。
【详解】A.宠物狗经过一段时间训练后,每天会到规定的地方大小便,不是生来就有的,是通过学习训练获的学习行为,A错误。
B.学习行为经过后天学习,这是一种复杂反射,需要大脑皮层的参与,所以狗定点排便行为的形成与大脑有关,B错误。
C.定点排尿行为这种学习行为由遗传物质决定,同时也受到环境的影响,C正确。
D.狗的排尿反射是一种简单反射,D错误。
故选C。
17.下列关于生物多样性的叙述,正确的是( )
A.建立自然保护区是保护生物多样性的唯一措施
B.中国是“被子植物的故乡”
C.合理开发和利用生物资源有利于保护生物的多样性
D.生物种类的多样性实质上是生态系统的多样性
【答案】C
【分析】(1)生物的多样性:生物圈内所有的植物、动物和微生物,它们所拥有的全部基因以及各种各样的生态系统,共同构成了生物多样性。生物多样性包括基因多样性、物种多样性和生态系统多样性。
(2)生物多样性的保护措施:就地保护(自然保护区):就地保护是保护物种多样性最为有效的措施。易地保护:如建立动物园、植物园。利用生物技术对生物进行濒危物种的基因进行保护。如建立精子库、种子库等。利用生物技术对生物进行濒危物种进行保护。如人工授精、组织培养和胚胎移植等。
【详解】A、建立自然保护区是保护生物多样性的最有效的措施,错误;
B、中国是“裸子植物的故乡”,错误;
C、合理开发和利用生物资源有利于保护生物的多样性,正确;
D、生物种类的多样性实质上是基因(遗传)的多样性,错误。
故选C。
18.下列关于染色体、DNA、基因和性状关系的叙述中,正确的是( )
A.生物体的每一个性状都是由一个基因控制的
B.基因是具有遗传效应的DNA片段
C.一条染色体始终包含两个DNA分子
D.一对DNA分子上只有一对基因
【答案】B
【解析】细胞核中能被碱性染料染成深色的物质叫做染色体,它是由DNA和蛋白质两部分组成,DNA是主要的遗传物质,呈双螺旋结构。一条染色体上包含一个DNA分子;一个DNA分子有许多个基因,基因是DNA上具有特定遗传信息的遗传片段。一条染色体上携带着许多基因。它们之间的关系:基因位于DNA上,DNA位于染色体上,染色体存在于细胞核。
【详解】A.生物体的某些性状是由一对基因控制的,而成对的基因往往有显性显性和隐性之分,A错误。
B.基因是DNA上具有特定遗传信息的遗传片段,B正确。
C.一条染色体由一个DNA分子组成,C错误。
D.一个DNA分子上含有许多个基因,D错误。
故选B。
19.农业中,人们通常用豆粮间作、瓜类与豆类轮作等种植方式来提高产量。下列对此分析不正确的是( )
A.大豆根部的根瘤菌可以将氮气转化为氮肥
B.大豆可以为根瘤菌提供现成的有机物
C.根瘤菌的细胞中含有成形的细胞核
D.豆粮间作、瓜类与豆类轮作可以提高土壤肥力
【答案】C
【分析】根瘤菌生活在豆科植物的根部,它为植物固定空气中的氮气,转变为植物能够吸收的含氮物质,被植物利用;而根瘤菌生活所需要的有机物是植物进行光合作用储存的有机物;因此,“豆粮间作,瓜类和豆类轮作”的种植方式能够提高作物产量,主要原因是豆类的根部有根瘤菌,能够利用植物固氮,提高土壤肥效;解答此类题目的关键是知道豆类的根部有根瘤菌能将空气中氮转化为植物能吸收的含氮物质。
【详解】A.由分析可知,根瘤菌生活在豆科植物的根部,它为植物固定空气中的氮气,转变为植物能够吸收的含氮物质,被植物利用;所以大豆根部的根瘤菌可以将氮气转化为氮肥,A正确。
B.根瘤菌生活所需要的有机物是植物进行光合作用储存的有机物,所以大豆可以为根瘤菌提供现成的有机物,B正确。
C.根瘤菌属于细菌,细菌有DNA集中区域,没有成形的细胞核,C错误。
D.由分析可知,豆类的根部有根瘤菌,能够利用植物固氮,提高土壤肥效,所以豆粮间作、瓜类与豆类轮作可以提高土壤肥力,D正确。
故选C。
20.听到上课铃声,同学们会自觉走进教室。对这个反应的分析正确的是( )
A.鼓膜是听觉感受器B.反应过程不需要大脑参与
C.骨骼肌是主要的效应器D.此过程不需要消耗能量
【答案】C
【分析】听觉形成的过程是:外界的声波经过外耳道传到鼓膜,引起鼓膜的振动;振动通过听小骨传到内耳,刺激了耳蜗内的听觉感受器,产生神经冲动;神经冲动通过与听觉有关的神经传递到大脑皮层的听觉中枢,就形成了听觉。
【详解】A.将声波传至鼓膜,鼓膜把声波振动转为机械振动,听觉的感受器是耳蜗,故A错误。
B.外界的声波经过外耳道传到鼓膜,引起鼓膜的振动;振动通过听小骨传到内耳,刺激了耳蜗内的听觉感受器,产生神经冲动;神经冲动通过与听觉有关的神经传递到大脑皮层的听觉中枢,就形成了听觉,说明需要大脑皮层的参与,故B错误。
C.效应器指的是运动神经末梢和它所支配的肌肉或腺体,骨骼肌通常构成反射弧的效应器,所以骨骼肌是主要的效应器,故C正确。
D.在听觉形成的过程中需要消耗能量,能量为听觉的形成过程和走进教室的运动过程提供动力,故D错误。
故选C。
21.下列不属于条件反射(复杂反射)的是( )
A.老马识途B.鹦鹉学舌C.眨眼反射D.画饼充饥
【答案】C
【解析】反射分为简单反射和复杂反射。简单反射是指人生来就有的先天性反射,较低级。复杂反射是人出生以后在生活过程中逐渐形成的后天性反射,是一种高级的神经活动。
【详解】简单反射也称非条件反射,是指人生来就有的先天性反射,是一种比较低级的神经活动,由大脑皮层以下的神经中枢(如脑干、脊髓)参与即可完成,如膝跳反射、眨眼反射、缩手反射、吮吸反射等。复杂反射也称条件反射,是人出生以后在生活过程中逐渐形成的后天性反射,是在简单反射的基础上,经过一定的过程,在大脑皮层参与下完成的,是一种高级的神经活动,是高级神经活动的基本方式,如鹦鹉学舌、老马识途、画饼充饥、海豚跳火圈等;其中与语言文字有关的反射是最复杂的,也是人类所特有的。如望梅止渴、谈虎色变等。所以眨眼反射不属于条件反射,而是简单反射。
22.青少年对待毒品应持有的正确态度是( )
A.仅吸一口,绝不再吸B.毒品危害极小,而且与我无关
C.朋友吸毒,帮他保密D.拒绝毒品,适时宣传禁毒知识
【答案】D
【分析】毒品有百害而无一益,对人体身心健康、家庭幸福和社会稳定造成极大危害。
【详解】青少年应坚决拒绝毒品,因为吸食毒品会影响人体的健康,危害极大。对本人、他人、家庭、社会都会造成很大的危害。毒品对中枢神经系统和周围神经系统都有很大的损害,可产生异常的兴奋、抑制等作用,出现一系列神经、精神症状,如失眠、烦躁、惊厥、麻痹、记忆力下降、主动性降低、性格孤僻、意志消沉、周围神经炎等。对心血管系统、呼吸系统、消化系统和生殖系统等都会造成严重的危害。毒品具有很强的成瘾性,一旦沾染,很难戒除,严重危害人体身心健康,危害社会。一而再、再而三地吸毒形成了对毒品的依赖性之后,吸毒后的快感会不断递减,因此,为了达到与原来同样的刺激强度,吸毒者必须加大剂量,如果毒品用量过度会引起吸食者猝死,后果不堪设想。青少年要坚决远离毒品,坚决杜绝“第一口”,吸毒往往是从第一口开始的,一旦开始,就会成瘾。因此青少年对待毒品应持有的态度是坚决拒绝,绝不沾染,适时宣传禁毒知识。故D正确,ABC错误。
23.下图是某同学验证“绿叶在光下制造淀粉”实验的部分步骤,有关分析不正确的是( )
A.步骤一的目的是将叶片内原有的淀粉运走耗尽
B.暗处理后应该将植物放在光照环境中
C.步骤三中,①和②盛有的液体分别是酒精和清水
D.实验现象:遮光部分变蓝,未遮光部分不变蓝
【答案】D
【分析】(1)《绿叶在光下制造有机物》的实验步骤:暗处理→部分遮光→光照→摘下叶片→酒精脱色→漂洗加碘→观察颜色。实验要点:光合作用需要光、光合作用制造淀粉、淀粉遇到碘变蓝色,酒精溶解叶片中的叶绿素。
(2)对照实验:在探究某种条件对研究对象的影响时,对研究对象进行的除了该条件不同以外,其他条件都相同的实验。根据变量设置一组对照实验,使实验结果具有说服力。一般来说,对实验变量进行处理的,就是实验组,没有处理是的就是对照组。
【详解】A.选作实验的植物实验前已经进行了光合作用,叶片里面储存了丰富的有机物(如淀粉),若不除去会对实验结果造成影响。因此,步骤一“暗处理”的目的是将叶片内原有的淀粉运走耗尽,A正确。
B.暗处理后应该将植物放在光照环境中,让植物进行光合作用,B正确。
C.把叶片放入盛有酒精的小烧杯中,隔水加热,使叶片含有的叶绿素溶解到酒精中至叶片变成黄白色,便于观察到淀粉遇碘变蓝的颜色反应。所以,步骤三中,①小烧杯和②大烧杯盛有的液体分别是酒精和清水,C正确。
D.本实验结果是:叶片的见光部分变成了蓝色,未见光部分不变蓝(黄白色)。对结果的解释是:叶片的见光部分进行了光合作用制造了有机物——淀粉,淀粉遇碘液变蓝,未见光部分没有进行光合作用,也就没有淀粉生成,叶片就不会变蓝,D错误。
故选D。
24.清明前后,天气转暖,在我们蓬菜,杏花、桃花、樱花次第开放。相关叙述正确的是( )
A.樱树对环境适应能力差B.温度对杏树影响最小
C.杏树、桃树、樱树都适应环境D.杏树和樱树存在竞争关系
【答案】C
【分析】环境中影响生物生活的各种因素分为非生物因素和生物因素。非生物因素包括:光、温度、水、空气、土壤等。生物因素是环境中影响某种生物个体生活的其他所有生物,包括同种和不同种的生物个体。
【详解】清明前后,天气转暖,温度升高,植物开始生长,杏花、桃花、樱花次第开放,这是生物对温度等外界刺激做出的反应,杏树、桃树、樱树都是适应环境的,C正确,ABD错误。
故选C。
25.下列关于人体呼吸的说法不正确的是( )
A.人体吸气时,膈肌收缩,胸廓容积减小
B.呼吸道对空气的处理能力是有限的
C.肺是呼吸系统的主要器官
D.吞咽时,会厌软骨会盖住喉口,以免食物进入气管
【答案】A
【分析】呼吸系统包括呼吸道和肺两部分,呼吸道包括鼻腔、咽、喉、气管、支气管;肺是气体交换的场所。
【详解】吸气时,膈肌收缩,胸腔容积扩大,A错误;呼吸道能阻挡灰尘,使空气清洁,但不能清除空气中的所有的有害物质,对空气的处理能力是有限的,B正确;呼吸系统包括呼吸道和肺,肺是呼吸系统的主要器官,C正确;吞咽时,会厌软骨像盖子一样盖住喉口,以免食物进入气管,D正确。
26.下列有关动植物细胞结构和功能的叙述错误的是( )
A.动植物细胞的遗传物质都主要在细胞核中
B.动植物细胞中都有与呼吸作用有关的线粒体
C.叶表皮细胞与肌细胞的区别是具有细胞壁、叶绿体和液泡
D.高等动植物细胞都属于真核细胞
【答案】C
【分析】从动植物细胞的结构异同去思考作答。
【详解】细胞核是遗传物质的控制中心,动植物细胞的遗传物质都主要在细胞核中,A正确;线粒体是呼吸作用的场所,动植物细胞中都有与呼吸作用有关的线粒体,B正确;叶绿体是光合作用的场所,只存在植物的绿色部分,叶表皮细胞无色透明无叶绿体,所以叶表皮细胞与肌细胞的区别是具有细胞壁和液泡,C错误;高等动植物细胞都有真正的细胞核,属于真核细胞,D正确,故选C。
27.如图为染色体,DNA、基因的关系示意图,下列有关叙述不正确的是( )
A.①和②内均含有遗传物质B.④是具有遗传效应的①片段
C.细胞中的DNA大多数在③上D.不同生物细胞内③的形态与数目不同
【答案】A
【分析】染色体是细胞核中容易被碱性染料染成深色的物质,由DNA和蛋白质组成的,每一种生物细胞内染色体的形态和数目都是一定的。图中,①是DNA,②是蛋白质,③是染色体,④是基因。
【详解】A.①DNA分子上具有特定遗传信息、能够决定生物的某一性状的片段叫做基因;②蛋白质上没有特定的遗传信息,A错误。
B.由分析可知,④是基因,基因是具有遗传效应的①DNA片段,不同的片段含有不同的遗传信息,分别控制着不同的性状,B正确。
C.在真核细胞中,DNA主要分布在细胞核中的③染色体上,细胞质的线粒体和叶绿体中也含有少量的DNA,C正确。
D.染色体主要是由DNA分子和蛋白质分子构成的,每一种生物细胞内染色体的形态和数目都是一定的,不同生物的染色体数目不同,如正常人的体细胞有23对染色体,马的体细胞有32对染色体,D正确。
故选A。
28.远距离运输苹果时,使用冷藏车的原因是低温可以( )
A.抑制呼吸作用B.抑制光合作用C.促进呼吸作用D.抑制蒸腾作用
【答案】A
【分析】活细胞通过呼吸作用,利用氧,将有机物分解成二氧化碳和水,并且将储存在有机物中的能量释放出来,供给生命活动的需要。细胞中的线粒体是呼吸作用的主要场所,是细胞中的能量转换器。
【详解】AC.远距离运输苹果,必需要保证果实的新鲜,即要尽可能的减少有机物的消耗,结合分析,这就需要抑制呼吸作用,抑制呼吸作用的途径有低温、增加二氧化碳浓度等方法,A符合题意,C不符合题意。
B.光合作用的实质是制造有机物,储存能量。但运输车上的苹果一般不能进行光合作用,B不符合题意。
D. 蒸腾作用是指植物体内的水分通过叶片的气孔以水蒸气的形式散发到大气中去的一个过程,叶片是蒸腾作用的主要部位,D不符合题意。
故选A。
29.下列关于细菌、真菌、病毒特点的叙述中,正确的是( )
A.细菌的休眠体(芽孢)在适宜的条件下萌发,从而繁殖下一代
B.酿酒用的酵母菌是没有细胞核的,属于原核生物
C.病毒细胞的个体很小,要用电子显微镜才能观察到
D.绝大多数细菌和真菌不能合成有机物,只能利用现成的有机物进行异养生活
【答案】D
【分析】细菌是单细胞个体,通过分裂的方式进行繁殖;大多数真菌的繁殖方式是孢子生殖,也有的真菌具有出芽生殖等生殖方式;病毒是一类没有细胞结构的特殊生物,其繁殖方式为自我复制;酵母菌属于真菌;病毒没有细胞结构。
【详解】芽孢是细菌的休眠体,不是细菌用来繁殖的结构,A错误。
酵母菌有细胞核,属于真核生物,B错误。
病毒的个体很小,没有细胞结构,主要由内部的遗传物质和外部的蛋白质外壳组成,要用电子显微镜才能观察到,C错误。
细菌和真菌中的绝大多数不能合成有机物,只能利用现成的有机物作为营养,D正确。
30.人体口腔上皮细胞核番茄果肉细胞都具有的,能控制物质进出细胞的结构是( )
A.细胞壁B.细胞膜C.细胞核D.细胞质
【答案】B
【详解】试题分析:A.细胞壁的功能是保护和支持细胞的作用;
B.细胞膜的功能是控制物质的进出,使有用的物质不能轻易地渗出细胞,有害的物质不能轻易地进入细胞;
C.细胞核内含有遗传物质,能传递遗传信息;
D.细胞质能不断的流动,它的流动加速了细胞与外界之间的物质交换.
二、综合题:共5题(每小题3分,每空0.5分,共15分)
31.在某一森林生态系统中,存在着下图所示的食物关系,请根据图分析回答下列问题。
(1)该食物网中共有 条食物链。
(2)请写出一条最短的食物链 。
(3)食物网中的生物都存在一定关系,B和C之间是 关系。
(4)若要构成一个完整的生态系统,还需增加 和非生物成分。
(5)该食物网的能量来源是 (填字母)通过光合作用固定的 。
【答案】(1)4#四
(2)A→C→D#A→B→D
(3)竞争
(4)分解者
(5)A 光能
【分析】生态系统包括生物成分和非生物成分,生物成分包括生产者(绿色植物)、消费者(动物)和分解者(细菌、真菌)。食物链反映的是生产者与消费者之间吃与被吃的关系,所以食物链中不应该出现分解者和非生物部分。食物链的正确写法是:生产者→初级消费者→次级消费者。注意起始点是生产者。
【详解】(1)图中共有4条食物链:A→B→D,A→C→D,A→C→F→D,A→E→F→D。
(2)由(1)可知,图中最短的食物链有A→B→D和A→C→D。
(3)图中B和C都以A为食物,所以它们是竞争关系。
(4)生态系统由非生物成分和生物成分组成。生物成分包括生产者、消费者和分解者。食物网中只有生产者和消费者,要构成一个完整的生态系统,还需增加分解者和非生物成分。
(5)食物网能量来源是绿色植物通过光合作用固定的太阳能。所以图中食物网的能量来源是A通过光合作用固定的太阳能。
32.草莓是大家喜爱的水果之一,享有“开春第一果”之美誉。近几年我市因地制宜成功建成了很多草莓生产基地,开展休闲采摘,带动观光农业的发展,有效地促进了农民增收。请结合如图分析回答问题:
(1)草莓花的主要结构是 。为提高坐果率,果农会在温室大桶内放养几箱蜜蜂,原因是 。
(2)新鲜草莓酸甜如怡,果汁丰富,其大量的汁液来自于草莓细胞的 中(填细胞中的某结构名称)。
(3)为探究草莓的生理作用。某校兴趣小组的同学设计了如图所示的实验装置,在温室大棚内进行了一系列实验。若将该装置暗处理一昼夜后,打开阀门①、②,通入澄清石灰水中,则发现澄清的石灰水都变浑浊,这说明 ;若将暗处理后的该装置光照一段时间后,取下叶片A和B,脱色后滴加碘液,发现 (填字母A或B)叶片变成蓝色。
(4)图中曲线表示春季晴天某密闭草莓大棚内一昼夜二氧化碳浓度的变化情况。一天中,大棚内氧气浓度最高的时刻是 (填数字)时。
【答案】(1)花蕊/雌蕊和雄蕊 蜜蜂帮助植物传粉
(2)液泡
(3)植物进行呼吸作用产生二氧化碳 A
(4)18
【分析】(1)光合作用实质上是绿色植物通过叶绿体,利用光能,把二氧化碳和水转化成储存能量的有机物(如淀粉),并释放氧气的过程。
(2)呼吸作用是指细胞利用氧,将有机物分解成二氧化碳和水,并将储存在有机物中的能量释放出来,供生命活动需要的过程。
(3)花是被子植物繁衍后代的生殖器官,典型的花在一个有限生长的短轴上,着生花萼、花冠和产生生殖细胞的雄蕊与雌蕊。
(4)花药成熟后会自然裂开,散放出花粉,花粉从花药中散放而落到雌蕊柱头上的过程,叫做传粉。
【详解】(1)雄蕊和雌蕊与果实与种子的形成有直接关系,所以雄蕊和雌蕊(花蕊)是草莓花的主要结构。一朵花只有经过传粉、受精后,才能结出果实,为提高坐果率,果农会在温室大棚内放养几箱蜜蜂,这是因为蜜蜂能帮助植物更好传粉。
(2)液泡中含有细胞液,有各种味道的物质以及营养物质,如各种蔬果汁中含各种有味道的物质以及丰富的营养物质,就是来自于细胞中液泡的细胞液,因此新鲜草莓酸甜如怡,果汁丰富,其大量的汁液来自于草莓细胞的液泡中。
(3)呼吸作用产生二氧化碳,二氧化碳能使澄清的石灰水变浑浊,所以若将该装置暗处理一昼夜后,打开阀门①、②,发现澄清的石灰水变浑浊,说明了植物的呼吸作用产生二氧化碳。叶片A见光,产生了淀粉,叶片处理后滴加碘液变蓝;B叶片不见光,没有产生淀粉,处理后滴加碘液不变蓝。
(4)AB段和CD段二氧化碳浓度上升,说明植物的呼吸作用大于光合作用,此时植物吸收氧气,产生二氧化碳;BC段二氧化碳浓度下降,说明植物的光合作用大于呼吸作用,此时植物吸收二氧化碳,产生氧气,因此一天中,大棚内氧气浓度最高的时刻是C点,即18时。
33.南瓜果皮的白色与黄色是一对相对性状(显性、隐性基因分别用A、a表示)科研人员为了研究南瓜果皮颜色的遗传规律进行杂交实验,亲代与子代的性状表现如图所示。请据图分析并回答问题:
(1)科研人员发现,其中一棵植株上开了许多花却只结了一个南瓜,请结合所学知识分析,原因可能是 。
(2)据图可知,南瓜果皮颜色的显性性状是 。
(3)若将黄色南瓜的柱头上授以乙组亲代中白色南瓜的花粉,结出果实的颜色是 ,将种子种下去,长出的植株叶肉细胞的基因型是 ,请阐明原因 。
(4)科研人员选育太空南瓜时淘汰掉不需要的个体,共培育出新品种200多个,太空南瓜能不断进化的原因是 。
【答案】(1)南瓜是单性花,传粉不足导致结果少
(2)白色
(3)黄色 Aa或aa 黄色南瓜的基因组成为aa,只产生含a基因的一种卵细胞,乙组亲代白色基因组成为Aa,产生分别含有A和a两种基因的精子,精子和卵细胞结合的机会是均等的,所以后代的基因组成为Aa或者aa。或用遗传图解解释如下图:
由以上遗传图解可知:后代的基因组成为Aa或aa。
(4)人工选择
【分析】(1)子代与亲代相似的现象叫遗传;子代与亲代之间,子代的个体之间性状的差异,叫做变异。可遗传的变异是由遗传物质改变引起的,可以遗传给后代;仅由环境因素引起的,没有遗传物质的发生改变的变异,是不可遗传的变异,不能遗传给后代。
(2)性状是由成对的基因控制的。当控制某一性状的基因都是显性或一个是显性一个是隐性时,表现为显性性状;当控制某一性状的基因都是隐性时,表现为隐性性状。
(3)人工选择是在不同的条件下,原始祖先产生了许多变异,人们根据各自的爱好对不同的变异个体进行选择,经过若干年的选择,使选择的性状通过遗传积累加强,最后形成不同的新品种。
【详解】(1)一棵植株上开了许多花却只结了一个南瓜,可能的原因是传粉不足。由于植物开花后,如果没有经过传粉,就不会结果,因此许多花朵可能没有经过传粉,导致只结了一个南瓜。种子是由胚珠发育而来的,一个南瓜里有多粒种子说明一个子房里含有多枚胚珠。
(2)“无中生有为隐性”,根据甲组的杂交情况,白色南瓜杂交产生的子代中有黄色南瓜,可推断出黄色为隐性性状,白色为显性性状。
(3)植物的果实是由子房发育而成,其中子房壁发育成果皮,子房壁的基因组成没有发生变化,因此结出果实的颜色即果皮的颜色由母株的基因决定,与授的花粉没有关系;因此,“若将黄色南瓜的柱头上授以白色南瓜的花粉”,则黄色南瓜所结出的果实的颜色是黄色。黄色南瓜的基因型为aa,只产生a基因一种卵细胞,乙组亲代白色基因型为Aa,产生A和a两种精子;精子和卵细胞结合的机会是均等的;所以后代的基因型为Aa或aa,所以将种子种下去,长出的植株叶肉细胞的基因型是Aa或aa。或用遗传图解解释如下图:
由以上遗传图解可知:后代的基因组成为Aa或aa。
(4)人工选择是在不同的条件下,人们根据各自的爱好对不同的变异个体进行选择。科研人员对太空南瓜进行选育,淘汰不需要的个体,培育出200多个新品种,太空南瓜不断进化的原因是人工选择。
34.下图是5种常见的动物,请根据图分析回答下列问题。
(1)B的身体分节,体表有坚硬的 。
(2)C的体表被覆 ,用 呼吸。
(3)D的幼体是 ,生活在水中。
(4)图示动物中,体内无脊柱的是 。(填字母)
(5)图示动物中,体温恒定的有 。(填字母)
【答案】(1)外骨骼
(2)鳞片 鳃
(3)蝌蚪
(4)B
(5)AE/EA
【分析】(1)节肢动物的主要特征是体表有坚韧的外骨骼;身体和附肢都分节。
(2)鱼类动物的主要特征是生活在水中;体表常有鳞片覆盖;用鳃呼吸;通过尾部和躯干部的摆动以及鳍的协调作用游泳。
(3)两栖动物的主要特征是幼体生活在水中,用鳃呼吸;成体大多生活在陆地上,也可在水中游泳,用肺呼吸,皮肤可以辅助呼吸。
(4)鸟类动物的主要特征是体表覆羽;前肢变翼;有喙无齿;有气囊辅助肺呼吸。
(5)哺乳动物的主要特征是体表被毛;胎生、哺乳;牙齿有门齿、犬齿和臼齿的分化。
(6)图中:A鸟类动物、B节肢动物、C鱼类动物、D两栖动物、E哺乳动物。
【详解】(1)B属于节肢动物,体表有坚韧的外骨骼,不仅是能保护自己的盔甲,还能起到防止体内水分蒸发的作用。
(2)C属于鱼类动物,体表有鳞片覆盖,鳞片的表面有滑滑的黏液,起保护作用;C是用鳃呼吸的,鳃的主要部分是鳃丝,鳃丝中密布毛细血管。
(3)D是青蛙,其幼体是蝌蚪。
(4)B节肢动物的体内没有由脊椎骨组成的脊柱,则属于无脊椎动物;A鸟类动物、C鱼类动物、D两栖动物和E哺乳动物的身体内都有由脊椎骨组成的脊柱,则属于脊椎动物。
(5)恒温动物是指体温不会随环境温度变化而改变的动物,包括鸟类和哺乳动物,即图中的A和E。
35.某校针对今年春季高发的甲流,开展了制作“传染病校园宣传手册”的实践活动。某同学制作的手册如下图所示,请结合手册,回答相关问题:
(1)由资料可知,甲型流感病毒是导致“甲流”的 ,无细胞结构,离开活细胞会变成 。
(2)甲流的传播途径有多种,在“对付甲流有妙招”中,能够切断传播途径的措施有 (多选,填序号)。
(3)从免疫的角度分析,宣传手册中注射的疫苗相当于 ,它能刺激人体的淋巴细胞产生一种特殊的蛋白质 ,从而使人体获得相应的免疫力,这种免疫属于 免疫(填“特异性”或“非特异性”)。
【答案】(1)病原体 结晶体
(2)①②③
(3)抗原 抗体 特异性
【分析】(1)传染病是由病原体引起的,能够在生物体之间传播的一种疾病,具有传染性和流行性等特点。传染病能够在人群中流行,必须具备传染源、传播途径、易感人群这三个环节,缺少其中任何一个环节,传染病的预防措施包括控制传染源、切断传播途径、保护易感人群等措施。
(2)疫苗是由低毒的、灭活的病原体制成的生物制品;接种疫苗能产生免疫力,有效的预防某种传染病。
【详解】(1)病原体是能引起人和动植物传染病的微生物和寄生虫的统称,甲型流感病毒是导致甲流的病原体。病毒没有细胞结构,主要由内部的核酸和外部的蛋白质外壳组成,不能独立生存,只有寄生在活细胞里才能进行生命活动。一旦离开就会变成结晶体。
(2)传染病的预防措施包括控制传染源、切断传播途径、保护易感人群,在“对付甲流有妙招”中,能够切断传播途径的措施有①常通风、②勤洗手、③戴口罩,④锻炼身体、⑤注射疫苗属于保护易感人群。
(3)疫苗通常是用失活的或减毒的病原体制成的生物制品。疫苗相当于抗原,接种到人体后,会刺激人体内的淋巴细胞产生相应的抗体,从而提高对特定传染病起到免疫作用;特异性免疫(又称后天性免疫)是出生后才产生的,只针对某一特定的病原体或异物起作用;通过注射疫苗获得的免疫力属于特异性免疫。
相关试卷
这是一份卷01-【临考满分】2024年中考生物临考满分卷(福建卷)(原卷版+解析版),文件包含卷01-临考满分2024年中考生物临考满分卷福建卷原卷版docx、卷01-临考满分2024年中考生物临考满分卷福建卷解析版docx等2份试卷配套教学资源,其中试卷共29页, 欢迎下载使用。
这是一份卷04-【临考满分】2024年中考生物临考满分卷(北京卷)(解析版),共19页。试卷主要包含了地球上最大的生态系统是等内容,欢迎下载使用。
这是一份卷01-【临考满分】2024年中考生物临考满分卷(北京卷)(试卷版),共8页。试卷主要包含了豌豆是一种良好的遗传学研究材料,下列关于抗体的叙述,正确的是等内容,欢迎下载使用。

