[生物]卷01-[临考满分]2024年中考临考满分模拟卷(南通卷)(解析版)
展开
这是一份[生物]卷01-[临考满分]2024年中考临考满分模拟卷(南通卷)(解析版),共14页。
1.答卷前,考生务必将自己的姓名、准考证号填写在答题卡上。
2.回答第Ⅰ卷时,选出每小题答案后,用2B铅笔把答题卡上对应题目的答案标号涂黑。如需改动,用橡皮擦干净后,再选涂其他答案标号。写在本试卷上无效。
3.回答第Ⅱ卷时,将答案写在答题卡上。写在本试卷上无效。
4.考试结束后,将本试卷和答题卡一并交回。
第Ⅰ卷(选择题 共15分)
选择题:请在下列每题的四个选项中选出最符合题意的一项(每题1分,共15分)
1.莱姆病是由某种螺旋体(致病微生物)引起的传染病。当硬蜱叮咬感染这种螺旋体的人或动物后会传播莱姆病。以下针对这种传染病所做的分析中,叙述错误的是( )
A.硬蜱终生都可具有吸食血液的能力
B.硬蜱具有利于叮咬吸血的结构
C.这种螺旋体是引发莱姆病的病原体
D.要制定有效防范措施需要以硬蜱结构与生活方式特点为依据
【答案】A
【分析】传染病是由病原体引起的,能在生物之间传播的疾病。传染病一般有传染源、传播途径和易感人群这三个基本环节,具有传染性和流行性。传染源指的是能够散播病原体的人和动物,传染源只能是人或者动物。传播途径指的是病原体离开传染源到达健康人所经过的途径。病原体指能引起疾病的微生物和寄生虫的统称。对某种传染病缺乏免疫力的而容易感染该病的人群是易感人群。
【详解】A.从图中所示的生命周期中可知,除卵阶段外,硬蜱都可叮咬吸食血液,A错误。
B.硬蜱分泌粘液使于吸附;能分泌有麻痹作用的毒素,不易被发现,这些特点都有利于叮咬吸血,B正确。
C.引起传染病的细菌、病毒和寄生虫等生物称为病原体,莱姆病是由某种螺旋体(致病微生物)引起的传染病,这种螺旋体是引发莱姆病的病原体,C正确。
D.硬蜱多生活在森林、灌丛、草地等环境,因此,预防硬蜱传播的传染病的做法:少去森林、灌丛、草地等硬蜱生存环境:做好个人防护等,D正确。
故选A。
2.如图所示的根尖结构中,吸收水分的主要部位( )
A.B.C.D.
【答案】D
【分析】根尖是指从根的顶端到生有根毛的一段它的结构从顶端依次是根冠、分生区、伸长区、成熟区。
【详解】A、伸长区在分生区上部,细胞逐渐停止分裂,开始迅速伸长,是根伸长最快的地方。B、分生区被根冠包围着,属于分生组织,具有很强的分裂能力,能够不断分裂产生新细胞。C、根冠位于根的顶端,属于保护组织,像一顶帽子似地套在外面,具有保护作用。D、成熟区也叫根毛区;在伸长区的上部,细胞停止伸长,并且开始分化,表皮一部分向外突起形成根毛.根吸收水分和无机盐的主要部位.成熟区及其上部,根内部分化形成导管,能输导水分和无机盐,D正确。故选:D。
3.以下是几种微生物的结构图,下列说法正确的是( )
A.用光学显微镜就能观察到的有甲、乙、丙
B.甲丁都是单细胞的微生物
C.酿制酸奶用的微生物与乙属于同一个类群
D.丙、戊由蛋白质外壳和内部遗传物质组成
【答案】D
【分析】甲是细菌;乙是酵母菌;丙是烟草花叶病毒;丁是青霉;戊是大肠杆菌噬菌体。
【详解】A.甲细菌、乙酵母菌、丁青霉用光学显微镜就能观察到,丙烟草花叶病毒和戊是大肠杆菌噬菌体只能用电子显微镜才能观察到,A错误。
B.甲是细菌,乙是酵母菌,甲乙都是单细胞身生物,丁青霉是多细胞真菌,B错误。
C.甲是细菌,酿制酸奶用的微生物是乳酸菌,乳酸菌属于甲细菌,C错误。
D.丙烟草花叶病毒、戊肠杆菌噬菌体都病毒,没有细胞结构,由蛋白质外壳和内部遗传物质组成,须通过寄生才能存活,D正确。
故选D。
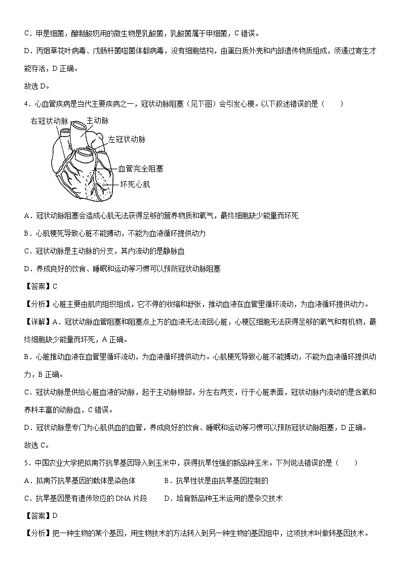
4.心血管疾病是当代主要疾病之一,冠状动脉阻塞(见下图)会引发心梗。以下叙述错误的是( )
A.冠状动脉阻塞会造成心肌无法获得足够的营养物质和氧气,最终细胞缺少能量而坏死
B.心肌梗死导致心脏不能搏动,不能为血液循环提供动力
C.冠状动脉是主动脉的分支,其内流动的是静脉血
D.养成良好的饮食、睡眠和运动等习惯可以预防冠状动脉阻塞
【答案】C
【分析】心脏主要由肌肉组织组成,它不停的收缩和舒张,推动血液在血管里循环流动,为血液循环提供动力。
【详解】A.冠状动脉血管阻塞和阻塞点上方的血液无法流回心脏,心梗区细胞无法获得足够的氧气和有机物,最终细胞缺少能量而坏死,A正确。
B.心脏推动血液在血管里循环流动,为血液循环提供动力。心肌梗死导致心脏不能搏动,不能为血液循环提供动力,B正确。
C.冠状动脉是供给心脏血液的动脉,起于主动脉根部,分左右两支,行于心脏表面,冠状动脉内流动的是含氧和养料丰富的动脉血,C错误。
D.冠状动脉是专门为心肌供血的血管,养成良好的饮食、睡眠和运动等习惯可以预防冠状动脉阻塞,D正确。
故选C。
5.中国农业大学把拟南芥抗旱基因导入到玉米中,获得抗旱性强的新品种玉米。下列说法错误的是( )
A.拟南芥抗旱基因的载体是染色体B.抗旱性状是由抗旱基因控制的
C.抗旱基因是有遗传效应的DNA片段D.培育新品种玉米运用的是杂交技术
【答案】D
【分析】把一种生物的某个基因,用生物技术的方法转入到另一种生物的基因组中,这项技术叫做转基因技术。
【详解】AC.细胞核中被碱性物质染成深色的物质是染色体,染色体是由①蛋白质和②DNA组成,DNA上具有遗传效应的片段是基因,因此,拟南芥抗旱基因的载体是染色体,抗旱基因是有遗传效应的DNA片段,AC正确。
B.基因控制着生物的性状,因此,抗旱性状是由抗旱基因控制的,B正确。
D.培育新品种玉米运用的是转基因技术,D错误。
故选D。
6.如图为某草原生态系统中草、鼠、蛇、鹰四种生物体内有毒物质含量的相对数量关系.其中丙最可能代表( )
A.草B.鹰C.蛇D.鼠
【答案】B
【分析】(1)食物链反映的是生产者与消费者之间吃与被吃的关系,所以食物链中不应该出现分解者和非生物部分。食物链的正确写法是:生产者→初级消费者→次级消费者...注意起始点是生产者。
(2)在生态系统中,有害物质可以通过食物链在生物体内不断积累,其浓度随着营养级别的升高而逐步增加,这种现象叫生物富集。
【详解】草原生态系统中草、鼠、蛇、鹰四种生物构成食物链中,鹰处于最高营养级。图中丙生物体内的有毒物质含量的相对最高,根据生物富集的含义,某些重金属及有毒物质,可以通过食物链在生物体内不断积累,使其浓度随消费者级别的升高而逐步增加,所以,有毒物质含量最高的是该生态系统中的最高营养级,鹰的营养级最高,体内含有毒物质最高。
故选B。
7.在2023年世界女子拳击锦标赛中,中国队斩获三金。关于拳击打拳过程的叙述错误的是( )
A.打拳需要骨、关节(活动骨连结)和骨骼肌的协同配合
B.下图中双臂肱二头肌均处于收缩状志
C.躲避对方攻击时需要大脑皮层的参与
D.听到哨声后出拳的听觉形成部位在耳蜗内
【答案】D
【分析】(1)运动并不是仅靠运动系统来完成的,还需要其他系统如神经系统的调节。运动所需要的能量,依赖于消化系统、呼吸系统、循环系统等系统的配合。
(2)简单反射是指人生来就有的先天性反射,是一种比较低级的神经活动,由大脑皮层以下的神经中枢(如脑干、脊髓)参与即可完成。复杂反射是人出生以后在生活过程中逐渐形成的后天性反射,是在简单反射的基础上,经过一定的过程,在大脑皮层参与下完成的,是一种高级的神经活动,是高级神经活动的基本方式。
【详解】A.打拳的过程需要神经系统的调节,骨、骨骼肌、关节的共同参与,多组肌肉的协调作用,才能完成,A正确。
B.图示表示屈肘动作,屈肘时双臂肱二头肌均处于收缩状态,B正确。
C.躲避对方攻击属于复杂反射,需要大脑皮层的参与,C正确。
D.听到哨声后作出拳的听觉形成部位在大脑皮层的听觉中枢,耳蜗是听觉感受器,D错误。
故选D。
8.白化病是由隐性基因a控制的一种遗传病。健康的父亲和白化病母亲的后代的性状和基因组成( )
A.不可能为白化病(aa)B.可能全部为正常(AA)
C.可能为白化病(aa)或正常(Aa)D.可能为白化病(aa)或正常(AA)
【答案】C
【分析】生物体的某些性状是由一对基因控制的,而成对的基因往往有显性和隐性之分,当控制生物性状的一对基因都是显性基因时,显示显性性状;当控制生物性状的基因一个是显性一个是隐性时,显示显性基因控制的显性性状;当控制生物性状的一对基因都是隐性基因,显示隐性性状。
【详解】父亲健康,基因是AA或Aa,母亲白化病,基因是aa。若父亲的基因是Aa,母亲的基因是aa。其遗传图解如图所示:
从遗传图解中看出,后代患白化病的几率是50%,A错误;母亲的基因是aa,一定向后代传递a,所以后代不可能是AA,BD错误;若父亲的基因是AA,母亲的基因是aa。后代的基因是Aa,若父亲的基因是Aa,母亲的基因是aa。从遗传图解中看出,后代可能为白化病(aa)或正常(Aa),C正确。
9.切西瓜时,会发现流出许多带甜味的汁液,这汁液来自于细胞的 ( )
A.细胞壁B.细胞膜
C.细胞液D.细胞核
【答案】C
【分析】植物细胞由细胞壁、细胞膜、细胞核、细胞质、液泡、叶绿体等组成,营养物质主要位于液泡中。
【详解】A.细胞壁位于细胞的最外面,起到保护和支持作用,A错误。
B.细胞膜有保护和控制物质的进出作用,B错误。
C.液泡中含有细胞液,有各种味道的物质以及营养物质,如各种蔬果汁中含各种有味道的物质以及丰富的营养物质,就是来自于细胞中液泡的细胞液,C正确。
D.细胞核内含遗传物质,对生物的遗传具有重要的意义,D错误。
故选C。
10.在有性生殖过程中,基因在亲子代间传递的“桥梁”是( )
A.染色体B.精子C.卵细胞D.精子和卵细胞
【答案】D
【分析】有性生殖过程中,传下去的不是性状而是控制性状的基因。
【详解】生物体的各种性状都是由基因控制的,性状的遗传实质上是亲代通过生殖细胞把控制性状的基因传递给了子代,在有性生殖过程中,精子与卵细胞就是基因在亲子代间传递的桥梁。
故选D。
11.图是马铃薯植株示意图。它的食用部分是块茎,其中富含淀粉,这些淀粉主要由( )
A.根从土壤中吸收积累B.块茎利用无机物合成
C.叶片制造后运输而来D.花瓣分解有机物而来
【答案】C
【分析】绿色植物通过叶绿体利用光能把二氧化碳和水转变成储存能量的有机物(主要是淀粉,在植物体中可转变成各种糖分)并释放出氧气的过程,叫做光合作用。
【详解】光合作用主要器官是叶,根的作用是固定植物体、从土壤中吸收水分和无机盐,茎的作用是输导根从土壤中吸收的水和无机盐供给叶、果实,将叶制造的有机物通过筛管运输供给根、果实、茎等器官。所以土豆中的淀粉是由叶片中的叶肉细胞光合作用制造的,通过筛管运输到块茎细胞的,因此ABD错误,C正确。
故选C。
12.玉米根尖分生区的功能是( )
A.具有保护作用 B.吸收水和无机盐
C.细胞伸长生长,增大细胞体积 D.分裂产生新细胞,增加细胞数量
【答案】D
【分析】根尖从顶端依次是根冠、分生区、伸长区、成熟区。
【详解】在轴向上,根尖的结构一般可以划分为四个部分:根冠、分生区、伸长区和成熟区。①成熟区,也称根毛区,是根吸收水分和无机盐的主要部位。②伸长区,生长最快的部分是伸长区。③分生区,也叫生长点,是具有强烈分裂能力的、典型的顶端分生组织,个体小、排列紧密、细胞壁薄、细胞核较大、拥有密度大的细胞质(没有液泡),外观不透明。④根冠,根尖最先端的帽状结构,罩在分生区的外面,有保护根尖幼嫩的分生组织,使之免受土壤磨损的功能。因此ABC错误,D正确。
故选D。
13.神经系统的结构和功能的基本单位叫做( )
A.神经元B.细胞体C.树突D.轴突
【答案】A
【分析】神经系统由脑、脊髓和它们所发出的神经组成,神经系统的结构和功能的基本单位是神经元。
【详解】神经元是神经系统结构和功能的基本单位。神经元的基本结构包括细胞体和突起两部分,神经元的突起一般包括一条长而分支少的轴突和数条短而呈树枝状的树突,轴突以及套在外面的髓鞘叫神经纤维,神经纤维末端的细小分支叫神经末梢,神经末梢分布在全身各处,神经元的功能是受到刺激后能产生和传导兴奋,是神经系统结构和功能的基本单位,A正确。
14.云南以鲜花闻名,从生物体的结构层次来看,山茶的花属于( )
A.细胞B.组织C.器官D.系统
【答案】C
【分析】细胞是生物体的结构和功能的基本单位,细胞经过细胞的分裂、分化产生了不同的组织。而不同的组织按照一定的次序结合在一起构成器官。绿色开花植物有根、茎、叶、花、果实、种子六大器官。所以植物体的结构层次为:细胞→组织→器官→植物体。
【详解】A.山茶的花属于山茶的生殖器官之一,不属于细胞层次,A不符合题意。
BC.山茶花有多种组织构成,属于器官这一层次,B不符合题意,C符合题意。
D.植物没有系统这一层次,由器官直接构成植物体,D不符合题意。
故选C。
15.自然界中,生物适应环境的同时也影响和改变环境。下列描述能够体现生物影响环境的是( )
A.葵花朵朵向太阳 B.瑞雪兆丰年C.大树底下好乘凉D.向阳花木早逢春
【答案】C
【分析】生物必须适应环境才能生存,如沙漠上的植物必须耐旱才能生存。生物也能影响环境,如蚯蚓改良土壤,千里之堤毁于蚁穴,植物的蒸腾作用可以增加空气湿度等。
【详解】A.葵花朵朵向太阳,体现了非生物因素光对葵花的影响,A不符合题意。
B.瑞雪兆丰年,大雪有利于庄稼的生长,体现了环境影响生物,B不符合题意。
C.大树底下好乘凉,是大树的蒸腾作用可以增加大气的湿度,降低温度,同时大树遮阴,也能降低温度,大树还能进行光合作用释放氧气,使树下氧气较多,因此大树下空气凉爽、湿润、清新好乘凉,体现了生物对环境的影响,C符合题意。
D.向阳花木早逢春,向阳生长的花木发芽早,体现了环境影响生物,D不符合题意。
故选C。
第Ⅱ卷(非选择题 共15分)
本大题包括4小题,除注明每空1分,其余均为每空0.5分,共15分。
16.如图为某生态系统食物链、食物网简图,请据图回答:
(1)图示中若要构成一个完整的生态系统,还应补充分解者和 。
(2)水稻与蝗虫的细胞结构相比较,水稻的细胞有 ,可以对细胞起保护和支持的作用。
(3)图中所示动物中恒温动物除吃虫的鸟、猫头鹰以外,还有 。
(4)食草昆虫体表有坚韧的外骨骼,身体和附肢都分节,它属于 动物。
(5)食草昆虫体色与周围环境相似,这种现象说明了生物对环境的 。
(6)鹰翱翔天空,蛇隐蔽爬行,地球上千姿百态的生物是长期进化的结果。关于生物的进化被人们普遍接受的是达尔文的 学说。
【答案】(1)非生物部分
(2)细胞壁
(3)鼠
(4)节肢
(5)适应
(6)自然选择
【分析】(1)生态系统包括生物成分和非生物成分,非生物成分包括阳光、空气、水分、土壤等,生物成分包括生产者、消费者和分解者。(2)体温不因外界环境温度而改变,始终保持相对稳定的动物,叫做恒温动物,如绝大多数鸟类和哺乳动物。(3)节肢动物的主要特征:体表有坚韧的外骨骼;身体和附肢都分节。
【详解】(1)生态系统包括生物成分和非生物成分,非生物成分包括阳光、空气、水分、土壤等,生物成分包括生产者、消费者和分解者。图示中若要构成一个完整的生态系统,还应补充分解者和非生物部分。
(2)植物细胞具有细胞壁,因此水稻的细胞中的细胞壁,可以对细胞起保护和支持的作用。
(3)体温不因外界环境温度而改变,始终保持相对稳定的动物,叫做恒温动物,如绝大多数鸟类和哺乳动物。因此图中所示动物中恒温动物除吃虫的鸟、猫头鹰以外,还有鼠。
(4)节肢动物的主要特征:体表有坚韧的外骨骼;身体和附肢都分节。因此食草昆虫体表有坚韧的外骨骼,身体和附肢都分节,它属于节肢动物。
(5)蝗虫的与其周围环境的颜色极为相似,不容易被敌害发现,有利于防御敌害,保护自己,是生物对环境的适应,是一种保护性适应。
(6)自然选择学说的主要内容是:过度繁殖、生存斗争、遗传和变异、适者生存。关于生物的进化被人们普遍接受的是达尔文的自然选择学说。
17.人的棕色眼睛和蓝色眼睛是由一对基因控制(显性基因用D表示,隐性基因用d表示)。如图一是一个家族眼睛颜色的遗传情况,图二所示是人的生殖过程中,一个受精卵分裂后偶然发育为两胚胎,两个胚胎双发育成两个孩子的部分阶段,请分析回答:
(1)在人的眼球中,使眼睛呈现棕色或蓝色的结构是 。由图一家庭眼睛颜色遗传情况可推断,4和5的基因分别是 ,6的基因型是 。
(2)7和8的子女中,有两个是双胞胎,其生殖过程如图二所示,据此可知 (填数字序号)是双胞胎,A和B所含的性染色体分别是 。在上述生殖过程中,产生A的器官是 ,A和B结合为受精卵的场所是 。
(3)如果3和4再生一个孩子,则这个眼睛颜色是蓝色的概率是 。与父母眼睛颜色不同,10的眼睛颜色为蓝色,这种变异属于 的变异。
【答案】(1)虹膜 Dd、Dd DD或Dd
(2)13、14 X、Y 卵巢 输卵管
(3)25% 可遗传
【分析】解答此题的关键是理解掌握虹膜的特点、胚胎发育的过程、变异的原因、基因的显性与隐性以及会利用遗传图解分析解答遗传问题。
【详解】(1)“在人的眼球中”,使眼睛呈现棕色或蓝色的结构是虹膜。图一中Ⅱ3、4的虹膜都是棕色,Ⅲ10的虹膜是蓝色,表明蓝色是隐性性状,棕色是显性性状。“显性基因用D表示,隐性基因用d表示”,则棕色是基因型是DD或Dd,蓝色的基因组成是dd。Ⅱ3、4的遗传给Ⅲ10的蓝色虹膜(dd)的基因一定是d。因此,4的基因型是Dd,遗传图解如图1:
。
Ⅰ中2的基因型是dd,2遗传给5的基因一定是d,因此5棕色的基因型是Dd。6棕色的基因型是DD或Dd。
(2)“7和8的子女中,有两个是双胞胎,其生殖过程如图二所示”,从图二看出双胞胎是由同一个受精卵发育而来的,因此双胞胎的遗传物质和性状相同。7和8的子女中13、14都是棕色虹膜、男性。所以据此可知13、14(填数字序号)是双胞胎。人的性别遗传图解如图2:
从图2看出,人A(卵细胞)和B(精子)所含的性染色体分别是X、Y。“在上述生殖过程中”,产生A(卵细胞)的器官是卵巢,A和B结合为受精卵的场所是输卵管。
(3)从图1看出,“如果3和4再生一个孩子”,则这个眼睛颜色是蓝色的概率是25%。“与父母眼睛颜色不同,10的眼睛颜色为蓝色”,这种变异是遗传物质改变引起的,因此属于可遗传的变异。
18.法国哲学家笛卡尔认为机体受到的刺激和发生的反应之间有必然的因果关系,提出了反射的概念。请据图分析并回答问题:
(1)某校同学进行了膝跳反射的探究实验,步骤如下:a.选择身高、体重等身体状况相同且健康的甲、乙两人;b.受试者坐在椅子上,一条腿自然地搭在另一条腿上,其中甲有意识的控制膝跳,乙小腿自然放松;c.实验者用橡皮锤分别快速叩击甲、乙两人上面那条腿膝盖下方的韧带1次;d.观察实验现象:甲同学小腿无明显反应,乙同学小腿突然跳起。
①设置步骤a的目的是 。
②乙同学完成膝跳反射的基本途径是 (用图中数字和箭头表示)。
③甲同学出现上述现象的原因是膝跳反射受[ ] 的控制。
④为了避免偶然性,增强实验结果的可靠性,你的建议是 。
(2)医生常用测试反射的方法来检测病人神经系统方面的疾病。成年男子王某发生交通事故,因不带头盔导致头部受伤昏迷不醒,医生首先进行了急救处理,然后对患者进行详细检查:
①王某的呼吸和心跳正常,医生初步诊断患者的[ ] 未受损。
②王某苏醒后,感觉右侧肢体不能自由活动。随后做了脑CT和核磁共振检查,医生发现患者除左脑躯体运动中枢受伤外,其他部位完好。若医生叩击患者右侧膝盖下方的韧带,请预测该人的反应和感觉: 。
③当患者得知自己的病情后,情绪激动、肢体乱动、呼吸和心跳加快,这体现了人体的生命活动受 的共同调节。
【答案】(1)控制单一变量/控制变量唯一 5→4→3→2→1 [A]大脑 实验者用橡皮锤分别快速叩击甲、乙两人上面那条腿膝盖下方的韧带多次(或进行重复实验)
(2)[C]脑干 有膝跳反射,有感觉 神经系统和激素
【分析】题图中:1效应器,2传出神经,3神经中枢(脊髓灰质),4传入神经,5感受器,6上行传导束,7下行传导束;A大脑,B小脑,C脑干。
【详解】(1)①对照实验设计原则是一个探究实验中只能有一个实验变量,其他因素均处于相同且理想状态,这样便于排除因其他因素的存在而影响和干扰实验结果的可能。可见,设置步骤a的目的是控制单一变量(或控制变量唯一)。
②神经调节的基本方式是反射,完成反射的结构基础是反射弧,兴奋(神经冲动)在反射弧上的传导是单向的,只能是:感受器→传入神经→神经中枢→传出神经→效应器。可见,乙同学完成膝跳反射的基本途径是5→4→3→2→1。
③神经系统对躯体运动具有分级调节的特点。躯体的运动,如膝跳反射、缩手反射等,不仅受到脊髓的控制,也受到大脑的调节。脑中的相应高级中枢会发出指令对低级中枢进行不断调整。可见,甲有意识的控制膝跳,实验结果是“小腿无明显反应”。出现上述现象的原因是膝跳反射受[A]大脑的控制。
④只做一次实验会存在一定的偶然性和误差。为了尽量减少实验结果的误差,提高实验结果的可信度,应该设置重复实验(或重复组),多做几次,从而可以避免偶然性,减小实验误差。可见,为了避免偶然性,增强实验结果的可靠性,建议:实验者用橡皮锤分别快速叩击甲、乙两人上面那条腿膝盖下方的韧带多次(或进行重复实验)。
(2)①脑干位于大脑的下方和小脑的前方,它的最下面与脊髓相连,脑干的灰质中有呼吸中枢、心血管运动中枢等,调节心跳、呼吸、血压等人体基本的生命活动。可见,王某的呼吸和心跳正常,医生初步诊断患者的[C]脑干未受损。
②感受器产生的神经冲动能通过传入神经传到脊髓内的神经中枢,通过传出神经传到效应器,完成膝跳反射。同时脊髓内的神经中枢还把神经冲动在经过脊髓的白质上行传到大脑皮层,形成感觉。大脑皮层中枢有躯体运动中枢、躯体感觉中枢、视觉中枢、听觉中枢、语言中枢等中枢。医生发现王某除左脑躯体运动中枢受伤外,其他部位完好。说明,王某的膝跳反射反射弧是完整的、躯体感觉中枢的功能也是正常的。因此,若医生叩击患者右侧膝盖下方的韧带,可预测王某的反应和感觉是:有膝跳反射,有感觉。
③人体之所以是一个统一的整体,是神经调节和激素调节的作用。在人体内,激素调节和神经调节的作用是相互联系、相互影响的,人体在神经—体液的调节下,才能够更好地适应环境的变化。当患者得知自己的病情后,情绪激动、肢体乱动、呼吸和心跳加快,这体现了人体的生命活动受神经系统和激素的共同调节。
19.跑步是强身健体、提高人体免疫力的一种很好的运动方式。图一为跑步过程中一侧上肢肌肉活动状态的模式图,图二为关节结构模式图,请据图回答下列问题([ ]中填图中序号):
(1)跑步主要依赖于 系统来完成肌肉的运动,也需要其他系统的参与,如 系统的调节作用,以及消化、循环等系统提供能量。
(2)图一所示的肌肉[①] 处于收缩状态。
(3)图二的关节周围由[ ] 包裹着,内部形成密闭的关节腔。跑步过程中,肘关节、膝关节等关节起着 作用。
【答案】(1)运动 神经
(2)肱二头肌
(3)③关节囊 支点
【分析】(1)哺乳动物的运动系统主要由骨、关节和肌肉三部分组成。图二中,③关节囊、④关节头、⑤关节软骨、⑥关节窝、⑦关节腔。
(2)人或动物任何一个动作的产生,都不是一块骨骼肌收缩、舒张完成的,而是多组肌群在神经系统的调节下,骨、关节和肌肉的协调配合完成的;图一中,①肱二头肌、②肱三头肌。
【详解】(1)骨骼肌有受刺激收缩的特性,骨骼肌只能收缩牵拉骨而不能将骨推开,因此每一个动作的完成总是由两组肌肉相互配合活动,共同完成的。运动并不是仅靠运动系统完成的,还需要其他系统如神经系统的调节。人的运动系统主要由骨、关节和肌肉三部分组成。跑步运动并不是仅靠运动系统完成的,还需要其他系统如神经系统的调节。运动系统所需要的能量,有赖于消化系统、呼吸系统、循环系统等系统的配合。
(2)图一是屈肘状态,屈肘时,①肱二头肌收缩;②肱三头肌舒张。
(3)关节囊及其周围的韧带增加了关节的牢固性,关节周围由③关节囊包裹着,内部形成密闭的⑦关节腔,关节腔内的滑液可以减少骨与骨之间的摩擦,使关节运动更加灵活,跑步过程中,肘关节、膝关节等关节起着支点作用。
相关试卷
这是一份卷01-【临考满分】2024年中考生物临考满分卷(福建卷)(原卷版+解析版),文件包含卷01-临考满分2024年中考生物临考满分卷福建卷原卷版docx、卷01-临考满分2024年中考生物临考满分卷福建卷解析版docx等2份试卷配套教学资源,其中试卷共29页, 欢迎下载使用。
这是一份卷05-【临考满分】2024年中考生物临考满分卷(北京卷)(解析版),共17页。试卷主要包含了下列符合生物学事实的是等内容,欢迎下载使用。
这是一份卷01-【临考满分】2024年中考生物临考满分卷(北京卷)(试卷版),共8页。试卷主要包含了豌豆是一种良好的遗传学研究材料,下列关于抗体的叙述,正确的是等内容,欢迎下载使用。

