


2024年江西省中考真题道德与法治真题(原卷版+解析版)
展开2024年四川省南充市中考真题道德与法治真题(原卷版+解析版): 这是一份2024年四川省南充市中考真题道德与法治真题(原卷版+解析版),共18页。
2024年四川省泸州市中考真题道德与法治真题(原卷版+解析版): 这是一份2024年四川省泸州市中考真题道德与法治真题(原卷版+解析版),共17页。
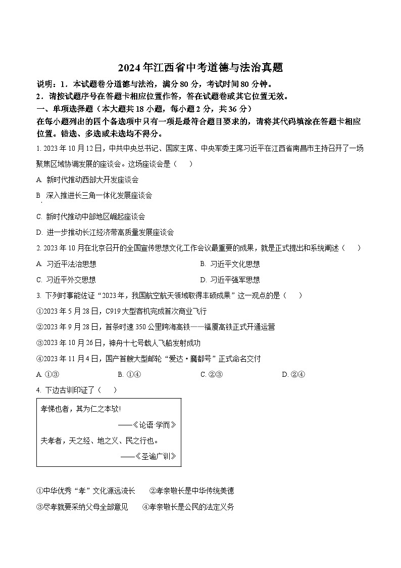
2024年四川省达州市中考真题道德与法治真题(原卷版+解析版): 这是一份2024年四川省达州市中考真题道德与法治真题(原卷版+解析版),共17页。