还剩16页未读,
继续阅读
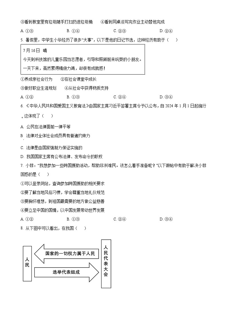
2024年江苏省连云港市中考真题道德与法治真题(原卷版+解析版)
展开相关试卷
2024年江西省中考真题道德与法治真题(原卷版+解析版):
这是一份2024年江西省中考真题道德与法治真题(原卷版+解析版),共27页。
2024年江苏省扬州市中考真题道德与法治真题(原卷版+解析版):
这是一份2024年江苏省扬州市中考真题道德与法治真题(原卷版+解析版),共26页。试卷主要包含了单项选择题,非选择题等内容,欢迎下载使用。
2024年江苏省苏州市中考真题道德与法治真题(原卷版+解析版):
这是一份2024年江苏省苏州市中考真题道德与法治真题(原卷版+解析版),共24页。试卷主要包含了本试卷分选择题和非选择题两部分等内容,欢迎下载使用。

