


所属成套资源:新教材2024届高考生物考前冲刺刷题专题训练、易错训练、专项提升
新教材2024届高考生物考前冲刺刷题第1部分专题训练专题6稳态与调节二
展开
这是一份新教材2024届高考生物考前冲刺刷题第1部分专题训练专题6稳态与调节二,共11页。试卷主要包含了单项选择题,不定项选择题,非选择题等内容,欢迎下载使用。
1.(2023·趋势题)在3000米长跑比赛前后,运动员通过神经—体液调节,完成整个比赛过程。下列相关说法正确的是( )
A.起跑时,调节起跑动作和维持身体平衡的神经中枢分别是脊髓和小脑
B.开始运动后,内环境中CO2浓度升高,直接刺激呼吸中枢使呼吸频率加深加快
C.比赛过程中,血糖的消耗速率大于产生速率,机体血糖浓度会降低
D.比赛结束时,血浆渗透压升高,刺激下丘脑产生渴觉
答案 C
解析 调节起跑动作的低级中枢在脊髓,高级中枢在大脑皮层,维持身体平衡的神经中枢是小脑,A错误;开始运动后,细胞进行有氧呼吸可导致内环境中CO2浓度升高,从而刺激感受器,通过神经系统对呼吸运动进行调节,使呼吸频率加深加快,B错误;比赛过程中,血糖的消耗速率大于产生速率,血糖浓度会降低,C正确;比赛结束时,由于运动员机体大量出汗,代谢产物增加,从而导致血浆渗透压升高,使得下丘脑渗透压感受器产生兴奋,传给大脑皮层产生渴觉,D错误。
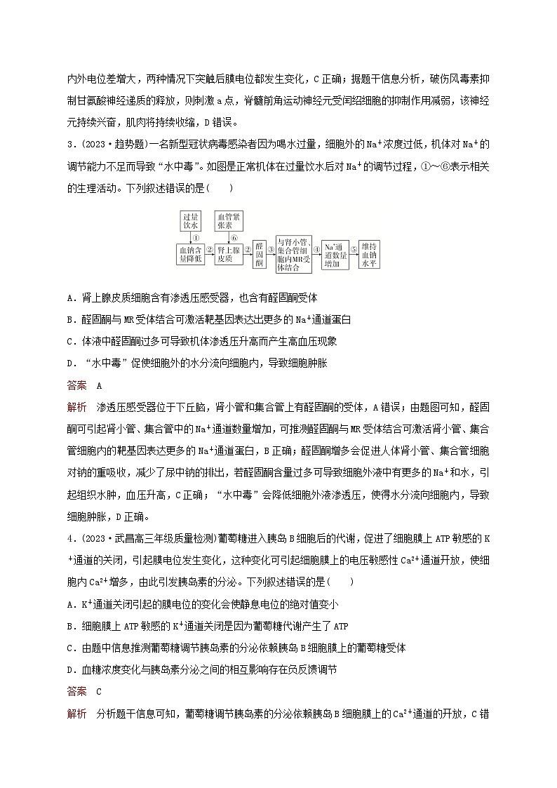
2.(2023·测评题)闰绍细胞是脊髓前角内的一种抑制性神经元,受脊髓前角运动神经元轴突侧枝的支配。破伤风毒素是破伤风杆菌产生的一种神经蛋白毒素,可以抑制感染者的抑制性神经递质的释放。闰绍细胞与脊髓前角运动神经元对肌肉的调节活动如图,下列相关叙述正确的是( )
A.若bc=cd,刺激c点,b点产生兴奋要滞后于d点
B.图中的效应器为脊髓前角运动神经元及其支配的肌肉和闰绍细胞
C.乙酰胆碱和甘氨酸与相应受体结合后都会使相应突触后膜电位发生变化
D.若用破伤风毒素处理d点后刺激a点,肌肉将持续舒张
答案 C
解析 刺激c点,兴奋由c点传递到d点的过程发生的是电信号到化学信号再到电信号的转换,时间较长,速度慢于c点到b点的电信号传导,因此是d点兴奋滞后于b点,A错误;效应器为传出神经末梢支配的肌肉或腺体,闰绍细胞不属于效应器,B错误;据图分析,乙酰胆碱为兴奋性递质,与受体结合后,突触后膜膜电位逆转,甘氨酸为抑制性递质,与受体结合后,阴离子内流增多,膜内外电位差增大,两种情况下突触后膜电位都发生变化,C正确;据题干信息分析,破伤风毒素抑制甘氨酸神经递质的释放,则刺激a点,脊髓前角运动神经元受闰绍细胞的抑制作用减弱,该神经元持续兴奋,肌肉将持续收缩,D错误。
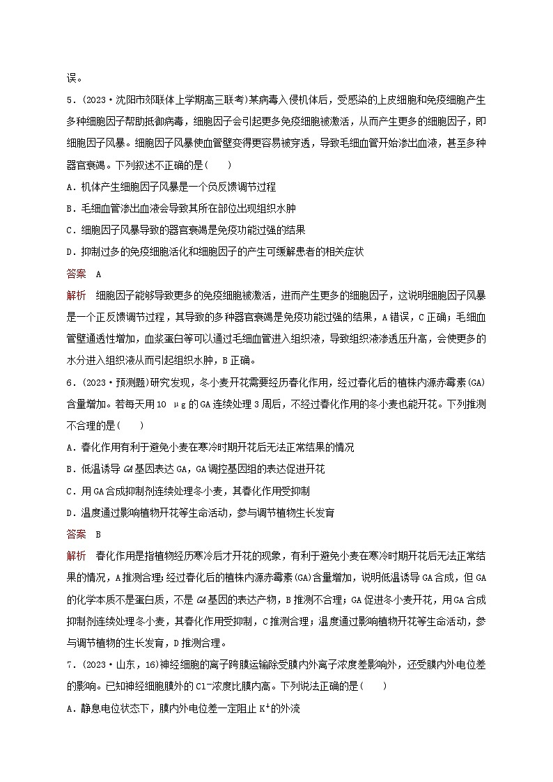
3.(2023·趋势题)一名新型冠状病毒感染者因为喝水过量,细胞外的Na+浓度过低,机体对Na+的调节能力不足而导致“水中毒”。如图是正常机体在过量饮水后对Na+的调节过程,①~⑥表示相关的生理活动。下列叙述错误的是( )
A.肾上腺皮质细胞含有渗透压感受器,也含有醛固酮受体
B.醛固酮与MR受体结合可激活靶基因表达出更多的Na+通道蛋白
C.体液中醛固酮过多可导致机体渗透压升高而产生高血压现象
D.“水中毒”促使细胞外的水分流向细胞内,导致细胞肿胀
答案 A
解析 渗透压感受器位于下丘脑,肾小管和集合管上有醛固酮的受体,A错误;由题图可知,醛固酮可引起肾小管、集合管中的Na+通道数量增加,可推测醛固酮与MR受体结合可激活肾小管、集合管细胞内的靶基因表达更多的Na+通道蛋白,B正确;醛固酮增多会促进人体肾小管、集合管细胞对钠的重吸收,减少了尿中钠的排出,若醛固酮含量过多可导致细胞外液中有更多的Na+和水,引起组织水肿,血压升高,C正确;“水中毒”会降低细胞外液渗透压,使得水分流向细胞内,导致细胞肿胀,D正确。
4.(2023·武昌高三年级质量检测)葡萄糖进入胰岛B细胞后的代谢,促进了细胞膜上ATP敏感的K+通道的关闭,引起膜电位发生变化,这种变化可引起细胞膜上的电压敏感性Ca2+通道开放,使细胞内Ca2+增多,由此引发胰岛素的分泌。下列叙述错误的是( )
A.K+通道关闭引起的膜电位的变化会使静息电位的绝对值变小
B.细胞膜上ATP敏感的K+通道关闭是因为葡萄糖代谢产生了ATP
C.由题中信息推测葡萄糖调节胰岛素的分泌依赖胰岛B细胞膜上的葡萄糖受体
D.血糖浓度变化与胰岛素分泌之间的相互影响存在负反馈调节
答案 C
解析 分析题干信息可知,葡萄糖调节胰岛素的分泌依赖胰岛B细胞膜上的Ca2+通道的开放,C错误。
5.(2023·沈阳市郊联体上学期高三联考)某病毒入侵机体后,受感染的上皮细胞和免疫细胞产生多种细胞因子帮助抵御病毒,细胞因子会引起更多免疫细胞被激活,从而产生更多的细胞因子,即细胞因子风暴。细胞因子风暴使血管壁变得更容易被穿透,导致毛细血管开始渗出血液,甚至多种器官衰竭。下列叙述不正确的是( )
A.机体产生细胞因子风暴是一个负反馈调节过程
B.毛细血管渗出血液会导致其所在部位出现组织水肿
C.细胞因子风暴导致的器官衰竭是免疫功能过强的结果
D.抑制过多的免疫细胞活化和细胞因子的产生可缓解患者的相关症状
答案 A
解析 细胞因子能够导致更多的免疫细胞被激活,进而产生更多的细胞因子,这说明细胞因子风暴是一个正反馈调节过程,其导致的多种器官衰竭是免疫功能过强的结果,A错误,C正确;毛细血管壁通透性增加,血浆蛋白等可以通过毛细血管进入组织液,导致组织液渗透压升高,会使更多的水分进入组织液从而引起组织水肿,B正确。
6.(2023·预测题)研究发现,冬小麦开花需要经历春化作用,经过春化后的植株内源赤霉素(GA)含量增加。若每天用10 μg的GA连续处理3周后,不经过春化作用的冬小麦也能开花。下列推测不合理的是( )
A.春化作用有利于避免小麦在寒冷时期开花后无法正常结果的情况
B.低温诱导GA基因表达GA,GA调控基因组的表达促进开花
C.用GA合成抑制剂连续处理冬小麦,其春化作用受抑制
D.温度通过影响植物开花等生命活动,参与调节植物生长发育
答案 B
解析 春化作用是指植物经历寒冷后才开花的现象,有利于避免小麦在寒冷时期开花后无法正常结果的情况,A推测合理;经过春化后的植株内源赤霉素(GA)含量增加,说明低温诱导GA合成,但GA的化学本质不是蛋白质,不是GA基因的表达产物,B推测不合理;GA促进冬小麦开花,用GA合成抑制剂连续处理冬小麦,其春化作用受抑制,C推测合理;温度通过影响植物开花等生命活动,参与调节植物的生长发育,D推测合理。
7.(2023·山东,16)神经细胞的离子跨膜运输除受膜内外离子浓度差影响外,还受膜内外电位差的影响。已知神经细胞膜外的Cl-浓度比膜内高。下列说法正确的是( )
A.静息电位状态下,膜内外电位差一定阻止K+的外流
B.突触后膜的Cl-通道开放后,膜内外电位差一定增大
C.动作电位产生过程中,膜内外电位差始终促进Na+的内流
D.静息电位→动作电位→静息电位过程中,不会出现膜内外电位差为0的情况
答案 A
解析 静息电位状态时,膜两侧存在内负外正的电位差,K+带正电荷,外流会受到膜内外电位梯度的阻力,A正确;突触后膜的Cl-通道开放后,Cl-内流使内负外正的电位差增大,但其他离子也会影响膜内外电位差,B错误;动作电位产生过程中,膜内外电位逆转为内正外负,Na+的内流变成逆电位差的转运,电位差会阻止Na+的内流,C错误;静息电位→动作电位→静息电位的过程中,膜两侧电位差由内负外正逆转为内正外负又逆转回内负外正,该过程中必然存在膜内外电位差为0的时刻,D错误。
二、不定项选择题(每题给出的四个选项中,有的只有一个选项符合题目要求,有的有多个选项符合题目要求)
8.(2023·山东新高考联合质量测评3月联考)春暖花开,气温升高,有些人犯困时会通过喝咖啡来“提神”,但不能过度饮用咖啡。科学家通过研究发现脑部分泌腺苷的神经元与犯困有关。腺苷是调节睡眠的内稳态因子之一,随着腺苷浓度的增加,睡眠压力增大而使人睡觉。科研人员用光遗传学手段激活乙酰胆碱能神经元(释放乙酰胆碱的神经元),会诱发细胞外腺苷少量增加,而激活谷氨酸能神经元,则会诱导细胞外腺苷大量增加。以下相关说法正确的是( )
A.据题干信息可推测腺苷的释放主要与谷氨酸能神经元有关
B.腺苷在清醒状态下的积累导致了“困意”的产生
C.过度饮用咖啡会导致神经系统长时间处于觉醒状态而超负荷工作
D.腺苷是调节睡眠的内稳态因子之一,内环境稳态是指腺苷等化学成分处于相对稳定的状态
答案 ABC
9.(2023·辽宁省实验中学高三第四次模拟考试略改)长期应激易引起胃肠道疾病(如IBS),皮质酮(CORT,一种激素)以及促炎细胞因子增加可能是IBS发病的主要原因。已知机体通过下丘脑—垂体—肾上腺皮质轴调控CORT的分泌,下丘脑可通过抑制副交感神经兴奋使巨噬细胞分泌多种促炎细胞因子。下列叙述正确的是( )
A.长期应激反应时,机体通过神经调节使下丘脑分泌促皮质酮激素释放激素
B.皮质酮作用的靶细胞除胃肠道相应细胞外,还包括下丘脑和垂体
C.长期应激引起巨噬细胞分泌多种促炎细胞因子的过程属于条件反射
D.副交感神经释放的神经递质作用于巨噬细胞可促进其分泌促炎细胞因子
答案 AB
解析 长期应激反应时,机体通过神经调节使下丘脑分泌促皮质酮激素释放激素,A正确;皮质酮作用的靶细胞除胃肠道相应细胞外,还可以通过反馈调节作用于下丘脑和垂体,所以靶细胞还包括下丘脑和垂体,B正确;长期应激引起巨噬细胞释放多种促炎症因子的过程没有大脑皮层的参与,故其不属于条件反射,C错误;由题干“下丘脑可通过抑制副交感神经兴奋使巨噬细胞分泌多种促炎细胞因子”可知副交感神经释放的神经递质作用于巨噬细胞可抑制其分泌促炎细胞因子,D错误。
10.(2023·湖南,16,改编)番茄果实发育历时约53天达到完熟期,该过程受脱落酸和乙烯的调控,且果实发育过程中种子的脱落酸和乙烯含量达到峰值时间均早于果肉。基因NCED1和ACO1分别是脱落酸和乙烯合成的关键基因。NDGA抑制NCED1酶活性,1MCP抑制乙烯合成。花后40天果实经不同处理后果实中脱落酸和乙烯含量的结果如图所示。下列叙述不正确的是( )
A.番茄种子的成熟期早于果肉,这种发育模式不利于种群的繁衍
B.果实发育过程中脱落酸生成时,果实中必需有NCED1酶的合成
C.NCED1酶失活,ACO1基因的表达可能延迟
D.脱落酸诱导了乙烯的合成,其诱导效应可被1MCP消除
答案 A
解析 若番茄种子的成熟期晚于果肉,则果实被动物吃掉后,藏在果肉中的种子可能还没有成熟,种子无法发育,这不利于种群繁衍,A错误;NDGA抑制NCED1酶活性,根据题目中的左图分析,与对照组相比,花后40天果实用NDGA处理后,脱落酸含量极少且基本不增加,这说明NCED1酶是脱落酸合成的关键酶,B正确;根据题目中的右图分析,与对照组相比,花后40天果实用NDGA处理后(NCED1酶活性被抑制),乙烯含量明显上升的时间会推迟,而ACO1基因是乙烯合成的关键基因,综上可推知,NCED1酶失活,ACO1基因的表达可能延迟,C正确;根据题目中的右图分析,与对照组相比,花后40天果实用脱落酸处理后,乙烯含量会增多,且其达到峰值的时间也会提前,说明脱落酸诱导了乙烯的合成,花后40天果实用脱落酸+1MCP处理后,乙烯含量几乎不变,综合分析可知脱落酸诱导乙烯合成的效应可被1MCP消除,D正确。
三、非选择题
11.(2023·安徽名校联盟第一次质检)胃泌素又称促胃液素,是由胃窦G细胞分泌的多肽类激素,能促进胃液分泌,帮助消化食物。如图是胃泌素的分泌和作用过程。
(1)机体经由胃黏膜壁细胞调节胃窦G细胞分泌胃泌素的方式是______________调节。
(2)胃泌素能作用于胃黏膜壁细胞和主细胞,图中①②的作用效果分别是________、________(填“促进”或“抑制”),最终使胃液中胃蛋白酶的含量________。
(3)胃液中的盐酸有利于食物的消化,但盐酸含量过高也可能引起胃溃疡等疾病。当胃液中盐酸含量过高时,可通过③过程作用于胃窦G细胞,③的作用效果是________(填“促进”或“抑制”),这是一种________调节机制。
(4)现提供以下实验材料:含有胃窦G细胞的培养液、(较高浓度的)盐酸、多肽物质、生理盐水等。请设计实验,对③过程进行验证,写出实验方案和预期结果。
答案 (1)神经—体液
(2)促进 促进 增加
(3)抑制 (负)反馈
(4)实验方案:将含有胃窦G细胞的培养液均分为甲、乙两份,向两份培养液中加入等量的多肽物质,之后向甲培养液中加入适量高浓度的盐酸,向乙培养液中加入等量的生理盐水,培养一段时间后分别检测两组培养液中胃泌素的含量。
预期结果:甲组培养液中胃泌素的含量低于乙组。
解析 (1)从题图可看出,机体经由胃黏膜壁细胞调节胃窦G细胞分泌胃泌素的方式为神经—体液调节。
(2)题干中已经提出胃泌素可以促进胃液分泌,帮助消化食物,因此推测胃泌素可以促进主细胞分泌胃蛋白酶原,也可促进胃黏膜壁细胞分泌盐酸,盐酸将胃蛋白酶原激活为有活性的胃蛋白酶,促进食物中蛋白质的消化。
(3)根据题意,胃液中的盐酸有利于食物的消化,但盐酸含量过高也可能引起胃溃疡等疾病,由此可知,当胃液中盐酸含量过高时,可通过③过程抑制胃窦G细胞分泌胃泌素,以防止胃液中盐酸含量过高,这是负反馈调节机制。
(4)该实验的目的是验证高浓度的盐酸可以抑制胃窦G细胞分泌胃泌素,则自变量是高浓度盐酸的有无,因变量是胃窦G细胞分泌胃泌素的量。书写实验方案时,可用“等量的”“适量的”等保证无关变量相同且适宜。验证性实验的结果是唯一的,本实验的结果为高浓度盐酸处理组的胃窦G细胞分泌的胃泌素的含量低于对照组。
12.(2023·辽宁高三一模)草莓果实成熟通常经过绿果期、白果期和红果期等阶段。科研人员研究了外源脱落酸(ABA)和生长素(IAA)对草莓果实成熟以及对果实中IAA和ABA含量的影响,结果如下图所示,回答下列问题。
(1)根据实验结果分析,施用________能延迟草莓果实成熟,判断依据是____________________________________。
(2)由图2、图3分析:对照组用________处理相同生理状况的草莓;得出的结论是__________________________________________。
(3)根据实验结果,写出让同一批未成熟的绿果草莓分三批上市的思路:____________________________________________________。
(4)丹东九九草莓的上市时间一般为每年的11月末到第二年的5月份,不耐高温和强光。D1蛋白是光合作用中光反应酶的组成部分。以草莓植株为材料,研究D1蛋白与植物应对亚高温高光强逆境的关系,结果如图所示。
其中1组(对照组)处理为适宜温度和光照强度;2组处理为____________________;3组用适量的SM(可抑制D1蛋白的合成)处理草莓植株并在亚高温高光强(HH)下培养。定期测定各组植株的净光合速率(Pn),实验结果如图4。植物通常会有一定的应对机制来适应逆境。据图4判断,草莓可通过______________________以缓解亚高温高光强对光合作用的抑制。
答案 (1)IAA 用IAA处理后,绿果比例升高,白果和红果比例降低
(2)等量清水(或等量溶剂) IAA和ABA均能降低对方的含量(或促进对方分解或抑制对方合成)
(3)将生长发育时期相同的草莓分为三组,第一组施用ABA;第二组不做处理;第三组施用IAA
(4)亚高温高光强(HH)下培养 加速D1蛋白的合成
解析 (2)对照组用等量清水处理相同生理状况的草莓,得出的结论是:由图2可知ABA处理后,果实中IAA含量低于对照组;由图3可知,用IAA处理后,果实中ABA含量低于对照组,由此可知,IAA和ABA均能降低对方的含量(或促进对方分解或抑制对方合成)。
(3)根据实验结果可将生长发育时期相同的草莓分为三组,第一组施用ABA让其最先成熟;第二组不做处理;第三组施用IAA让其最后成熟,这样可以让同一批未成熟的草莓分三批上市。
(4)利用草莓植株进行的三组实验中,实验的自变量是草莓是否用SM处理、培养条件是否为亚高温高光强,因变量是净光合速率。1组、2组都是未用SM处理、D1蛋白的合成正常的草莓,不同的是1组在适宜温度和光照强度下培养,2组是在亚高温高光强下培养,图中结果显示2组净光合速率下降,说明亚高温高光强对光合作用有抑制效应。3组用适量的SM处理草莓植株,在亚高温高光强(HH)下培养,与2组相比,净光合速率下降更明显,说明草莓植株的光合作用需要D1蛋白,所以通过加速D1蛋白的合成可以缓解亚高温高光强对光合作用的抑制。
13.(2023·北京海淀高三第一学期期末)机体伤口感染金黄色葡萄球菌时,中性粒细胞和单核细胞等白细胞被招募至伤口处,清除细菌并修复伤口。研究发现,小鼠伤口处感染部位负责杀菌的主要是中性粒细胞,单核细胞包围感染部位,但对细菌清除没有直接作用。
(1)中性粒细胞和单核细胞均由________分化而来。单核细胞能进一步分化为巨噬细胞,巨噬细胞在机体免疫中发挥的作用是______________________________________________。
(2)科研人员用金黄色葡萄球菌感染野生型小鼠和细胞因子C(招募单核细胞的一种趋化因子)缺陷型小鼠的伤口处,野生型小鼠在感染后30天伤口完全愈合,细胞因子C缺陷型小鼠伤口处在第14天后出现高度血管化,直至第30天都未能修复。为此,科研人员设计另一组实验,在伤口感染金黄色葡萄球菌14天以内,将________________________________细胞移植到细胞因子C缺陷型小鼠伤口处,发现高度血管化被抑制,伤口得以修复,说明被招募到伤口的单核细胞通过调节血管生成来修复伤口。
(3)检测发现,细胞因子C缺陷型小鼠伤口处的瘦素水平显著高于野生型小鼠。瘦素是一种主要在脂肪细胞中合成的激素。若瘦素参与调节伤口处的血管生成,则可能成立的是________(选填下列字母)。
a.若比较感染前后伤口处的脂肪细胞数量,则细胞因子C缺陷型小鼠的会显著增加而野生型小鼠的不会
b.若直接用瘦素处理野生型小鼠,则野生型小鼠伤口处感染14天后也会出现高度血管化
c.若用瘦素拮抗剂阻断感染部位瘦素的作用,则能增加细胞因子C缺陷型小鼠的血管生成
(4)研究人员发现,单核细胞可产生一种激素——胃饥饿素,推测胃饥饿素可能在局部抑制瘦素的分泌,从而调节伤口愈合。为验证该推测,需要进一步进行的实验是_________________________________________________________________________________________。
答案 (1)骨髓造血干细胞 摄取、处理和呈递抗原
(2)从细胞因子C缺陷型小鼠体内分离到的单核
(3)ab
(4)将生理状态相同且发育良好的细胞因子C缺陷型小鼠分为两组,做出基本一致的伤口,实验组用胃饥饿素处理伤口,对照组伤口不作处理,一段时间后检测两组小鼠伤口处瘦素水平和伤口愈合程度
解析 (1)中性粒细胞和单核细胞均属于白细胞,它们是由骨髓造血干细胞分化形成的。巨噬细胞几乎分布于机体的各种组织中,具有吞噬消化、抗原处理和呈递功能。
(2)若要证明被招募到伤口的单核细胞通过调节血管生成来修复伤口,在题述实验的基础上应设计另一组实验,即在伤口感染金黄色葡萄球菌14天以内,需要将单核细胞移植到细胞因子C缺陷型小鼠伤口处,为了防止发生免疫排斥反应,应该将从细胞因子C缺陷型小鼠体内分离到的单核细胞移植到细胞因子C缺陷型小鼠伤口处。实验结果是高度血管化被抑制,伤口得以修复。
(3)瘦素是一种主要在脂肪细胞中合成的激素,细胞因子C缺陷型小鼠伤口处的瘦素水平显著高于野生型小鼠,若瘦素参与调节伤口处的血管生成,比较感染前后伤口处的脂肪细胞数量,则细胞因子C缺陷型小鼠的会显著增加而野生型小鼠的不会,a正确;细胞因子C缺陷型小鼠伤口处在第14天后出现高度血管化,细胞因子C缺陷型小鼠伤口处的瘦素水平显著高于野生型小鼠,据此推测瘦素水平较高会促进伤口处高度血管化,因此若直接用瘦素处理野生型小鼠,则野生型小鼠伤口处感染14天后也会出现高度血管化,b正确;由以上分析可知,瘦素水平较高可促进伤口处高度血管化,如果用瘦素拮抗剂阻断感染部位瘦素的作用,则可能减少细胞因子C缺陷型小鼠的血管生成,c错误。
(4)该实验的目的是验证胃饥饿素可能在局部抑制瘦素的分泌,从而调节伤口愈合。自变量为是否用胃饥饿素处理伤口,因变量为瘦素的分泌量、伤口愈合情况。实验思路见答案。
14.糖尿病是一种严重危害健康的常见病,主要表现为高血糖和尿糖,可导致多种器官功能损害。糖尿病分为1、2两种类型。1型糖尿病是由胰岛功能减退,分泌胰岛素减少所致。2型糖尿病很常见,长期高糖饮食,运动量过少可诱发2型糖尿病。
(1)高糖饮食导致血糖浓度升高,下丘脑中的葡萄糖感受器接受刺激产生兴奋,使得胰岛B细胞分泌活动增加,此过程属于________(填“神经”“体液”或“神经—体液”)调节。糖尿病患者摄入高糖后,肾小管腔中葡萄糖含量增加,导致肾小管液的渗透压比正常时的________,从而导致排尿量________。
(2)酮体是脂肪(脂肪酸)分解代谢的中间产物,其酸性较强,易引发酮症酸中毒。生酮饮食是一种高脂肪、适量蛋白质、低碳水化合物的饮食方案。因其能减少糖类的摄入,减轻体重而被提倡用于减肥和干预2型糖尿病。然而,生酮饮食不适合用于干预1型糖尿病,原因是__________________________________________________________________________________,从而引发酮症酸中毒。
(3)为研究新药物,研究人员对天然辣椒素的作用进行了研究。给正常大鼠的腹腔注射STZ(一种诱导形成糖尿病的药物),获得若干只患病的大鼠模型。将其随机分为数量相等的两组,其中一组为模型组,另外一组灌服辣椒素设为治疗组。一段时间后检测相关的指标,结果如图所示:
①对照组的处理是______________________。与对照组比较,设置模型组的目的是________________________。
②根据相关蛋白检测结果,推测辣椒素降低治疗组大鼠空腹血糖含量的原因可能是____________________________________________。
③进一步研究表明,辣椒素可通过激活TRPV1受体,刺激胰岛B细胞分泌胰岛素。为验证TRPV1受体是辣椒素降糖机制中不可缺少的,研究人员在上述实验的基础上再做了一组实验,将患病大鼠腹腔注射TRPV1受体抑制剂然后灌胃等量的生理盐水,一段时间后检测并比较大鼠血清胰岛素的含量。本实验设计不严谨,需要增设一组实验,具体为____________________________________________________。
答案 (1)神经 高 增加
(2)1型糖尿病胰岛素分泌减少,组织细胞利用葡萄糖能力下降,依靠脂肪供能,产生酮体较多,生酮饮食加剧了酮体产生,血液酸碱平衡被破坏
(3)①正常大鼠灌服等量的生理盐水 确定动物模型的构建是否成功
②促进胰岛B细胞分泌胰岛素,抑制回肠通过GLUT5吸收葡萄糖
③患病大鼠腹腔注射TRPV1受体抑制剂,然后灌胃等量的辣椒素溶液
解析 (1)渗透压大小取决于单位体积的溶质微粒的数目,糖尿病患者摄入高糖后,肾小管腔中葡萄糖含量增加,导致肾小管液的渗透压比正常时的高,肾小管和集合管难以重吸收水,从而导致排尿量增加。
(3)该实验自变量为小鼠类型、是否灌服辣椒素,因变量为空腹血糖含量和相关蛋白质含量。①模型组和治疗组用的都是糖尿病小鼠,对照组用的是正常大鼠,遵循单一变量原则,对照组应该灌服等量的生理盐水。与对照组比较,设置模型组的目的是确定动物模型的构建是否成功。②分析柱形图,与模型组比,治疗组空腹血糖含量降低,GLUT5含量下降而胰岛素含量升高,其机理可能是辣椒素可促进胰岛B细胞分泌胰岛素,抑制回肠通过GLUT5吸收葡萄糖。③分析题意,本实验研究目的是“验证TRPV1受体是辣椒素降糖机制中不可缺少的”,自变量应该是TRPV1受体是否工作,因变量是胰岛素的分泌量。研究人员在上述实验的基础上增设一组实验,将患病大鼠腹腔注射TRPV1受体抑制剂然后灌胃等量的生理盐水,一段时间后检测并比较大鼠血清胰岛素的含量,只增加该组实验并不能证明TRPV1受体对辣椒素作用的影响,应增设一组患病大鼠腹腔注射TRPV1受体抑制剂然后灌胃等量的辣椒素溶液。
相关试卷
这是一份新教材2024届高考生物考前冲刺刷题第1部分专题训练专题2细胞代谢二,共11页。试卷主要包含了单项选择题,不定项选择题,非选择题等内容,欢迎下载使用。
这是一份新教材2024届高考生物考前冲刺刷题第1部分专题训练专题2细胞代谢一,共11页。试卷主要包含了单项选择题,不定项选择题,非选择题等内容,欢迎下载使用。
这是一份新教材2024届高考生物考前冲刺刷题第1部分专题训练专题6稳态与调节一,共11页。试卷主要包含了单项选择题,不定项选择题,非选择题等内容,欢迎下载使用。
