新教材2024届高考生物考前冲刺刷题第1部分专题训练专题2细胞代谢一
展开1.保卫细胞吸水膨胀使植物气孔张开。适宜条件下,制作紫鸭跖草叶片下表皮临时装片,观察蔗糖溶液对气孔开闭的影响,图为操作及观察结果示意图。下列叙述错误的是( )
A.比较保卫细胞细胞液浓度,③处理后>①处理后
B.质壁分离现象最可能出现在滴加②后的观察视野中
C.滴加③后有较多水分子进入保卫细胞
D.推测3种蔗糖溶液浓度高低为②>①>③
答案 A
解析 从图中可以看出,①处理后气孔开度小于③处理后,说明③处理后保卫细胞吸水较多,则保卫细胞细胞液浓度①处理后>③处理后,A错误;②处理后细胞失水,故质壁分离现象最可能出现在滴加②后的观察视野中,B正确;滴加③后细胞大量吸水,故滴加③后有较多水分子进入保卫细胞,C正确;通过上述分析可知,推测3种蔗糖溶液浓度高低为②>①>③,D正确。
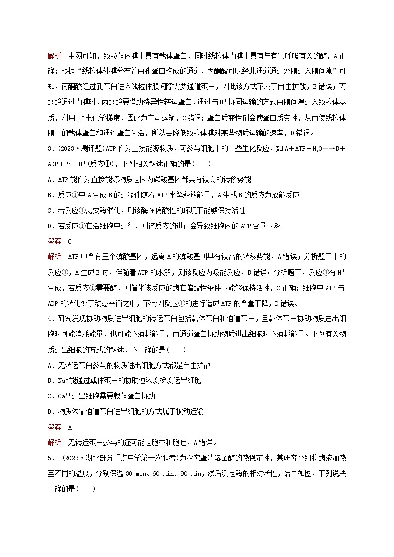
2.线粒体外膜分布着由孔蛋白构成的通道,丙酮酸可以经此通道通过外膜进入膜间隙。丙酮酸通过与H+协同运输(利用H+电化学梯度)的方式通过内膜进入线粒体基质,如图所示。下列叙述正确的是( )
A.线粒体内膜上既有载体蛋白也有酶
B.丙酮酸经过孔蛋白进入线粒体膜间隙的方式为自由扩散
C.丙酮酸从膜间隙进入线粒体基质的方式为协助扩散
D.加入蛋白质变性剂会提高线粒体膜对各种物质运输的速率
答案 A
解析 由图可知,线粒体内膜上具有载体蛋白,同时线粒体内膜上具有与有氧呼吸有关的酶,A正确;根据“线粒体外膜分布着由孔蛋白构成的通道,丙酮酸可以经此通道通过外膜进入膜间隙”可知,丙酮酸经过孔蛋白进入线粒体膜间隙需要通道蛋白,因此该方式不属于自由扩散,B错误;丙酮酸通过内膜时,丙酮酸要借助特异性转运蛋白,通过与H+协同运输的方式由膜间隙进入线粒体基质,利用H+电化学梯度,因此为主动运输,C错误;蛋白质变性剂会使蛋白质变性,从而使线粒体膜上的载体蛋白和通道蛋白失活,所以会降低线粒体膜对某些物质运输的速率,D错误。
3.(2023·测评题)ATP作为直接能源物质,可参与细胞中的一些生化反应,如A+ATP+H2O―→B+ADP+Pi+H+(反应①),下列相关叙述正确的是( )
A.ATP能作为直接能源物质是因为磷酸基团都具有较高的转移势能
B.反应①中A生成B的过程伴随着ATP水解释放能量,A生成B的反应为放能反应
C.若反应①需要酶催化,则该酶在偏酸性的环境下能够保持活性
D.若反应①在活细胞中进行,则该反应的进行会导致细胞内的ATP含量下降
答案 C
解析 ATP中含有三个磷酸基团,远离A的磷酸基团具有较高的转移势能,A错误;分析题干中的反应①,A生成B时,伴随着ATP的水解,则该反应为吸能反应,B错误;分析题干,反应①有H+生成,若反应①需要酶,则催化该反应的酶在偏酸性条件下能够保持活性,C正确;细胞中ATP与ADP的转化处于动态平衡之中,不会因反应①的进行造成ATP的含量下降,D错误。
4.研究发现协助物质进出细胞的转运蛋白包括载体蛋白和通道蛋白,且载体蛋白协助物质进出细胞时可能消耗能量,也可能不消耗能量,而通道蛋白协助物质进出细胞时不消耗能量。下列有关物质进出细胞的方式的叙述,不正确的是( )
A.无转运蛋白参与的物质进出细胞方式都是自由扩散
B.Na+能通过载体蛋白的协助逆浓度梯度运出细胞
C.Ca2+进出细胞需要载体蛋白协助
D.物质依靠通道蛋白进出细胞的方式属于被动运输
答案 A
解析 无转运蛋白参与的还可能是胞吞和胞吐,A错误。
5. (2023·湖北部分重点中学第一次联考)为探究蛋清溶菌酶的热稳定性,某研究小组将酶液加热至不同的温度,分别保温30 min、60 min、90 min,然后测定酶的相对活性,结果如图,下列说法正确的是( )
A.温度是唯一的自变量,保温时间不影响酶活性
B.蛋清溶菌酶可以在室温环境中保持较高活性
C.与30 ℃相比,该酶在60 ℃下的活性更低
D.70 ℃时,该酶活性下降的速率先快后慢
答案 B
解析 该实验的自变量是温度和保温时间,由题图可知,保温时间也会影响酶活性,A错误;据图可知,在30 ℃下,分别保温30 min、60 min、90 min,蛋清溶菌酶的相对活性均较高,推测蛋清溶菌酶可以在室温环境中保持较高活性,B正确;保温时间在60 min之内,在30 ℃下,该酶的相对活性与60 ℃下的相同,C错误;70 ℃时,随着保温时间的延长,该酶活性下降的速率先慢后快,D错误。
6.(2023·全国乙卷,3)植物可通过呼吸代谢途径的改变来适应缺氧环境。在无氧条件下,某种植物幼苗的根细胞经呼吸作用释放CO2的速率随时间的变化趋势如图所示。下列相关叙述错误的是( )
A.在时间a之前,植物根细胞无CO2释放,只进行无氧呼吸产生乳酸
B.a~b时间内植物根细胞存在经无氧呼吸产生酒精和CO2的过程
C.每分子葡萄糖经无氧呼吸产生酒精时生成的ATP比产生乳酸时的多
D.植物根细胞无氧呼吸产生的酒精跨膜运输的过程不需要消耗ATP
答案 C
解析 在时间a之前,植物根细胞无CO2释放,说明此时段植物根细胞只进行产生乳酸的无氧呼吸,A正确;在无氧条件下,a~b时间内植物根细胞释放CO2,推测该时段植物根细胞存在产生酒精和CO2的无氧呼吸过程,B正确;在葡萄糖经无氧呼吸产生酒精或乳酸的过程中,只有第一阶段释放能量,这两个过程的第一阶段相同,故消耗1分子葡萄糖,这两个过程生成的ATP相同,C错误;酒精跨膜运输的方式为自由扩散,不需要消耗ATP,D正确。
7.(2023·全国乙卷,2)植物叶片中的色素对植物的生长发育有重要作用。下列有关叶绿体中色素的叙述,错误的是( )
A.氮元素和镁元素是构成叶绿素分子的重要元素
B.叶绿素和类胡萝卜素存在于叶绿体中类囊体的薄膜上
C.用不同波长的光照射类胡萝卜素溶液,其吸收光谱在蓝紫光区有吸收峰
D.叶绿体中的色素在层析液中的溶解度越高,随层析液在滤纸上扩散得越慢
答案 D
解析 叶绿素由C、H、O、N、Mg组成,A正确;叶绿体中吸收光能的色素(叶绿素和类胡萝卜素)分布在类囊体薄膜上,B正确;类胡萝卜素主要吸收蓝紫光,用不同波长的光照射类胡萝卜素溶液,其吸收光谱在蓝紫光区有吸收峰,C正确;叶绿体中的色素在层析液中的溶解度不同,溶解度高的随层析液在滤纸上扩散得快,反之则慢,D错误。
8.(2023·湖南省名校联合体高三联考)光合作用和呼吸作用是植物细胞内两个重要的代谢过程,下列叙述正确的是( )
A.光合作用的反应都在叶绿体中进行,呼吸作用的反应都在线粒体中进行
B.光合作用可以产生还原型辅酶Ⅰ,呼吸作用可以产生还原型辅酶Ⅱ
C.光合作用产生的O2可以供给呼吸作用,呼吸作用产生的CO2也可用于光合作用
D.光合作用只有合成反应,没有分解反应;呼吸作用只有分解反应,没有合成反应
答案 C
解析 植物细胞光合作用的反应都在叶绿体中进行,呼吸作用的反应主要在线粒体中进行,有氧呼吸的第一阶段和无氧呼吸是在细胞质基质中进行的,A错误;光合作用可以产生还原型辅酶Ⅱ,呼吸作用可以产生还原型辅酶Ⅰ,B错误;光合作用中存在分解反应,例如水的光解,在呼吸作用中有合成反应,例如ATP、水的合成,D错误。
9.(2023·安徽名校联盟第一次质检)为探究影响光合速率的因素,将同一品种玉米苗置于25 ℃条件下培养,实验结果如图所示。下列有关叙述错误的是( )
A.此实验共有两个自变量:光照强度和施肥情况
B.D点对应的CO2吸收量比B点对应的CO2吸收量高,原因是D点时光照强度大
C.在土壤含水量为40%~60%的条件下施肥效果明显
D.制约C点时光合作用强度的因素主要是土壤含水量
答案 A
解析 该实验有光照强度、施肥情况、土壤含水量三个自变量,A错误;由图分析可知,对于D点和B点,土壤含水量均为60%,且均施肥,而D点时的光照强度大于B点时的,B正确;由图分析可知,在土壤含水量为40%~60%时,相同光照强度下施肥组与未施肥组的CO2吸收量差异明显,C正确;C点时光照强度为800 lx,土壤含水量较低,光合作用强度较弱,在C点基础上增大土壤含水量,可提高CO2吸收量,因此C点时限制玉米光合作用强度的因素主要是土壤含水量,D正确。
10.(2023·测评题)用地窖来贮藏水果和蔬菜,是我国古代果蔬保鲜的重要方法。《齐民要术》中记载了一种特殊的葡萄窖藏法:“极熟时,全房折取,于屋下作荫坑,坑内近地,凿壁为孔,插枝于孔中,还筑孔使坚,屋子置土覆之”,根据记载,使用这种贮藏方法,葡萄可“经冬不异”。若对贮藏葡萄的地窖中的O2和CO2含量进行连续监测,下列说法错误的是( )
A.葡萄贮藏初期,地窖内O2浓度下降,CO2浓度上升
B.葡萄贮藏一段时间后,窖内O2、CO2浓度会维持不变
C.当地窖内O2浓度接近0时,CO2浓度仍会上升
D.人们进入贮藏了大量葡萄的地窖前,应先对地窖通风
答案 B
解析 葡萄贮藏初期,主要进行有氧呼吸,地窖内O2浓度下降,CO2浓度上升;葡萄贮藏一段时间后,窖内O2浓度降低,葡萄既进行有氧呼吸又进行无氧呼吸,CO2浓度升高;当地窖内O2浓度接近0时,葡萄进行无氧呼吸仍不断产生CO2,地窖内CO2浓度仍会上升,A、C正确,B错误;贮藏了大量葡萄的地窖,氧气会大量消耗,CO2浓度较高,因此人们进入前,应先对地窖通风,防止缺氧对身体造成伤害,D正确。
二、不定项选择题(每题给出的四个选项中,有的只有一个选项符合题目要求,有的有多个选项符合题目要求)
11.(2023·辽宁省大连市高三上学期期末检测略改)中间复合物学说认为,在酶促反应过程中,酶(E)与反应底物(S)首先形成酶—底物复合物(ES),这个过程是可逆的,然后ES再生成产物P,这一过程是不可逆的。下列说法正确的是( )
A.ES→P+E所需要的能量比S直接转化为P时所需要的能量高
B.E上特异性的活性部位决定了E与S的结合具有专一性
C.在一定使用期限内,反应前后E的结构改变
D.当全部的E结合为ES时,酶促反应会出现底物饱和现象
答案 BD
解析 酶的作用机理是降低化学反应所需要的活化能,故ES→P+E所需要的能量比S直接转化为P时所需要的能量低,A错误;酶是催化剂,在一定使用期限内反应前后性质不变,C错误;当全部的酶结合为酶—底物复合物ES时,酶促反应会出现底物饱和现象,D正确。
12.(2023·趋势题)细胞摄入大分子的机制如图所示,在吞噬作用中,靠近细胞表面的大颗粒被延伸的细胞膜吞噬,形成吞噬体,吞噬体最终与溶酶体融合。内吞作用包括细胞膜小片区域的内陷和脱落,导致非特异性的分子内化(胞饮作用)和受体介导的内吞(能与细胞表面受体结合的分子特异性摄入)。血液中的铁离子和转铁蛋白形成复合物进行运输,当复合物与细胞膜上的转铁蛋白受体结合后,促进胞吞小泡的形成。相关叙述不正确的是( )
A.入侵人体的细菌(直径一般为0.5~5微米)被巨噬细胞吞噬的过程如①途径
B.大分子营养物质如蛋白质等的吸收可能如②途径
C.转铁蛋白受体属于一种铁的载体蛋白
D.铁离子的转运过程属于③途径
答案 C
解析 由题意及题图可知,当外界物质介于1~2微米时,靠近细胞膜时被膜包裹成为吞噬体,进而与溶酶体融合,入侵人体的细菌直径一般为0.5~5微米,通过吞噬作用被巨噬细胞吞噬,A正确;大分子营养物质的吸收是细胞吸收所需的物质,是非特异性的分子内化,属于胞饮作用,即②途径,B正确;转铁蛋白受体是细胞膜上介导铁离子进入细胞的受体蛋白,C错误;铁离子的转运需要细胞膜上的转铁蛋白受体介导,属于③途径,D正确。
13. (2023·山东潍坊高三试题)某研究小组将玉米叶片置于一密闭、恒温的透明玻璃容器内进行相关实验探究,实验测得部分数据变化如图所示。下列说法正确的是( )
A.为使实验更严谨,光照时应使用冷光源
B.N点时叶肉细胞内产生ATP的部位只有线粒体和叶绿体
C.M~N时段内叶肉细胞光合作用速率不断降低
D.N点时O2含量不再增加的限制因素主要是CO2浓度
答案 ACD
解析 温度会影响玉米叶片的光合作用和呼吸作用,为使实验更严谨,光照时应使用冷光源,A正确;N点时叶肉细胞内产生ATP的部位有细胞质基质、线粒体和叶绿体,B错误;由题图可以看出,M~N时段内,曲线斜率逐渐减小,意味着此时段叶肉细胞光合作用速率不断降低,C正确;该实验是在密闭、恒温的透明玻璃容器内进行的,在第15~45 min,随着光合作用的进行,O2含量逐渐增加,容器中CO2含量逐渐降低,进而影响暗反应的进行,光合作用速率不断下降,在N点时,光合速率等于呼吸速率,O2含量不再增加,该点时O2含量不再增加的限制因素主要是CO2浓度,D正确。
14.(2023·安徽名校联盟第一次质检改编)下列有关生物体内某些物质含量的比值大小或者比值变化的叙述,错误的是( )
A.在洋葱鳞片叶外表皮细胞的质壁分离过程中,细胞液浓度与外界蔗糖溶液浓度的比值升高
B.突然停止光照的短暂时间内,叶绿体中NADP+与NADPH的比值降低
C.与细胞质基质相比,人体肌肉细胞的线粒体内O2与CO2含量的比值较高
D.与根尖分生区细胞相比,伸长区细胞表面积与体积的比值较低
答案 BC
解析 在洋葱鳞片叶外表皮细胞的质壁分离过程中,细胞不断失水,细胞液浓度增大,外界蔗糖溶液浓度降低,故细胞液浓度与外界蔗糖溶液浓度的比值升高,A正确;突然停止光照,叶绿体中NADPH生成量减少,短暂时间内,NADP+的量增加,故NADP+与NADPH的比值升高,B错误;人体肌肉细胞的线粒体从细胞质基质中吸收O2,并产生CO2,CO2由线粒体运输至细胞质基质,所以人体肌肉细胞的线粒体内O2和CO2含量的比值比细胞质基质低,C错误。
三、非选择题
15.构树是桑科落叶乔木,具有生长速度快,适应性强,对硫的吸收能力强等特点。为了研究不同浓度亚硫酸氢钠溶液对植物光合作用的影响,以一年苗构树为实验材料进行了相关实验,实验结果如图(CK为空白对照组)。回答下列问题:
(1)由图中结果可知,5 mml/L的NaHSO3溶液对构树叶片的净光合速率和气孔导度的影响分别是________________________。为探究NaHSO3溶液提高构树净光合速率的最适浓度,应在________mml/L之间再设置多个浓度梯度进一步进行实验。
(2)据图分析,用适宜浓度的NaHSO3溶液处理可提高构树的净光合速率,原因是____________________________________________。
(3)在测定图中的净光合速率和气孔导度等光合指标的相关数据时,必须每组选取5片叶子,每片叶子重复3次再求得平均值,这样操作的目的是__________________________________。
(4)研究发现,硫肥能显著提高叶面积和光合色素含量,从而提高植物的光合速率。据此,有同学认为在农业生产上可以大量增施硫肥用于增产,请你根据物质跨膜运输的相关知识判断该同学的观点是否正确。________(填“正确”或“错误”),理由是______________________________________________________。
答案 (1)降低净光合速率,提高气孔导度 0~2
(2)用适宜浓度的NaHSO3溶液处理可提高构树的气孔导度,促进二氧化碳的吸收,提高暗反应速率
(3)减小偶然误差,使实验数据更准确
(4)错误 施肥过多会引起土壤溶液渗透压升高,导致植物失水,失水过多会引起植物死亡
解析 (1)用5 mml/L的NaHSO3溶液处理后,构树叶片的净光合速率比对照组的低,气孔导度比对照组的高,说明5 mml/L的NaHSO3溶液能够降低构树叶片的净光合速率,提高构树叶片的气孔导度。据图可知,实验中用1 mml/L的NaHSO3溶液处理后,构树叶片的净光合速率最高,推测提高构树净光合速率的最适NaHSO3溶液浓度在0~2 mml/L之间。因此,应在0~2 mml/L之间设置多个浓度梯度进一步进行实验来探究NaHSO3溶液提高构树净光合速率的最适浓度。
16.(2023·预测题)低氧是植物生长中遇到的最普遍的问题。现有两种不同品系的黄瓜品种,品系A对低氧敏感、品系B对低氧耐受,已知乳酸脱氢酶(LDH)和乙醇脱氢酶(ADH)可催化不同类型的无氧呼吸。科研人员对两种品系的黄瓜进行低氧处理,3天后测定两种酶的相对活性,结果如图所示。
请回答下列问题:
(1)ADH存在于________(填细胞结构)中。该条件下,品系A黄瓜的细胞呼吸产物为__________________________________。
(2)请据图分析,低氧环境中,推测________(填“ADH”或“LDH”)活性增强有利于低氧条件下黄瓜品系B的生长,依据是____________________________________________________________________。
(3)研究发现,细胞中乳酸积累,细胞质酸化可降低植物对低氧的耐受性,请解释品系A黄瓜对低氧敏感的原因:___________________________________________________________。
答案 (1)细胞质基质 乳酸、酒精、H2O和CO2
(2)ADH 在低氧条件下,品系B中ADH的活性与对照组相比显著提高,LDH活性无显著变化,说明ADH活性增强有利于低氧条件下黄瓜品系B的生长
(3)低氧条件下,品系A细胞中LDH活性显著增加,导致乳酸产量增加,细胞质酸化,降低了品系A对低氧的耐受性,进而对低氧敏感
解析 (1)无氧呼吸的场所为细胞质基质,故ADH存在于细胞质基质中;品系A黄瓜对低氧敏感,在低氧环境中,有氧呼吸受到抑制,无氧呼吸增强,由于细胞中存在ADH和LDH两种酶,故此时细胞呼吸的产物应为无氧呼吸的产物,即乳酸、酒精和CO2,还有有氧呼吸的产物CO2和H2O。
17.(2023·海南,16)海南是我国火龙果的主要种植区之一。由于火龙果是长日照植物,冬季日照时间不足导致其不能正常开花,在生产实践中需要夜间补光,使火龙果提前开花,提早上市。某团队研究了同一光照强度下,不同补光光源和补光时间对火龙果成花的影响,结果如图。
回答下列问题。
(1)光合作用时,火龙果植株能同时吸收红光和蓝光的光合色素是________;用纸层析法分离叶绿体色素获得的4条色素带中,以滤液细线为基准,按照自下而上的次序,该光合色素的色素带位于第________条。
(2)本次实验结果表明,三种补光光源中最佳的是______________,该光源的最佳补光时间是______小时/天,判断该光源是最佳补光光源的依据是________________________________________________________________________________________。
(3)现有可促进火龙果增产的三种不同光照强度的白色光源,设计实验方案探究成花诱导完成后提高火龙果产量的最适光照强度(简要写出实验思路)。
答案 (1)叶绿素 1、2
(2)红光+蓝光 6 在不同的补光时间内,红光+蓝光的补光光源获得的平均花朵数均最多,有利于促进火龙果的成花
(3)将成花诱导完成后的火龙果植株(成花数目相同)随机均分成A、B、C三组,分别置于三种不同光照强度的白色光源中照射相同且适宜的时间,一段时间后观察并记录各组植株所结火龙果的产量,产量最高的则为最适光照强度。
解析 (1)光合色素中叶绿素(包括叶绿素a、叶绿素b)主要吸收红光和蓝紫光,类胡萝卜素主要吸收蓝紫光;纸层析法分离得到的四条色素带(以滤液细线为基准)自下而上分别是叶绿素b、叶绿素a、叶黄素、胡萝卜素。
(2)从柱形图可知:在不同的补光时间内,使用红光+蓝光的补光光源获得的平均花朵数均最多,促进火龙果成花的效果最好,当该光源补光时间为6小时/天,获得的平均花朵数最多。
(3)由实验目的可知,自变量是光照强度,由题干可知光照强度有三种,故可将实验分为3组;实验观测指标为火龙果产量,具体实验思路见答案。
18.(2023·福建百校联考)光合作用和呼吸作用是自然界中最基本的物质代谢和能量代谢。为了探究光合作用和呼吸作用过程中的物质和能量去向和光合作用的强弱,科学工作者设计了在光照下叶肉细胞内的物质和能量的传递模型(如图1)和测定光合作用速率的装置图(如图2)。结合相关知识回答下列问题:
(1)若图1表示在光下叶肉细胞内发生的物质和能量变化,甲、乙表示细胞器,a、b、c表示物质,则甲、乙分别表示________________(填细胞器),a、b、c分别表示__________________(填物质),由b→c发生的场所是____________。
(2)在光照条件下,叶肉细胞进行呼吸作用,消耗氧气和产生ATP最多的场所是____________,当O2不足的时候,进行无氧呼吸,其产物是__________________。
(3)图2的D烧杯中放一定浓度的NaHCO3溶液,在适宜的温度和一定的光照条件下,液滴始终位于0刻度不动,其代表的含义是____________________;增加光照强度,一段时间后,液滴从E点移到F点,移动的距离代表的含义是______________________。
答案 (1)叶绿体、线粒体 氧气、葡萄糖、丙酮酸 细胞质基质
(2)线粒体内膜 酒精和二氧化碳
(3)光合速率与呼吸速率相等 净光合作用释放的氧气
解析 (1)据图可知,甲可利用二氧化碳和水,故为叶绿体,乙可产生二氧化碳和水,故为线粒体;a是叶绿体的产物可供线粒体利用,为氧气,b是葡萄糖,c是丙酮酸;由b→c是从葡萄糖转变为丙酮酸,为呼吸作用的第一阶段,场所是细胞质基质。
(2)叶肉细胞进行呼吸作用,消耗氧气和产生ATP最多的过程是有氧呼吸第三阶段,场所是线粒体内膜;叶肉细胞无氧呼吸的产物是酒精和二氧化碳。
(3)图2的植物可同时进行呼吸作用和光合作用,呼吸作用吸收氧气释放二氧化碳,光合作用正好相反,若烧杯中放一定浓度的NaHCO3溶液,在适宜的温度和一定的光照条件下,液滴始终位于0刻度不动,其代表的含义是植物的呼吸速率等于光合速率。
2024届高考生物考前冲刺素能提升突破练2代谢微专题1细胞代谢的保障含答案: 这是一份2024届高考生物考前冲刺素能提升突破练2代谢微专题1细胞代谢的保障含答案,共10页。试卷主要包含了选择题,非选择题等内容,欢迎下载使用。
2024届高考生物考前冲刺专题训练2细胞代谢(二)含答案: 这是一份2024届高考生物考前冲刺专题训练2细胞代谢(二)含答案,共15页。试卷主要包含了单项选择题,不定项选择题,非选择题等内容,欢迎下载使用。
2024届高考生物考前冲刺专题训练2细胞代谢(一)含答案: 这是一份2024届高考生物考前冲刺专题训练2细胞代谢(一)含答案,共14页。试卷主要包含了单项选择题,不定项选择题,非选择题等内容,欢迎下载使用。

