所属成套资源:沪科版九年级物理全一册课时夺冠(原卷版+解析)
沪科版九年级全册第三节 汽化与液化一课一练
展开
这是一份沪科版九年级全册第三节 汽化与液化一课一练,共23页。试卷主要包含了3汽化和液化,沸腾,液化过程要放热,雾和露的形成等内容,欢迎下载使用。
12.3汽化和液化
【知识梳理】
一、汽化:物质从液态变为气态的过程叫做汽化。汽化的两种方式:蒸发和沸腾。
1.沸腾
(1)定义:在一定温度下,在液体表面和内部同时发生的剧烈的汽化现象。
(2)水在沸腾过程中温度变化的规律:水在沸腾的过程中,虽然继续吸热,温度却保持不变。
(3)沸点:液体沸腾时的温度叫沸点,不同液体的沸点一般不同;液体的沸点与压强有关,压强越大沸点越高。
(4)液体沸腾的条件:①温度达到沸点;②继续吸热。
2.蒸发
(1)定义:蒸发在任何温度下都可以发生,在液体表面发生的缓慢的汽化现象。
(2)蒸发的快慢与液体温度、液体表面积的大小和液体表面空气流动的快慢有关。温度越高,表面积越大,空气流动越快,蒸发越快。
(3)沸腾和蒸发的区别与联系:
联系:它们都是汽化现象,都吸收热量;
区别:①沸腾只在沸点时才进行,蒸发在任何温度下都能进行;②沸腾在液体内部和表面同时发生,蒸发只在液体表面进行;③沸腾比蒸发剧烈。
二、液化:
1.定义:物质从气态变为液态的过程叫液化。汽化和液化是互为可逆的过程。
2.液化的方法:(1)降低温度;(2)压缩体积(增大压强,提高沸点)如:氢的储存和运输、液化气。
3.液化过程要放热。
4.雾和露的形成:在一般情况下,水蒸气遇冷放热液化成小水滴,悬浮在空中即形成“白气”,附着在物体表面形成水滴。夜间气温下降,水蒸气遇冷放热液化成小水滴。凝结在空中的尘埃上形成“雾”,凝结在地面物体上则形成“露”。
三、沸腾实验实验指导
(1)安装实验装置时,应该按照从下到上的顺序,温度计的玻璃泡不能碰到容器底或容器壁,应用酒精灯外焰加热。
(2)烧杯中的水要适量。水太多,加热时间会过长;水太少,温度计的玻璃泡会露出水面。
(3)为缩短加热时间,可用热水加热以提高水的初温,或者减少水的质量,或在烧杯上加盖,以减少热量的损失。
(4)实验时可能得出水的沸点不是100℃的结果,可能的原因是:实验使用的温度计没有校准;测量时的大气压强不是标准大气压。
(5)水沸腾时,在烧杯底水汽化形成的气泡,在上升的过程中受到水的压力逐渐减小,气泡的体积逐渐变大;而在沸腾前,在烧杯底形成的气泡,在上升的过程遇到冷水,,水蒸气又液化成了水,因此,在沸腾前,气泡逐渐变小。
【易错点】
“白气”与“白雾”是水蒸气吗?
水蒸气和空气一样,是看不见摸不着的。所以,凡是看得见的“白气”、“白雾”都不再是水蒸气,而是由水蒸气液化成的小水珠。
【规律总结】
沸腾图象解析:水从开始加热到沸腾的过程中,温度先一直上升,达到沸点后温度保持不变,不再升高,故其曲线先为一斜线,后为水平线,水平线对应的温度即为沸点。
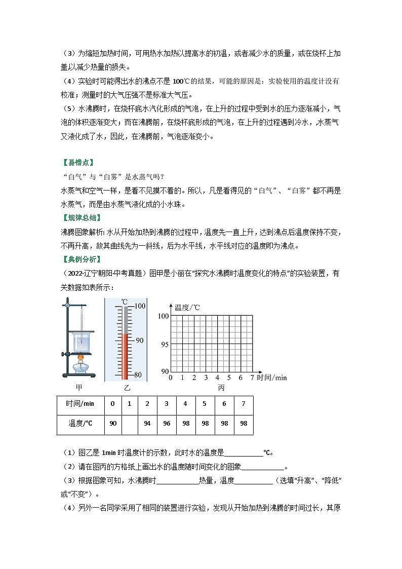
【典例分析】
(2022·辽宁朝阳·中考真题)图甲是小丽在“探究水沸腾时温度变化的特点”的实验装置,有关数据如表所示:
(1)图乙是1min时温度计的示数,此时水的温度是___________℃。
(2)请在图丙的方格纸上画出水的温度随时间变化的图象____________。
(3)根据图象可知,水沸腾时____________热量,温度___________(选填“升高”、“降低”或“不变”)。
(4)另外一名同学采用了相同的装置进行实验,发现从开始加热到沸腾的时间过长,其原因可能是_________(答出一条即可)。
【思路小结】在“探究水沸腾时温度变化的特点”实验中,融合了温度计的使用方法的考查,实验数据的处理,及实验现象的观察。温度计的使用方法、实验图象的分析处理都是同学们在学习过程中需要重点掌握的内容。
【夺冠训练】
一、单选题
1.(2022·江苏·苏州市平江中学校一模)下列物态变化中,属于液化的是( )
A.湿手烘干 B. 冰雪消融
C. 深秋凝霜 D. 露珠的形成
2.(2022·辽宁鞍山·中考真题)千山四季风景如画,其中有关物态变化的现象中,属于汽化现象的是( )
A.春天,湖面的冰逐渐消融
B.夏季,绵绵细雨落入山涧
C.秋天,山顶的雾在太阳出来后慢慢消散
D.冬季,皑皑白雪覆盖山峰
3.(2022·辽宁营口·模拟预测)如图为小丽设计利用太阳能的野外淡水收集器,下列说法中正确的是( )
A.海水杯中海水迅速液化吸热
B.凝结的水滴扩散到洁净水收集杯
C.水蒸气变成凝结小水滴是熔化过程
D.凝结小水滴的形成是液化放热过程
4.(2022·福建·中考真题)如图为我国纳西族东巴象形文字“晒干”,所描述的物态变化是( )
A.液化B.熔化C.汽化D.凝固
5.(2022·北京门头沟·八年级期末)下列措施中,可以减慢蒸发的是( )
A.用电热吹风机将头发吹干
B.用扫帚把地面上的水向周围扫开
C.将湿衣服晾到向阳、通风的地方
D.将新鲜的蔬菜装入保鲜袋中
6.(2022·天津·中考真题)人们在高温的天气里会大汗淋漓,使体温不致升得太高。这是由于汗液( )
A.熔化吸热B.蒸发吸热
C.液化放热D.凝固放热
7.(2022·广东佛山·二模)如图所示,戴眼镜的人在佩戴口罩时,总是会发生眼镜起雾的现象。下列对这种“雾气”的分析正确的是( )
A.“雾气”是水蒸气
B.起雾的原因是眼镜片温度较高导致的
C.与霜的形成原理相同
D.“雾气”消失需要吸热
8.(2022·广东·佛山市华英学校二模)下列现象中,物态变化相同的一组是( )
A.①③B.③④C.②⑤D.①⑤
9.(2022·山西·中考真题)夏天,刚从冰箱中拿出的雪糕周围会冒“白气”。“白气”的成因与下列谚语中加点字涉及的物态变化相同的是( )
A.霜前冷,雪后寒B.水缸出汗,不用挑担
C.扬汤止沸,不如釜底抽薪D.冰冻三尺,非一日之寒
二、填空题
10.(2022·安徽芜湖·三模)两千五百年前,埃及人利用芦苇编织成窗帘,在窗帘上加水,通过空气对流及水发生 _____(填物态变化名称)时的吸热作用,对室内进行降温,在此基础上,经过多年的研究、开发,人们利用现代工艺制成了水冷空调。
11.(2022·广东清远·八年级期末)小明将烧瓶内的水加热至沸腾后移去火焰,水会停止沸腾。迅速塞上瓶塞,把烧瓶倒置并向瓶底浇冷水,如图所示,他观察到______,这是因为烧瓶内水面上方气压______(选填“增大”或“减小”),水的沸点______(选填“升高”或“降低”)。
12.(2022·江苏宿迁·中考真题)小明发现夏天汽车从阴凉的地下车库开出后,车窗玻璃常会上雾,可以擦车窗玻璃的______(选填“内侧”或“外侧”)除雾,雾是由水蒸气______(填物态变化)形成的,此过程要______(选填“放出”或“吸收”)热量。
13.(2022·陕西西安·二模)在我国科技工作者的努力下,首都体育馆用上了国际先进的二氧化碳跨临界直冷制冰技术,其原理是:将通常是气态的二氧化碳,在常温通过加压的方式_______(填物态变化名称)成液态,在压力撤销后它又迅速蒸发_______(选填“吸收”或“放出”)大量热,达到降温的目的。
14.(2022·广东汕头·模拟预测)如图所示,A、B两个小组用相同的装置做了“探究水沸腾时温度变化的特点”实验,分别绘制了水沸腾时温度变化的图象a、b,可知水的沸点是_______℃,水沸腾时温度_______(选填“升高”“保持不变”或“降低”),图象a、b有所不同的原因是水的初温和水的_______不同。
15.(2022·浙江温州·一模)从天然水到饮用水需要经过较为复杂的处理过程,图甲所示是自来水厂的水净化过程,请回答:
(1)生活中常采取“煮沸”方式消毒灭菌,自来水被煮沸后倒入杯子中,周围会出现“白雾”(图乙),形成白雾时主要发生的物态变化是 _____;
(2)某企业广告称推出了一款用135℃超高温消毒的饮用水产品(图丙),引起部分网友质疑:水的沸点不是100℃吗?该企业的广告中水温达到135℃是否可以实现,请做出判断并说明理由。______
16.(2022·四川泸州·中考真题)如图,在两个大试管中分别加入的水,给左边的试管加热,把水沸腾产生的水蒸气引导到右边试管的冷水中,则冷水中的温度计示数会______,冷水的质量会增加,说明了水蒸气进入冷水中遇冷发生______(填物态变化名称)现象;装置中左边石棉网的作用是使试管底部受热______。
17.(2022·安徽·三模)液氮冰淇淋的神奇之处是吃到嘴里会“冒烟”,其实它是在普通冰淇淋的基础上,浇上适量的液氮制作而成的。液氮的温度大约是-196℃,在常温环境下,会急速的___________(填物态变化名称)吸热变成氮气,从而使冰淇淋周围产生“冒烟”的效果。
18.(2022·四川·成都市树德实验中学二模)如图所示,针筒中充满了气态乙醚,当向下压活塞时,会有液态乙醚出现,这是______ (填一种物态变化名称)现象;使气态乙醚发生这种物态变化的另一种方法是______。
三、简答题
19.(2022·吉林市丰满区教师进修学校中考真题)医护人员为每个人进行核酸检测之前,都需要用以酒精为主要成分的消毒液进行手部消毒。工作一段时间后,医护人员会感觉手很凉。请解释产生这种现象的原因。
四、实验题
20.(2022·广东佛山·八年级期末)小明利用如图甲所示的实验装置做“观察水的沸腾”的实验。
(1)组装器材时,应先固定图甲中的___________(填“A”或“B”)。除了图示器材外,实验时还需要用到的测量仪器是___________。
(2)小明在烧杯中倒入热水,向烧杯中倒入热水而不用冷水,这种做法的优点是___________。
(3)在水温升高到90 ℃后,小明每隔1 min观察1次温度计的示数,记录在表中,直至水沸腾,如此持续3 min后停止读数。
根据表格中数据可知,实验时水的沸点是___________℃。
(4)水在沸腾过程中,水中气泡的情形为图丙中___________(填“C”或“D”)图。在此过程中,需要___________(填“吸收”或“放出”)热量。
21.(2022·江苏南京·八年级期末)(1)实验:烧瓶中的水沸腾(图a)后移去酒精灯,水停止沸腾;待水温降低一些后将大注射器接到烧瓶口上(图b),向外拉注射器,看到了什么现象?___________;这个实验说明了什么问题?___________。
(2)如果把图b改装成图c的装置,继续加热,待水沸腾后才用注射器与胶管连接,并把注射器的活塞往里推,增大气压,在正常情况下,此时你看到的现象是___________,一会儿,水又沸腾时温度计的示数___________(填“变”“不变”),这样操作容易___________。
(3)知识应用:某制药厂在制药时,为了从药液中提取抗菌素粉剂,采用加热的方法使水沸腾除去水分,但要求药液的温度不超过80℃,下列方法可行的是___________
A.用微火加热使其沸腾 B.降低容器内的气压,使药液的沸点低于80℃
C.缩短加热时间 D.增大容器内的气压,使药液的沸点低于80℃
22.(2022·河北·涿州市双语学校八年级期末)在探究影响液体蒸发快慢的因素时,小华猜想液体蒸发快慢可能与液体温度的高低、液体表面空气流动快慢、液体表面积大小有关。为了验证以上猜想,小华在相同的四块玻璃板上各滴一滴质量相同的水,进行如ABCD所示的实验探究:
(1)为了比较蒸发快慢,他们将质量相同的水滴在玻璃板上,测出水蒸发完所用的时间,时间越短表示蒸发越______(选填“快”或“慢”);
(2)通过AC两图的对比,可以得出水蒸发快慢与液体的______有关;
(3)通过A、D两图的对比,可以探究水蒸发快慢与水表面的空气流速是否有关,实验中如果利用电吹风来改变空气流速,______(选填“应该”或“不应该”)使用热风;
(4)通过______两图的对比,可以得出水蒸发快慢与液体表面积大小有关;
(5)某同学猜想水蒸发快慢还可能与水多少有关,于是继续进行了如下探究:在相同环境下的两块相同的玻璃板上分别滴上一滴和两滴水,如图甲、乙所示,结果发现甲图中水先蒸发完,于是得出:“水蒸发快慢与水的多少有关,水越少蒸发越快”。他的结论______(选填“正确”或“不正确”)。
时间/min
0
1
2
3
4
5
6
7
温度/℃
90
94
96
98
98
98
98
时间/min
0
1
2
3
4
5
6
7
8
温度/℃
90
92
94
96
98
99
99
99
99
沪科版九年级
第十二章《温度与物态变化》
12.3汽化和液化
【知识梳理】
一、汽化:物质从液态变为气态的过程叫做汽化。汽化的两种方式:蒸发和沸腾。
1.沸腾
(1)定义:在一定温度下,在液体表面和内部同时发生的剧烈的汽化现象。
(2)水在沸腾过程中温度变化的规律:水在沸腾的过程中,虽然继续吸热,温度却保持不变。
(3)沸点:液体沸腾时的温度叫沸点,不同液体的沸点一般不同;液体的沸点与压强有关,压强越大沸点越高。
(4)液体沸腾的条件:①温度达到沸点;②继续吸热。
2.蒸发
(1)定义:蒸发在任何温度下都可以发生,在液体表面发生的缓慢的汽化现象。
(2)蒸发的快慢与液体温度、液体表面积的大小和液体表面空气流动的快慢有关。温度越高,表面积越大,空气流动越快,蒸发越快。
(3)沸腾和蒸发的区别与联系:
联系:它们都是汽化现象,都吸收热量;
区别:①沸腾只在沸点时才进行,蒸发在任何温度下都能进行;②沸腾在液体内部和表面同时发生,蒸发只在液体表面进行;③沸腾比蒸发剧烈。
二、液化:
1.定义:物质从气态变为液态的过程叫液化。汽化和液化是互为可逆的过程。
2.液化的方法:(1)降低温度;(2)压缩体积(增大压强,提高沸点)如:氢的储存和运输、液化气。
3.液化过程要放热。
4.雾和露的形成:在一般情况下,水蒸气遇冷放热液化成小水滴,悬浮在空中即形成“白气”,附着在物体表面形成水滴。夜间气温下降,水蒸气遇冷放热液化成小水滴。凝结在空中的尘埃上形成“雾”,凝结在地面物体上则形成“露”。
三、沸腾实验实验指导
(1)安装实验装置时,应该按照从下到上的顺序,温度计的玻璃泡不能碰到容器底或容器壁,应用酒精灯外焰加热。
(2)烧杯中的水要适量。水太多,加热时间会过长;水太少,温度计的玻璃泡会露出水面。
(3)为缩短加热时间,可用热水加热以提高水的初温,或者减少水的质量,或在烧杯上加盖,以减少热量的损失。
(4)实验时可能得出水的沸点不是100℃的结果,可能的原因是:实验使用的温度计没有校准;测量时的大气压强不是标准大气压。
(5)水沸腾时,在烧杯底水汽化形成的气泡,在上升的过程中受到水的压力逐渐减小,气泡的体积逐渐变大;而在沸腾前,在烧杯底形成的气泡,在上升的过程遇到冷水,,水蒸气又液化成了水,因此,在沸腾前,气泡逐渐变小。
【易错点】
“白气”与“白雾”是水蒸气吗?
水蒸气和空气一样,是看不见摸不着的。所以,凡是看得见的“白气”、“白雾”都不再是水蒸气,而是由水蒸气液化成的小水珠。
【规律总结】
沸腾图象解析:水从开始加热到沸腾的过程中,温度先一直上升,达到沸点后温度保持不变,不再升高,故其曲线先为一斜线,后为水平线,水平线对应的温度即为沸点。
【典例分析】
(2022·辽宁朝阳·中考真题)图甲是小丽在“探究水沸腾时温度变化的特点”的实验装置,有关数据如表所示:
(1)图乙是1min时温度计的示数,此时水的温度是___________℃。
(2)请在图丙的方格纸上画出水的温度随时间变化的图象____________。
(3)根据图象可知,水沸腾时____________热量,温度___________(选填“升高”、“降低”或“不变”)。
(4)另外一名同学采用了相同的装置进行实验,发现从开始加热到沸腾的时间过长,其原因可能是_________(答出一条即可)。
【答案】 92 吸收 不变 水的质量太大
【解析】
(1)[1]温度计的分度值是1℃,此时是零上,液柱上表面对准了90℃上面第2个小格处,读作92℃。
(2)[2]根据表格中数据进行描点,将各点用平滑的曲线连接起来,如下图所示:
(3)[3][4]根据图象可知,水沸腾过程中要不断吸收热量,但温度不变。
(4)[5]从开始给水加热到水开始沸腾所用的时间过长,可能是水的质量太大,或水的初温太低。
【思路小结】
在“探究水沸腾时温度变化的特点”实验中,融合了温度计的使用方法的考查,实验数据的处理,及实验现象的观察。温度计的使用方法、实验图象的分析处理都是同学们在学习过程中需要重点掌握的内容。
【夺冠训练】
一、单选题
1.(2022·江苏·苏州市平江中学校一模)下列物态变化中,属于液化的是( )
A.湿手烘干 B. 冰雪消融
C. 深秋凝霜 D. 露珠的形成
【答案】D
【解析】
A.湿手烘干,水变成水蒸气,是汽化现象,故A不符合题意;
B.冰雪消融,冰变成水,是熔化现象,故B不符合题意;
C.深秋凝霜,水蒸气变成冰晶,故C不符合题意;
D.露珠的形成,水蒸气变成水,是液化现象,故D符合题意。
故选D。
2.(2022·辽宁鞍山·中考真题)千山四季风景如画,其中有关物态变化的现象中,属于汽化现象的是( )
A.春天,湖面的冰逐渐消融
B.夏季,绵绵细雨落入山涧
C.秋天,山顶的雾在太阳出来后慢慢消散
D.冬季,皑皑白雪覆盖山峰
【答案】C
【解析】
A.春天,湖面的冰逐渐消融,冰由固态变成液态,属于熔化现象。故A不符合题意;
B.雨是由空气中的水蒸气遇冷液化形成的小水珠,许多小水珠会集在一起,落向地面形成雨,属于液化现象。故B不符合题意;
C.雾是漂浮在空气中的小水珠,太阳出来后,由于受热,小水珠变成水蒸气,这属于汽化现象。故C符合题意;
D.雪是由空气中的水蒸气遇冷形成的小冰晶,属于凝华现象。故D不符合题意。
故选C。
3.(2022·辽宁营口·模拟预测)如图为小丽设计利用太阳能的野外淡水收集器,下列说法中正确的是( )
A.海水杯中海水迅速液化吸热
B.凝结的水滴扩散到洁净水收集杯
C.水蒸气变成凝结小水滴是熔化过程
D.凝结小水滴的形成是液化放热过程
【答案】D
【解析】
A.海水杯中海水迅速汽化吸热,故A错误;
BCD.海水杯中的水分首先从液态变成气态的水蒸气,发生汽化现象。然后水蒸气遇到塑料外罩,凝结成液态的小水珠,发生液化现象,液化放热,小水珠越积越多,在重力作用下落下来(不是扩散),被收集到洁净水收集杯中,故D正确,BC错误。
故选D。
4.(2022·福建·中考真题)如图为我国纳西族东巴象形文字“晒干”,所描述的物态变化是( )
A.液化B.熔化C.汽化D.凝固
【答案】C
【解析】
由图可知字上部:太阳光线;字中部:水气;字下部:大地,说明地面上的水分在阳光的照射下发生了蒸发现象,蒸发属于缓慢的汽化现象。故ABD不符合题意,C符合题意。
故选C。
5.(2022·北京门头沟·八年级期末)下列措施中,可以减慢蒸发的是( )
A.用电热吹风机将头发吹干
B.用扫帚把地面上的水向周围扫开
C.将湿衣服晾到向阳、通风的地方
D.将新鲜的蔬菜装入保鲜袋中
【答案】D
【解析】
A.用电热吹风机将头发吹干,风加快了空气的流动,提高了液体的温度,两种措施都加快了液体的蒸发,故A不合题意;
B.将地面的水扫开,增大了液体的表面积,加快了液体的蒸发,故B不合题意;
C.把湿衣服晾到向阳、通风的地方提高了液体的温度,风加快了空气的流动,两种措施都加快了液体的蒸发,故C不合题意;
D.将蔬菜用塑料袋包起来,减慢了蔬菜周围的空气流动,从而减慢了液体的蒸发,故D符合题意。
故选D。
6.(2022·天津·中考真题)人们在高温的天气里会大汗淋漓,使体温不致升得太高。这是由于汗液( )
A.熔化吸热B.蒸发吸热
C.液化放热D.凝固放热
【答案】B
【解析】
在任何温度下都能发生的汽化现象叫做蒸发,蒸发吸热;人们在高温的天气里大汗淋漓,靠汗液的蒸发吸热,带走身体的一部分热量,使体温不致升高太多,故ACD不符合题意,B符合题意。
故选B。
7.(2022·广东佛山·二模)如图所示,戴眼镜的人在佩戴口罩时,总是会发生眼镜起雾的现象。下列对这种“雾气”的分析正确的是( )
A.“雾气”是水蒸气
B.起雾的原因是眼镜片温度较高导致的
C.与霜的形成原理相同
D.“雾气”消失需要吸热
【答案】D
【解析】
AB.“雾气”是人呼出的水蒸气遇到温度低的眼镜液化变成的小水滴,故AB错误;
C.“雾气”是液化形成的,霜是水蒸气直接变成固态的冰晶,是凝华现象,故C错误;
D.“雾气”消失是从液态变为气态,是汽化现象,需要吸热,故D正确。
故选D。
8.(2022·广东·佛山市华英学校二模)下列现象中,物态变化相同的一组是( )
A.①③B.③④C.②⑤D.①⑤
【答案】C
【解析】
①云的形成主要是由水汽凝结,雾主要是气态小液滴,所以云开雾散是从液体转向气体,为汽化现象;
②该项蜡烛是从固态变为液态,是熔化现象;
③冰冻的衣服晾干是从固态直接变为气态,是升华现象;
④露是水蒸气遇冷液化形成的,是液化现象;
⑤冰袋降温利用了冰的熔化吸热,是熔化现象。
综上所述②⑤物态变化相同,ABD不符合题意,C符合题意。
故选C。
9.(2022·山西·中考真题)夏天,刚从冰箱中拿出的雪糕周围会冒“白气”。“白气”的成因与下列谚语中加点字涉及的物态变化相同的是( )
A.霜前冷,雪后寒B.水缸出汗,不用挑担
C.扬汤止沸,不如釜底抽薪D.冰冻三尺,非一日之寒
【答案】B
【解析】
A.雪糕周围会冒“白气”, “白气”的本质是空气中的水蒸气液化形成的小水珠,而霜是空气中的水蒸气变为固态的小冰晶形成的,与“白气”的成因不相同,故A不符合题意;
B.水缸出汗的本质是空气中的水蒸气液化形成的小水珠,与“白气”的成因相同,故B符合题意;
C.沸腾是汽化的一种方式,其本质是液态的水汽化变成气态的水蒸气,与“白气”的成因不相同,故C不符合题意;
D.冰冻三尺描述的是水凝固成冰的现象,与“白气”的成因不相同,故D不符合题意。
故选B。
二、填空题
10.(2022·安徽芜湖·三模)两千五百年前,埃及人利用芦苇编织成窗帘,在窗帘上加水,通过空气对流及水发生 _____(填物态变化名称)时的吸热作用,对室内进行降温,在此基础上,经过多年的研究、开发,人们利用现代工艺制成了水冷空调。
【答案】汽化
【解析】
在窗帘上加水,水在变干的过程中由液态变成气态的水蒸气,属于汽化现象,汽化吸热,因此能对室内进行降温。
11.(2022·广东清远·八年级期末)小明将烧瓶内的水加热至沸腾后移去火焰,水会停止沸腾。迅速塞上瓶塞,把烧瓶倒置并向瓶底浇冷水,如图所示,他观察到______,这是因为烧瓶内水面上方气压______(选填“增大”或“减小”),水的沸点______(选填“升高”或“降低”)。
【答案】 水重新沸腾起来 减小 降低
【解析】
[1][2][3]向瓶底浇冷水,烧瓶内的高温水蒸气遇冷液化,瓶内水面上方的气压减小,水的沸点降低,水又会重新沸腾起来。
12.(2022·江苏宿迁·中考真题)小明发现夏天汽车从阴凉的地下车库开出后,车窗玻璃常会上雾,可以擦车窗玻璃的______(选填“内侧”或“外侧”)除雾,雾是由水蒸气______(填物态变化)形成的,此过程要______(选填“放出”或“吸收”)热量。
【答案】 外侧 液化 放出
【解析】
[1]汽车从阴凉的地下车库开出后,车窗外气温较高,空气中的水蒸气遇到温度较低的车窗玻璃而液化形成小水滴附着在玻璃外侧,故应擦拭车窗外侧除雾。
[2][3]雾是小水滴,由水蒸气液化而形成,液化要放出热量。
13.(2022·陕西西安·二模)在我国科技工作者的努力下,首都体育馆用上了国际先进的二氧化碳跨临界直冷制冰技术,其原理是:将通常是气态的二氧化碳,在常温通过加压的方式_______(填物态变化名称)成液态,在压力撤销后它又迅速蒸发_______(选填“吸收”或“放出”)大量热,达到降温的目的。
【答案】 液化 吸收
【解析】
[1]由题意可知,在加压前后,二氧化碳的状态分别为气压和液态,故它发生的物态变化为液化。
[2]在撤去压力后,液态的二氧化碳从周围环境中吸收大量的热迅速汽化(蒸发),所以场馆内温度会降低。
14.(2022·广东汕头·模拟预测)如图所示,A、B两个小组用相同的装置做了“探究水沸腾时温度变化的特点”实验,分别绘制了水沸腾时温度变化的图象a、b,可知水的沸点是_______℃,水沸腾时温度_______(选填“升高”“保持不变”或“降低”),图象a、b有所不同的原因是水的初温和水的_______不同。
【答案】 100 保持不变 质量
【解析】
[1][2]水沸腾时持续吸热,温度保持不变,这个不变的温度就是水的沸点,由图象可知,水的沸点是100℃;由图可知,水在沸腾过程中,继续吸收热量但温度保持不变。
[3]由图象知,水的初温不相等而末温相等,这是水的质量不同造成的。
15.(2022·浙江温州·一模)从天然水到饮用水需要经过较为复杂的处理过程,图甲所示是自来水厂的水净化过程,请回答:
(1)生活中常采取“煮沸”方式消毒灭菌,自来水被煮沸后倒入杯子中,周围会出现“白雾”(图乙),形成白雾时主要发生的物态变化是 _____;
(2)某企业广告称推出了一款用135℃超高温消毒的饮用水产品(图丙),引起部分网友质疑:水的沸点不是100℃吗?该企业的广告中水温达到135℃是否可以实现,请做出判断并说明理由。______
【答案】 液化 水的沸点随气压增大而升高,当气压大于一个标准大气压时,水的温度可以达到135℃
【解析】
(1)[1]“白雾”是液态的小水珠,是水蒸气遇冷液化形成的。
(2)[2]水温达到135℃可以实现。把饮用水放置一个特殊的容器内,增加这个容器的内部压强,饮用水的沸点随着表面气压的增大而升高,因此水温达到135℃可以实现。
16.(2022·四川泸州·中考真题)如图,在两个大试管中分别加入的水,给左边的试管加热,把水沸腾产生的水蒸气引导到右边试管的冷水中,则冷水中的温度计示数会______,冷水的质量会增加,说明了水蒸气进入冷水中遇冷发生______(填物态变化名称)现象;装置中左边石棉网的作用是使试管底部受热______。
【答案】 变大 液化 均匀
【解析】
[1][2]高温的水蒸气引入到右边试管的冷水中,在冷水管中遇冷液化成水,由于液化过程放出热量,被冷水吸收,冷水温度会升高,温度计示数变大。
[3]在试管底部垫上石棉网,可以使试管底部均匀受热。
17.(2022·安徽·三模)液氮冰淇淋的神奇之处是吃到嘴里会“冒烟”,其实它是在普通冰淇淋的基础上,浇上适量的液氮制作而成的。液氮的温度大约是-196℃,在常温环境下,会急速的___________(填物态变化名称)吸热变成氮气,从而使冰淇淋周围产生“冒烟”的效果。
【答案】汽化
【解析】
液氮是处于液态,在常温环境下,会从周围环境吸热变成氮气,这种物质由液态变为气态的现象在物理学中称为汽化。由于液氮吸热汽化,使冰淇淋周围温度下降,致使冰淇淋周围空气中的水蒸气液化,产生“冒烟”的效果。
18.(2022·四川·成都市树德实验中学二模)如图所示,针筒中充满了气态乙醚,当向下压活塞时,会有液态乙醚出现,这是______ (填一种物态变化名称)现象;使气态乙醚发生这种物态变化的另一种方法是______。
【答案】 液化 降低温度
【解析】
[1]针筒中充满了气态乙醚,当向下压活塞时,会有液态乙醚出现,此时乙醚由气态变为液态,这是气态的乙醚在压缩体积时,液化为液态。
[2]液化的方式有两种,分别是压缩体积和降低温度,此次用到的液化方法是压缩体积,所以另一种液化的方法是降低温度。
三、简答题
19.(2022·吉林市丰满区教师进修学校中考真题)医护人员为每个人进行核酸检测之前,都需要用以酒精为主要成分的消毒液进行手部消毒。工作一段时间后,医护人员会感觉手很凉。请解释产生这种现象的原因。
【答案】见详解
【解析】
酒精非常容易蒸发,工作一段时间后,酒精蒸发会吸收手的热量,手的温度降低,导致医护人员会感觉手很凉。
四、实验题
20.(2022·广东佛山·八年级期末)小明利用如图甲所示的实验装置做“观察水的沸腾”的实验。
(1)组装器材时,应先固定图甲中的___________(填“A”或“B”)。除了图示器材外,实验时还需要用到的测量仪器是___________。
(2)小明在烧杯中倒入热水,向烧杯中倒入热水而不用冷水,这种做法的优点是___________。
(3)在水温升高到90 ℃后,小明每隔1 min观察1次温度计的示数,记录在表中,直至水沸腾,如此持续3 min后停止读数。
根据表格中数据可知,实验时水的沸点是___________℃。
(4)水在沸腾过程中,水中气泡的情形为图丙中___________(填“C”或“D”)图。在此过程中,需要___________(填“吸收”或“放出”)热量。
【答案】 B 秒表 缩短加热时间 99 C 吸收
【解析】
(1)[1]因为组装实验装置是遵循先左后右,由下至上的原则,所以先固定图中的B。
[2]水沸腾的实验需要测量随着时间的温度变化,所以还需要秒表。
(2)[3]向烧杯中倒入热水,可加快水的沸腾,缩短加热时间。
(3)[4]沸腾时温度不变,因此从表格中可看出,实验时水的沸点是99℃。
(4)[5]水沸腾时,气泡在上升过程中体积不断增大,故为C图的现象。
[6]水在沸腾过程中,需要不断吸收热量的。
21.(2022·江苏南京·八年级期末)(1)实验:烧瓶中的水沸腾(图a)后移去酒精灯,水停止沸腾;待水温降低一些后将大注射器接到烧瓶口上(图b),向外拉注射器,看到了什么现象?___________;这个实验说明了什么问题?___________。
(2)如果把图b改装成图c的装置,继续加热,待水沸腾后才用注射器与胶管连接,并把注射器的活塞往里推,增大气压,在正常情况下,此时你看到的现象是___________,一会儿,水又沸腾时温度计的示数___________(填“变”“不变”),这样操作容易___________。
(3)知识应用:某制药厂在制药时,为了从药液中提取抗菌素粉剂,采用加热的方法使水沸腾除去水分,但要求药液的温度不超过80℃,下列方法可行的是___________
A.用微火加热使其沸腾 B.降低容器内的气压,使药液的沸点低于80℃
C.缩短加热时间 D.增大容器内的气压,使药液的沸点低于80℃
【答案】 水又沸腾了 气压减小时,液体的沸点降低 水停止沸腾 不变 爆炸,造成伤害 B
【解析】
(1)[1][2]实验:向外拉注射器活塞时,烧瓶内的气压减小,水的沸点降低,温度达到水的沸点,水又沸腾了。
(2)[3][4][5]向烧瓶内压缩气体,烧瓶内气体压强变大,水的沸点升高,水温达不到沸点,水停止沸腾;由于气压变大,水的沸点升高,水沸腾时,温度不变;这样进行实验,瓶内气体压强较大,烧瓶容易爆炸,造成伤害。
(3)[6]要通过加热去掉溶液中的水分,可以通过沸腾的方式将水分汽化为水蒸气,但水的沸点是100℃,要求溶液要求温度不能超过80℃,我们可以减小液面上的气压,气压降低,水的沸点就会降低,所以,可行的方法是B。
22.(2022·河北·涿州市双语学校八年级期末)在探究影响液体蒸发快慢的因素时,小华猜想液体蒸发快慢可能与液体温度的高低、液体表面空气流动快慢、液体表面积大小有关。为了验证以上猜想,小华在相同的四块玻璃板上各滴一滴质量相同的水,进行如ABCD所示的实验探究:
(1)为了比较蒸发快慢,他们将质量相同的水滴在玻璃板上,测出水蒸发完所用的时间,时间越短表示蒸发越______(选填“快”或“慢”);
(2)通过AC两图的对比,可以得出水蒸发快慢与液体的______有关;
(3)通过A、D两图的对比,可以探究水蒸发快慢与水表面的空气流速是否有关,实验中如果利用电吹风来改变空气流速,______(选填“应该”或“不应该”)使用热风;
(4)通过______两图的对比,可以得出水蒸发快慢与液体表面积大小有关;
(5)某同学猜想水蒸发快慢还可能与水多少有关,于是继续进行了如下探究:在相同环境下的两块相同的玻璃板上分别滴上一滴和两滴水,如图甲、乙所示,结果发现甲图中水先蒸发完,于是得出:“水蒸发快慢与水的多少有关,水越少蒸发越快”。他的结论______(选填“正确”或“不正确”)。
【答案】 快 温度 不应该 A、B 不正确
【解析】
(1)[1]将质量相同的水滴在玻璃板上,测出水蒸发完所用的时间,时间越短,表示蒸发越快。
(2)[2]通过A、C两图的对比可知,液体的表面积和表面上方空气的流动速度相同,只有液的温度不同,故可以得出:水蒸发快慢与液的温度有关。
(3)[3]通过A、D两图的对比,要探究水蒸发快慢与水表面的空气流速是否有关,实验中不应该使用电吹风的热风来吹,因为热风改变了水温度,不符合控制变量法的要求。
(4)[4]要想得出水蒸发快慢与液体表面积大小有关,必须保持水的温度、表面上方空气的流速度相同,只改变液体的表面积,故可通过A、B两图来进行对比。
(5)[5]他的结论是不正确的,因为在探究过程中没有控制体的表面积相同,不符合控制变量法的要求。
时间/min
0
1
2
3
4
5
6
7
温度/℃
90
94
96
98
98
98
98
时间/min
0
1
2
3
4
5
6
7
8
温度/℃
90
92
94
96
98
99
99
99
99
相关试卷
这是一份物理九年级全册第二节 熔化与凝固随堂练习题,共24页。试卷主要包含了2熔化和凝固,定义,晶体熔化的条件,凝固成晶体的条件等内容,欢迎下载使用。
这是一份初中物理沪科版九年级全册第一节 温度与温度计同步达标检测题,共20页。试卷主要包含了1温度与温度计,1℃,体温计读数时可以离开人体,2℃B.28,9 -2等内容,欢迎下载使用。
这是一份物理九年级全册第三节 汽化与液化课后测评,共19页。试卷主要包含了3汽化和液化,沸腾,液化过程要放热,雾和露的形成等内容,欢迎下载使用。

