高中生物人教版 (2019)必修1《分子与细胞》第2节 细胞器之间的分工合作优质ppt课件
展开生命观念:理解细胞器在细胞生命活动中的功能及它们之间的协调配合。科学思维:通过观察和分析实验现象,培养学生的观察能力和分析能力。科学探究:通过探究分泌蛋白的合成过程,培养学生的探究精神和实验能力。社会责任:引导学生认识到细胞结构与功能研究在生命科学领域的重要性,以及科学发展的社会意义。
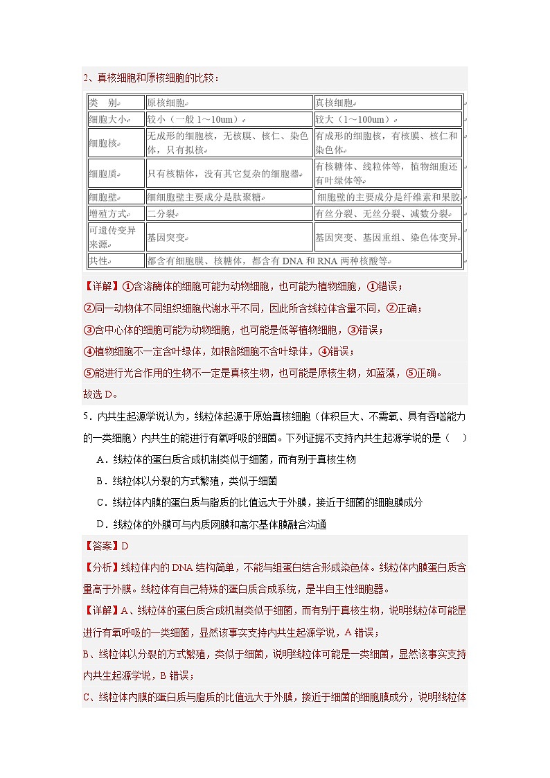
高倍显微镜观察叶绿体和细胞质流动。
叶绿体: 藓类的叶片(菠菜叶下表皮)、新鲜黑藻
①用高倍显微镜观察叶绿体的形态和分布。②观察细胞质的流动,理解细胞质流动是一种生命现象。
1.实验原理:(1)叶绿体呈绿色、扁平的椭球或球形,不需染色,制片后直接观察。(2)活细胞中的细胞质处于不断流动的状态。观察时可用细胞质基质中的叶绿体的运动作为标志。
高倍显微镜观察叶绿体和细胞质运动
藓类叶、菠菜叶、番薯叶、新鲜的黑藻等。
实验结论(1) 高倍显微镜下可见叶绿体散布于细胞质中,呈绿色、扁平的椭球或球形,随细胞质流动,自身也可转动。(2)每个细胞中细胞质的流动方向是一致的,细胞质流动的方式为环流式。这时细胞器随细胞质基质一起运动,并非只是细胞质的运动。
在不同的光照条件下,叶绿体的运动可以改变椭球体的方向。在强光下,叶绿体以其椭球体的侧面朝向光源,以免叶片被强光灼伤;在弱光下,叶绿体以其椭球体的正面朝向光源,可以接受较多的光照。
1、观察叶绿体的选材理由
(1)选取藓类小叶的理由
叶片很薄,大多仅有一层叶肉细胞,可以去整个小叶直接制片。
(2)选取菠菜叶稍带叶肉的下表皮的理由
菠菜叶接近下表皮的部分,海绵组织较多,易撕取,叶绿体大且排列疏松,便于观察;稍带些叶肉是因为表皮细胞不含叶绿体。
2、观察细胞质的流动的选材理由
黑藻是一种常见的沉水植物,其叶肉细胞内有大而清晰的叶绿体,液泡无色。
3、细胞质流动方向,以叶绿体为观察标志。
细胞质是细胞代谢的主要场所。细胞质中含有细胞代谢所需要原料、代谢所需的酶和细胞器等。细胞质的流动,为细胞内物质运输和结构移动创造了条件,从而保障了细胞生命活动的正常进行。
a.概念:由附着核糖体在细胞内合成后,分泌到细胞外起作用的蛋白质。b.举例:消化酶、抗体和一部分激素。
a.概念:由游离核糖体在细胞内合成后,在细胞内起作用的蛋白质。
b.举例:血红蛋白,与有氧呼吸有关的酶等。
1.分泌蛋白与胞内蛋白
阅读:P51思考与讨论:分泌蛋白的合成与运输,并思考讨论问题。
内质网是蛋白质等大分子物质的合成、加工场所和运输通道
高尔基体主要是对来自内质网的蛋白质进行加工、分类和包装的“车间”及“发送站”
三种细胞器之间是否存在相互配合?
与蛋白质形成有关的细胞细胞器有哪些?
同位素可用于追踪物质的运行和变化规律。即同位素用于追踪物质运行和变化过程时,叫做示踪元素。用示踪元素标记的化合物,其化学性质不变。科学家通过追踪示踪元素标记的化合物,可以弄清化学反应的详细过程。这种科学研究方法叫做同位素标记法。同位素标记法也叫同位素示踪法。
红点代表被标记的分泌蛋白
标记氨基酸出现的先后顺序:
盘曲折叠,初步加工成较成熟蛋白质
进一步加工成成熟的蛋白质、分类、包装
生物膜具有一定的流动性
二、细胞器之间的协调配合
胞内蛋白与分泌蛋白的比较
人工合成的膜材料已用于疾病的治疗。例如,肾功能发生障碍时,由于代谢废物不能排出,急者会出现水肿、尿毒症。目前常用的治疗方法,是采用透析型人工肾替代病变的肾脏行使功能,其中起关键作用的血液透析膜就是一种人工合成的膜材料。当病人的血液流经人工肾时,血液透析膜能够把病人血液中的代谢废物透析掉,让干净的血液返回病人体内。
用高倍显微镜观察叶绿体和线粒体
(1)图中[7]是__ _____,是由[2]__ ____合成的,请举[7]的一个具体实例如___ ____。(2)[3]、[5]都叫__ ___,分别来自_______和__ _____。(3)由此可看出,细胞内的生物膜在_______和_______上有一定的连续性。(4)[7]的合成、加工、运输过程所需大量能量主要由[ ]____ __供给。
1.一定时间内使某种动物细胞吸收放射性同位素标记的氨基酸,经检查发现放射性同位素依次出现在下图中2、1、3、4、5、6、7部位。请据图回答下列问题:
A B C D(1)请写出这些细胞器的名称。 A B C D , (2)能把光能转变为化学能的细胞器是 ,(填字母,下同) (3)与植物细胞壁形成有关的细胞器是 , (4)为酶提供附着位点,为进行多种化学反应创造有利条件的细胞器是 , (5)能为动物生命活动提供能量的细胞器是 ,
A
3. 分泌蛋白(如胰蛋白酶)在附着于内质网上的核糖体中合成后,运输方向A. 内质网→细胞膜→高尔基体B. 高尔基体→内质网→细胞膜C. 内质网→高尔基体→细胞膜 D. 细胞膜→内质网→高尔基体
4. 动物细胞中高尔基体含量最多的细胞是 A. 神经细胞 B. 肌细胞 C. 腺细胞 D. 红细胞
高中生物人教版 (2019)必修1《分子与细胞》第2章 组成细胞的分子第3节 细胞中的糖类和脂质试讲课教学课件ppt: 这是一份高中生物人教版 (2019)必修1《分子与细胞》<a href="/sw/tb_c162338_t3/?tag_id=26" target="_blank">第2章 组成细胞的分子第3节 细胞中的糖类和脂质试讲课教学课件ppt</a>,文件包含核心素养人教版高中生物必修一23《细胞中的糖类和脂质》课件pptx、核心素养人教版高中生物必修一23《细胞中的糖类和脂质》教案含教学反思docx、人教版高中生物必修一23《细胞中的糖类和脂质》课时练习docx等3份课件配套教学资源,其中PPT共52页, 欢迎下载使用。
高中生物人教版 (2019)必修1《分子与细胞》第2章 组成细胞的分子第2节 细胞中的无机物优秀教学课件ppt: 这是一份高中生物人教版 (2019)必修1《分子与细胞》<a href="/sw/tb_c162336_t3/?tag_id=26" target="_blank">第2章 组成细胞的分子第2节 细胞中的无机物优秀教学课件ppt</a>,文件包含核心素养人教版高中生物必修一22《细胞中的无机物》课件pptx、核心素养人教版高中生物必修一22《细胞中的无机物》教案含教学反思docx、人教版高中生物必修一22《细胞中的无机物》课时练习docx等3份课件配套教学资源,其中PPT共39页, 欢迎下载使用。
高中生物人教版 (2019)必修1《分子与细胞》第2节 细胞器之间的分工合作精品ppt课件: 这是一份高中生物人教版 (2019)必修1《分子与细胞》第2节 细胞器之间的分工合作精品ppt课件,文件包含人教版高中化学必修一32细胞器之间的分工合作课件pptx、5用高倍显微镜观察叶绿体和细胞质的流动实验视频mp4等2份课件配套教学资源,其中PPT共47页, 欢迎下载使用。

