





2024年山东省威海乳山市中考二模化学试题(学生版+教师版)
展开
这是一份2024年山东省威海乳山市中考二模化学试题(学生版+教师版),文件包含2024年山东省威海乳山市中考二模化学试题教师版docx、2024年山东省威海乳山市中考二模化学试题学生版docx等2份试卷配套教学资源,其中试卷共26页, 欢迎下载使用。
1.本卷共8页,共70分,考试时间80分钟。
2.所有答案必须涂、写在答题卡上,写在试卷中的答案无效。
3.考试结束后,本试卷和答题卡一并交回。
4.可能用到的相对原子质量:H-1 C-12 N-14 O-16 Na-23 S-32 Cu-64
卷首语:化学,这门古老而又年轻的学科,带领我们领略科学的魅力,感受知识的乐趣。在这份试卷上,每一道题目都是一扇通往知识的大门,每一个答案都是你们智慧的结晶。请你们用心去解答,用智慧去挑战,用勇气去追求。愿你们的笔尖流淌出最美的诗篇,愿你的答卷成为最耀眼的星辰。
亲爱的同学,祝愿你在这场知识的盛宴中,收获满满的喜说和成就感。
一、选择题(本题包括10小题,每小题2分,共20分。每小题只有一个选项符合题意)
1. 中国古诗词蕴含许多科学道理,下列科学解释不合理的是
A. 苏轼《石炭行》中“投泥泼水愈光明”是指在高温下,把水滴到炭火上,得到和两种可燃性气体
B. 《本草纲目拾遗》中述“粤中洋行有舶上铁丝,……日久起销,用刀刮其销,……,所刮下之销末,名铁线粉”,“铁线粉”是铁锈,主要成分是
C. “野火烧不尽,春风吹又生”,蕴含着草木燃烧的氧化反应,生成的草木灰可作为万物生长的肥料
D. “落红不是无情物,化作春泥更护花”,蕴藏着自然界中的碳循环
【答案】A
【解析】
【详解】A、“投泥泼水愈光明”是指在高温下,把水滴到炭火上,碳和水在高温下反应生成一氧化碳和氢气两种可燃性气体,符合题意;
B、“铁线粉”是铁锈,铁锈的主要成分是氧化铁,化学式为:Fe2O3,不符合题意;
C、草木灰的主要成分是碳酸钾,碳酸钾含N、P、K中的钾元素,属于钾肥,不符合题意;
D、“落红不是无情物,化作春泥更护花”,“落红”通过缓慢氧化从有机物转化为无机物,为植物生长提供营养物质,蕴藏着自然界中的碳循环,不符合题意。
故选A。
2. 实验室配制质量分数为6%的NaCl溶液。下列图示操作正确的是
A. B. C. D.
【答案】C
【解析】
【详解】A、 取用药品,瓶塞要倒放,错误;
B、 使用托盘天平称量药品,药品放在左盘,砝码放在右盘,错误;
C、读取量筒内液体的体积,视线与凹液面的最低处保持水平,正确;
D、 配置一定质量分数的溶液在烧杯中进行,用玻璃棒搅拌,以加速溶解,不能放在量筒内溶解,错误。
故选C。
3. “等一帘烟雨,候十里春风”,是对二十四节气中“雨水”的形象描述。随着“雨水”之后雨量的增多,空气湿度逐渐增大的原因是
A. 每个水分子体积变大B. 水分子分解加快
C. 每个水分子质量增大D. 水分子数目增多
【答案】D
【解析】
【详解】A、空气中湿度变大,水分子增多,但水分子本身没变,选项错误;
B、空气中水的含量增多但水未发生化学变化所以水分子没有分解,选项错误;
C、每个水分子的质量是不变的,选项错误;
D、空气中湿度大的原因是水含量增多,水分子的数目增多,选项正确;
答案为:D。
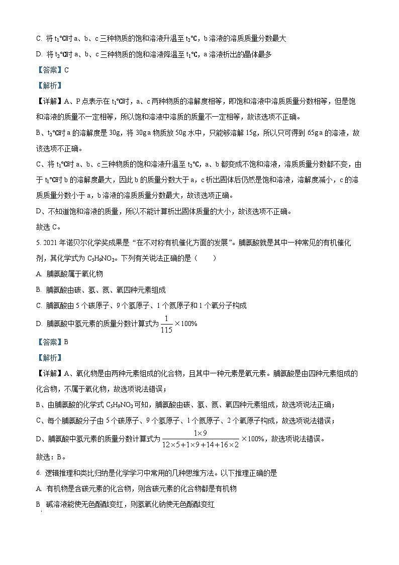
4. a、b、c三种固体物质在水中的溶解度曲线如图所示。下列说法正确的是
A. P点表示t1℃时,a、c两种物质的饱和溶液中溶质质量相等
B. t2℃时,将30ga物质放入50g水中可得到80ga的溶液
C. 将t1℃时a、b、c三种物质的饱和溶液升温至t2℃,b溶液的溶质质量分数最大
D. 将t2℃时a、b、c三种物质的饱和溶液降温至t1℃,a溶液析出的晶体最多
【答案】C
【解析】
【详解】A、P点表示在t1℃时,a、c两种物质的溶解度相等,即饱和溶液中溶质质量分数相等,但是饱和溶液的质量不一定相等,所以饱和溶液中溶质的质量不一定相等,故该选项不正确。
B、t2℃时a的溶解度是30g,将30g a物质放50g水中,只能够溶解15g,所以只可得到65g a的溶液,故该选项不正确。
C、将t1℃时a、b、c三种物质的饱和溶液升温至t2℃,a、b都变成不饱和溶液,溶质质量分数都不变,由于t1℃时b的溶解度最大,因此b的质量分数大于a,c析出固体后仍然是饱和溶液,溶解度减小,c的溶质质量分数小于a,b溶液的溶质质量分数最大,故该选项正确。
D、不知道饱和溶液的质量,所以不能计算析出固体质量的大小,故该选项不正确。
故选C。
5. 2021年诺贝尔化学奖成果是“在不对称有机催化方面的发展”。脯氨酸就是其中一种常见的有机催化剂,其化学式为C5H9NO2。下列有关说法正确的是( )
A. 脯氨酸属于氧化物
B. 脯氨酸由碳、氢、氮、氧四种元素组成
C. 脯氨酸由5个碳原子、9个氢原子、1个氮原子和1个氧分子构成
D. 脯氨酸中氢元素的质量分数计算式为×100%
【答案】B
【解析】
【详解】A、氧化物是由两种元素组成的化合物,且其中一种元素是氧元素。脯氨酸是由四种元素组成的化合物,不属于氧化物,故选项说法错误;
B、由脯氨酸的化学式C5H9NO2可知,脯氨酸由碳、氢、氮、氧四种元素组成,故选项说法正确;
C、每个脯氨酸分子由5个碳原子、9个氢原子、1个氮原子、2个氧原子构成,故选项说法错误;
D、脯氨酸中氢元素的质量分数计算式为×100%,故选项说法错误。
故选:B。
6. 逻辑推理和类比归纳是化学学习中常用的几种思维方法。以下推理正确的是
A. 有机物是含碳元素的化合物,则含碳元素的化合物都是有机物
B 碱溶液能使无色酚酞变红,则氢氧化钠使无色酚酞变红
C. 洗洁精能洗去油污是因为它能溶解油脂;汽油能清洗油污也是因为它能溶解油脂
D. 同种原子的质子数和核外电子数相等,所以质子数和核外电子数相等的微粒一定是同种原子
【答案】B
【解析】
【详解】A、有机物是含碳元素的化合物,但含碳元素的化合物不一定都是有机物例如一氧化碳、二氧化碳、碳酸、碳酸盐、碳酸氢盐虽含碳,但性质与无机物相似,归为无机物,错误;
B、可溶性的碱在溶液中能离解出氢氧根离子,使酚酞变红色,氢氧化钠能溶于水,在溶液中能离解出氢氧根离子,能使无色酚酞变红,正确;
C、洗洁精能洗去油污是因为它能乳化油脂;汽油能清洗油污是因为它能溶解油脂,错误;
D、同种原子的质子数和核外电子数相等,但质子数和核外电子数相等的微粒不一定是同种原子,例如氖原子和水分子中质子数和核外电子数都等于10,错误。
故选B。
7. 某兴趣小组在完成“水质检测及自制净水器”跨学科实践活动后收获颇多.下列说法正确的是
A. 用明矾可以吸附水中的色素和异味B. 将试纸直接放入水中来检测酸碱性
C. 农药使用不当可能会对水体产生污染D. 废旧电池随意丢弃也不会造成水体污染
【答案】C
【解析】
【详解】A:明矾可以吸附水中悬浮的难溶性杂质,并形成沉淀,但不能吸附色素和异味,一般采用活性炭吸附色素和异味,说法错误;
B:将pH 试纸直接放入水中来检测酸碱性会对水造成污染,且会导致所测得数据不准确,说法错误;
C:农药使用不当可能会对水体产生污染,如使水体富营养化,说法正确;
D:废旧电池中含有重金属离子、酸、碱等物质,随意丢弃会污染水源,造成水体污染,说法错误。
故选:C
8. 海水“晒盐”得到的粗盐中常含有难溶性杂质和氯化镁、氯化钙等可溶性杂质。为除去可溶性杂质,进行下图所示实验操作。下列说法不正确的是
A. 步骤①和②的顺序不能颠倒
B. 步骤③中的操作是过滤
C. 步骤③中所得沉淀的成分是氢氧化镁和碳酸钙
D. 步骤④中发生了复分解反应
【答案】A
【解析】
【详解】A、镁离子用氢氧根离子沉淀,加入过量的氢氧化钠溶液可以将氯化镁除去;钙离子用碳酸根离子沉淀,过量的碳酸钠溶液能将氯化钙除去;至于先除镁离子,还是先除钙离子都可以;步骤①和②的顺序可以颠倒,错误;
B、步骤③是将固体与液体分离,故为过滤,正确;
C、氢氧化钠和氯化镁溶液反应生成氢氧化镁沉淀和氯化钠,碳酸钠和氯化钙溶液反应生成碳酸钙沉淀和氯化钠,步骤③中所得沉淀的成分是氢氧化镁和碳酸钙,正确;
D、步骤④中,稀盐酸和氢氧化钠反应生成氯化钠和水,稀盐酸和碳酸钠反应生成氯化钠、水和二氧化碳,这两个反应符合“两种化合物互相交换成分,生成两种新物质”的特征,是复分解反应,正确。
故选:A。
9. 下表列出了除去物质中所含少量杂质的方法,其中不正确的是
A. AB. BC. CD. D
【答案】C
【解析】
【详解】A、除去二氧化碳中混有的氯化氢气体,将气体先通过饱和碳酸氢钠溶液,碳酸氢钠和氯化氢反应生成二氧化碳气体,将产生的气体通过浓硫酸干燥气体,得到纯净的二氧化碳,故正确;
B、除去氯化钾固体中的二氧化锰,加水溶解,氯化钾溶于水,二氧化锰不溶于水,过滤,将滤液蒸干得到纯净的氯化钾,故正确;
C、除去硝酸铁溶液中混有的硝酸银,加入足量的铁粉,铁和硝酸银反应生成硝酸亚铁,引入新杂质,故错误;
D、除去氢氧化钠溶液中混有的碳酸钠,加入适量的氢氧化钙溶液,两者反应生成碳酸钙沉淀和氢氧化钠,过滤得到纯净的氢氧化钠溶液,故正确。
故选C。
10. 电导率是衡量溶液导电能力大小的物理量,在相同条件下,电导率与离子浓度(单位体积内的离子数)成正比,盐酸和氢氧化钠反应实验的电导率曲线如图所示,以下分析不正确的是
A. 电导率减小可能是由于溶液中离子数量逐渐减小
B. M点时NaOH溶液与稀盐酸恰好完全反应
C. N点时溶液中的离子数大于P点
D. 该实验证明溶液中始终含有带电的粒子
【答案】A
【解析】
【详解】A、电导率减小,是由于溶液中离子浓度逐渐减小,该说法不正确;
B、M点时电导率最低,是因为NaOH溶液与稀盐酸恰好完全反应,离子浓度最小,该说法正确;
C、N点时氢氧化钠过量,溶液中的离子数大于P点,该说法正确;
D、该实验中电导率始终大于0,证明溶液中始终含有带电的粒子,该说法正确。
故选A。
二、填空与简答(本大题共5小题,共43分)
11. 科学理论的建立与发展是一代代科学家不懈努力的结果,科学家传承前人的正确观点,纠正错误观点,形成科学理论。人们对物质构成的认识,经历了漫长的探索过程。
(1)原子的构成:汤姆森、卢瑟福等科学家都是根据实验证据进行推理,再用原子_______来表征原子的内部结构。
①汤姆森之前,科学家对原子的认识是原子是构成物质的最小粒子,不可再分。1897年,汤姆森在实验中发现所有原子都能释放出一种带负电的粒子—电子。如果你在当时的实验现场,根据这一实验结果,你推理获得的结论有______。
②1911年卢瑟福又通过实验推测出原子内部新的结构,并提出了沿用至今的现代原子结构理论。以下关于原子结构学说的观点中经过卢瑟福传承和发展后形成的观点有_______。
①原子呈球形;②原子是可分的;③在球体内充斥正电荷,电子镶嵌其中;④原子中有带负电的电子;⑤原子中有带正电的原子核;⑥原子核很小,但集中了原子的大部分质量。
A.④⑤⑥ B.①②③④ C.①②④⑤⑥ D.⑤⑥
(2)金属锂被皆为“21世纪的能源金属”,锂元素原子的核外电子排布如图所示。当前手机中广泛使用的电池,主要是高能锂电池。将金属锂放入稀硫酸中,观察到有气泡产生。请写出金属锂与稀硫酸反应的化学方程式_______,该反应中发生有效作用促使反应发生的微粒是______(写化学符号)。
【答案】(1) ①. 模型 ②. 原子可分,原子内部存在带正电荷的粒子 ③. C
(2) ①. ②. Li和H+
【解析】
【小问1详解】
①汤姆森、卢瑟福等科学家都是根据实验证据进行推理,再用原子模型来表征原子的内部结构;
②1897年,汤姆生在实验中发现所有原子都能释放出一种带负电的粒子—电子;原子呈电中性,如果在当时的实验现场,根据这一实验结果,推理获得的结论是:原子可分,原子内部存在带正电荷的粒子;
③1911年卢瑟福又通过实验推测出原子内部新的结构,并提出了沿用至今的现代原子结构理论。关于原子结构学说的观点中经过卢瑟福传承和发展后形成的观点有:原子呈球形;原子是可分的;原子中有带负电的电子;原子中有带正电的原子核;原子核很小,但集中了原子的大部分质量;故选:C;
【小问2详解】
①锂与稀硫酸反应生成硫酸锂和氢气,反应的化学方程式为:;
②根据反应的实质,该反应中发生有效作用促使反应发生的微粒是锂原子和氢离子,即Li和H+。
12. 2023年春晚《满庭芳·国色》节目点燃了国人复古寻色的热潮。其中桃红、凝脂、湘叶、群青、沉香代表红、白、黄、青、黑传统五色。
(1)桃红:用银朱调合,银朱是硫黄与汞加热制成的硫化汞(HgS),反应过程中硫元素的化合价__________(填“升高”、“降低”或“不变”)。
(2)群青:与石青颜色接近,石青的主要成分是Cu3(OH)2(CO3)2,将少量石青加入足量稀盐酸中,推测发生反应的现象为____________,拓展延伸:图2是硫酸氢钠在水中解离的微观示意图,向该溶液中滴加___________(填化学式)溶液既能降低该溶液的酸性又能生成沉淀。
(3)凝脂:降低原料中含铁氧化物含量,实现从青瓷到凝脂似玉的白瓷。如图3为铁元素的价类二维图。
①a点表示物质的类别是____________。
②“湘叶”代表黄色,图中代表的物质溶液呈黄色的是___________(填字母);“沉香”代表黑色,e点代表的物质呈黑色,其化学式是__________。
③b→a为工业炼铁原理,其化学方程式_____________。
④下列转化关系可以通过置换反应实现的是___________(填字母)。
A.a→f B.b→d C.d→c
【答案】(1)降低 (2) ①. 固体溶解,有气泡产生,溶液由无色变为蓝色 ②.
(3) ①. 单质 ②. d ③. ④. ⑤. AC
【解析】
【小问1详解】
银朱是硫黄与汞加热制成的硫化汞(HgS),硫磺中硫元素化合价为0,硫化汞(HgS)中硫元素化合价为-2价,反应过程中硫元素的化合价降低;
【小问2详解】
碳酸根与氢离子反应生成二氧化碳气体和水,固体溶解,铜离子溶液为蓝色,现象为固体溶解,有气泡产生,溶液由无色变为蓝色,向硫酸氢钠中滴加氢氧化钡,氢氧化钡与硫酸氢钠反应生成硫酸钡沉淀、水和氢氧化钠,氢氧化钠显碱性,既降低该溶液的酸性又生成沉淀,故填:固体溶解,有气泡产生,溶液由无色变为蓝色;;
【小问3详解】
①如图为铁元素的价类二维图,a点表示物质化合价为0,a点表示物质的类别是单质,水溶液中解离出阴离子全部都是氢氧根离子的化合物叫做碱,c点物质的化合价为+3价,且属于碱,c点物质的化学式是Fe(OH)3,故填:单质;
②铁离子的溶液显黄色,“湘叶”d“沉香”代表黑色,e点代表的物质呈黑色,且化合价显+2价,属于氧化物,其名称是氧化亚铁,故填:d;;
③b→a是指氧化铁转化成铁,工业上常用一氧化碳与氧化铁在高温条件下反应生成铁和二氧化碳,该反应化学方程式:,故填:;
④如图为铁元素的价类二维图,由物质类别和化合价可知:a铁、b氧化铁、c氧化亚铁、d铁盐、f亚铁盐、e氧化亚铁
A、a→f,铁转化成亚铁盐,铁和稀硫酸或稀盐酸发生置换反应实现,A选项符合题意;
B、b→d,氧化铁转化成铁盐,氧化铁与稀硫酸反应生成硫酸铁和水,该反应属于复分解反应,B选项不符合题意;
C、b→a,氧化铁转化成铁,氢气与氧化铁在高温条件下反应生成铁和水,该反应属于置换反应,C选项符合题意;
D、d→c,铁盐转化成碱,硫酸铁与氢氧化钠溶液反应生成氢氧化铁沉淀和硫酸钠,该反应属于复分解反应,D选项不符合题意。
故选:AC。
13. 最近的刷屏榜的“酱香拿铁”,将中国传统白酒与现代咖啡巧妙地融合在一起,既具有独特的风味和口感,也承载着传播中国酒文化的使命。咖啡因(C8H10N4O2)是咖啡中最著名的化学成分之一,这种刺激物质可以增加醒目度和大脑功能。白酒的主要成分是酒精(乙醇)。白酒的“53度”表示100mL的酒中有酒精。白酒讲究的“口感醇厚”,可以用“粘度”来衡量,粘度越大口感越醇厚。酒精度数与粘度的关系如图1所示。医用酒精的主要成分也是乙醇,还含有醚醛等成分,不能饮用,但可杀菌消毒。如图2为不同浓度酒精杀灭病菌所需时间。
(1)用粮食发酵酿酒属于_______氧化(填“剧烈”或“缩慢”)。咖啡因(C8H10N4O2)中碳、氮元素的质量比为_______。
(2)由图1可知酒精度数为______度时,白酒口感最醇厚。
(3)依据图2解释生活中一般选75%的酒精进行消毒的原因:_______。
(4)酒精在实验室中还可用作燃料,请写山酒精燃烧的化学方程式______。
(5)下列说法正确的是_______(填字母序号)。
A. 乙醇汽化时分子的间隔变大
B. 青少年饮酒有害健康
C. 48度的白酒中乙醇的质量分数为
D. 白酒的度数越大,粘度越大
(6)用来封杯的外带塑料膜属于________材料,随意丢弃将会造成_______(环境问题)。
【答案】(1) ①. 缓慢 ②. 12:7
(2)55.9 (3)能在较短时间杀死病毒
(4) (5)AB
(6) ①. 合成 ②. 白色污染
【解析】
【小问1详解】
粮食发酵酿酒是粮食和氧气发生的缓慢、不易察觉的氧化反应,属于缓慢氧化。咖啡因(C8H10N4O2)中碳、氮元素的质量比=。
【小问2详解】
由于粘度越大口感越醇厚,而由图1可知,酒精度数为55.9度时,粘度最大,则口感最醇厚。
【小问3详解】
依据图 2知,当酒精的浓度为 75%时,病毒的致死时间最短,即能在较短时间杀死病毒,所以生活中一般选75%的酒精进行消毒。
【小问4详解】
酒精完全燃烧生成二氧化碳和水,化学方程式为。
【小问5详解】
A、分子间有间隔,液体间隔小,气体间隔大,乙醇汽化时,分子间的间隔变大 ,说法正确;
B、青少年饮酒会损害肝功能,有害健康,说法正确;
C、48 度白酒,是指该白酒中溶质的体积分数为 48%,说法错误;
D、由图可知,白酒的粘度随白酒的度数先增大后减小,则并不是白酒的度数越大,粘度越大,说法错误;
故选:AB。
【小问6详解】
合成材料包括:塑料、合成橡胶、合成纤维,用来封杯的外带塑料膜属于有机合成材料,随意丢弃将会造成白色污染。
14. 对于金属材料,我们应该从多角度了解。
Ⅰ金属冶炼
(1)《天工开物》中记载了炼锡的场景:“凡煎炼亦用洪炉,入砂数百斤,丛架木炭亦数百斤,鼓鞴(指鼓入空气)熔化。”
①鼓入足量空气的目的是_______,从而提高炉温。
②“点铅勾锡”是炼锡的关键步骤,加铅能使锡较易熔化流出,其原因是________。
Ⅱ金属的活动性
(2)为探究锌、铁、铜三种金属的活动性及它们和氢元素的位置关系,小明设计了如下实验:
①试管C中发生反应的化学方程式为______,该反应属于_______(填基本反应类型)。
②小莉认为省略上述实验中的_______(填字母),也能达到实验目的。
Ⅲ金属的锈蚀与防护
(3)对钢铁制品进行“发蓝”处理,使其表面生成一层致密的氧化膜,能有效防止钢铁锈蚀。
①“发蓝”过程属于______(填“物理”或“化学”)变化。
②“发蓝”能防止钢铁锈蚀的原因是_________。
Ⅳ金属的回收再利用
(4)某学习小组同学欲从废旧电脑的某些零部件中回收金属银,设计流程如图所示。
①步骤Ⅰ中加入足量稀硫酸后发生反应的化学方程式为______。
②溶液X中只含有一种溶质,该溶质为______。
【答案】(1) ①. 使木炭充分反应,放出热量
②. 合金的熔点低
(2) ①.
②. 置换反应 ③. C
(3) ①. 化学 ②. 隔绝氧气和水
(4) ①.
②. 硝酸铜
【解析】
【小问1详解】
①鼓入足量空气的目的是让木炭充分燃烧,该反应放热,从而提高炉温;
②加铅后形成合金,合金的熔点低于纯金属;
【小问2详解】
①试管C中铁和硫酸铜反应生成铜和硫酸亚铁,反应的化学方程式为:;该反应是一种单质和一种化合物反应生成另一种单质和另一种化合物,属于置换反应;
②实验A可以得出锌活动性强于铁;实验B可以得出铁的活动性在氢前;实验C可以得出铁的活动性强于铜;实验D可以得出铜的活动性在氢后,要得出活动性:锌>铁>氢>铜,可省略实验C;或者省略BD。
【小问3详解】
①“发蓝”过程是使其表面生成一层致密的氧化膜,有新物质生成,属于化学变化;
②铁生锈是与氧气和水共同作用,“发蓝”能防止钢铁锈蚀的原因是隔绝了氧气和水;
【小问4详解】
①步骤Ⅰ中加入足量稀硫酸后,铜、银不反应,铝和硫酸反应生成硫酸铝和氢气,反应的化学方程式为:;
②步骤Ⅰ过滤出的固体中含有铜、银,加入适量硝酸银溶液,铜和硝酸银反应生成银和硝酸铜,故溶液X中含有硝酸铜。
15. Vc泡腾片是一种含有大量维生素C的片状药剂,可增强机体抵抗力,用于预防和治疗坏血病等疾病。泡腾片的成分中含有崩解剂,崩解剂在崩解过程中能迅速产生大量气泡(如图1所示)。针对Vc,泡腾片投入水中迅速崩解产生大量气泡这一现象,兴趣小组的同学们对某泡腾片的发泡原理进行如下探究活动。请回答相关问题。
【查阅资料】①Vc泡腾片的主要成分有a.维生素C(C6H8O6)b.柠檬酸(C6H8O7)c.食盐d.碳酸氢钠e.淀粉f.山梨酸(C6H14O6)等。
②泡腾崩解剂包括酸源和碱源,常用的酸源有柠檬酸等,常用的碱源有碳酸氢钠等。
③柠檬酸是一种有机酸,碳酸氢钠俗称小苏打
④碱石灰的主要成分为氢氧化钠和氧化钙的混合物。
(1)该泡腾片属于_______(填“混合物”或“纯净物”),其中维生素C由_______种元素组成。
(2)从物质分类角度看,该泡腾片的成分中属于有机物的是_______(填序号),其中属于高分子化合物的是_______(填化学式)。
【实验探究】探究一:Vc泡腾片的发泡原理
(3)按如图2装置进行实验,将稀盐酸滴入碳酸氢钠固体中,请写出其反应的化学方程式_______。图3是稀盐酸与碳酸氢钠反应的微观示意图,结合图2实验可知稀盐酸和碳酸氢钠反应的微观实质是_______。
(4)Vc泡腾片中的柠檬酸(化学式简写表示为H3Ci)与盐酸有相似的化学性质,请推断下列物质能与柠檬酸反应的是_______。(填序号)请写出一个能反应的化学方程式_______。
A.氮化钠 B.铜 C.氧化铁 D.氢氧化镁 E.锌
【实验结论】结合资料得出该Vc泡腾片的发泡原理是柠檬酸与碳酸氢钠发生反应。
探究二:探究Vc泡腾片中碳酸氢钠的含量
为探究Vc泡腾片中碳酸氢钠的含量,同学们进行了如图4所示的实验。
【实验步骤】
(5)①实验仪器和药品自选。②实验中的数据可分别用m1、m2、m3等来表示。连接装置,检查装置的气密性。(原装置中的空气对实验结果的影响忽略不计)________。
【实验结论】
(6)根据以上实验可知:图4中A装置的作用是________。如果没有装置,测得碳酸氢钠的质量分数将________(填“偏大”或“偏小”或“不变”)。
【实验反思】由于Vc泡腾片投入水中会迅速产生大量二氧化碳,直接服用易导致腹胀、腹痛,甚至胃肠穿孔,所以应先用水溶解摇匀后再服用;服用Vc泡腾片请遵医嘱
【答案】(1) ①. 混合物 ②. 三##3
(2) ①. abef ②. e
(3) ①. ②. 氢离子和碳酸氢根离子反应生成水分子和二氧化碳分子
(4) ①. CDE ②.
(5)向B装置中加入m1克泡腾片,反应前称得D装置及药品的质量为m2克,关闭K,向B装置中加入足量的稀硫酸,当B装置中不再有气泡产生时,打开K,先通入一段时间空气,待D装置中质量不再发生变化,称量D装置及药品质量为m3克。
(6) ①. 除去空气中的二氧化碳 ②. 偏大
【解析】
【小问1详解】
该Vc泡腾片的主要成分有维生素C、柠檬酸、食盐、碳酸氢钠、淀粉、山梨糖醇等多种物质组成,故该泡腾片属于属于混合物,维生素C(化学式为C6H8O6)由三种元素组成;
【小问2详解】
有机物都含有碳元素,除了少数含碳元素的化合物,如一氧化碳、二氧化碳和碳酸钙等具备无机化合物的特点,因此归为无机化合物,有些有机物的相对分子质量比较小,属于有机小分子化合物,有些有机物的相对分子质量比较大,称为有机高分子;Vc泡腾片的主要成分有a.维生素C(C6H8O6)b.柠檬酸(C6H8O7)c.食盐d.碳酸氢钠e.淀粉f.山梨酸(C6H14O6),属于有机物的有:abef,其中淀粉属于高分子化合物;
【小问3详解】
稀盐酸滴入碳酸氢钠固体中,发生反应产生氯化钠、水和二氧化碳,反应的化学方程式:;图3是稀盐酸与碳酸氢钠反应的微观示意图,结合图2的实验可知,稀盐酸和NaHCO3反应的微观实质是氢离子和碳酸氢根离子反应生成水分子和二氧化碳分子;
【小问4详解】
酸的通性有:能与活泼金属反应,能与金属氧化物反应,能与碱反应,能与盐反应; 柠檬酸(化学式简写表示为H3Ci)与盐酸有相似的化学性质,故能与柠檬酸反应的物质有氧化铁、氢氧化镁和锌,故选:CDE;
氧化铁与柠檬酸反应化学方程式为:;
氢氧化镁与柠檬酸反应化学方程式为:;
锌和柠檬酸反应化学方程式为:;
【小问5详解】
设计实验,根据装置D的质量变化可算出碳酸氢钠的质量分数,故步骤为:向B装置中加入m1克泡腾片,反应前称得D装置及药品的质量为m2克,关闭K,向B装置中加入足量的稀硫酸,当B装置中不再有气泡产生时,打开K,先通入一段时间空气,待D装置中质量不再发生变化,称量D装置及药品质量为m3克。
【小问6详解】
图4中A装置作用是除去空气中的二氧化碳,避免影响实验结果;如果没有装置E,空气中的水、二氧化碳会进入D装置,则二氧化碳的质量增大,测得碳酸氢钠的质量分数将偏大。
三、计算(本大题共1小题,共7分)
16. 某样品为铜和氧化铜的混合物。为测定其中氧化铜的质量分数,取此样品,将稀硫酸分四次加入样品中;每次充分反应后经过滤、洗涤、干燥等操作后称量剩余固体的质量,所得数据见表:
回答:
(1)表中n的数值为_______。
(2)样品中氧化铜的质量分数是_______。
(3)计算稀硫酸的溶质质量分数是多少?
【答案】(1)8.5 (2)57.5%
(3)解:设第一次参加反应的硫酸的质量为x,
x=4.9g
则稀硫酸的溶质质量分数是,
答:稀硫酸的溶质质量分数是24.5%。
【解析】
【小问1详解】
因为Cu的金属活动性在氢之后,故铜不能和稀硫酸发生置换反应,因此只有氧化铜和硫酸发生了反应,第1次加入20g稀硫酸,参加反应的氧化铜的质量为20g-16g=4g,第2次价人20g稀硫酸,参加反应的氧化铜的质量为16g-12g=4g,而第3次加入20g稀硫酸,参加反应的氧化铜的质量为12g-8.5g=3.5g,说明氧化铜已反应完,故剩余物质质量不再变化,剩余质量即为铜的质量,所以第4次加入20g稀硫酸,n=8.5;
【小问2详解】
由(1)分析可知,剩余固体的质量8.5g即为铜的质量,则样品中氧化铜的质量分数为:;
【小问3详解】
见答案。选项
物质
所含杂质
除去杂质的方法
A
CO2
HC1
气体依次通过饱和碳酸氢钠溶液、浓硫酸,进行“洗气”
B
KC1固体
MnO2固体
溶解、过滤、蒸发结晶
C
Fe (NO3)3溶液
AgNO3
加入足量铁粉充分反应后,过滤
D
NaOH溶液
Na2CO3
加入适量的Ca(OH)2溶液,过滤
序号
加入稀硫酸的质量
剩余固体的质量
第1次
20
16
第2次
20
12
第3次
20
8.5
第4次
20
n
相关试卷
这是一份2024年山东省临沂市兰山区中考二模化学试题(学生版+教师版),文件包含2024年山东省临沂市兰山区中考二模化学试题教师版docx、2024年山东省临沂市兰山区中考二模化学试题学生版docx等2份试卷配套教学资源,其中试卷共32页, 欢迎下载使用。
这是一份2024年山东省威海市乳山市中考一模化学试题(原卷版+解析版),文件包含2024年山东省威海市乳山市中考一模化学试题原卷版docx、2024年山东省威海市乳山市中考一模化学试题解析版docx等2份试卷配套教学资源,其中试卷共30页, 欢迎下载使用。
这是一份2024年山东省威海市乳山市中考一模化学试题,共8页。