终身会员
搜索
    上传资料 赚现金
    英语朗读宝

    2024年山东省日照市莒县中考二模化学试题(学生版+教师版)

    立即下载
    加入资料篮
    资料中包含下列文件,点击文件名可预览资料内容
    • 教师
      2024年山东省日照市莒县中考二模化学试题(教师版).docx
    • 学生
      2024年山东省日照市莒县中考二模化学试题(学生版).docx
    2024年山东省日照市莒县中考二模化学试题(教师版)第1页
    2024年山东省日照市莒县中考二模化学试题(教师版)第2页
    2024年山东省日照市莒县中考二模化学试题(教师版)第3页
    2024年山东省日照市莒县中考二模化学试题(学生版)第1页
    2024年山东省日照市莒县中考二模化学试题(学生版)第2页
    2024年山东省日照市莒县中考二模化学试题(学生版)第3页
    还剩16页未读, 继续阅读
    下载需要15学贝 1学贝=0.1元
    使用下载券免费下载
    加入资料篮
    立即下载

    2024年山东省日照市莒县中考二模化学试题(学生版+教师版)

    展开

    这是一份2024年山东省日照市莒县中考二模化学试题(学生版+教师版),文件包含2024年山东省日照市莒县中考二模化学试题教师版docx、2024年山东省日照市莒县中考二模化学试题学生版docx等2份试卷配套教学资源,其中试卷共28页, 欢迎下载使用。
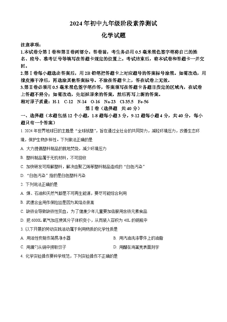
    注意事项:
    1.本试卷分第Ⅰ卷和第Ⅱ卷两部分。答卷前,考生务必用0.5毫米黑色签字笔将自己的姓名、座号、准考证号等填写在答题卡规定的位置上。考试结束后,将本试卷和答题卡一并交回。
    2.第Ⅰ卷每小题选出答案后,用2B铅笔把答题卡上对应题号的答案标号涂黑。如需改动,用橡皮擦干净后,再选涂其他答案标号。不涂在答题卡上,答在试卷上无效。
    3.第Ⅱ卷必须用0.5毫米黑色签字笔作答,答案须写在答题卡各题目指定的区域内,在试卷上答题不得分;如需改动,先划掉原来的答案,然后再写上新的答案。
    相对原子质量:H-1 C-12 N-14 O-16 Na-23 Cl-35.5 Fe-56
    第Ⅰ卷(选择题 共40分)
    一、选择题(本题包括12个小题,1-8题每小题3分,9-12题每小题4分,共40分,每小题只有一个答案)
    1. 2024年世界地球日的主题是“全球战塑”,旨在通过全社会的共同努力,减轻环境压力,改善生态环境,保护生物多样性。下列做法正确的是
    A. 大力提倡塑料制品的就地焚烧,减少环境压力
    B. 塑料制品属于无机材料,不可回收
    C. 加快研发可降解塑料,解决由聚乙烯等塑料制品造成的“白色污染”
    D. “白色污染”指的是白色塑料污染
    2. 下列说法正确的是
    A. 煤、石油和天然气都是不可再生能源,要尽可能综合利用
    B. 武德合金用作保险丝是因为其熔点很高
    C. 缺铁会导致缺铁性贫血,了健康少年儿童要加倍服用含铁元素食品
    D. 把6000L氧气加压使其分子体积变小,从而装入容积为40L的钢瓶中
    3. 以下开展的劳动实践活动属于利用物质的化学性质是
    A. 用活性炭制作简易净水器B. 用汽油洗涤零件上的油脂
    C. 用漏勺从锅中捞取饺子D. 用醋在鸡蛋壳表面刻字
    4. 化学实验操作要科学规范,下列实验操作不正确的是
    A. 铁丝在氧气中燃烧B. 测定空气中氧气的含量
    C. 检查装置气密性D. KMnO4制氧气
    5. BTTAA(C19H30N10O2)是铜基催化剂的重要组成物质,下列关于BTTAA说法不正确的是
    A. 由4种元素组成
    B. 由61个原子构成
    C. 氢、氧元素质量比为15:16
    D. 氮元素的质量分数计算式为
    6. 下列实验设计能达到实验目的的是
    A. AB. BC. CD. D
    7. 在通电条件下,甲酸与氧气的反应微观图如下,说法错误的是(

    A. 由此实验可知,分子是化学变化最小粒子
    B. 两个氢原子和一个氧分子结合形成H2O2
    C. 反应的化学方程式:
    D. 催化剂在反应前后的化学性质和质量不变
    8. 下列跨学科实践活动中,涉及的知识解释错误的是
    A. AB. BC. CD. D
    9. 下列实验方案不能达到实验目的的是
    A. AB. BC. CD. D
    10. 化学与科技、生活密切相关。氧化亚铜由于其半导体性质和光吸收能力,被用作太阳能电池的光吸收层。下图为干法生产粉末的主要工艺流程如下:
    下列说法不正确的是
    A. 氧化铜、氧化亚铜都属于氧化物
    B. 粉碎机中,发生的变化属于物理变化
    C. 中铜元素的化合价为价
    D. 高温时,煅烧炉中发生化合反应,化学方程式为
    11. 探究浓硫酸稀释操作中浓硫酸和水的注入顺序对实验的影响,实验装置如图1,两个实验分别测得的温度变化如图2。沿漏斗缓慢加入等量液体后,观察到实验2中的湿润紫色石蕊纸条比实验1有更多红色斑点。下列有关分析不合理的是
    A. 石蕊纸条变为红色说明硫酸易挥发B. 实验2可能更易造成酸液飞溅
    C. 0~30 s内,实验1比实验2放热缓慢D. 实验1的操作是浓硫酸注入水中
    12. 一定量的木炭在盛有氮气和氧气的混合气体的密闭容器中燃烧后生成和,测得反应后所得、、的混合气体中碳元素的质量分数为,则反应后氮气的质量分数可能为
    A. B. C. D.
    第Ⅱ卷(非选择题 共60分)
    二、填空题(本题包括4个小题,共32分)
    13. 在宏观、微观和符号之间建立联系是学习化学的重要思维方式。
    (1)图甲中的A、B原子和图乙中的_______(填序号)原子的总称为氢元素。
    (2)根据下列原子结构示意图,回答问题。
    ①上图1中,最外层达到相对稳定结构的原子是_______。
    ②化学反应中,锂原子容易_______电子(填“得到”或“失去”)。
    ③锂和钠属于不同种元素,但是具有相似的化学性质,是因为它们的原子中_______相等。
    ④我国自主研发的无人深海探测技术世界领先。潜水器的外壳材料主要采用钛合金,如图2是钛元素及钛原子的相关信息,其中_______。
    (3)加快新兴氢能产业的发展。相比于化石燃料,氢气作为燃料优点很多,请写出氢气燃烧的化学方程式_______。
    (4)积极打造商业航天新增长引擎。C919大飞机是我国自主研制的大型喷气式民用飞机,它的机壳采用了铝锂合金,其硬度_______(填“大于”或“小于”)纯铝。
    14. 我国每年报废的手机超过1亿部。废旧手机的电路板中含有多种金属,随意丢弃会造成资源浪费并污染土壤和水体。某手机电路板中含有铁()、锡()、铜()、银、金()等金属,如图是某工厂回收其中部分金属的流程图。(其中在化合物中的化合价为价,)
    (1)过程Ⅰ、Ⅱ、Ⅳ均涉及的操作是_______,玻璃棒在该操作中起到的作用是_______。
    (2)过程Ⅱ中涉及两个置换反应,其中一个是,尝试写出另外一个反应化学方程式_______。
    (3)描述过程Ⅳ的实验现象_______。
    (4)由本题信息分析,铁、锡、铜、银四种金属的活动性顺序为_______。
    15. 如图1为氯化钠、碳酸钠在水中的溶解度曲线。请回答下列问题:
    (1)时,向两只盛有水的烧杯中,分别加入氯化钠、碳酸钠两种物质,至不再溶解为止,所得溶液的溶质质量分数大的是_______溶液。
    (2)时,向氯化钠的饱和溶液中加一定质量的水,配成的氯化钠溶液用于农业生产中的选种,请计算加入水的质量_______g。
    (3)将时相同质量的两种物质的饱和溶液,分别降温到,晶体析出较多的是_______。
    (4)如图2所示,时,将盛有饱和碳酸钠溶液的小试管放入盛有液体甲的烧杯中,向甲中加入某固体乙后,试管中有晶体析出。甲、乙物质的组合可能是_______(填字母序号)。
    A. 水和氢氧化钠B. 稀盐酸和镁C. 水和硝酸铵D. 水和冰
    (5)当碳酸钠的饱和溶液中含有少量氯化钠时,可选用_______方法获得碳酸钠晶体。(填“蒸发结晶”或“降温结晶”)
    16. A~F是初中化学中常见物质,它们的转化关系如下图所示,A是最常见的溶剂,A与生石灰发生反应生成B时放出热量。C、D、E、F是四种不同类别的化合物,B与D是同一类物质,F是制玻璃的原料,俗称“苏打”。(图中“—”表示相连的两种物质能反应,“→”表示通过一步反应能实现转化),回答:
    (1)A的化学式是_______,E的物质类别是_______(填“酸”、“碱”、“盐”或“氧化物”)。
    (2)物质B的用途_______(写一种)。
    (3)B与F发生反应的化学方程式为_______,基本反应类型是_______反应。
    (4)为鉴别含B、D溶质的两种稀溶液,可选取的物质是_______(填序号)。
    A. 二氧化碳B. 硝酸铜溶液C. 酚酞溶液D. 稀盐酸E. 碳酸钠
    三、实验题(本题包括2个小题,共18分)
    17. 如下图为实验室常用仪器和实验装置的示意图,根据题意回答问题。
    (1)写出①、②的名称①_______、②_______。
    (2)实验室用装置A制取的原料为大理石和稀盐酸,发生的化学方程式为_______。相比较于普通装置,A装置的优点是_______。
    (3)实验室若用装置B收集,气体应从_______(选填“a”或“b”)端通入。
    (4)实验室常用固体硫化亚铁()和稀硫酸在常温下制得硫化氢气体()。硫化氢气体是一种有臭鸡蛋气味的有毒气体,可溶于水,密度比空气大。
    ①某同学用C、D、E装置组合收集。D装置的作用是防倒吸,则虚线框内最合适的装置是_______(选填“甲”或“乙”)。
    ②已知E装置的作用是吸收气体以防止其污染空气,请写出烧杯内发生中和反应生成和水的化学反应方程式:_______。
    18. 耕地盐碱化影响粮食安全,盐碱地综合治理与利用可促进农业高质量发展,兴趣小组开展了与土壤盐碱化相关的探究活动。
    成因:由农业灌溉或化肥施用引起的土壤盐碱化。
    (1)检测:配制土壤样品浸出液、用_______测定,若,则浸出液显_______性。
    探究:某地土壤盐碱化可能由、中的一种或两种引起,教师提供模拟盐碱化土壤样品浸出液。
    【查阅资料】易溶于水;为白色固体,难溶于水;为白色固体,难溶于水和盐酸。
    【提出问题】样品中的钠盐是什么?
    【作出猜想】
    (2)猜想1:
    猜想2:_______
    猜想3:和
    【实验探究】
    (3)取少量浸出液分别加入试管A、B中:
    【分析评价】
    (4)有同学认为实验1结论不够严谨,理由是_______(用化学方程式解释)。
    【补充实验】
    (5)
    (6)交流:应对土壤盐碱化的合理措施有_______(双选,填字母)。
    A. 合理施肥B. 引海水灌溉C. 用碱性草木灰改良D. 种植耐盐碱作物
    四、计算题(本题包括1个小题,共10分)
    19. 航母舰体需要定期除锈维护,为实现对除锈废液(溶质主要成分为、、其他杂质忽略)的综合利用,需测定废液中的质量分数,取废液样品,逐滴滴入某氢氧化钠溶液,随着氢氧化钠的滴加产生沉淀的质量关系如图。
    回答下列问题:
    (1)a点对应溶液中的溶质为_______(用化学式表示)。
    (2)所用溶液溶质的质量分数(该小题写出计算过程)。
    (3)该200g除锈废液中的质量_______g。实验目的
    探究Fe、Cu、Ag的金属活动性强弱
    验证质量守恒定律
    探究铁锈蚀的条件
    验证燃烧需要温度达到着火点
    实验设计
    选项
    A
    B
    C
    D
    选项
    实践活动
    知识解释
    A
    手工课用橡皮泥制作氨分子的模型
    氨分子是由氮原子和氢原子构成的
    B
    调查家用燃料的使用
    天然气的主要成分为甲烷
    C
    用双氧水自制简易供氧器
    双氧水中含有氧气
    D
    用硫酸铵配制绿萝生长的营养液
    硫酸铵是氮肥,可以使植物枝繁叶茂
    选项
    实验目的
    实验方案
    A
    检验溶液中是否含有
    取样,稀释,滴加稀溶液
    B
    分离和的固体混合物
    加足量水溶解,过滤,对滤液进行蒸发结晶,对滤渣进行洗涤、干燥
    C
    鉴别、、三种物质的溶液
    取样,相互滴加,观察现象
    D
    除去中混有的少量
    通过足量灼热的氧化铜
    实验序号
    操作
    现象
    结论
    1
    向A中滴加少量溶液
    产生白色沉淀
    浸出液中含
    2
    向B中滴加过量_____(填名称)
    产生气泡
    浸出液中含
    实验序号
    操作
    现象
    结论
    3
    向实验2反应后溶液中滴加少量溶液
    产生白色沉淀
    猜想_______成立

    相关试卷

    2024年山东省日照市岚山区中考化学模拟试题(学生版+教师版):

    这是一份2024年山东省日照市岚山区中考化学模拟试题(学生版+教师版),文件包含2024年山东省日照市岚山区中考化学模拟试题教师版docx、2024年山东省日照市岚山区中考化学模拟试题学生版docx等2份试卷配套教学资源,其中试卷共26页, 欢迎下载使用。

    2024年山东省威海乳山市中考二模化学试题(学生版+教师版):

    这是一份2024年山东省威海乳山市中考二模化学试题(学生版+教师版),文件包含2024年山东省威海乳山市中考二模化学试题教师版docx、2024年山东省威海乳山市中考二模化学试题学生版docx等2份试卷配套教学资源,其中试卷共26页, 欢迎下载使用。

    2024年山东省济宁市金乡县中考三模化学试题(学生版+教师版):

    这是一份2024年山东省济宁市金乡县中考三模化学试题(学生版+教师版),文件包含2024年山东省济宁市金乡县中考三模化学试题教师版docx、2024年山东省济宁市金乡县中考三模化学试题学生版docx等2份试卷配套教学资源,其中试卷共22页, 欢迎下载使用。

    欢迎来到教习网
    • 900万优选资源,让备课更轻松
    • 600万优选试题,支持自由组卷
    • 高质量可编辑,日均更新2000+
    • 百万教师选择,专业更值得信赖
    微信扫码注册
    qrcode
    二维码已过期
    刷新

    微信扫码,快速注册

    手机号注册
    手机号码

    手机号格式错误

    手机验证码 获取验证码

    手机验证码已经成功发送,5分钟内有效

    设置密码

    6-20个字符,数字、字母或符号

    注册即视为同意教习网「注册协议」「隐私条款」
    QQ注册
    手机号注册
    微信注册

    注册成功

    返回
    顶部
    Baidu
    map