





押新高考15 大国成就-【临考押题】备战2024年高考地理临考题号押题(新高考通用)
展开2、锻炼同学的考试心理,训练学生快速进入考试状态。高考的最佳心理状态是紧张中有乐观,压力下有自信,平静中有兴奋。
3、训练同学掌握一定的应试技巧,积累考试经验。模拟考试可以训练答题时间和速度。高考不仅是知识和水平的竞争,也是时间和速度的竞争,可以说每分每秒都是成绩。
4、帮助同学正确评估自己。高考是一种选拨性考试,目的是排序和择优,起决定作用的是自己在整体中的相对位置。因此,模拟考试以后,同学们要想法了解自己的成绩在整体中的位置。
备战2024年高考地理临考题号押题(新高考通用)
第15题 大国成就
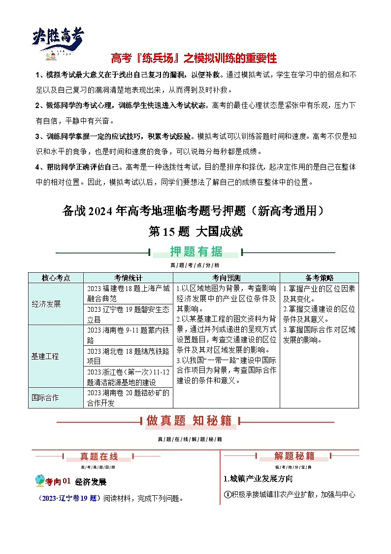
核心考点
考情统计
考向预测
备考策略
经济发展
2023福建卷18题上海产城融合典范
1.以区域地图为背景,考查影响经济发展中的产业区位条件及其影响。
2.以某基建工程的图文资料为背景,通过并列或递进的呈现方式设置题目,考查交通建设的区位条件及其对区域发展的影响。
3.以我国“一带一路”建设中国际合作项目为背景,考查国际合作建设的条件和意义。
1.掌握产业的区位因素及其变化。
2.掌握交通建设的区位条件及其意义。
3.掌握国际合作对区域发展的影响。
2023辽宁卷19题磐安生态立县
基建工程
2023海南卷9-11题蒙内铁路
2023湖北卷18题绵茂铁路项目
2023浙江卷(第一次)11-12题清洁能源基地的建设
国际合作
2023湖南卷20题锆砂矿的合作开发
考向01 经济发展
(2023·辽宁卷19题)阅读材料,完成下列问题。
磐安县地处浙江中部大盘山区,为重点生态功能区(下图阴影区域)。为推动流域协调发展,1994年金华市划出3.8km2土地建设金磐开发区,用于磐安县异地发展工业,园区内产值和税收归磐安县所有。磐安县实施“生态立县”发展战略,大力发展生态经济(集中式发展生态农业、生态旅游等)。这一模式被称为“飞地生态补偿”。截至2019年,金磐开发区累计上缴各类收入50多亿元,吸纳磐安县就业人员2万多人,安置下山移民1000余人。磐安县空气质量和出境地表水质常年保持较高标准。
(1)简述磐安县实施“生态立县”发展战略的条件。
(2)分析金磐开发区对磐安县发挥区域主体功能的有利影响。
(3)说明该“飞地生态补偿”模式给金华市带来的益处。
1.城镇产业发展方向
①积极承接城镇非农产业扩散,加强与中心城镇的产业分工协作;
②大力发展都市(城镇)服务型产业,为城镇发展服务,带动乡村各产业融合发展;
③依托自然资源,塑造特色田园乡村(或利用闲置宅基地,建设网红打卡地);
④利用自身的土地资源优势和区位优势,发展都市共享农业。
尝试解答:____________________________________________________________________________________________
____________________________________________________________________________________________ 【答案】(1)通过金磐开发区产业飞地为“生态立县”提供资金补偿;地处大盘山区,森林覆盖率高,生态环境优良,适合发展立体生态农业;邻近长三角客源市场,交通便利,适合发展生态旅游。
(2)磐安县地处大盘山区,多限制开发区域、禁止开发区域;金磐开发区能够为磐安县增加产值,创造税收,保障重点生态功能区保护;安置移民,增加就业,缓解重点生态功能区的人地矛盾,提升环境承载力。
(3)金华市位于河流下游、夏季风下风向,磐安县的污染减轻能改善金华市的环境;带动金华市城镇化和相关产业的发展,拉动基础设施建设;为金华市提供优质农产品和旅游目的地,提升金华市民生活品质。
【分析】本题以磐安县为材料,涉及区域发展条件评价以及区域关联的相关知识,考查学生材料信息提取能力、地理知识调用分析能力,体现了区域认知、综合思维以及地理实践力的地理学科核心素养。
【详解】(1)根据材料信息“为推动流域协调发展,1994年金华市划出3.8km2土地建设金磐开发区,用于磐安县异地发展工业,园区内产值和税收归磐安县所有。”可知,金华市设置金磐开发区产业飞地,经济收益归磐安县所有,能够为磐安县实施“生态立县”发展战略提供资金;根据材料信息“磐安县地处浙江中部大盘山区,为重点生态功能区”可知,磐安县位于大盘山区,生态环境质量较高,为重点生态功能区,适宜发展生态农业、生态旅游等生态经济;磐安县位于浙江省,距离我国东部上海等经济发达地区较近,靠近生态旅游客源地,靠近高速公路和高铁,交通运输条件便利,适宜发展生态旅游产业。
(2)根据材料信息“磐安县地处浙江中部大盘山区,为重点生态功能区”可知,磐安县为重点生态功能区,境内多限制开发区和经济开发区等;根据材料信息“园区内产值和税收归磐安县所有。”、“截至2019年,金磐开发区累计上缴各类收入50多亿元”可知,金磐开发区能增加磐安县的产值和税收,增加磐安县的经济收入,能够为重点生态功能区保护提供资金保障;根据材料信息“吸纳磐安县就业人员2万多人”可知,金磐开发区能够促进磐安县居民转移就业,提高当地居民的经济收入;根据材料信息“安置下山移民1000余人”可知,金磐开发区能够促进磐安县生态移民,缓解重点生态功能区的人地矛盾,提高环境承载力,促进生态功能区的保护。
(3)根据材料信息“吸纳磐安县就业人员2万多人,安置下山移民1000余人”可知,金磐开发区能够吸纳大量磐安县劳动力,带动金华相关产业的发展,促进基础设施的建设,促进城市发展;根据材料信息“磐安县空气质量和出境地表水质常年保持较高标准。”可知,磐安县的空气和水质较好,根据图示信息可知,磐安县位于金华河流上游、夏季风上风向,能够为金华提供优质的水源,保障金华的大气质量,有利于促进金华生态环境的改善;根据材料信息“大力发展生态经济(集中式发展生态农业、生态旅游等)”可知,磐安县大力发展生态农业和生态旅游,能够为金华提供优质的农产品和生态旅游目的地,提高金华居民的生活质量,提高居民幸福感。
考向02 基建工程
(2023·湖北卷18题)阅读图文材料,完成下列要求。
四川绵(竹)茂(县)公路属于汶川地震灾后恢复重建项目,于2009年9月9日正式动工,2022年12月27日建成通车。公路起于绵竹市汉旺镇,沿绵远河上行,与茂北公路相接,全长56公里。沿线穿越龙门山4条断裂带,岩石破碎,暴雨多发,地质灾害频繁,河道演变剧烈,水文条件复杂,给项目选线、设计和施工建设带来严重影响。图左示意绵茂公路位置,图右示意绵茂公路局部景观。
(1)分析震后绵茂公路沿线河床发生的变化及形成原因。
(2)绵茂公路不可避免地要穿越大熊猫国家公园,工程该如何协调建设与保护的关系?请谈谈你的看法。
(3)该工程攻克了一系列世界级难题,创造了又一个中国奇迹,被新华社评为2021年度“大国工程”。假设你是评委,请你给出推荐理由。
2.交通建设对区域发展的影响
交通意义:增加便捷交通通道;合理布局交通网;缓解交通运输压力;缩短两地交通距离。
经济意义:促进自然资源开发;带动沿线经济发展;推动城市化进程;促进基础设施建设;带动相关产业发展;促进区域间的经济文化交流。
社会意义:增加就业机会;促进少数民族地区发展。
政治意义:巩固国防;促进民族团结等。
尝试解答:____________________________________________________________________________________________
____________________________________________________________________________________________
【答案】(1)变化:河床下切,坡度更陡,危岩峭壁增加;多堰塞湖,宽窄交替。原因:地震导致山体岩石破碎,抗蚀能力减弱,流水侵蚀增强;诱发滑坡、泥石流堵河,形成堰塞湖,局部水位上升,河面展宽,宽窄交替。
(2)协同多部门,建立有序的管理机制,统筹交通建设与生态保护的关系。规划路径时尽量以桥梁、隧道代路,减少对大熊猫栖息地的分割;施工期间减少破坏林地、渣土堆放,控制施工时间和范围;运行时加强巡护,控制车速,在大熊猫活动期间可以局部封路。
(3)攻克了若干设计、工程与运维技术难题;实现了交通建设与生态保护的统筹;为生态脆弱地区基础设施建设与经济发展提供中国经验;通过保护“国宝”熊猫,展示了负责任的大国形象,体现中国智慧、中国力量。
【分析】本题以四川绵茂公路震后恢复重建为背景材料,涉及到河流地貌的变化、交通线路建设与环境保护之间的关系等知识点,主要考查学生调动知识、运用知识解决问题的能力。
【详解】(1)变化及原因:汶川地震震级高破坏性强,地壳运动强烈,地震导致山体岩石破碎,抗蚀能力减弱,流水侵蚀增强,导致河床下切可能增强,河岸坡度变陡,危岩峭壁增加;由于地震导致的滑坡、泥石流增多,滑坡、泥石流导致堰塞湖增多,局部河段水位上升,河面变宽,河道宽窄交替变化。
(2)协同林业等多部门,建立有序、有效的管理机制,统筹交通建设与生态环境保护的关系;规划交通线路时尽量减少影响生态环境,以桥梁、隧道代路,减少对大熊猫栖息地的分割、干扰;施工期间减少破坏林地、渣土堆放,减少破会大熊猫的生活环境,严格控制施工时间和施工范围;交通线路运行时,要加强巡护,控制车速,及时监测交通线路运行对大熊猫生活的影响;在大熊猫活动期间可以局部区域封路,停止施工,减少对大熊猫生活活动的影响。
(3)由材料可知沿线穿越龙门山4条断裂带,岩石破碎,暴雨多发,地质灾害频繁,河道演变剧烈,水文条件复杂,给项目选线、设计和施工建设带来严重影响,该工程攻克了若干设计、工程与运行、维护技术上的难题;沿线通过大熊猫国家公园,实现了交通建设与生态保护的统筹;线路成功的建设,为生态脆弱地区基础设施建设与经济发展提供中国经验;通过保护“国宝”熊猫,展示了负责任的大国形象,体现中国智慧、中国力量、体现了我国保护生态环境的力度。
考向03 国际合作
(2023·湖南卷20题)阅读图文材料,完成下列要求。
锆是一种战略性稀有重金属。锆资源集中分布在澳大利亚和非洲,绝大多数由澳大利亚、英国和美国的三大供应商开发,消费集中在中国、欧洲和北美。莫桑比克锆砂矿资源丰富,其成矿物质主要来源于前寒武纪火成岩。含锆重砂矿物多在海岸带低潮线附近富集,1~3月在高潮线以上也有大量沉积。“一带一路”背景下,某中资企业与莫桑比克合作开发锆砂矿。下图示意采矿区及所在区域。
(1)甲、乙、丙、丁四地中,哪一处最有可能是该采矿区成矿物质的来源地,并说明理由。
(2)含锆重砂矿物1~3月在高潮线以上有大量沉积,请作出合理解释。
(3)根据材料,简述我国锆资源供应安全面临的主要问题。
3.国际合作的影响
对经济发展水平相对落后的地区:获得技术、资金支持和管理经验;就业岗位增多,改善民生质量;快速建立锂产业链, 为经济发展带来新的增长点;实现锂资源出口国向锂产品生产国的产业转型,推进工业化进程 。
4.国际合作的必要性和途径
必要性:世界是一个整体,地球各圈层变化对地球的其他圈层会产生深远的影响,可能危害人类所依赖的生态系统及生存空间,甚至粮食安全等。
合作措施:加强技术合作;签订条约及履约;资金支持;发达国家向发展中国家购买碳排放指标。
尝试解答:____________________________________________________________________________________________
____________________________________________________________________________________________【答案】(1)丙地。丙地有太古宙侵入岩(火成岩),太古宙属前寒武纪,成矿物质主要来源于前寒武纪火成岩;临近河流。
(2)1~3月为当地雨季,成矿物质的来源地侵蚀作用强,河流对重砂搬运能力强,含锆重砂矿物多;飓风(旋风)、风暴潮多发,波浪向岸搬运能力强,含锆重砂矿物容易被搬运至高潮线以上。
(3)国内供应能力低:对外依赖程度高;全球锆资源被国外供应商垄断;进口来源集中。
【分析】本题以锆资源相关图文资料为材料设置试题,主要涉及矿产资源形成、流水作用、资源安全等方面内容,主要考查学生提取信息、分析信息的能力,考查学生利用所学知识解决问题的能力。
【详解】(1)利用材料信息中“成矿物质主要来源于前寒武纪火成岩”这一关键信息,排除乙(中生代变质岩)、丁(中生代沉积岩);图中显示,采矿区位于沿海,应远离成矿物质的来源地,表明需要外力侵蚀搬运沉积才能形成采矿区的锆砂矿,与甲相比,丙地临近河流,有河流与采矿区相连,具有流水侵蚀搬运沉积的可能性,因此丙地最有可能是该采矿区成矿物质的来源地。
(2)材料信息表明,含锆重砂矿物多在海岸带低潮线附近富集。说明锆砂矿主要直接由海水沉积作用富集形成,一般高潮线以下是海水运动(波浪等)最频繁的地带,含锆重砂矿物1~3月在高潮线以上有大量沉积,表明此时海水运动(波浪等)频繁越过高潮线之上,应是飓风(旋风)、风暴潮多发,大的波浪越过高潮线向上搬运含锆重砂矿物,并在之上沉积;同时,当地位于南半球10°~20°之间,属于热带草原气候,1~3月为当地的湿季,降水丰富,河流水量大、流速快,对成矿物质的侵蚀作用和砂搬运作用强,使得进入沿岸海水的含锆重砂矿物多,容易被波浪带入高潮线之上沉积。
(3)注意审题:简述我国锆资源“供应”安全面临的主要问题,回答是应注重“供应”安全问题。材料信息表明,锆资源集中分布在澳大利亚和非洲,绝大多数由澳大利亚、英国和美国的三大供应商开发。因此国内锆资源储量、产量应都不高,应以进口为主,因此“国内供应能力低:对外依赖程度高”;而锆资源的开发和供应主要把持在发达国家少数供应商手中,垄断性强,我国进口的来源集中,从而构成严重的供应安全问题。
(2024·吉林松原·模拟预测)“硅巷”是指城市中心以存量空间更新为主的创新科技产业集聚街区。南京市秦淮区不断推进原有社会园区存量载体、企业生产主体搬出主城区后的闲置载体、院校原有老旧科创载体等三大类载体的释放、改造、整合工作,形成了高品质的秦淮“硅巷”,总面积达121万平方米,新增科创企业1200多家。据此完成下面小题。
1.秦淮“硅巷”新增的科创企业主要特点有( )
①小而精②大而全③专业技术人才占比高④熟练工人占比高
A.①③B.①④C.②③D.②④
2.秦淮“硅巷”的运营方式是( )
A.政府主导,市场化运营,科技投入B.政府主导,政府运营,科技投入
C.市场主导,市场化运营,政府投入D.市场主导,政府运营,政府投入
3.秦淮“硅巷”对老城区的影响主要有( )
①缓解当地人口老龄化问题②解决产业空心化问题③形成独立的大型科技园区④造成科教资源外流
A.①②B.①③C.②④D.③④
【答案】1.A 2.A 3.A
【解析】1.由材料可知,秦淮“硅巷”新增科创企业1200多家,总面积达121万平方米,平均每家1000平方米左右,说明企业小而精,①正确,②错误。科创企业科技水平高,专业技术人才占比高,熟练工人占比少,③正确,④错误。故选A项。
2.根据材料“……原有社会园区存量载体、企业生产主体搬出主城区后的闲置载体、院校原有老旧科创载体等三大类载体的释放、改造、整合工作”可知,上述行为只有政府才能做到,秦淮“硅巷”的形成是政府主导,市场化运营才有活力,科技投入才能创新,A正确,BCD错误。故选A项。
3.结合“硅巷”定义,大量科创企业进入老城区,能解决产业空心化问题,②正确。大量年轻的科技人才进入老城区,可缓解老城区人口老龄化问题,①正确。不会形成独立的大型科技园区,③错误;不会造成科教资源外流,④错误。故选A项。
【点睛】高新技术产业是以高新技术为基础,从事一种或多种高新技术及其产品的研究、开发、生产和技术服务的企业集合。这种产业所拥有的关键技术往往开发难度很大,但一旦开发成功,却具有高于一般的经济效益和社会效益。高新技术产业是知识密集、技术密集的产业类型。产品的主导技术必须属于已确定的高新技术领域,而且必须包括高新技术领域中处于技术前沿的工艺或技术突破。根据这一标准,高新技术产业主要包括信息技术、生物技术、新材料技术三大领域。
(2024·湖南衡阳·模拟预测)义乌市本是一个小镇,因其小商品批发,在全世界都负有盛名。从“鸡毛换糖”到“世界超市”,从第一代的“义乌小商品市场”发展到第五代的“义乌国际商贸城”。现如今,以互联网十等为引领的新经济正在重塑区城空间格局。在长江三角洲城市群电商企业联系网络(下图)中,义乌成为与上海并列的区域中心城市。2018 年8月,全国首个营商环境百强区县榜单出炉,义乌市排笫6名。据此完成下面小题。
4.推测早期落户义乌的企业,主要来源城市及类型是( )
A.上海一精密仪器B.宁波一港口服务业
C.杭州一特 色农业D.温州一加工制造业
5.现阶段大批互联网十等企业落户义乌的根本原因是( )
A.政策支持力度大B.生产成本低
C.产业转型机遇期D.营商环境好
6.为进一步吸引互联网+企业落户并优化该区域产业结构,义乌首先关注的生产要素是( )
A.交通B.管理C.人才D.市场
【答案】4.D 5.D 6.C
【解析】4.由材料可知,义乌前期主要为低端小商品批发和制造,从经济联系看,近温州和杭州,早期可利用原料优势和劳动力优势,发展加工制造业,D正确;早期经济落后,对精密仪器和港口服务的吸引力小,A、B错误;从义乌发展历程看,发展特色农业的可能较小,C错误。故选D。
5.义乌经过多年积淀,市场经济观念浓厚,营商环境好,是大量互联网+企业转入的主因,D正确;由材料无法判断政策支持力度,A错误;据材料“义乌成为与上海并列的区域中心城市。2018年8月,全国首个营商环境百强区县榜单出炉,义乌市排第6名”可知,义乌城市规模大,竞争力强,但生产成本不一定低,B错误;产业转型机遇期的互联网+等企业应向市场吸引力大的高科技城市地区转移,C错误;故选D。
6.结合上题分析可知,互联网+企业大多属于高新技术产业,对产业结构调整是个机遇,其对优秀人才的需求较大,而义乌发展历程短,缺乏培养高素质人才的配套院校,故培育和吸引人才是关键,也是其首先关注的生产要素,C正确;而交通、管理和市场等可以吸引企业落户,但对优化经济结构的作用较小,A、B、D错误,故选C。
【点睛】影响服务业的社会经济因素:①市场:市场需求影响服务产品的种类和发展潜力。②交通运输影响服务业的空间布局。③劳动力:劳动力密集型服务业需要劳动力数量较多,技术密集型服务业对劳动力素质较高。④技术因素对服务业区位的影响在不断增强。
(2024·重庆·二模)过江桥梁是打破自然阻隔、连通长江南北的重要交通基础设施,随着近年长江过江桥梁数量不断增多,可达性提升,长江南北两岸地区(市)间过江最短路径由高度依赖某几座高中介中心性过江桥梁(中介中心性越高表示在区域交通网络中对该桥梁依赖度越强)发展为多座过江桥梁共同分担。目前,高中介中心性过江桥梁主要布局在长江下游地区。据此完成下面小题。
表:长江干线过江桥梁建设情况(截至2021年6月)
7.长江上游过江桥梁总量占比高是因为上游( )
A.地形崎岖B.江面狭窄C.干流距离长D.城市数量多
8.高中介中心性过江桥梁主要布局在长江下游地区,主要是因为下游( )
A.人口密集,过江需求大B.水流平缓,轮渡替代强
C.经济发达,南北联系强D.江面宽阔,建设成本高
【答案】7.C 8.D
【解析】7.主要考查学生对长江上中下游流域、干流岸线等的区域比较能力。地形崎岖与修建过江桥梁多少没有直接关系,A错;江面狭窄是客观事实,但是是否修建过江桥梁主要依据经济社会发展需要来决定,B错。根据所学,长江上游干流较中游和下游是最长的,因此所需的过江桥梁最多,且据表计算也印证了上游干流最长:上游岸线长度=70÷1.35×100≈5185km,中游岸线长度=30÷4.08×100≈735km,下游岸线长度=28÷2.98×100≈940km,C对;在长江经济带中,上游地带城市数量不及中下游地带,D错。故选C。
8.主要考查学生提取表格和材料信息的能力以及人地协调观意识。结合表,长江下游地区过江桥梁数量少,单位岸线长度的过江桥梁较少,长江南北两岸的地市间交通必需依赖仅有的少数几条过江桥梁。是否修建过江桥梁主要依据经济社会发展需要来决定,比较长江干流上游、中游和下游段,下游段人口密集、经济发达,但是过江桥梁最少,人们对主要过江桥梁的依赖度非常高,其原因是下游江面最宽阔,过江桥梁建设难度和成本高,数量较少,D对;“人口密集,过江需求大”“经济发达,南北联系强”对修建过江桥梁的需求高,会促进过江桥梁建设,建设更多桥梁,而不是过度依赖高中介中心性过江桥梁,AC错;“水流平缓,轮渡替代强”客观存在,但是由于速度、周转等问题,过江桥梁的优势更明显,B错。故选D。
【点睛】影响交通运输布局的区位因素: (1)经济因素——决定性因素。 (2)社会因素——主要因素。 (3)技术因素——保障性因素。 (4)自然因素——限制性因素。
(2024·河北邢台·一模)2023年1月23日,尼日利亚莱基新港是随着我国“一带一路”倡议的推进,由中国企业承建的深水港。该港由中资企业控股,是几内亚湾地区最大的深水港,毗邻中尼共建的国家级境外京贸合作区——莱基自由贸易区。下图为莱基新港示意图。完成下面小题。
9.尼日利亚通过各铁路线运往莱基新港出口的大量货物有( )
A.石油、木料、家电B.机械设备、建材、水泥
C.咖啡、矿砂、木材D.煤炭、活牲口、渔产品
10.在港口建设过程中,尼日利亚方可提供的服务是( )
①港务技术咨询 ②港口日常巡逻 ③港口卫生清洁 ④港口建设规划
A.①②B.②③C.③④D.①④
11.莱基新港毗邻莱基自由贸易区,可( )
A.降低基础设施建设成本B.扩大港口经济腹地
C.获得政府大量资金支持D.增加港口劳动力人口
【答案】9.C 10.B 11.A
【解析】9.尼日利亚经济较为落后,通过各铁路线运往莱基新港出口的大量货物多为初级工业品和热带农产品,如咖啡、矿砂、木材、石油等,C正确;家电、机械设备属于工业制成品,技术要求较高,尼日利亚不能生产,AB错误;读图可知尼日利亚石油资源丰富,煤炭资源缺乏,D错误。故选C。
10.尼日利亚经济较为落后,在港口建设过程中,尼日利亚方可提供的服务是技术含量低的港口日常巡逻、港口卫生清洁,②③正确;技术含量较高的港口技术咨询、港口建设规划尼日利亚不能提供,①④错误,故B正确,ACD错误。故选B。
11.莱基新港毗邻莱基自由贸易区,可共同利用基础设施,降低基础设施建设成本,A正确;港口腹地,是指港口货物吞吐和旅客集散所及的地区范围,莱基新港毗邻莱基自由贸易区,不能扩大港口的经济腹地,B错误;该港由中国企业承建,中资企业控股,不能获得尼日利亚政府的资金支持,C错误;莱基新港毗邻莱基自由贸易区,与增加港口劳动力人口关系不大,D错误。故选A。
【点睛】莱基港建成后,将将使拉各斯成为中西非地区的海运物流中心,有效释放尼日利亚经济发展潜力,同时,该项目将带动以港口带动区域发展的中国经验将在非洲落地,对共建“一带一路”具有重要意义。
(2024·四川成都·模拟预测)数据服务企业为了给用户最好的体验,需要配置上千台服务器确保系统稳定。我国的数据服务企业往往把数据中心建在远离发达地区的高纬度或者高海拔地区,但是我国大多数数据需求客户又需要服务中心'提供低延时服务。2022 年年底,我国首个海底数据舱在海南建成,其应用水深超过30m,重量达1300t,罐体直径达3.6m,是目前全球最大的数据舱。据此完成下面小题。
12.我国首个海底数据中心建在海南的原因是( )
A.建设成本低B.距主要市场近C.海底地质稳定D.海水水质优
13.一般而言,海底数据中心相比于陆上数据中心的主要优势是( )
A.传输速度快B.技术难度低C.稳定性更好D.使用寿命长
14.数据服务企业所具有的特点包括( )
A.服务范围较小B.创新能力不强C.数据更新较慢D.可提供个性化服务
【答案】12.B 13.C 14.D
【解析】12.我国四大海域均有足够的海域面积和地质稳定的海底用于建设海底数据中心,建设成本相似,AC错误;海南省经济发展快,对数据处理需求量大,加上海南临近珠三角地区,社会经济发展水平高,数据储存和处理需求量大,首个海底数据中心建在海南可以靠近主要市场距,B正确;海水水质对数据中心建设影响小,D错误。故选B。
13.据材料可知,我国的数据服务企业往往把数据中心建在远离发达地区的高纬度或者高海拔地区,海底环境温度较低且稳定,不易受外界干扰,服务器稳定性更好,C正确;海底数据中心相比于陆上数据中心,两者的传输速度差异不大,A错误;建设和运营海底数据中心,要解决水下密封、防腐蚀、通信技术等一系列复杂工程和技术问题,技术难度更高,B错误;海水的腐蚀性强,设备要保障抗腐蚀的能力,海底数据中心的使用寿命优势不明显,D错误。故选C。
14.大数据行业作为典型的知识密集、技术密集行业,具有较强的创新能力,且由于信息网网络的发展,所能服务的范围极大,AB错误;由于数据的时效性和重要性,数据服务企业一般具备快速的更新速度,以满足数据市场的需求,C错误;数据服务企业可根据客户的具体要求提供低延时服务,从而满足客户个性化需求,D正确。故选D。
【点睛】海底数据中心是一种绿色低碳的新型数据中心系统。该系统将服务器安放在海底的压力容器中,通过海水的流动进行自然冷却,具有绿色低碳、安全可靠、降本增效等优势,且易于与海上风电等清洁能源融合,将海洋电力转化为算力,助力数据中心碳中和,为全国一体化大数据中心体系提供有益补充。
(2024·全国·模拟预测)2022年10月19日,马来西亚东海岸铁路(下文简称“马东铁路”)迎来新突破,2.8公里长的关丹隧道实现贯通。“马东铁路”是中国和马来西亚“一带一路”倡议的旗舰项目,也是中国企业海外在建的最大单体交通基础设施项目,规划总长688千米,总投资约853亿元,该铁路将贯穿马来半岛的东西两岸。读图完成下面小题。
15.“马东铁路”建成后,受影响最大的国家是( )
A.埃及B.新加坡C.南非D.巴拿马
16.修建“马东铁路”最可能导致沿线出现( )
A.水土流失B.土地荒漠化C.湿地减少D.生物多样性受损
【答案】15.B 16.D
【解析】15.根据材料可知,“马东铁路”将贯穿马来半岛的东西两岸。“马东铁路”建成后,将打破马六甲海峡的垄断地位,受影响最大的国家是新加坡,B正确;埃及和南非位于非洲,影响较小,AC错误;巴拿马位于南美洲,影响较小,D错误。故选B。
16.“马东铁路”沿线主要有热带雨林和动物等,修建铁路可能会破坏沿线的原生环境,导致生物多样性受损,D正确;沿线植被茂密,铁路修建影响沿线地区,而不是影响大面积区域,出现水土流失的可能性较小,A错误;沿线地区降水丰富,不会出现土地荒漠化,B错误;修建铁路对湿地减少的影响小,C错误。故选D。
【点睛】交通线的区位分析在宏观上要考虑自然、社会经济、科技三大因素,在微观上考虑的是在交通量最大、线路最短、占用耕地最少三者之间寻求平衡,并从自然条件优势、经济条件和必要性三方面去分析。
二、综合题
17.(2024·广东佛山·二模)阅读图文资料,完成下列问题。
2024年全国两会,备受关注的热词“新质生产力”是指用新技术改造提升传统产业,积极促进产业高端化、智能化、绿色化。安徽合肥市在汽车产业方面正加快发展新质生产力。合肥市汽车产业起步于1968年,形成了一批汽车自主品牌。早在2002年,合肥市逐步向新能源汽车转型。2009年,合肥市入选全国首批新能源汽车推广应用城市。2021年,合肥市与W汽车公司规划建设蜀山区新桥产业园,园区集研发、制造、示范应用、产业配套服务于一体,打造具备完整产业链的世界级智能电动汽车产业集群。下图示意蜀山区新桥产业园位置。
(1)说明合肥市从2002年开始向新能源汽车转型的主要原因。
(2)分析蜀山区新桥智能电动汽车产业园的位置优势。
(3)从培育新质生产力角度,请为新桥产业园发展智能电动汽车提出合理建议。
【答案】(1)汽车产业起步早,有完整的汽车产业链,产业基础好;新能源汽车属于新兴产业,市场前景好,产利润高;当地政府提前布局新能源汽车,可抢占市场先机;新能源汽车对环境污染较小,得到国家政策持。
(2)临近机场与交通干线,交通便利;离区内高校较近,便于开展人才交流与合作;位于郊区地带,地价便宜。
(3)加强科技创新,研发高品质性能的电动汽车;引进自动化生产设备,实现智能制造;降低生产能耗,现低碳绿色生产;研发自动驾驶,建设人工智能示范应用场景;发展现代物流等生产性服务业,积极开国际市场;引入核心零部件生产企业,打造高度聚集的完整产业链。
【分析】本题以合肥市汽车产业布局相关材料为背景,设置3道题目,知识点涉及工业区位因素、工业发展的方向与措施等内容,考查学生地理知识的迁移与调动能力,蕴含综合思维、区域认知等地理学科核心素养。
【详解】(1)结合材料,“合肥市汽车产业起步于1968年”,汽车产业起步早,形成多个汽车品牌,有完整的汽车产业链,汽车产业基础好,具有转型发展基础;从新能源汽车特点看,新能源汽车属于新兴产业,市场前景好,产利润高,当地政府提前布局新能源汽车,可抢占市场先机,增强市场竞争力,新能源汽车迎合国家政策导向,新能源汽车对环境污染较小,得到国家政策持。
(2)蜀山区新桥智能电动汽车产业园的位置优势主要从交通、人才、地租角度分析。蜀山区临近机场与交通干线,交通便利,便于零部件、产品运输;蜀山区内布局较多大学,企业离区内高校较近,便于开展人才交流与合作,人才资源丰富,便于科技研发;结合位置示意图可知,位于郊区地带,地价便宜,成本较低。
(3)新桥产业园智能电动汽车发展建议主要从科技创新、智能制造、基础设施、产业链等角度分析。新桥产业园需要加强科技创新,研发高品质性能的电动汽车,增强产品市场竞争力;引进自动化生产设备,实现智能制造,提高生产效率,降低生产能耗,现低碳绿色生产,降低生产成本;加大科技投入,迎合市场需求,研发自动驾驶,建设人工智能示范应用场景;完善基础设施,发展现代物流等生产性服务业,积极开国际市场,扩大市场范围;引入核心零部件生产企业,打造高度聚集的完整产业链,企业集聚,加强风险抵抗能力。
18.(2024·天津河北·一模)阅读材料,回答下列问题。
大兴区位于北京市南部,自2014年北京大兴国际机场建设以来,机场周边的庞各庄镇、魏善庄镇、安定镇、礼贤镇、榆垡镇等5个镇(以下简称南五镇)迎来快速发展的机遇。下图为南五镇范围及大兴国际机场交通网示意图。
南五镇位于北京市的平原区,是传统农业区之一。多年来培育了多种蔬菜和西瓜、梨等优质农产品,是北京市城区的“菜篮子”基地之一。
(1)分析大兴南五镇成为北京市城区“菜篮子”的原因。
随着大兴国际机场的建立,南五镇的部分农民就地转化成了乡镇企业工人。
(2)请概述这一变化过程中大兴土地利用方式的变化。
(3)说明大兴国际机场建设对南五镇发展的有利影响。
【答案】(1)自然条件优越,农产品产量高,品质好;农产品类型多样,满足多种需求;历史悠久,生产经验丰富;距城区较近,市场广阔;公路线多,方便快捷。
(2)农业用地转变为工业用地和交通建设用地。
(3)交通设施完善,出行更加便捷;居民生活质量提升;就业增加;促进物流业等相关产业发展。
【分析】本大题以南五镇范围及大兴国际机场交通网示意图及相关文字为材料设置三道试题,涉及农业区位因素的概念及其分类、城市土地利用类型与城市功能区的形成、交通运输方式和布局变化的影响等相关知识,考查学生获取和解读地理信息的能力、调动和运用地理知识的能力、描述和阐释地理事物的能力、论证和探究地理问题的能力、区域认知、综合思维、人地协调观等地理核心素养。
【详解】(1)结合材料“南五镇位于北京市的“平原区”,是“传统农业区”之一。多年来培育了多种蔬菜和西瓜、梨等“优质”农产品,是北京市城区的“菜篮子”“基地”之一”可知,大兴南五镇自然条件优越,农产品产量高,品质好;结合材料“多年来培育了多种蔬菜和西瓜、梨等“优质”农产品”可知农产品类型多样,满足多种需求;“是“传统农业区”之一”说明历史悠久,生产经验丰富;大兴区位于北京市南部,距城区较近,市场广阔;读图可见,公路线多,方便快捷。所以大兴南五镇成为北京市城区“菜篮子”。
(2)大兴国际机场建设之前,大兴所处的南五镇是北京市城区的“菜篮子”基地之一,对应的土地利用方式为农业用地;2014年,随着大兴国际机场的建立,对应的土地利用方式转为交通建设用地,同时,机场周边迎来快速发展的机遇,工业用地增多。所以大兴对应的土地利用方式变化是农业用地转变为工业用地和交通建设用地。
(3)大兴国际机场建设对南五镇发展的有利影响可从经济、社会等角度分析。经济角度:可以促进物流业等相关产业发展,促进经济的发展;社会角度:可以完善交通基础设施,使民众出行更加便捷,使居民生活质量提升;增加更多就业岗位,促进就业;
19.(2024·新疆·二模)阅读图文材料,完成下列要求。
2021年12月26日,新疆G575线巴里坤至哈密公路控制性工程东天山隧道正式通车。隧道贯通后,G575线取代原盘山公路成为新疆东部互联互通最为便捷的运输通道。该遂道全长11.7公里,穿越东天山风景名胜区及自然保护区,采用独头掘进施工,最大埋深1200多米,穿过10处断层,隧址区海拔高度2000米以上,年最低气温﹣32℃,基岩终年得到天山积雪融水补给。该隧道施工过程做到了低粉尘、低污水排放,实现了隧道洞渣资源化利用。如图为东天山隧道所在标段示意图和隧道口附近景观。
(1)判断图中隧道口朝向,并说明判断理由。
(2)简述东天山隧道施工中遇到的主要难题。
(3)列举东天山隧道减排增效的具体施工措施。
(4)隧道贯通后,原东天山盘山公路夏季仍有车辆通行,分析其原因。
【答案】(1)隧道口朝北;判断理由:东天山北坡位于盛行风的迎风坡,降水较多;东天山北坡为阴坡,温度较低,蒸发较弱,土壤水分条件较好,所以北坡可以生长森林(针叶林);图中隧道口附近的山坡上有森林(针叶林)分布,所以是北坡,故隧道口朝北。
(2)隧道长,独头掘进施工,通风条件差;穿越风景名胜区和自然保护区,环保要求高;隧道中部埋深大,地应力强,施工风险大;穿越多处断层,岩体破碎,地质条件复杂,施工难度大;隧区海拔高气温低,冻害预防标准高;断层裂隙涌水量大,施工困难。
(3)对裸露区域土堆进行覆盖遮挡,植树种草,使用洒水车降尘;设置污水处理系统,处理过的水再次循环利用;建立碎石加工厂,加工洞渣用于路面施工;对扬尘和污水实施动态监测。
(4)夏季气温适宜,路况好,安全度高;东天山为风景名胜区,盘山公路沿途风景优美,旅游观光游客较多;在盘山公路上驾驶比较具有挑战性,在保障安全的情况下,部分车辆体验驾驶乐趣。
【分析】本题以东天山隧道所在标段示意图和隧道口附近景观为背景材料,涉及影响交通运输建设的因素等相关知识,主要考查学生获取和解读地理信息的能力。
【详解】(1)东天山大致为东西走向,由材料可知东天山隧道贯穿东天山,所以分朝南朝北两个隧道口。天山北坡为盛行西风的迎风坡,也是冬季风的迎风坡,所以降水较多,加上北坡为阴坡,获得的太阳辐射较少,气温较低蒸发较弱,所以土壤水分条件较好,可以生长森林,从隧道口附近的景观图可以看到隧道口附近的山坡上有森林(针叶林)分布,所以图中隧道口朝北。
(2)由材料可知,该隧道全长11.7公里,采用独头掘进施工,施工过程中通风条件差;该隧道穿越东天山风景名胜区及自然保护区,所以环保要求高;该隧道最大埋深1200多米,所以隧道中部地应力强,施工风险大;该隧道穿越10处断层,断层处岩石破碎,地质条件复杂,加大施工难度;该隧道隧址区海拔高度在2000米以上,年最低气温达到-32℃,工程冻害预防标准高;该隧道所在地区断层多,且基岩终年得到天山积雪融水补给,部分断层裂隙处涌水量大,加大施工难度。
(3)由材料可知,该隧道施工过程减排增效的主要表现是低粉尘、低污水排放,隧道洞渣资源化利用,故列举施工措施主要围绕上述三方面展开。如:对施工过程中的裸露区域进行覆盖遮挡或在裸露区域植树种草,使用洒水车降尘;设置污水处理系统,对污水进行处理达标后再利用或排放;建立碎石加工厂,对隧道洞渣进行再处理后用于路面铺设;与此同时可以加强动态监测,实时关注扬尘和污水相关数据。
(4)由材料可知,该隧道穿越东天山风景名胜区,东天山夏季风景优美,气温适宜,路况好安全度高,所以隧道贯通后,原东天山盘山公路仍有车辆通行;除此之外东天山原盘山公路蜿蜒曲折路程较长,驾驶具有挑战性,对车友爱好者的吸引力大,故在保障安全的情况下,部分车辆体验驾驶乐趣。
地区
过江桥梁数量(座)
过江桥梁密度
按岸线长度计算(座/100km)
按GDP计算(座/104亿元)
按常住人口计算(座/107人)
上游
70
1.35
16.53
11.16
中游
30
4.08
12.35
9.92
下游
28
2.98
2.14
3.03
押新高考09 水文现象研究-【临考押题】备战2024年高考地理临考题号押题(新高考通用): 这是一份押新高考09 水文现象研究-【临考押题】备战2024年高考地理临考题号押题(新高考通用),文件包含押新高考09水文现象研究-备战2024年高考地理临考题号押题新高考通用原卷版docx、押新高考09水文现象研究-备战2024年高考地理临考题号押题新高考通用解析版docx等2份试卷配套教学资源,其中试卷共32页, 欢迎下载使用。
押新高考08 大气运动-【临考押题】备战2024年高考地理临考题号押题(新高考通用): 这是一份押新高考08 大气运动-【临考押题】备战2024年高考地理临考题号押题(新高考通用),文件包含押新高考08大气运动-备战2024年高考地理临考题号押题新高考通用原卷版docx、押新高考08大气运动-备战2024年高考地理临考题号押题新高考通用解析版docx等2份试卷配套教学资源,其中试卷共30页, 欢迎下载使用。
押新高考07 地球运动-【临考押题】备战2024年高考地理临考题号押题(新高考通用): 这是一份押新高考07 地球运动-【临考押题】备战2024年高考地理临考题号押题(新高考通用),文件包含押新高考07地球运动-备战2024年高考地理临考题号押题新高考通用原卷版docx、押新高考07地球运动-备战2024年高考地理临考题号押题新高考通用解析版docx等2份试卷配套教学资源,其中试卷共25页, 欢迎下载使用。