





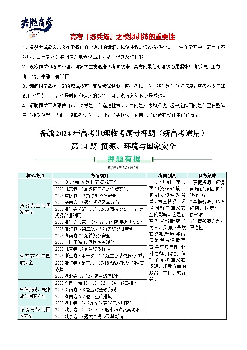
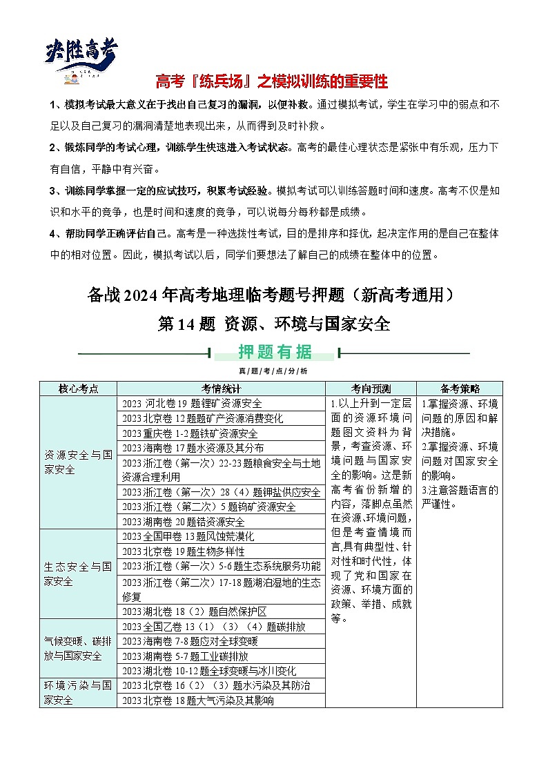
押新高考14 资源、环境与国家安全-【临考押题】备战2024年高考地理临考题号押题(新高考通用)
展开2、锻炼同学的考试心理,训练学生快速进入考试状态。高考的最佳心理状态是紧张中有乐观,压力下有自信,平静中有兴奋。
3、训练同学掌握一定的应试技巧,积累考试经验。模拟考试可以训练答题时间和速度。高考不仅是知识和水平的竞争,也是时间和速度的竞争,可以说每分每秒都是成绩。
4、帮助同学正确评估自己。高考是一种选拨性考试,目的是排序和择优,起决定作用的是自己在整体中的相对位置。因此,模拟考试以后,同学们要想法了解自己的成绩在整体中的位置。
备战2024年高考地理临考题号押题(新高考通用)
第14题 资源、环境与国家安全
核心考点
考情统计
考向预测
备考策略
资源安全与国家安全
2023河北卷19题锂矿资源安全
1.以上升到一定层面的资源环境问题图文资料为背景,考查资源、环境问题与国家安全的影响。这是新高考省份新增的内容,落脚点虽然在资源、环境问题,但是考查情境而言,具有典型性、针对性和时代性,体现了党和国家在资源、环境方面的政策、举措、成就等。
1.掌握资源、环境问题的原因和解决措施。
2.掌握资源、环境问题对国家安全的影响。
3.注意答题语言的严谨性。
2023北京卷12题题矿产资源消费变化
2023重庆卷1-2题铁矿资源安全
2023海南卷17题水资源及其分布
2023浙江卷(第一次)22-23题粮食安全与土地资源合理利用
2023浙江卷(第一次)28(4)题钾盐供应安全
2023浙江卷(第二次)5题钨矿资源安全
2023湖南卷20题锆资源安全
生态安全与国家安全
2023全国甲卷13题风蚀荒漠化
2023北京卷19题生物多样性
2023浙江卷(第一次)5-6题生态系统服务功能
2023浙江卷(第二次)17-18题湖泊湿地的生态修复
2023湖北卷18(2)题自然保护区
气候变暖、碳排放与国家安全
2023全国乙卷13(1)(3)(4)题碳排放
2023海南卷7-8题应对全球变暖
2023湖南卷5-7题工业碳排放
2023湖北卷10-12题全球变暖与冰川变化
环境污染与国家安全
2023北京卷16(2)(3)题水污染及其防治
2023北京卷18题大气污染及其影响
2023河北卷7-9题山西能源开发过程中的环境问题
考向01 资源安全与国家安全
(2023·浙江卷(第一次)28(4)题)阅读材料,完成下列问题。
材料一昆仑山地区岩浆岩含钾较高,其北部察尔汗盐湖有丰富的钾、镁等资源。察尔汗盐湖是我国最大的钾盐、钾肥生产基地,该基地通过对盐湖卤水自然蒸发析盐的选矿方法来进行钾盐生产。近年来随着钾肥产量的逐年攀升,钾资源尤其是高品位钾资源卤水矿已被逐渐开发殆尽。
材料二左图为察尔汗及周边地区略图,右图为察尔汗多年月平均气象要素图。
材料三世界主要钾盐储量国、生产国和我国钾盐主要进口国表
钾盐主要
储量国
储量
(亿吨)
储量世界
占比(%)
钾盐主要
生产国
年产量
(万吨)
年产量世界占比(%)
我国主要进口国
年进口量(万吨)
年进口量占比(%)
俄罗斯
49.1
38.2
加拿大
1399
32
加拿大
191
40
加拿大
32.6
25.4
白俄罗斯
726
17
俄罗斯
98
21
白俄罗斯
12.9
10.0
俄罗斯
705
16
白俄罗斯
89
19
中国
3.2
2.5
中国
541
12
其他
93
20
注:储量为2020年数据,产量和进口量为2018年数据。
(4)分析我国钾盐供应安全风险较高的原因。
1.某种资源安全风险高的原因
(1)国内储量少
(2)进口来源单一、集中
(3)对外依存度较高
2.保障某种资源安全的措施
(1)加大xx资源国内勘探力度,降低对外依存度;
(2)开发替代资源,减少xx资源使用量;
(3)开发多元、稳定的进口渠道,提高应对国际市场冲击的能力;
(4)发展科技,充分发挥xx资源的潜力。
尝试解答:____________________________________________________________________________________________
____________________________________________________________________________________________ 【答案】(4)国内钾盐储量少,自给率低;国外钾盐资源分布和生产集中;进口国单一、集中度过高;对外依存度高,受国际关系影响大。
【分析】(4)根据材料信息可知,我国从国外进口的钾盐与我国钾盐年产量差距不大,自给率相对较低;根据材料信息可知,我国钾盐的储量较少,只占世界总储量的2.5%;我国进口钾盐的进口国相对单一,容易受到贸易战争的冲击;国外钾盐资源的分布和生产相对集中,不利于我国钾盐供应的安全;我国钾盐供应对国外依赖度较高,受国际关系等影响较大,难以保障我国钾盐供应的安全等。
考向02 生态安全与国家安全
(2023·浙江卷(第二次)17~18题)在“双碳”目标背景下,湖泊湿地的生态修复是个重要的固碳举措。下图为湖泊湿地碳循环示意图。完成下面小题。
17.植物多样性增加对湖泊湿地固碳作用的影响是( )
A.土壤碳含量降低B.根系吸碳量减少
C.碳净排放量降低D.微生物活性减弱
18.下列对湖泊湿地生态修复的措施,合理的是( )
A.减少湖滨植物,清除入湖污染物
B.放生外来物种,增加生物多样性
C.降低湖面水位,重建微生物群落
D.改变湿地地形,建设生态缓冲岛
3.不同生态系统的生态修复措施
山:覆坑平整、表土回填、疏浚河道、拦沙坝、抗滑桩、围栏封育、恢复植被等。
水:河道疏浚、水系连通、清水补给、修建护岸工程、河岸生物阻隔、植被恢复、生态护坡等。
林:退耕还林、封山育林、人工造林、开沟换土、修建灌溉管网、有害生物防控等。
田:土地整治、坡耕地改造、建设农田防护林、点面源治理、化肥减施、地膜回收、规范化养殖场粪污无害化处理、集雨工程、节水灌溉等。
湖:退田还湿、湿地封育、基底修复与重建、内源污染物控制、富营养化营养盐去除、蓝藻与水华去除、生物群落优化、水生植物配置等。
草:退耕还草、退牧育草、围栏封育、飞播种草、鼠害防治、虫害防治、设置草方格沙障等。
尝试解答:____________________________________________________________________________________________
____________________________________________________________________________________________
【答案】17.C 18.D
【解析】17.植物多样性增加将增强光合作用,植物碳库的碳含量增加,土壤碳含量升高,A错误;根系可吸收水、有机质、无机盐,不能吸收碳,呼吸作用可能排出碳,B错误;植物多样性增加,通过光合作用吸收的二氧化碳增多,碳净排放量降低,C正确;植物多样性增加,促进微生物活性增强,D错误。故选C。
18.湖滨植物有净化水质、增加生物多样性、释氧吸碳等作用,减少湖滨植物不利于湖泊湿地生态修复,A错误;外来生物往往因缺少天敌,可能疯狂生长,破坏生态环境,生物多样性可能减少,B错误;降低湖面水位,水体减少,水体的生态功能降低,不利于湖泊湿地生态修复,C错误;借鉴珠江三角洲的基塘农业,把浅的湿地淤泥挖掘堆放到地势较高的地方,建设生态缓冲岛,使湿地容量增大,水体增多,同时形成水生陆生植被,湿地生态系统更加复杂和稳定,从而起到有效的生态修复作用,D正确。故选D。
【点睛】湿地的功能:1、经济价值:提供丰富的动植物产品;提供水源;提供矿物资源;提供能源和水运等,2、社会效益:观光与旅游;教育与科研价值等。3、生态效益:调节气候、调蓄水量、净化水体、释放氧气、美化环境、保护生物多样性等。
考向03 气候变暖、碳排放与国家安全
(2023·湖北卷10~12题)藏色岗日位于羌塘高原(青藏高原主体)中北部。表示意2006~2015年藏色岗日不同朝向冰川数量和面积变化。完成下面小题。
冰川朝向
2006年
2015年
数量(条)
面积(km2)
数量(条)
面积(km2)
西北
18
22.3
19
21.9
北
12
13.4
12
12.9
东北
13
89.6
13
87.9
东
12
64.5
13
63.6
东南
5
9.4
5
9.1
南
5
72.9
5
72.2
西南
6
8.0
6
8.2
西
11
22.0
11
21.8
10.据表中数据分析可知,在2006~2015年期间,该区( )
A.北朝向冰川面积退缩率较南朝向小,平均面积较大
B.南朝向冰川面积退缩率较北朝向小,平均面积较小
C.北朝向冰川面积退缩率较南朝向大,平均面积较小
D.南朝向冰川面积退缩率较北朝向大,平均面积较大
11.与其他朝向相比,西南朝向冰川面积增加,原因可能是( )
A.受全球变暖影响较小B.受人类活动影响较小
C.山地植被覆盖率较高D.受西风影响降水较多
12.表中数据变化反映出,该区冰川整体上( )
A.保持稳定不变B.处于退缩状态
C.正向山麓延伸D.处于扩张状态
4.全球气候变暖的影响
对自然要素的影响:从自然地理环境的整体性出发,分析对气候、水文、土壤、生物等的影响;
对人文要素角度:分析对农业、工业、交通建设以及人类健康的影响。
① 对海平面和海岸带的影响
② 对水循环过程的影响
③ 对生态系统的影响
④ 对农业的影响
⑤ 对工业的影响
尝试解答:____________________________________________________________________________________________
____________________________________________________________________________________________【答案】10.C 11.D 12.B
【解析】10.2006年北朝向冰川面积为13.4km2,南朝向冰川面积为72.9km2,2015年北朝向冰川面积为12.9km2,南朝向冰川面积为72.2km2,北朝向冰川较小,南朝向冰川较大,AB错误;从退缩率来看,北朝向退缩率为3.7%,南朝向退缩率为0.9%,北朝向退缩率更大,C正确,D错误。故选C。
11.西南朝向与其他朝向受全球变暖影响较为接近,A排除;此处位于羌塘高原,人类活动较少,且冰川增加与山地植被覆盖并无直接关联,BC错误;受西风影响,西南方向降水可能增多,冰川面积增加,D正确。故选D。
12.从各个朝向来看,除了西南朝向冰川增加外,其他朝向冰川面积均呈缩小趋势,说明冰川整体上呈现退缩态势,冰川向山上退缩,B正确,排除其它选项。故选B。
【点睛】羌塘高原在唐古拉山脉、念青唐古拉山脉及冈底斯山脉环抱之中(为青藏高原里的羌塘盆地),包括几乎整个那曲地区及阿里地区东北部。这片高原平均海拔4000米以上,全新世以来气候旱化,湖泊退缩现象十分明显。湖盆周围湖成平原广布,山麓堆积发达。湖泊大多为咸水湖和盐湖,淡水湖极少。
考向04 环境污染与国家安全
(2023·北京卷16(2)(3)题)某校中学生赴蛇鱼川流域进行野外研学。左图为该流域示意图,右图为某同学撰写的考察报告。读图,回答下列问题。
任务二、探究水环境变化
查阅文献,获取到图中采样点河水氮含量监测数据,如表所示。
采样日期
2月25日
4月25日
7月2日
8月15日
9月10日
10月21日
氮含量(毫克/升)
3.4
3.2
5.8
13.9
11.8
8.8
(2)绘制统计图。概括采样点河水氮含量的变化特征,并说明理由。
任务三、调研流域生态治理
以“清水下山、净水入库”为目标,当地对蛇鱼川流域开展生态治理。
(3)在甲、乙两地中任选其一,从保护水质的角度列举该地应采取的治理措施。
5.水体富营养化的条件及措施
(1)条件
气候条件:气温越高,越有利于赤潮生物的繁殖
环境条件:环境污染,含氮、磷等营养物质的废水汇入江河;
生物条件:蓝藻、绿藻等大量繁殖;
水域条件:较为封闭的水体,自净能力弱
(2)治理措施
a加强宣传教育,增强全民保护水资源的意识;
b制定法律法规,加强水资源的保护;
c实施清洁生产,减少污染物的排放;
d建设污水处理厂,使污水达标排放;
e建立水污染突发事件的应急机制。
尝试解答:____________________________________________________________________________________________
____________________________________________________________________________________________
【答案】
(2)
变化特征:采样点河水氮含量冬春较低,夏秋较高。理由:夏季农作物生长旺盛,施用化肥和农药,污染水体。
(3)甲地:保护植被,保持水土,减少河流含沙量;恢复生态环境,增强水体自净能力。乙地:控制污染企业布局;严禁施用农药、化肥,防止污染水源;生活污水净化处理。
【分析】(2)依据表格数据,绘制统计图如下:
变化特征:2月25日和4月25日,冬春季河水氮含量较低,8月15日最高,9月10月也较高,故采样点河水氮含量冬春较低,夏秋较高。
理由:读图可知,采样点及其上游区域位于乡村,农业较发达,夏季农作物生长旺盛,可能大量施用化肥和农药,残余的物质进入河流,污染水体。
(3)甲地:位于山区,应当保护植被,保持水土,防止水土流失,从而有效减少河流含沙量;加大宣传力度,恢复生态环境,增强水体自净能力,保障下游水体水质。
乙地:位于平原地区,要严格控制污染企业布局,防止水体污染;下游平原河谷农业发达,要严禁施用农药、化肥,杜绝污染水源;居民生活点较多,生活污水要净化处理。
(2024·浙江杭州·二模)专家预测到2050年,我国镝需求量较2020年增长5-10倍。下图为镝的产业链流程示意图。完成下面小题。
1.影响我国镝需求量增长较快的主要因素是( )
A.储量B.政策C.交通D.劳动力
2.为降低镝供应安全风险,可( )
①推进自主创新,大力发展循环经济②加强环境监管,优化能源消费结构
③提高研发技术,增加替代资源供应④限制新能源汽车出口,减少开采量
A.①②B.③④C.①③D.②④
【答案】1.B 2.C
【解析】1.由图可知,镝的用途主要在新能源汽车和风力发电,可见其用途主要在新能源利用上,我国在近期大力提倡发展新的能源,替代化石燃料,使镝的需求量大增,与我国的政策有很大关系,B正确;储量与需求量无关,A错误;交通和劳动有一定的影响,但不是主要因素,CD错误。故选B。
2.为降低镝供应安全风险,推进自主创新,大力发展循环经济,加强对资源的再利用,①正确;加强环境监管,优化能源消费结构,可能会增加对镝的需求,不利于降低镝供应安全风险,②错误;提高研发技术,增加替代资源供应,可以降低镝供应安全风险,③正确;限制新能源汽车出口,减少开采量,会影响经济的发展,④错误,故选C。
【点睛】镝是一种化学元素,原子序数为66,属于稀土金属。在自然界中,镝以氧化物的形式存在,常与其他稀土元素混合在一起。它是一种银白色、具有金属光泽的固体,在常温下具有良好的延展性和可锻性。镝具有较强的磁性,是稀土磁体中重要的成分之一。它还具有良好的耐腐蚀性和高温稳定性,在工业上被广泛用作合金添加剂和催化剂。此外,镝也被用于制造光学玻璃、激光器和核反应堆材料等。
(2024·广西柳州·三模)近两千年以来,青藏高原东北部风沙活动总体增强,但区域内存在时空差异。根据自然环境和人口分布将青藏高原东北部分为两个区域:Ⅰ区主要包括青海湖盆地、河湟谷地;Ⅱ区主要包括黄河源区、柴达木盆地。图为两千年以来青藏高原东北部Ⅰ区与Ⅱ区风沙活动强度变化示意图。据此完成下面小题。
3.Ⅰ区风沙活动开始增强的时间比Ⅱ区( )
A.滞后0.5千年B.提前0.5千年
C.滞后1.0千年D.提前1.0千年
4.导致Ⅰ区和Ⅱ区风沙活动开始增强时间存在差异的主要因素是( )
A.气候变化B.地壳抬升C.人类活动D.河床裸露
5.近一千年以来,Ⅱ区( )
A.冬季风加强B.大气能见度提高
C.人类活动强于I区D.风力沉积物颗粒变细
【答案】3.B 4.C 5.A
【解析】3.读图,根据图例及注记可知,图中I区风沙增强始于约距今1.5—1.0千年,II区风沙增强始于约距今1.0千年,故Ⅰ区风沙活动开始增强的时间比Ⅱ区提前0.5千年,B正确;排除ACD。故选B。
4.读图,距今1.5-1.0千年时期,Ⅰ区和Ⅱ区气候相同,但风沙活动强弱不同,说明气候不是风沙差异的主要因素,A错误;材料中未有地壳抬升的信息,且地壳抬升尺度较大,对Ⅰ区和Ⅱ区影响一致,不会导致风沙活动强弱的差异,B错误;距今1.5-1.0千年时期,气候暖湿,不易起风沙,图中I区人类活动明显强于II区,造成I区在暖湿气候下风沙增加,风沙增强时间早于II区,C正确;湿润地区枯水期时河床裸露也不一定会导致风沙增加,说明河床裸露不是风沙增加的主要原因,D错误。故选C。
5.读图可知,距今1.0千年以来,Ⅱ区西伯利亚高压增强导致冬季风增加,A正确;风沙增强,大气能见度下降,B错误;人类活动弱于I区,C错误;冬季风增强,风力搬运作用增强,风力沉积物颗粒变粗,D错误。故选A。
【点睛】风沙活动强弱主要受沙源物质、风、植被覆盖率及人类活动的影响。
(2024·河南开封·三模)我国南方带鱼是一种洄游性鱼类,随季节不同作南北向移动,冬季作越冬洄游。它一般生活在20—40米水深的近海,有昼夜垂直迁移的习惯(夜间游至表层觅食,白天潜回下层)。鱼类的垂直迁移习惯对地球碳循环有重要意义。下图为我国南方带鱼冬季洄游线路和越冬场示意图。据此完成下面小题。
6.推测浙江省舟山渔场捕捞带鱼最佳时期为( )
A.3—5月B.5—7月C.8—10月D.12月至翌年2月
7.通常捕捞上来的带鱼非常不易存活,原因主要是( )
A.海面气压变低B.表层水温升高C.海面光照增强D.表层饵料短缺
8.鱼类的昼夜垂直迁移对地球碳循环的重要意义表现为( )
A.增加大气碳含量B.加快海水碳分解C.增加海底碳积累D.加快碳循环速度
【答案】6.D 7.A 8.C
【解析】6.由材料可知,我国南方带鱼是洄游性鱼类,冬季作越冬洄游,舟山渔场位于南方带鱼的越冬场,冬季时带鱼数量多,捕获量大,D正确。3—10月份期间,带鱼位于北方海域,舟山渔场的带鱼数量较少,ABC错误,故选D。
7.由材料可知,带鱼一般生活在20—40米水深的近海,气压较高,捕捞上来后气压变低,强烈的气压变化导致带鱼死亡,A正确。舟山渔场带鱼捕捞主要是在冬季,海洋表层的水温并不高,B错误。海面光照强于海底,但是光照条件容易受人为调整,不会因为光照条件导致带鱼不易存活,C错误。由材料可知,带鱼夜间游至表层觅食,说明海洋表层的饵料较多,D错误,故选A。
8.鱼类游至表层觅食过程中,吸收海洋表层的有机碳,白天潜回下层,通过新陈代谢将碳留在下层,C正确。鱼类将海洋表层的有机碳吸收,减少大气碳含量,A错误。海水碳分解与鱼类无关,B错误。鱼类并不能将海底的碳带至海洋表层,不能加快碳循环速度,D错误,故选C。
【点睛】鱼类的昼夜垂直迁移表现为夜间游至表层觅食,白天潜回下层。觅食过程中将食物中的有机碳吸收至鱼类体内,减少海洋表层的碳含量。潜回下层后,通过新陈代谢将碳排泄至海底,增加海底的碳积累。
(2024·山西吕梁·二模)贯穿于塔克拉玛干沙漠的公路两旁建有由2000多万株梭梭、红柳、沙拐枣等植物构成的生态防护林带。沙漠公路每隔4千米,就有一座水源井。由中国石油塔里木油田承建的沙漠公路零碳示范工程对水源井采用太阳能光伏电力抽水灌溉,建设了一条绿色低碳之路。图示意沙漠公路水源井附近的太阳能光伏发电站。完成下面小题。
9.该沙漠公路两旁种植的梭梭、红柳、沙拐枣的共同生长习性有( )
①耐贫瘠②喜光照③耐干旱④喜水肥
A.①②④B.②③④C.①②③D.①③④
10.新疆沙漠公路沿线营造防护林带的主要目的是( )
A.涵养水源,防御水土流失B.阻挡风沙,防止沙漫公路
C.增加蒸发,缓解干热天气D.遮蔽阳光,减少公路暴晒
11.该沙漠公路“零碳”排放的主要途径有( )
①水源井全部使用光伏电力抽水灌溉②公路两旁生态防护林吸收CO2
③拆除供水管道,采用喷灌技术灌溉植物④植物负碳部分中和沙漠公路车辆的碳排放
A.①②③B.②③④C.①③④D.①②④
【答案】9.C 10.B 11.D
【解析】9.根据沙漠公路的自然环境可知,梭梭、红柳、沙拐枣等能够在沙漠中生长,肯定具有耐贫瘠、耐干旱、喜光照的生长特点,①②③正确,④错误,C正确,ABD错误。故选C。
10.根据材料可知,沙漠公路两旁建有由大量梭梭、红柳、沙拐枣等植物构成的生态防护林带。这些植物在沙漠环境中能够有效地固定沙土,减少风蚀作用,从而起到阻挡风沙的作用。当强风吹过沙漠时,防护林带能够减缓风速,降低风沙的携带能力,进而防止沙粒被吹起并蔓延到公路上,保证了公路的畅通和行车安全,B正确;沙漠地区本身水资源稀缺,涵养水源和防御水土流失不是主要目的,A错误;而增加蒸发和遮蔽阳光对缓解干热天气和减少公路暴晒的效果有限,不是通过营造防护林带可以实现的主要功能,CD错误。故选B。
11.水源井全部使用光伏电力抽水灌溉,没有消耗矿物能源,为“零碳”,①正确;公路两旁绿色植物的光合作用可吸收CO2并将其转化为有机物,这有助于减少大气中的二氧化碳浓度,从而实现零碳排放的目标,②正确;公路两旁的生态防护林不仅能够吸收二氧化碳,还能够通过其生长过程中的碳储存功能来中和沙漠公路上车辆产生的碳排放。这有助于平衡公路运营过程中产生的碳排放,进一步推动零碳排放的实现,④正确;虽然喷灌技术可能有助于提高水资源利用效率,但与零碳排放的直接关联不大,③错误,故D正确,ABC错误。故选D。
【点睛】我国西北干旱地区,风沙活动频繁,流沙很容易掩埋公路,铁路等基础设施,防护林的建设可以很好的防治风沙,减少风沙活动对基础设施的影响。
(2024·浙江·二模)碳生态承载系数表示某一地区碳吸收量占全区比例与该区域碳排放量占全区比例的商。下图是以耕地和建设用地为主要碳源,林地、草地、水域和未利用地为碳吸收载体,研究得出的2020年重庆市碳生态承载系数分布图。完成下面小题。
12.最需要承担碳排放补偿责任的地区是( )
A.甲B.乙C.丙D.丁
13.为实现碳中和目标,缓解重庆碳收支空间分布不平衡现象,应( )
①扩大中小城镇建设用地②发挥中心城区人才优势发展技术密集产业
③提高绿色清洁能源占比④保护东部碳汇资源,减少生态产品的开发
A.①②B.②③C.①③D.③④
【答案】12.C 13.B
【解析】12.碳生态承载系数表示某一地区碳吸收量占全区比例与该区域碳排放量占全区比例的商,因此,碳生态承载系数小于1,表明碳排放量大于碳吸收量,大于1说明碳排放量小于碳吸收量。因此最需要承担碳排放补偿责任的地区是碳生态承载系数小于1的地区,读图可知,四区域中,只有丙的碳生态承载系数小于1,因此最需要承担碳排放补偿责任的地区是丙,C正确,ABD错误,故选C。
13.扩大中小城镇建设用地会增加碳源,不利实现碳中和,①错误;技术密集产业的碳排放较少,因此发挥中心城区人才优势发展技术密集产业可以减少碳排放,②正确;提高绿色清洁能源占比可以减少碳排放,③正确;重庆碳收支空间分布不平衡现象表现在东部收大于支而西部收小于支,因此应重点保护西部碳汇资源,减少生态产品的开发,④错误。综上所述,B正确,ACD错误,故选B。
【点睛】碳中和是节能减排术语。一般是指国家、企业、产品、活动或个人在一定时间内直接或间接产生的二氧化碳或温室气体排放总量,通过植树造林、节能减排等形式,以抵消自身产生的二氧化碳或温室气体排放量,实现正负抵消,达到相对“零排放”。
(2024·山东淄博·一模)全球气候变暖导致北半球较高纬度地区 (纬度高于50°N的陆地区域)土地覆盖类型发生巨大变化。下表示意1982-2015年土地覆盖类型的转移矩阵(单位:10³km²)。据此完成下面小题。
注:以第一行第二列的15.2为例.表示从1982年到2015年,有15.2×10³km²的裸地转变成了耕地。无数据表示未知植被类型。
14.森林最主要的转入来源和转移去向分别是( )
A.灌木、草地B.草地、草地C.耕地、苔原D.草地、耕地
15.耕地面积增加主要来自草地而非森林,原因是草地( )
A.更便于开垦B.面积更广阔
C.年最高温高D.土壤更肥沃
【答案】14.B 15.A
【解析】14.结合表格数据可知,从1982年到2015年,有16202×10³km²的草地转变成了森林,森林最主要的转入来源为草地,A、C错误;从1982年到2015年,有822.1×10³km²的森林转变成了草地,森林最主要的转移去向为草地,B正确,D错误。故选B。
15.相比而言,开垦林地为耕地,费时费力,开垦草地为耕地,比较省时省力,草地更便于开垦为耕地,A正确;根据材料可知,森林的面积更广,B错误;年最高温的高低不是开垦草地的原因,C错误;落叶和树枝的分解会添加有机质,提升土壤的肥力,林地土壤更肥沃,D错误。故选A。
【点睛】随着二氧化碳浓度增加和气候变暖,可能会增加植物的光合作用,延长生长季节,使世界一些地区更加适合农业耕作。但全球气温和降雨形态的迅速变化,也可能使世界许多地区的农业和自然生态系统无法适应或不能很快适应这种变化,使其遭受很大的破坏性影响,造成大范围的森林植被破坏和农业灾害。
(2024·山东济南·一模)近地面臭氧(O₃)是大气中重要的二次污染物,由氮氧化物和挥发性有机物在强太阳光照射下经光化学反应生成。信阳市位于河南省东南部,大别山北麓,该市在2014年和2018年近地面臭氧浓度异常。图为2014—2018年该市O₃累计超标日数月变化图。完成下面小题。
16.通过2014-2018年O₃月数据发现,信阳市7、8月份超标日数偏少,原因是其( )
A.正午太阳高度角大,气温高B.位于山地北侧,下沉气流强
C.受锋面雨带控制,降水集中D.受暖锋天气影响,阴雨连绵
【答案】16.C
【分析】16.有材料可知,近地面臭氧时由工业企业排放的的氮氧化物和挥发性气体在强太阳光照下经光化学反应生成,正午太阳高度角大有利于臭氧的光化学反应,A不符合题意;下沉气流多晴天,为近地面臭氧合成提供强太阳光照条件,B不符合题意;7、8月份雨带北移,该地刚好处于锋面雨带控制下,7、8月份多阴雨天气,可以减少强太阳辐射,且能溶解部分氮氧化物和有机物,不利于近地面臭氧的形成,C符合题意;7、8月份河南的阴雨天气不完全是由暖锋影响的,还有副高、台风、冷锋等多种因素导致,且7、8月份的河南不一定阴雨连绵,D错误。故选C。
【点睛】雨季一到近地面臭氧产生变少的原因主要有以下几个方面:首先,臭氧本身很少部分溶解在降水中,虽然臭氧浓度被降水清除的作用并不显著。但是一些含氧有机物化合物和氮氧化物等,可以被降水清除。这样一来,就间接地降低了臭氧产生的可能性。其次,降水天气通常伴随着多云和近地面太阳辐射的降低。这会导致近地面臭氧生成速率降低。当太阳辐射减弱时,光化学反应速率就会降低,从而减少了臭氧的生成。但需要注意的是,在夏季雷雨天气中,产生的电荷可以使氮气和氧气分解到原子状态,这实际上是有利于臭氧的形成的。因此,雷雨后可能会出现臭氧浓度升高的现象。
二、综合题
17.(2024·湖北黄石·三模)阅读图文材料,完成下列要求。
天然橡胶喜高温、湿润的环境,耐寒性差,种植、养护和割胶劳动力投入量大。作为重要工业原料,天然橡胶应用广泛,是重要的战略资源。我国是世界最大天然橡胶消费国,也是第四大天然橡胶生产国。我国天然橡胶种植区主要分布在云南、海南和广东三省,但由于受气候和价格波动影响,国内胶农存在“弃管弃割、砍树改种”的现象。为此,我国近些年来一方面鼓励企业到东南亚租地种植天然橡胶供应国内;同时在国内橡胶种植区推行“农业保险"制度,弃割改种现象得到显著改善。图为我国2003年至2016年天然橡胶消费量和自给率的变化图。
(1)描述图示期间我国天然橡胶消费量和自给率的特征及变化,并分析原因。
(2)分析我国企业选择到东南亚租地种植天然橡胶的原因,并简述此举对我国橡胶资源安全的意义。
(3)请说明在橡胶种植区推行“农业保险”对提高我国天然橡胶自给率的作用。
【答案】(1)特征及变化:我国天然橡胶消费量大且不断上升,自给率低且不断降低,原因:我国热带范围小,适宜天然橡胶种植面积小,产量低且增产空间小;天然橡胶应用范围广,我国经济规模大,发展速度快,对橡胶需求量大且增长速度快。
(2)原因:东南亚纬度低,热量充足,降水丰富,适宜橡胶种植的面积广、单产高;东南亚土地租金低,人口稠密,劳动力充足且成本低。安全意义:在东南亚种植橡胶可增加我国天然橡胶供给量,
缓解国内供需矛盾;可增强对国内天然橡胶供应的稳定性,保障国家天然橡胶资源安全。
(3)可以提高胶农抵御自然灾害和价格波动等风险的能力,保障收入的稳定,提高胶农橡胶种植、养护和收割的积极性,利于国内天然橡胶的稳产和增产,从而提高自给率。
【分析】本大题以2003年至2016年天然橡胶消费量和自给率的变化图为材料设置试题,涉及农业区位因素、国家安全等相关内容,考查学生获取和解读地理信息、调动和运用地理知识、基本技能、描述和阐述地理事物、地理基本原理与规律能力,培养学生综合思维、区域认知、地理实践力素养。
【详解】(1)读图,从2003-2016年,我国天然橡胶消费量从150万吨到490万吨,消费量大大且不断上升,自给率从38%到15.5%,自给率低,且不断下降。主要是由于我国热带面积小,能够适宜种植天然橡胶的面积小,主要分布在云南、海南和广东三省,整体的产量低,增产空间也比较小;而天然橡胶作为重要工业原料,应用广泛,我国经济规模大,对橡胶需求量大,随着经济发展速度加快,橡胶需求增长速度快。
(2)结合所学知识可知,东南亚纬度低,热量充足,降水丰富,符合橡胶生长的习性,适宜橡胶种植的面积广,东南亚地区橡胶种植历史悠久,经验丰富,单产高;东南亚经济较为落后,土地租金低,人口稠密,拥有大量廉价的劳动力,整体生产成本较低。我国企业选择到东南亚租地种植天然橡胶可增加我国天然橡胶供给量,缓解我国天然橡胶不足的问题,缓解国内供需矛盾;保障国内天然橡胶的持续供应,增加供应的稳定性,保障国家天然橡胶资源安全,提高自给率。
(3)推行“农业保险”可以提高胶农抵御自然灾害和防范价格波动等风险的能力,减少气候等自然灾害和价格波动带来的影响,保障胶农收入的稳定,减少弃割改种现象,提高胶农橡胶种植、养护和收割的积极性,利于国内天然橡胶的稳产和增产,从而提高自给率,保障国家天然橡胶资源安全。
18.(2024·云南·二模)阅读图文材料,完成下列要求。
大豆广泛用于榨油、饲料生产和食品加工,美洲是大豆传统的主产区和出口地。俄罗斯大豆种植依靠独特的自然条件,采用了粗放式种植的管理方式。近年来,俄罗斯大豆种植面积和产量大幅度增长,同时,进口和出口量也在持续增加,形成西部进口、东部出口的“西进东出”国际贸易格局。我国是大豆的生产和消费大国,目前仍需大量进口,为保证粮食安全,除进口美洲大豆外,向俄罗斯进口大豆的数量也在不断增加。左图示意俄罗斯大豆主产区分布,右图示意俄罗斯东部地区和西部地区大豆产量和大豆需求量。
(1)描述俄罗斯大豆生产区分布特点。
(2)说明俄罗斯大豆采用粗放式种植管理的合理性。
(3)分析俄罗斯大豆形成“西进东出”国际贸易格局的原因。
(4)从粮食安全角度,简述近年来我国从俄罗斯进口大豆数量不断增加的原因。
【答案】(1)主要分布在俄罗斯纬度较低(南部)、热量较充足的地区;生产区集中分布于东(南)部和西(南)部。
(2)土地肥沃,施用较少的肥料即可获得较好收成;冬季气温低,病虫害较少,除虫工作量小;地广人稀,可投入的劳动力少,适合粗放种植管理方式;大豆种植和生长管理过程相对(水稻等)简单,不需要精耕细作。
(3)俄罗斯地域辽阔,东、西大豆种植区距离较远,运输成本高,大豆市场相对割裂;西部人口较多,经济较发达,市场需求量大;可通过廉价的海运进口大豆;东部地广人稀,生产规模较大,需求有限;临近中国市场,可向中国大量出口。
(4)我国人口众多,耕地资源有限,需优先保障其他粮食作物的生产;国内大豆的生产不能满足日益增长的消费需求;实现大豆进口渠道多元化,保障我国农畜产品的稳定生产和供应,维护粮食安全。
【分析】本题以俄罗斯大豆为背景,涉及农业、生产和销售、粮食安全等知识,考查学生获取和解读地理信息、调动和运用地理知识、基本技能、描述和阐述地理事物、地理基本原理与规律能力,综合思维、区域认知素养。
【详解】(1)结合俄罗斯的大豆主产区分布图可知,主要分布在俄罗斯纬度较低、热量条件较充足的南部地区、生产区集中分布于东南部和西南部地区。
(2)俄罗斯的大豆主产区土地较为肥沃,可以施用较少的肥料即可获得较好收成;该地区,纬度高,冬季气温低,病虫害较少,除虫工作量小,不需要大量的劳动力;俄罗斯东部地广人稀,本身可投入的劳动力较少,适合粗放种植管理方式;大豆在种植和生长过程中,管理相对(水稻等)简单,因此不需要精耕细作。
(3)俄罗斯地域辽阔,国土面积广,东、西大豆种植区距离较远,运输成本会比较高,所以大豆市场相对割裂;对于俄罗斯西部地区来说,人口较多且经济较发达,因此市场需求量大;西部也有港口,可通过廉价的海运进口大豆;而东部地区,地广人稀,生产规模较大,产量高,但是需求有限;东部在地理位置上临近中国市场,可向中国大量出口。
(4)我国人口众多,耕地资源有限,需优先保障其他粮食作物的生产,满足国内对粮食的需求;国内市场需求量大,仅是国内大豆的生产不能满足日益增长的消费需求;因此从俄罗斯进口大豆,不仅可以实现大豆进口渠道多元化,还可以保障我国农畜产品的稳定生产和供应,从而维护粮食安全。
19.(2024·山西晋中·二模)阅读图文材料,完成下列要求。
高山生态系统通常具有较高的生物多样性,分布着一些特有动植物类群。高黎贡山位于横断山区西南部,山脉绵延超过500km(北纬23°48′~26°23′,东经23°48′~26°23′),是全球34个生物多样性热点地区之一,但生物本底资料(基础性的、没有被干预过的数据或信息)调查仍有较大欠缺。为了解该区域的鸟兽多样性本底和季节变化动态,某小组沿高海拔的3100~3700m区域布设红外相机进行监测,其中茶马古道南斋公房段是翻越高黎贡山南段的重要通道。通过调查发现动物垂直迁移和动物活动强度的季节变化,这两个因素应该纳入生物多样性保护考虑。下图示意该小组调查的鸟类物种数的月变化。
(1)分析高黎贡山成为全球生物多样性热点地区的有利自然条件。
(2)指出高黎贡山高海拔地区鸟类多样性的季节差异并从迁移角度做出合理解释。
(3)推测南斋公房作为鸟类重要监测和管理区域的季节并说明原因。
(4)请为高黎贡山高海拔地区生物多样性的保护提出合理化建议。
【答案】(1)横跨纬度较大、南北距离较长,地域空间广阔;高黎贡山地势起伏大,海拔高;受纬度、地形等因素影响,气候差异显著;植被类型丰富多样,为不同动植物提供充足的食物。
(2)差异:夏季多于冬季。解释:对高山区域而言,冬季气温低、地表常有积雪覆盖,鸟类通常难以获取足够的食物而向低海拔迁移;而夏季气温回暖,积雪融化,中低海拔的动物会进入高山寻找食物或者繁殖。
(3)夏季。原因:夏季南斋公房鸟类物种增多;而夏季南斋公房(是翻越高黎贡山南段的重要通道),人为活动相对频繁,因此在夏季加强南斋公房鸟类物种监测和管理就显得尤为重要。
(4)依法对该地区生态环境进行保护,禁止人为猎杀生物;保护高黎贡山植被,禁止乱砍滥伐。(其他答案合理可酌情给分)
【分析】本题以高黎贡山基本概况和鸟类物种数的月变化为材料,涉及自然地理环境整体性、自然保护区与生态安全及生物多样性减少等知识点,体现学生的区域认知、综合思维、人地协调观等学科素养。
【详解】(1)根据材料信息可知,生物多样性热点地区即该地生物多样性高,从自然条件来看主要体现在区域内自然环境差异性大,复杂度高。根据材料可知,高黎贡山位于亚热带高山区,海拔高落差大,且南北跨度大,所以地域空间不但大,水平热量带和垂直带普差异显著,为生物多样性发育提供了良好的环境,同时植物多样性高,适合多种类型动物获取食物,所以动植物丰富度高。
(2)根据图中信息可知,鸟类物种数量夏季多,冬季少,即高海拔地区鸟类多样性的季节差异为夏季多于冬季。冬季鸟类数量少,根据题干信息可知,冬季鸟类从高海拔地区迁出,说明高海拔冬季缺少鸟类生存条件,高海拔地区冬季较低海拔更冷,所以地面积雪厚,对鸟类来说缺少食物,只能向温度较高、积雪较少的低海拔地区迁移,而到了夏季气温回升,冰雪消融,高海拔地区有了优越的生存条件,故而中低海拔的动物进入高山寻找食物和繁殖地。
(3)根据材料“通过调查发现动物垂直迁移和动物活动强度的季节变化,这两个因素应该纳入生物多样性保护考虑”可知,南斋公房作为鸟类重要监测和管理区域的目的主要是更有针对性的进行鸟类的保护,而物种数量多、且人类活动频繁的区域往往是需要重点保护的区域。南斋公房属于高海拔人类频繁活动区,加之夏季鸟类物种增多,所以夏季检测和管理针对性更突出,效果更明显。
(4)根据所学知识可知,地区生物多样性的保护措施主要以建立自然保护区,较少人类对生态系统的破坏和影响,从而保护野生动物的栖息地和食物来源,防止人类活动对野生动物生存和繁衍造成干扰。故建议可以从以下方面入手:设立相应的自然保护区,依法对生态环境进行保护,禁止乱砍乱发、禁止对野生动物猎杀,从而保护野生生物数量;减少不合理人类活动,保护良好的生物生存环境等。
类型
裸地
耕地
森林
草地
无数据
灌木
冰雪
苔原
1982年总面积
裸地
37935
15.2
7.4
3022
27
0.1
50.1
277_3
4148.5
耕地
1.1
3105.3
439.0
4625
2.7
0
0
0
40105
森林
1.9
173.1
15791.2
822.1
15.6
0.6
3.8
40.8
168492
草地
196.5
756.0
16202
8743.5
14.0
3.9
23.7
156.3
11514.1
无数据
8.9
4.9
55.2
92.3
1041.7
0.3
1.9
183
12235
灌木
0.1
0
0.4
0.9
0
1.4
0
0
29
冰雪
66.3
0
12.8
29.3
0.8
0
367.7
223
499.2
苔原
145.5
0
357.3
386.7
6.0
0
17.7
5467.2
6380.4
2015年总面积
4213.8
4054.5
18283.5
10839.5
1083.6
6.3
465.0
59823
44928.4
押新高考09 水文现象研究-【临考押题】备战2024年高考地理临考题号押题(新高考通用): 这是一份押新高考09 水文现象研究-【临考押题】备战2024年高考地理临考题号押题(新高考通用),文件包含押新高考09水文现象研究-备战2024年高考地理临考题号押题新高考通用原卷版docx、押新高考09水文现象研究-备战2024年高考地理临考题号押题新高考通用解析版docx等2份试卷配套教学资源,其中试卷共32页, 欢迎下载使用。
押新高考08 大气运动-【临考押题】备战2024年高考地理临考题号押题(新高考通用): 这是一份押新高考08 大气运动-【临考押题】备战2024年高考地理临考题号押题(新高考通用),文件包含押新高考08大气运动-备战2024年高考地理临考题号押题新高考通用原卷版docx、押新高考08大气运动-备战2024年高考地理临考题号押题新高考通用解析版docx等2份试卷配套教学资源,其中试卷共30页, 欢迎下载使用。
押新高考07 地球运动-【临考押题】备战2024年高考地理临考题号押题(新高考通用): 这是一份押新高考07 地球运动-【临考押题】备战2024年高考地理临考题号押题(新高考通用),文件包含押新高考07地球运动-备战2024年高考地理临考题号押题新高考通用原卷版docx、押新高考07地球运动-备战2024年高考地理临考题号押题新高考通用解析版docx等2份试卷配套教学资源,其中试卷共25页, 欢迎下载使用。