





押新高考10 海洋地理与海洋经济-【临考押题】备战2024年高考地理临考题号押题(新高考通用)
展开2、锻炼同学的考试心理,训练学生快速进入考试状态。高考的最佳心理状态是紧张中有乐观,压力下有自信,平静中有兴奋。
3、训练同学掌握一定的应试技巧,积累考试经验。模拟考试可以训练答题时间和速度。高考不仅是知识和水平的竞争,也是时间和速度的竞争,可以说每分每秒都是成绩。
4、帮助同学正确评估自己。高考是一种选拨性考试,目的是排序和择优,起决定作用的是自己在整体中的相对位置。因此,模拟考试以后,同学们要想法了解自己的成绩在整体中的位置。
备战2024年高考地理临考题号押题(新高考通用)
第10题 海洋地理与海洋经济
核心考点
考情统计
考向预测
备考策略
海洋空间资源开发
2023浙江卷(第一次)21题海洋空间资源开发
1.以区域地图、洋流分布图为背景,考查考查洋流的分布规律及其地理意义,并且题目的设计往往与其他主题相融合。
2.近年来,结合图文资料,对海水性质的考查题目增多。
3.结合新情境,考查海洋空间资源的开发与发展。
4.全球气候变暖的背景下,考查海——气相互作用。
1.掌握世界洋流的分布规律及其意义。
2.掌握海水的性质及其影响因素。
3.掌握海——气相互作用及其对人类活动的影响。
2023江苏卷1-2题海岸旅游业
2023重庆卷5题填海造陆
洋流
2023北京卷9题洋流对地理环境的影响
2023海南卷18题洋流对地理环境的影响
2023江苏卷8-10题洋流
2023浙江卷(第一次)7-8题洋流、海水的盐度
2023浙江卷(第二次)9-10题洋流及其性质
2023辽宁卷7-9题洋流及海水盐度
2023广东卷19题洋流对地理环境的影响
海——气相互作用
2023北京卷5-6题厄尔尼诺及其影响
2023河北卷10-11题拉尼娜及其影响
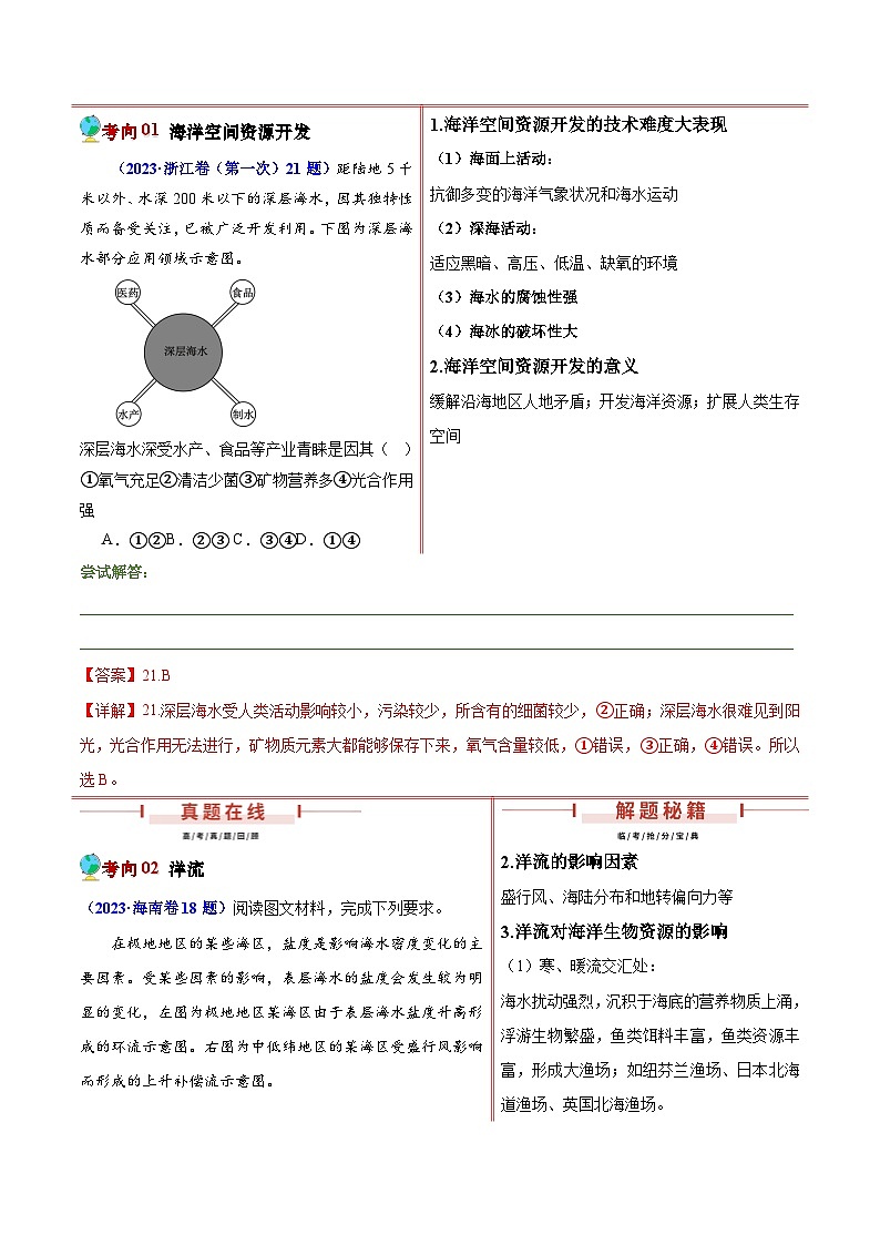
考向01 海洋空间资源开发
(2023·浙江卷(第一次)21题)距陆地5千米以外、水深200米以下的深层海水,因其独特性质而备受关注,已被广泛开发利用。下图为深层海水部分应用领域示意图。
深层海水深受水产、食品等产业青睐是因其( )
①氧气充足②清洁少菌③矿物营养多④光合作用强
A.①②B.②③C.③④D.①④
1.海洋空间资源开发的技术难度大表现
(1)海面上活动:
抗御多变的海洋气象状况和海水运动
(2)深海活动:
适应黑暗、高压、低温、缺氧的环境
(3)海水的腐蚀性强
(4)海冰的破坏性大
2.海洋空间资源开发的意义
缓解沿海地区人地矛盾;开发海洋资源;扩展人类生存空间
尝试解答:____________________________________________________________________________________________
____________________________________________________________________________________________
【答案】21.B
【详解】21.深层海水受人类活动影响较小,污染较少,所含有的细菌较少,②正确;深层海水很难见到阳光,光合作用无法进行,矿物质元素大都能够保存下来,氧气含量较低,①错误,③正确,④错误。所以选B。
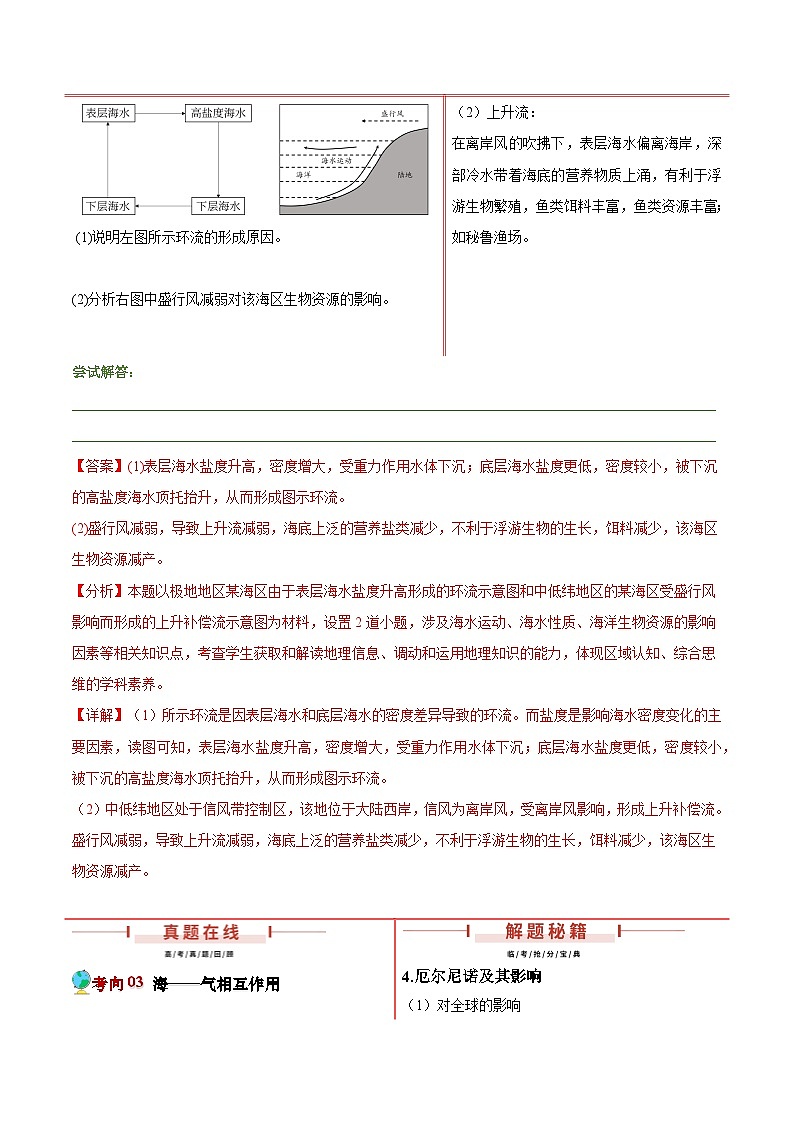
考向02 洋流
(2023·海南卷18题)阅读图文材料,完成下列要求。
在极地地区的某些海区,盐度是影响海水密度变化的主要因素。受某些因素的影响,表层海水的盐度会发生较为明显的变化,左图为极地地区某海区由于表层海水盐度升高形成的环流示意图。右图为中低纬地区的某海区受盛行风影响而形成的上升补偿流示意图。 (1)说明左图所示环流的形成原因。
(2)分析右图中盛行风减弱对该海区生物资源的影响。
2.洋流的影响因素
盛行风、海陆分布和地转偏向力等
3.洋流对海洋生物资源的影响
(1)寒、暖流交汇处:
海水扰动强烈,沉积于海底的营养物质上涌,浮游生物繁盛,鱼类饵料丰富,鱼类资源丰富,形成大渔场;如纽芬兰渔场、日本北海道渔场、英国北海渔场。
(2)上升流:
在离岸风的吹拂下,表层海水偏离海岸,深部冷水带着海底的营养物质上涌,有利于浮游生物繁殖,鱼类饵料丰富,鱼类资源丰富;如秘鲁渔场。
尝试解答:____________________________________________________________________________________________
____________________________________________________________________________________________ 【答案】(1)表层海水盐度升高,密度增大,受重力作用水体下沉;底层海水盐度更低,密度较小,被下沉的高盐度海水顶托抬升,从而形成图示环流。
(2)盛行风减弱,导致上升流减弱,海底上泛的营养盐类减少,不利于浮游生物的生长,饵料减少,该海区生物资源减产。
【分析】本题以极地地区某海区由于表层海水盐度升高形成的环流示意图和中低纬地区的某海区受盛行风影响而形成的上升补偿流示意图为材料,设置2道小题,涉及海水运动、海水性质、海洋生物资源的影响因素等相关知识点,考查学生获取和解读地理信息、调动和运用地理知识的能力,体现区域认知、综合思维的学科素养。
【详解】(1)所示环流是因表层海水和底层海水的密度差异导致的环流。而盐度是影响海水密度变化的主要因素,读图可知,表层海水盐度升高,密度增大,受重力作用水体下沉;底层海水盐度更低,密度较小,被下沉的高盐度海水顶托抬升,从而形成图示环流。
(2)中低纬地区处于信风带控制区,该地位于大陆西岸,信风为离岸风,受离岸风影响,形成上升补偿流。盛行风减弱,导致上升流减弱,海底上泛的营养盐类减少,不利于浮游生物的生长,饵料减少,该海区生物资源减产。
考向03 海——气相互作用
(2023·河北卷10~11题)海水温度分布状况影响大气环流,对天气系统和长期气候变化有着重要影响。下图为某年赤道附近(5°S-5° N)部分海域海表温度距平时间-经度剖面(单位:℃)。据此完成下面小题。
10.上图反映该年赤道附近中、东太平洋出现( )
A.厄尔尼诺现象
B.厄尔尼诺现象→拉尼娜现象
C.拉尼娜现象
D.拉尼娜现象→厄尔尼诺现象
11.赤道附近中、东太平洋此现象发生时,易出现( )
A.西北太平洋副热带高压减弱
B.中国沿海海平面偏高
C.秘鲁沿岸积云对流活动增强
D.菲律宾野火灾害偏多
4.厄尔尼诺及其影响
(1)对全球的影响
①赤道附近,太平洋东西部海面温差减小,东部(秘鲁、智利沿海)下沉气流减弱,甚至出现上升气流,气候由干燥少雨变为多雨,引发洪涝灾害;相反,西部转变为干燥少雨。
②秘鲁渔场鱼类减少,水温上升,冷水鱼类不适应环境,导致鱼类大量死亡;上升补偿流减弱,饵料食物减少。
(2)对我国气候的影响
①凉夏:西太平洋水温较往年偏高低,夏季风较弱,北旱南涝,台风少发。
②暖冬:西太平洋水温较往年偏低,气压偏高,高低纬间气压差减小,亚洲高压影响范围更大。
5.拉尼娜现象及其
与厄尔尼诺现象相反,赤道附近太平洋中东部表层海水温度异常降低。
①冷冬:西太平洋水温较往年偏高,气压偏低,亚洲高压影响范围更大。
②热夏:西太平洋水温较往年偏高,夏季风势力大,台风多发。
尝试解答:____________________________________________________________________________________________
____________________________________________________________________________________________ 【答案】10.C 11.B
【解析】10.读图可知,赤道附近太平洋中东部等值线为负值,说明赤道附近太平洋中东部海区海水温度异常偏低;赤道附近太平洋西部等值线基本为正值,说明赤道附近太平洋西部海区海水温度异常偏高,出现了拉尼娜现象。而厄尔尼诺年是赤道附近太平洋中东部海区海水温度异常偏高、赤道附近太平洋西部海区海水温度异常偏低的现象。综上所述,C正确,ABD错误。故选C。
11.此现象发生时,赤道附近中、东太平洋海水水温异常偏低,东南信风增强,更多的表层海水由太平洋东部海区带至太平洋西部海区,位于太平洋西部的中国沿海海平面偏高,B正确;赤道附近太平洋西部海区海水温度异常偏高,西北太平洋副热带高压势力增强,A错误;秘鲁寒流势力增强,秘鲁沿岸下沉气流更强,不利于积云对流活动,更加干燥,C错误;太平洋西侧上升气流增强,降水增多,菲律宾野火灾害偏少,D错误。故选B。
【点睛】当信风加强时,赤道东太平洋深层海水上翻现象更加剧烈,导致海表温度异常偏低,使得气流在赤道太平洋东部下沉,而气流在西部的上升运动更为加剧,有利于信风加强,这进一步加剧赤道东太平洋冷水发展,引发所谓的拉尼娜现象。
(2024·河南信阳·二模)鲸湾港(亦称沃尔维斯港),是纳米比亚最大的港口城市。鲸湾港新集装箱码头项目由中国港湾公司承建,通过“吹沙填海”扩建码头,并在建设时引入自动化港湾项目,使其逐渐成为南部非洲国家的重要物流枢纽。下图示意纳米比亚鲸湾港位置。完成下面小题。
1.鲸湾港扩建采用“吹沙填海”,主要是该海域( )
A.位于浅海区域B.临近沙漠地区C.海浪侵蚀力弱D.东南风势力强
2.新集装箱码头建设时引入自动化港湾项目,带来的显著效益是( )
A.降低施工难度B.提升科技水平C.提高港口吞吐量D.增多了就业岗位
【答案】1.A 2.C
【解析】1.吹沙填海是用沙袋将一定面积的海域圈起来,然后用泵将圈外海底的泥沙和海水一起“吹”进圈内,海水流出圈外,沙被留在圈内,渐浙地,圈内的海面就被不断“吹”进的沙“填”成了陆地。鲸湾港附近为浅滩,填海造陆的难度较小,可以采用吹沙填海的方式造陆,A正确;临近沙漠地区、海浪侵蚀力弱、东南风势力强均不是影响鲸湾港扩建采用“吹沙填海”的主要原因,BCD错误。故选A。
2.新集装箱码头建设时引入自动化港湾项目可以大大提高装卸和转运的效率,从而提高港口吞吐量,C正确;引入自动化港湾项目并不能降低施工难度、提升科技水平,AB错误;引入自动化港湾项目,会减少对劳动力的需求,减少了就业岗位,D错误。故选C。
【点睛】吹沙填海是在填海点的周围用吹沙的方式堆沙造地,不同于传统的挖土搬运,也不同于挖沙搬运。近距离吹沙不用管道,远距离吹沙需要长短不一的管道,最长的延伸十多里。吹沙填海用挖泥船(有的用挖沙船)的泵(有的带有长管道)将圈外海底的沙水一起吹进目标圈内,海水流出圈外,沙就留在圈内,渐渐地圈内的海面就被不断吹进的沙填成了陆地。
(2024·吉林·一模)人工化指数是指人类活动导致的岸线使用类型变化占总岸线长度的比例,能够反映海岸线受人类活动的影响程度。下图示意深圳市东西海岸线人工化指数的变化。读图,完成下面小题。
3.据图可知,1988~2021年深圳( )
A.西海岸经济发展速度快B.东海岸城镇建设潜力小
C.东海岸自然岸线替代人工岸线D.西海岸人工岸线替代自然岸线
4.近年来西海岸人工化指数变化的原因可能有( )
①城镇建设岸线趋于饱和 ②政府推行均衡一体发展
③发展中心转向东部海岸 ④自然岸线生态保护提升
A.①②B.②③C.①④D.③④
【答案】3.A 4.C
【解析】3.据材料可知,人工化指数能够反映海岸线受人类活动的影响程度。从图可以看出,西海岸人工化指数高于东海岸,能够反映出西海岸的开发强度更高,经济发展速度快,A正确;东海岸开发较少,城镇建设潜力大,B错误;人工岸线是由填海造地、围海和构筑物等永久性工程构成的岸线,自然岸线被破坏,难以恢复和替代人工岸线,且读图可知,东海岸人工化指数整体升高,人工岸线占比可能增加,C错误;西海岸人工化指数较高且整体呈增长趋势,反映海岸线受人类活动明显,即人类活动利用改造自然岸线,但不一定全都形成了人工岸线,D错误。故选A。
4.读图可知,西海岸人工化指数趋于平稳,2018~2021有降低趋势,可能是因为西海岸城镇建设岸线趋于饱和,①正确;政府推行均衡一体发展,会增加东海岸的开发,而不是降低西海岸的开发,②错误;发展中心转向东部海岸,会增加东海岸的开发强度,而不是降低西海岸的开发,③错误;随着经济的发展人们开始关注自然生态,保护自然岸线生态环境,主动减少人工干预,④正确。综上所述,C正确,ABD错误。故选C。
【点睛】海岸线是海洋与陆地的分界线,更确切的定义是海水到达陆地的极限位置的连线。随潮水涨落而变动。由于受到潮汐作用以及风暴潮等影响,海水有涨有落,海面时高时低,这条海洋与陆地的分界线时刻处于变化之中。因此,实际的海岸线应该是高低潮间无数条海陆分界线的集合,它在空间上是一条带,而不是一条地理位置固定的线。
(2024·山东青岛·一模)2012年1-8月,我国大型拖网渔船在东大西洋渔区毛里塔尼亚海域进行海水中上层鱼类捕捞。通过渔船收集该海域风向、风速、水温、盐度、密度、叶绿素等海洋环境要素,并对该海域月均捕捞量较多的中心渔场位置进行统计分析。图示意该海域中心渔场的月位置分布。据此完成下面小题。
5.与中心渔场渔获量呈正相关的海洋环境要素是( )
A.水温B.盐度C.密度D.叶绿素
6.1-2月中心渔场位置向南移动,主要是由于南部海域( )
A.太阳辐射增强B.风场势力增强C.洋流向北延伸D.径流入海增多
【答案】5.D 6.B
【解析】5.由已学可知,叶绿素丰富,说明浮游生物(植物)众多,能够为鱼群提供充足的饲料,故叶绿素与中心渔场渔获量呈正相关,D正确;海洋生物要在一定范围的温度、盐度和密度环境下才能更好的生长,与题干信息不符,ABC错误。故选D。
6.读图可知,该渔场位于“东大西洋渔区毛里塔尼亚海域”,是由于离岸风(东北信风)形成上升补偿流,营养盐上泛,饵料丰富,鱼群密集而形成。1-2月太阳直射点在南半球,东北信风位置偏南,风场势力增强,上升流增强,浮游生物大量繁殖,渔获量增加,B正确;1-2月直射点在南半球,北半球太阳辐射弱;信风位置偏南,加那利寒流向南延伸;沿岸的热带草原气候正值干季,降水少,径流入海减少,ACD错误。故选B。
【点睛】渔场的形成:地处浅海大陆架,水域浅,光照强,光合作用强;地处河流入海口,河流携带大量营养物质注入海洋,营养物质多,浮游生物多,鱼的饵料多;地处寒暖流交汇处,海水搅动把底层营养物质带到表层,浮游生物多;分布有上升流,例如秘鲁渔场,东南信风将海水吹离海岸,底下的海水上升形成上升补偿流,将海底的营养物质带到海面,从而形成渔场。
(2024·湖南衡阳·三模)随着全球气候变暖,极地海冰大量消融,受北极海冰的影响显著,可能对海—气相互作用产生重要的影响。一般来说,海域越开阔,升温越明显,海面温度越高,海一气相互作用越明显。图为白令海峡区域图。完成下面小题。
7.图中阿留申群岛附近海域多海雾,其主要影响因素有( )
A.洋流、大气环流B.洋流、海冰C.地形、海冰D.地形、大气环流
8.图示海一气相互作用最强的区域为( )
A.甲B.乙C.丙D.丁
【答案】7.A 8.D
【解析】7.据图可知,阿留申群岛位于千岛寒流和阿拉斯加暖流的交汇处,寒流降温,暖流增湿,水汽凝结容易形成海雾;该地所处纬度为60°N附近,地处副极地低气压带,为极锋附近,冷暖气团交汇,容易形成海雾,故阿留申群岛附近海域多海雾主要影响因素为洋流和大气环流,A正确;与地形、海冰关系不大,BCD错误。故选A。
8. 丁处海域广阔,且纬度较低,气温较高,蒸发旺盛,有阿拉斯加暖流流经,海-气热量交换作用最强,D正确;甲乙丙纬度较高,气温较低,蒸发较弱,且地处海湾,海域较封闭,不利于大规模的海-气交换,ABC错误。故选D。
【点睛】海洋对大气的主要作用是给予大气热量与水汽,为大气运动提供能源;大气主要通过向下的动量输送,产生风生洋流和海水的上下翻涌运动;海洋与大气在大气环流的形成、分布和变化上共同影响着全球的气候。
(2024·全国·模拟预测)涌浪是风浪离开风吹的区域后所形成的波浪,涌浪池是指大洋风浪遇陆地阻碍而形成的涌浪汇聚,池内表层海水朝一定方向流动。研究表明,南太平洋始终存在着涌浪指标的高值区(即涌浪池),如下图所示(正值表示速度加快,负值表示速度减慢)。据此完成下面小题。
9.图中南太平洋存在的涌浪池,其涌浪流动的方向大致是( )
A.自东向西B.自东南向西北C.自西向东D.自西北向东南
10.图中南太平洋存在的涌浪池,其涌浪主要源自于( )
A.南极环流B.赤道逆流C.西风漂流D.南赤道暖流
11.若南太平洋东部涌浪池内表层海水的流动速度加快,带来的影响最可能是( )
A.赤道东太平洋城市出现洪涝B.拉尼娜现象减弱
C.我国东部地区出现南涝北旱D.厄尔尼诺现象衰退
【答案】9.B 10.C 11.D
【解析】9.据材料分析可知,南太平洋东部海域涌浪流动速率大致自东南向西北逐渐减小,因此南太平洋东部涌浪流动的方向大致是自东南向西北。故选B。
10.据材料、图及上一题分析可知,图中南太平洋东部涌浪池里的涌浪流动方向为自东南向西北,涌浪是风浪离开风吹的区域后形成的波浪,故南太平洋涌浪池的涌浪主要来源于南纬50°左右的西风漂流,由于西风漂流受南美陆地的阻挡,一部分海水北上而形成,C正确。南极环流、 赤道逆流 、南赤道暖流纬度位置不对,不是中纬度,ABD错误。故选C。
11.由材料可知,若南太平洋东部涌浪池内表层海水的流动速度加快,则高纬较低温度的海水流向低纬海域,利于厄尔尼诺现象衰退;西太平洋海域水温升高,低压增强,加快副高北移,我国易出现南旱北涝现象,C错误;赤道东太平洋海区海水温度降低,蒸发减少,沿岸城市降水减少,拉尼娜现象增强,AB错误。故选D。
【点睛】波浪:海水受海风的作用和气压变化等影响,促使它离开原来的平衡位置,而发生向上、向下、向前和向后方向运动。这就形成了海上的波浪。波浪是一种有规律的周期性的起伏运动。
(2024·山东枣庄·一模)太平洋年代际震荡(PDO)是描述北太平洋海温变化的重要指数。其数值为正,利于厄尔尼诺事件的发生与维持;数值为负,会形成拉尼娜现象。下图示意我国长江梅雨长期趋势与北太平洋多年PDO趋势的逐年演变。据此完成下面小题。
12.图中1966~1991年期间,最可能出现的现象是( )
A.我国出现暖冬现象年份较多B.赤道太平洋海水西暖东冷
C.美国加利福尼亚暴雨增多D.澳大利亚东部火山频发
13.当后期PDO转为正值后,长江梅雨减少趋势仍然增大,最可能的原因是( )
A.来自海洋水汽减弱B.副热带高压控制时间缩短
C.副热带高压脊北移D.长江下游地区大气湿度下降
【答案】12.B 13.A
【解析】12.据材料可知,太平洋年代际震荡(PDO)数值为负,会形成拉尼娜现象。图中1966~1991年期间,太平洋年代际震荡数值为负,会出现拉尼娜现象。当拉尼娜现象出现时,在赤道附近中东太平洋海域,信风比常年偏强,海水温度偏低,云量减少,降水减少;在赤道附近西太平洋海域,海水温度比常年偏高,对流活动加强,云量增加,降水偏多,故最可能出现的现象是赤道太平洋海水西暖东冷,B正确;拉尼娜现象出现,我国出现冷冬现象年份较多,A错误;美国加利福尼亚暴雨减少,降水量较往年减少,易出现干旱,C错误;拉尼娜与澳大利亚东部火山频发无关,火山与板块运动有关,D错误。故选B。
13.PDO从负值向正值转折后,利于厄尔尼诺事件的发生与维持,厄尔尼诺发生年份,副高势力减弱,来自海洋的夏季风减弱,使得来自海洋的水汽减弱,长江梅雨减少趋势增大,A正确;厄尔尼诺发生年份,副高势力减弱,北移速度减慢,副热带高压控制时间可能更长,B错误;副热带高压脊北移有利于推动暖湿空气北上,也可能会导致长江梅雨增多,C错误;长江梅雨减少,使长江下游地区大气湿度下降,D是结果而不是原因,D错误。故选A。
【点睛】厄尔尼诺对我国的影响:夏季主雨带偏南,北方大部少雨干旱;长江中下游雨季大多推迟;秋季我国东部降水南多北少,易使北方夏秋连旱;全国大部冬暖夏凉;登陆我国台风偏少。
(2024·山东·一模)北冰洋穿极流发源于波弗特海附近,穿过北冰洋中部,并最终流向冰岛北部海域(如图)。北冰洋穿极流全年存在,其强弱变化与波弗特海海域常年存在的高压和冰岛附近的低压密切相关。由于全球气候变暖,北极地区海冰覆盖明显减少,波弗特海高压明显向西偏移,并导致穿极流流量变大。据此完成下面小题。
14.判断穿极流强盛的季节是( )
A.春季B.夏季C.秋季D.冬季
15.相比较乙海域,甲海域水温特点及成因是( )
A.水温较高暖流经过B.水温较高纬度较低
C.水温较低寒流经过D.水温较低纬度较高
16.对穿极流流量变大的原因分析,不正确的是( )
A.冰岛附近低压减弱,驱动风力增强B.海冰覆盖减少,海水流速加快
C.全球变暖,海冰消融增多D.波弗特海高压西移,穿极流源头西移
【答案】14.D 15.D 16.A
【解析】14.材料提示:“北冰洋穿极流全年存在,其强弱变化与波弗特海海域常年存在的高压和冰岛附近的低压密切相关”,因此,波弗特海高压和冰岛低压间的气压差直接导致二者间风力的大小,从而影响穿极流的强弱。同时冰岛低压和波弗特海高压冬季最强,故穿极流强盛的季节是冬季。D正确,ABC错误,故选D。
15.通过图可知,乙地位于北大西洋或斯堪的纳维亚半岛附近,有北大西洋暖流增温,乙处水温高。图中甲地位于极圈以内,乙地纬度明显低于甲地,受纬度的差异的影响,乙处水温高于甲处(或甲处水温低于乙处)。综上所述,D正确,ABC错误,故选D。
16.冰岛附近低压减弱,风力会变小,A错误;由材料“北极地区海冰覆盖明显减少,波弗特海高压明显向西偏移”可知,受全球变暖的影响,海冰消融增多是原因之一,C正确;海冰覆盖减少后,风能够直接吹拂海面,驱动海水,海水流速加快,穿极流增强,B正确;再加上波弗特海高压西移,穿极流源头受北上驱动的风力更明显,D正确。本题要求选择不正确的选项,故选A。
【点睛】全球变暖,海冰消融增多;海冰覆盖减少(对风的阻挡作用减弱),风直接驱动海水,流速加快;波弗特海高压西移,穿极流源头西移;穿极流源头受北上驱动的风力增强,穿极流流量变大。
二、综合题
17.(2024·山东泰安·一模)阅读图文资料,完成下列要求。
“陆数海算”是指陆地上的数据到海底算。海底数据中心由岸站、水下中继站、水下数据终端和海缆组成。2010年以来,全球数据中心稳定增加,随之带来的高碳排、重污染等问题进一步凸显。 目前,全球数据中心主要通过海底电缆互联。2023年11月24日,我国首个商用海底数据中心数据舱在海南陵水(国际海缆的登陆站点之一)附近海域下水。下图为2020年全球数据中心空间分布示意图和陵水海底数据中心位置示意图。
(1)说出全球数据中心形成的区位条件。
(2)分析海南陵水建设海底数据中心的有利条件。
(3)简述“陆数海算”对国家安全的积极影响。
【答案】(1)经济发展水平高;科技发达;人口密度大,数据量大。
(2)海南经济发展快,对数据处理需求量大;近岸海水温度低,利于数据仓降温,降低运营成本;陵水是国际海缆登陆站之一,便于与国际数据联系。
(3)海水对设备的散热冷却可减少能耗,有利于能源安全;减少能源使用过程中的环境污染和生态破坏,有利于生态与环境安全;利用海洋空间资源,减轻土地压力,有利于粮食安全;海底隐蔽,水下温度、压力相对稳定,有利于数据安全等。
【分析】本大题以海上数据中心为材料设置试题,涉及服务业的区位、国家安全等相关内容,考查学生获取和解读地理信息,描述和阐释地理事物,论证探讨地理知识的能力,旨在培养学生综合思维等核心素养。
【详解】(1)根据图片信息分析可知,全球数据中心在东亚、西欧、北美分布最多且规模最大,为全球数据中心核心分布区。同时,还存在印度、澳大利亚、巴西等国也分布有数据中心,所以整体呈现“三核心、多中心”格局。数据中心受科技、人才、市场等影响较大,这些区域经济发达,经济水平高,科技发达,人才多,加之区域人口密度大,数据流量大,市场大,适合数据中心的建设。
(2)随着社会经济的发展,海南省经济发展速度较快,对数据处理需求量大。结合材料“海底数据中心由岸站、水下中继站、水下数据终端和海缆组成”,而陵水是国际海缆登陆站,有利于陵水建设海底数据中心。结合图中等温线信息分析可知,数据中心的设备需要降温,当地水温相对较低,有利于设备散热降温,降低能耗成本。
(3)国家安全主要包括能源安全、生态环境安全、粮食安全等。结合上题分析可知,数据中心设备需要降温,能耗较大,海水对设备的散热冷却减少能耗,保障能源安全;其次,由于借助自然水体降温,降低能源消耗,也减少能源使用过程中的环境污染和生态破坏,保障生态与环境安全;“陆数海算”是指陆地上的数据到海底算,“陆数海算”可以充分利用海洋空间资源,减轻陆地土地压力,减少对耕地的占用,从而保障粮食安全;另外,海底环境较为隐蔽,且海洋中环境较稳定,有利于保护数据安全。
18.(2024·广东广州·二模)阅读图文资料,完成下列要求。
每年初夏,类似我国东部地区锋面雨带的推移,日本也存在雨带自南向北移动的现象,被称为梅雨前线。梅雨前线受西太平洋副热带高压及其周边引导气流的影响,冷暖气团交汇。与我国东部地区锋面雨带相比,日本梅雨前线降水强度较大。下图示意日本梅雨前线日降水量极大值的空间分布。
(1)描述日本梅雨前线日降水量极大值的空间分布特征,并简述其成因。
(2)与我国东部地区锋面雨带相比,日本梅雨前线降水强度较大,请从日本的角度说明原因。
(3)厄尔尼诺年份,南、北赤道暖流减弱,分析其对日本梅雨前线的影响。
【答案】(1)特征:日降水量极大值最大位于九州岛西部,北海道最小;总体上自南向北递减;太平洋沿岸高于日本海沿岸。原因:来自太平洋的暖湿气团自南向北移动。
(2)日本四面环海,水汽更加充沛;梅雨前线北侧的冷气团经过日本海,挟带水汽;日本多山地、丘陵,气团受地形阻挡、抬升效应较强。
(3)南、北赤道暖流减弱,堆积到西太平洋赤道地区的暖水团减少,海水温度偏低,气温偏低,西太平洋赤道地区与副热带地区之间低纬环流减弱,西太平洋副高减弱,夏季风偏弱;梅雨前线北移速度减慢,位置比平常年份同期偏南(日本梅雨前线带来的日降水量南部更多,北部则更少)。
【分析】本题以“日本梅雨”为材料设置问题,涉及日本梅雨前线对降水的影响、其降水强度大的原因以及厄尔尼诺对日本梅雨前线的影响等相关知识,旨在考查考生获取和解读地理信息、调动和运用地理知识、描述和阐释地理事物、论证和探讨地理问题的能力,体现区域认知、综合思维的学科核心素养。
【详解】(1)从图中看出,日本梅雨前线日降水量极大值在西南部的九州岛地区,数值大,分布密集,东北部北海道地区数值小,分布疏;总体上呈现自南向北逐渐递减的趋势;且紧靠本州岛南岸太平洋沿岸地区的降水要明显多余北岸靠近日本海的地区。说明了日本降水量的极大值空间分布不均,南部数值大且变化幅度大,北部数值小且变化幅度小,总趋势是由西南向东北递减。原因在于南部纬度低,离夏季风的源地近,北部纬度高,离夏季风的源地远;南部梅雨前线持续时间长,北部梅雨前线持续的时间短,进一步说明了来自太平洋的暖湿气团自南向北移动。
(2)从日本的角度分析,围绕岛国和地形来分析。日本的位置特征是四面环海,受海洋的影响大,水汽充沛;我国梅雨的冷气团来源于北方内陆,而日本梅雨线北侧的冷气团经过日本海,因此降水更加充沛;日本多山地、丘陵的地形,地形复杂,受地形阻挡、抬升效应较强,多地形雨,我国东部梅雨区域以平原为主,地形雨少。
(3)厄尔尼诺现象是指有些年份,赤道附近太平洋中东部的海面温度异常升高的现象。厄尔尼诺对环太平洋热带地区气候的影响:随着东南信风势力减弱,使得南、北赤道暖流减弱,堆积到西太平洋赤道地区的暖水团减少,导致西太平洋赤道地区海水温度偏低,气温偏低,大气对流活动减弱、降水减少,早灾严重,西太平洋赤道地区与副热带地区之间低纬环流减弱,西太平洋副热带高气压减弱,夏季风偏弱;梅雨前线北移速度减慢,日本梅雨前线来得比往常要晚,位置比平常年份同期偏南(或者说受夏季风势力减弱的影响,日本梅雨前线比正常年份来的要晚,促使南部日降水量更多,北部日降水量更少)。
19.(2024·全国·三模)阅读图文材料,完成下列要求。:
海洋温度锋是指海洋温度明显不同的两种或几种水体之间的狭窄过渡带。粤西陆架海位于南海陆架西北部,存在表面海洋温度锋,其表面温度梯度季节变化较大(下图中,a为冬季,b为春季,c为夏季,d为秋季;等值线为等水深线;箭头为海面10m风向,箭头长短表示风速大小)。
(1)说出影响粤西陆架海表面海洋温度锋形成的主要因素。
(2)比较粤西陆架海表面空间温度梯度的季节变化差异。
(3)推测粤西陆架表面海洋温度锋最容易出现的季节,并说出推测的理由。
(4)分析表面海洋温度锋对该区域地理环境产生的影响。
【答案】(1)季风、海水运动、气候、地形地势
(2)春季,仅在沿海及南海西北侧海域出现较为明显的温度梯度;夏季较春季明显的温度梯度出现的地区相一致,范围较大一些:秋季,粤西陆架海西北侧沿海强度增大,而西南侧海南岛附近的温度梯度消失;冬季,粤西陆架海表面温度梯度区域差异最典型,覆盖范最广。
(3)季节:冬季。理由;冬季,粤西陆架海表面温度梯度区域差异最典型,覆盖范围最广;冬季,东北季风将较高纬度的冷水通过台湾海峡向广东沿岸输送,形成温度较低的沿岸流;日本暖流分支进入南海形成温度较高的水体流动,二者相遇形成表面温度度锋。
(4)表面海洋温度锋附近不同水体之间发生强烈热量交换,利于热量传递;表面海洋温度锋附近海域海水存在强烈的垂直运动,营养盐等物质富集,提升浮游植物生物量,利于渔业发展;表面海洋温度锋附近海域的海——气交换异常活跃,是海——气之间热、氧气和温室气体等物质交换以及海洋表层与更深层间相互输送的主要通道;表面海洋温度锋附近汇聚大量污染物,利于海洋环境管理和治理等工作的有效展开。
【分析】本题以粤西陆架海海面温度锋为材料设置试题,涉及海洋锋、海水运动等相关知识点,考查考生获取和解读地理信息、调动和运用地理知识、论证和探讨地理问题的能力,综合思维、区域认知、地理实践力的学科核心素养。
【详解】(1)由图和材料“海面温度锋是海洋表面温度特征明显不同的两种或几种水体之间的狭窄过渡带”可知,其位置与洋流有关,寒暖流交汇处易形成海面温度锋;冬季风会影响我国沿岸流的强度,从而影响海面温度锋的位置;地形因素会影响盛行风的强度,从而影响洋流的强度,进而影响海面温度锋;潮汐运动会促使不同温度的海水交汇,形成海面温度锋。
(2)在春季,粤西陆架海表面的温度梯度主要在沿海及南海西北侧海域表现得较为明显。这主要是由于春季时,海洋受到冬季残留的影响,同时春季季风开始转变,风向和风速的变化导致水体混合和热量交换的模式发生变化。沿海区域和南海西北侧由于特定的地形和水文条件,温度梯度得以凸显;到了夏季,较春季明显的温度梯度出现的地区基本一致,但范围相对更大一些。这是因为夏季太阳辐射增强,海水温度普遍上升,但不同区域由于水深、水流等因素的差异,导致温度分布不均,从而形成更广泛的温度梯度区域;进入秋季,粤西陆架海西北侧沿海的温度梯度强度增大,秋季季风再次转变,风向的改变使得沿岸流与暖流之间的交汇更为强烈,导致温度差异加大。而西南侧海南岛附近的温度梯度则消失,由于该区域的水体混合更加均匀,或者是受到其他海洋环流的影响;冬季时,粤西陆架海表面温度梯度区域差异最为典型,覆盖范围也最广。这主要是因为冬季季风强烈,冷空气南下,导致海水温度下降。同时,沿岸流和暖流之间的交汇更为显著,形成了明显的温度锋。此外,冬季太阳辐射减弱,海水温度分布更加不均,进一步加大了温度梯度。
(3)冬季时,粤西陆架海表面温度梯度区域差异最为典型,覆盖范围也最广。此时,东北季风盛行,它将较高纬度的冷水通过台湾海峡向广东沿岸输送,形成温度较低的沿岸流。与此同时,日本暖流的一个分支会进入南海,形成温度较高的水体流动。这两种温度截然不同的水体在粤西陆架海相遇,从而形成了明显的表面温度锋。春季和夏季虽然也存在温度锋,但强度和覆盖范围相较于冬季会有所减弱。这可能是由于春季和夏季风向的转变以及太阳辐射增强,导致水体温度逐渐升高,减小了温度差异。 最后,到了秋季,由于太阳辐射减弱和风向的变化,温度锋几乎完全消失。这是因为秋季时,水体温度逐渐下降,同时风向的变化可能不再有利于冷水和暖水的交汇,从而导致温度锋的消失。
(4)由于温度锋两侧水体的温度差异显著,热量在这里发生了强烈的传递。这种热量交换不仅影响了局部海域的水温分布,还可能对周边地区的气候产生影响。通过热量的传递,温度锋在一定程度上调节了海洋与大气之间的热平衡,对维持区域气候稳定起到了重要作用。表面海洋温度锋附近的海域存在强烈的垂直运动。这种垂直运动使得深层海水中的营养盐等物质被带到表层,从而富集了表层海水的营养成分。这些营养盐为浮游植物的生长提供了有利条件,进而提高了浮游植物的生物量,为渔业资源提供了丰富的食物基础,有利于渔业的发展。表面海洋温度锋附近的海——气交换异常活跃。这里是海洋与大气之间热量、氧气和温室气体等物质交换的主要通道。通过海——气交换,温度锋不仅影响了海洋表层的温度和化学成分,还对大气中的温室气体含量和气候变化产生了影响。表面海洋温度锋附近也是污染物汇聚的地方。由于不同水体的交汇和混合,污染物在此处可能得到集中。这为海洋环境管理和治理等工作提供了明确的对象和目标,使得相关部门可以更加有效地开展污染治理和保护工作。
押新高考04 人口与城市-【临考押题】备战2024年高考地理临考题号押题(新高考通用): 这是一份押新高考04 人口与城市-【临考押题】备战2024年高考地理临考题号押题(新高考通用),文件包含押新高考04人口与城市-备战2024年高考地理临考题号押题新高考通用原卷版docx、押新高考04人口与城市-备战2024年高考地理临考题号押题新高考通用解析版docx等2份试卷配套教学资源,其中试卷共33页, 欢迎下载使用。
押新高考03 地域文化-【临考押题】备战2024年高考地理临考题号押题(新高考通用): 这是一份押新高考03 地域文化-【临考押题】备战2024年高考地理临考题号押题(新高考通用),文件包含押新高考03地域文化-备战2024年高考地理临考题号押题新高考通用原卷版docx、押新高考03地域文化-备战2024年高考地理临考题号押题新高考通用解析版docx等2份试卷配套教学资源,其中试卷共29页, 欢迎下载使用。
押新高考01 乡村振兴-【临考押题】备战2024年高考地理临考题号押题(新高考通用): 这是一份押新高考01 乡村振兴-【临考押题】备战2024年高考地理临考题号押题(新高考通用),文件包含押新高考01乡村振兴-备战2024年高考地理临考题号押题新高考通用原卷版docx、押新高考01乡村振兴-备战2024年高考地理临考题号押题新高考通用解析版docx等2份试卷配套教学资源,其中试卷共18页, 欢迎下载使用。